1 Johdanto
Tämä on osa 4 Elintarvikeketjun monivuotisesta kansallisesta valvontasuunnitelmasta. Seuraavissa kappaleissa kuvataan eläinten terveyden ja hyvinvoinnin valvontajärjestelmät. Valvonnan yhteiset menettelyt, kuten jatkuva kehittäminen, on kuvattu VASUn osassa 1. Tätä osaa täydentää sen liite, eläinlääkintähuoltolain edellyttämä eläinten terveyden ja hyvinvoinnin valvontaa ja eläinlääkäripalveluja koskeva valtakunnallinen suunnitelma (EHO).
Eläinten terveyden ja hyvinvoinnin valvonnan tavoitteena on ennaltaehkäistä ja torjua tarttuvia eläintauteja ja ylläpitää eläinten terveyden korkeaa tasoa, parantaa eläinten hyvinvointia sekä suojella ihmisten terveyttä eläimistä ihmisiin tarttuvilta taudeilta, antibioottiresistenssiltä ja haitallisilta aineilta. Eläinlääkintähuollon valvonta kattaa eläintaudit, eläinten hyvinvoinnin, eläinten lääkitsemisen, eläinten merkinnän ja rekisteröinnin, eläimistä saatavat sivutuotteet, sisämarkkinakaupan ja kolmasmaatuonnin.
2 Eläintautien valvonta
Tavoite
Eläintautien valvonnan tavoitteena on ehkäistä ja vähentää sellaisia sairauksia ja tartuntoja, jotka voivat siirtyä eläimestä toiseen eläimeen tai ihmiseen (eläintauti), eläinten terveyden edistämiseksi, ihmisten terveyden suojaamiseksi, elintarvikkeiden turvallisuuden varmistamiseksi ja kotieläintuotannon toimintaedellytysten turvaamiseksi. Eläintautien valvonnalla tarkoitetaan eläinterveyssäännöstön ja sen nojalla annettujen säädösten sekä valvonta-asetuksen noudattamisen valvontaa.
Valvontajärjestelmän kuvaus ja luonne

Kuva 2.1. Pakollinen zoonoosivalvonta ja vapaaehtoinen terveysvalvonta. Eläintautilain (76/2021) 11 § ja 12 § mukainen pakollinen zoonoosivalvonta ja vapaaehtoinen terveysvalvonta on kuvattu EHOssa.

Kuva 2.2. Eläintautien seuranta- ja valvontaohjelmat on julkaistu Ruokaviraston internetsivuilla.

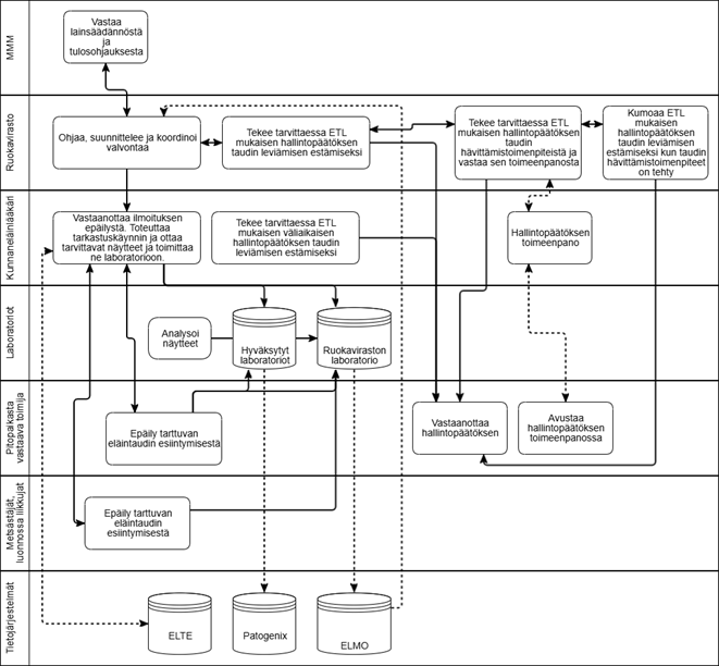
Kuva 2.3. Eläintautitapausten hallintaa on kuvattu EHOssa. Kuvassa ei ole kuvattu alueellisia toimenpiteitä.
Valvontajärjestelmässä käytettävät valvontamenetelmät ja -tekniikat
Valvontajärjestelmässä käytetään seuraavia, virallista valvontaa koskevan asetuksen (EU 2017/625) artiklaan 14 kirjattuja menetelmiä ja tekniikoita:
- Toimijoiden käyttöön ottaman valvonnan sekä saatujen tulosten tutkiminen
- Eläinten ja tavaroiden (ml. puolivalmisteet, raaka-aineet, ainesosat, valmistuksen sekä muut tavaroiden valmistuksessa ja tuotannossa tai eläinten ruokinnassa tai hoidossa käytettävät tuotteet) tarkastaminen
- Toimijoiden tilojen hygieniaolosuhteiden valvonta
- Olennaisten asiakirjojen, jäljitettävyystietojen ja muun aineiston tarkastus (ml. tarvittaessa pitopaikkaan tai laitokseen tulevien tai sieltä lähtevien elintarvikkeiden, rehujen ja aineiden tai materiaalien mukana olevat asiakirjat)
- Toimijoiden sekä niiden henkilöstön haastattelut
- Toimijan tekemien mittausten ja muiden testitulosten todentaminen
- Näytteenotto, analyysi, diagnoosi, testit
- Muu toiminta, joka on tarpeen säännösten noudattamatta jättämistä koskevien tapausten havaitsemiseksi.
Valvontatehtävien siirtäminen
Eläintautilaki mahdollistaa pitopaikassa tehtävien tarkastusten, tutkimusten ja näytteenottoon liittyvien eläintautivalvonnan viranomaistehtävien siirtämisen valtuutetuille tarkastajille. Ruokavirasto tekee valtuutettujen tarkastajien kanssa ostopalvelusopimuksen tarkastusten, tutkimusten ja näytteenoton suorittamisesta pitopaikoissa.
Riskiperusteisuus
Eläintautilain (76/2021) 11§ ja 12 § mukaiseen zoonoosivalvontaan tai terveysvalvontaan kuuluvat pitopaikat tarkastetaan lainsäädännön vaatimusten mukaisesti. Lainsäädännössä on huomioitu toiminnan luonne ja riskit.
Ruokaviraston on ETL 24 § mukaan laadittava vuosittain suunnitelma eläinten yleisen terveydentilan ja eläintautien esiintymisen seurannasta. Näytteitä otetaan lakisääteisten valvonta- ja seurantaohjelmien puitteissa, Ruokaviraston päätöksellä tehtyjen seurantaohjelmien ja – hankkeiden puitteissa, maahantuontien, maastavientien ja eläintautiepäilyjen yhteydessä. Osa näytteenotoista kohdennetaan riskiperusteisesti, kohdennus tehdään Ruokavirastossa.
Eläintautivalvontaa tehdään aina eläinlääkärin asiakaskäynnin yhteydessä. Jokainen eläinlääkäri on eläintautilain nojalla velvollinen ilmoittamaan virkaeläinlääkärille tiettyjen eläintautien epäilystä tai esiintymisestä alueellaan. Myös eläimistä vastaava toimija tai muu henkilö, joka osallistuu esimerkiksi eläinten kuljetukseen tai teurastukseen, on velvollinen ilmoittamaan virkaeläinlääkärille eläintautiepäilystä. Lakisääteisesti vastustettavien eläintautien epäilytapauksissa valvontaviranomaisen on viivytyksettä tutkittava eläin ja otettava siitä tarvittavat näytteet.
Kansalliset valvontasuunnitelmat
Taulukko 2.1. Eläintautien valvonnasta laadittavat kansalliset valvontasuunnitelmat.
|
Valvontasuunnitelman nimi |
Kuka laatii |
Linkki |
|
Eläintautien vuosittainen seurantasuunnitelma |
Ruokavirasto |
|
|
Valtakunnallinen valvontaohjelma osana EHOa |
Ruokavirasto |
Eläinlääkintähuollon valtakunnallinen valvontaohjelma (EHO) |
|
Kuntien valvontasuunnitelmat |
Kunnat, kuntayhtymät, yhteistoiminta-alueet |
Valvontasuunnitelmia voi hakea kuntien internetsivuilta |
Dokumentoidut menettelyt
Valvonnan ohjeet viranomaisille ja toimijoille on julkaistu Ruokaviraston sivuilla ja viranomaisille Ruokaviraston ekstranetin Pikantin sivuilla.
Valvonnan tuloksellisuuden tunnusluvut
Ruokaviraston toimialan eläintautien valvontaan liittyvät yhteiskunnallisen vaikuttavuuden mittarit:
- Vakavien eläintautien esiintyminen, ihmisten pitämät eläimet (kpl). Todettujen pitopaikkojen lukumäärä (ei eläinten lkm). EU:n eläinterveyssäännöstön mukaiset A- ja B-luokan eläintaudit ja muut torjuttavat eläintaudit, sekä C-luokan eläintaudeista ne, joille Suomella on virallinen eläintautivapaus. Ihmisen pitämät eläimet = tuotanto-, seura- ja harraste-eläimet.
- Vakavien eläintautien esiintyminen, luonnonvaraiset eläimet (kpl)
- Eläintautitapausten eteenpäin leviämisen estämisen onnistuminen: lainsäädännöllä vastustettavien eläintautien leviäminen tartuntapitopaikoista eteenpäin sen jälkeen, kun tartuntapitopaikkaan oli kohdistettu taudin leviämisen estämiseksi tehty hallintopäätös.
- Salmonellan esiintyvyys (%) elintarviketuotantoeläimissä, tavoite alle 1 %
- Pakollisen zoonoosivalvonnan tarkastuskäyntien toteutuminen, tavoite 100 %.
Valvonnan rajapinnat
- Zoonoosien valvonta- ja seurantaohjelmat
- Eläinten merkitsemisen ja rekisteröinnin valvonta
- Eläimistä saatavien sivutuotteiden valvonta
- Eläinten ja sukusolujen sisämarkkinakaupan valvonta
- Tuontivalvonta; eläimistä saatavat elintarvikkeet, eläimet, sukusolut ja sivutuotteet
- Virallisten terveystodistusten myöntäminen vientiin EU:n ulkopuolelle ja vientivalvontajärjestelmät
- Alkutuotannon elintarvikevalvonta
- Lihantarkastus
- Eläinperäisten elintarvikkeiden EU:n ulkopuolelta tapahtuvan tuonnin ja EU:n sisäkaupan valvonta
- Ruokamyrkytysten ja ruokamyrkytysepidemioiden selvittäminen
- Rehujen valvonta.
Lainsäädäntö
Valvontajärjestelmän keskeinen lainsäädäntö (Eläintautilaki 76/2021 ja sen alaiset säädökset, sekä valvonta-asetus 2017/625) on koottuna MMM:n sivuille. Euroopan parlamentin ja neuvoston asetusta (EU) 2016/429 (ns. eläinterveyssäännöstö) on sovellettu 21.4.2021 alkaen. Uudistuksen takia myös kansallinen eläintautilaki ja sen alaiset säädökset sekä eläintunnistusjärjestelmälaki oli tarpeen uudistaa ja myös niitä on sovellettu 21.4.2021 alkaen.
Ohjausmalli
Valvontajärjestelmän alueella laaditaan vuosittain
- MMM:n ja Ruokaviraston välinen tulossopimus
- Kuntien valvontasuunnitelma
- Palvelusopimus Ruokaviraston laboratoriotoimintojen ja riskinarvioinnin kanssa
- Valtuutuspäätökset valtuutetuille tarkastajille.
Valvontajärjestelmän erityiset yhteistyömuodot
Elintarvikeketjun viranomaisten yhteisten koordinaatiomuotojen lisäksi eläintautivalvonnan valvontaviranomaisten kansallisia ja kansainvälisiä yhteistyömuotoja ovat:
- viranomaisille tarkoitettu Pikantti-ekstranet
- Ruokaviraston järjestämä valmiuskoulutuspäivä valmiuseläinlääkäreille (1krt/v)
- Ruokaviraston Ajankohtaista tarttuvista eläintaudeista ja lääkitsemisestä -koulutuspäivä eläinlääkäreille (1krt/v)
- Ruokavirasto-MMM-Tulli-Rajavartiolaitos -tapaamiset (4 krt/v)
- Ruokavirasto-MMM -tapaamiset (4 krt/v)
- Ruokavirasto -Suomen riistakeskus -tapaaminen luonnonvaraisten eläinten seurannasta (1 krt/v)
- Ruokavirasto-MMM-Suomen riistakeskus (+muita tahoja) villisikatyöryhmän kokous (1-2 krt/v)
- Ruokavirasto, ELY, LUKE vesiviljelyrekisterin ylläpitoryhmä (4 krt/v)
- Eräiden vakavien eläintautien asiantuntijatyöryhmien kokoukset (vähintään 1 krt/v, mutta epidemian aikana jopa viikoittain), joissa mukana Ruokavirasto, MMM sekä keskeiset asiantuntijat sidosryhmistä ja muista viranomaisista
- Laajennettu lihatiimi (11 krt/v) Ruokaviraston yksiköiden välinen horisontaalityöryhmä (teurastamovalvonta)
- Nordic-Baltic Veterinary Contingency Group (4-5 krt/v).
Eläintautivalvonnan ja -varautumisen alueella tehdään myös jatkuvaa tiivistä sidosryhmäyhteistyötä toimialojen edustajien kanssa.
Raportointi
- Valvonnan tulokset julkaistaan vuosittain Eläinten terveyden valvonta -raportissa, joka julkaistaan Ruokaviraston internet-sivuilla. Raportissa on esitetty valvontatulosten ja johtopäätösten lisäksi mm. valvontajärjestelmän toiminnan laajuus, resurssit, merkittävimmät toimintaympäristön muutokset, tulossa olevat lainsäädännön muutokset, tunnistetut uudet riskit jne.
- Valvontatulosten yhteenveto on osa Euroopan komissiolle toimitettavaa yhteenvetoraporttia.
- Eläintaudit Suomessa vuosiraportti julkaistaan Ruokaviraston internet-sivuilla.
- Zoonoosien valvonnan tiedot valvontaohjelman puitteissa otetuista näytteistä raportoidaan vuosittain Euroopan elintarviketurvallisuusviranomaiselle (EFSA), joka julkaisee maakohtaisen koosteen vuosittain. Raportit julkaistaan Zoonoosikeskuksen internet-sivuilla.
Muuta
Varautuminen a-luokan eläintautien leviämisen uhkaan on keskeinen osa eläinten terveyden ja eläintautien valvontaa. Tautitapausten varhainen havaitseminen, nopeasti käynnistettävät hallintatoimet sekä tarvittavien resurssien nopea saatavuus vaativat runsaasti etukäteissuunnittelua, hankintoja, tiedon aktiivista jakamista, toimijoiden kouluttamista ja käytännön harjoittelua. Eläintautivarautumista on kuvattu tarkemmin EHOssa.
3 Eläinten tunnistamisen ja rekisteröinnin valvonta
Tavoite
Eläinten tunnistamisen ja rekisteröinnin valvonnan tavoitteena on varmistaa, että eläimet ja niistä peräisin olevat elintarvikkeet ovat jäljitettävissä tuotantoketjun alusta loppuun. Jäljitettävyys on avainasemassa myös mahdollisen eläintaudin puhjetessa, jotta kyetään tehokkaasti ja tarkoituksenmukaisesti erottelemaan todennäköisesti tartunnan saaneet eläimet muista eläimistä.
Valvontajärjestelmän kuvaus ja luonne

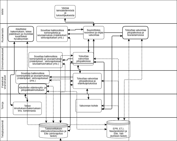
Kuva 3.1 Eläinten tunnistamisen ja rekisteröinnin valvontajärjestelmä
Tukisovelluksen osana toimiva eläinvalvontaosio on korvannut aiemmin käytössä olleen ID-valvontasovelluksen. Elte-sovellus on korvannut aiemmin käytössä olleen Elite-sovelluksen siirtorajoitusten tallennuspaikkana.
Valvontajärjestelmässä käytettävät valvontamenetelmät ja -tekniikat
Valvontajärjestelmässä käytetään seuraavia, virallista valvontaa koskevan asetuksen (EU 2017/625) artiklaan 14 kirjattuja menetelmiä ja tekniikoita:
- Eläinten tarkastaminen
- Jäljitettävyyden ja merkintöjen tarkastaminen
- Olennaisten asiakirjojen, jäljitettävyystietojen ja muun aineiston tarkastaminen
- Toimijoiden sekä niiden henkilöstön haastattelut
- Muu toiminta, joka on tarpeen säännösten noudattamatta jättämistä koskevien tapausten havaitsemiseksi.
Valvontatehtävien siirtäminen
Eläinten tunnistamisen ja rekisteröinnin valvontajärjestelmässä ei ole siirretty viranomaistehtäviä.
Riskiperusteisuus
Lainsäädännön vaatimusten perusteella nauta- sekä lammas- ja vuohieläinten pitopaikoista valvotaan vuosittain vähintään kolme prosenttia. Riskiperusteisen otannan määrittelyt laaditaan Ruokavirastossa ja ne on dokumentoitu Ruokaviraston intranetissä Pikantissa (ei julkinen).
Riskitekijöinä käytetään pääasiassa eläinlajikohtaisista rekistereistä saatavia tietoja, jotka antavat viitteitä mahdollisista eläinten merkintä- ja rekisteröintisäädösten laiminlyönneistä.
Lisätietoa eläinten tunnistamisen ja rekisteröinnin valvonnasta on saatavilla Ruokaviraston Eläinten merkinnän ja rekisteröinnin valvonta -raporteista.
Muiden eläinlajien merkitsemisen ja rekisteröinnin vaatimusten täyttymistä tarkastetaan muun valvonnan yhteydessä ja epäilyn perusteella.
Kansalliset valvontasuunnitelmat
Taulukko 3.1. Eläinten tunnistamisen ja rekisteröinnin valvontajärjestelmän alueella laadittavat kansalliset valvontasuunnitelmat.
|
Valvontasuunnitelman nimi |
Kuka laatii |
Linkki |
|
Ruokaviraston maataloustuki- ja elintarvikeketjun valvonnan toimintasuunnitelma ELY-keskuksille |
Ruokavirasto |
Toimintasuunnitelma elinvoimakeskuksille viranomaisille tarkoitetussa Pikantti-ekstranetissä |
|
Kansallinen valvontaohjelma osana EHOa |
Ruokavirasto |
Eläinlääkintähuollon valtakunnallinen valvontaohjelma (EHO) |
Dokumentoidut menettelyt
Valvontaohjeet viranomaisille on julkaistu Ruokaviraston ekstranetissä Pikantissa
Oppaat toimijoille on julkaistu Ruokaviraston sivuilla:
Nautaeläinten merkitsemisen ja rekisteröinnin ohjeet toimijoille,
Lammas- ja vuohieläinten merkitsemisen ja rekisteröinnin ohjeet toimijoille,
Eläintenpitäjä- ja pitopaikkarekisterin ohje toimijoille
Sikojen merkitsemisen ja rekisteröinnin ohjeet toimijoille.
Lisäksi Ruokaviraston valtuuttamille hevoseläinten tunnistusasiakirjoja myöntäville tahoille on tehty ohjeet Hevoseläimen tunnistusasiakirjan myöntäminen ja muut tunnistus- ja rekisteröintijärjestelmän tehtävät sekä Hyvän hallinnon vaatimukset hevoseläinten tunnistamisessa, jotka on toimitettu em. valtuutetuille tahoille. Tunnistusasiakirjan myöntämistä koskeva ohje on lisäksi saatavilla Pikantissa.
Valvonnan tuloksellisuuden tunnusluvut
- Tehokkuus: Valvontasuunnitelmien toteutumisaste: tavoite 100 %.
Valvontajärjestelmän rajapinnat
- Eläintautien valvonta
- Eläinten hyvinvoinnin valvonta
- Eläinlääkejäämien valvontaohjelma
- Lihantarkastus
- EU:n sisämarkkinakaupan valvonta.
Lainsäädäntö
Valvontajärjestelmän keskeinen lainsäädäntö on koottuna MMM:n sivuille.
Ohjausmalli
Valvontajärjestelmän alueella laaditaan vuosittain
- MMM:n ja Ruokaviraston välinen tulossopimus
- Ruokaviraston toimintasuunnitelma elinvoimakeskuksille.
Valvontajärjestelmän erityiset yhteistyömuodot
Eläinten tunnistamisen ja rekisteröinnin valvonnan valvontaviranomaisten kansallisia ja kansainvälisiä yhteistyömuotoja ovat:
- Ruokaviraston järjestämät verkkotapaamiset elinvoimakeskusten ja Ahvenanmaan valtionviraston kanssa (6 krt/ v)
- Ruokaviraston järjestämät valvontaviranomaisten yhteistyötapaamiset elinvoimakeskusten ja Ahvenanmaan valtionviraston kanssa (1-2 krt/ v)
- MMM EKY – Ruokavirasto -tapaamiset (2 krt/v)
- Laajennettu lihatiimi (12 krt/v) Ruokaviraston yksiköiden välinen horisontaalityöryhmä (teurastamovalvonta)
- Puimuri- yhteydenottojen hallintajärjestelmä, jolla kumppaniasiakkaat voivat lähettää kysymyksensä Ruokavirastoon
- BTSF-koulutukset
- Useita määräaikaisia ja toistaiseksi toimivia ohjaus- ja työryhmiä liittyen eläinten tunnistamista ja rekisteröintiä koskeviin hankkeisiin tai lainsäädäntömuutoksiin. Viranomaisten lisäksi mukana on sidosryhmiä. Myös puhtaita sidosryhmätapaamisia, joissa mukana myös muita viranomaisia.
Raportointi
- Valvonnan tulokset julkaistaan vuosittain Eläinten merkinnän ja rekisteröinnin valvonta -raportissa, joka julkaistaan Ruokaviraston sivuilla. Raportissa on esitetty valvontatulosten ja niiden johtopäätösten lisäksi valvontajärjestelmän toiminnan laajuus, resurssit, merkittävimmät toimintaympäristön muutokset, lainsäädännön muutokset sekä ennaltaehkäisevät ja korjaavat toimenpiteet, joilla osaltaan pyritään varmistamaan, että toimijat noudattavat säädösten vaatimuksia.
- Valvontatulosten yhteenveto on osa Euroopan komissiolle toimitettavaa yhteenvetoraporttia.
4 Eläinten lääkitsemisen valvonta
Tavoite
Valvonnan tavoitteena on varmistaa lääkkeiden lainsäädännön mukainen hallittu käyttö. Lääkkeiden käyttö eläimille ei saa aiheuttaa vaaraa ihmisille, eläimille tai ympäristölle.
Valvontajärjestelmän kuvaus ja luonne
Eläinten lääkitsemisen valvonta koostuu tuotantotilojen ja eläinlääkäreiden valvonnasta.
Lääkitsemisen valvontajärjestelmä:
MMM:n tehtävät:
- Lainsäädäntö ja tulosohjaus.
Ruokaviraston tehtävät
- Valtakunnallinen eläinten lääkitsemisen valvonnan suunnittelu, kehittäminen, ohjaus ja raportointi.
- Lääkkeiden ja muiden eläinten käsittelyssä käytettävien aineiden sekä eläinlääkinnässä käytettävien laitteiden ja tarvikkeiden valvontaa varten monivuotisen valtakunnallisen valvontasuunnitelma, joka kattaa myös eläinlääkärinammatin harjoittamisesta annetun lain 10 §:n mukaisen lääkkeiden määräämisen valvonnan.
- Eläinlääkärien valvonta.
Eläinlääkäreiden tarkastuksissa selvitettäviä asioita ovat muun muassa lääkkeiden hankkiminen sekä niiden luovutus ja määrääminen eläinten omistajille tai haltijoille. Myös eläinlääkärin pitämä lääkekirjanpito sekä potilaskortisto tarkastetaan. Lisäksi eläinlääkäreille tehdään kirjallisia selvityspyyntöjä yksittäisistä asioista. - Tuotantotilojen valvonta. Ruokavirasto voi myös määrätä kunnaneläinlääkärin valvomaan tuotantotilan.
Tuotantotilojen tarkastuksissa selvitetään tilan tuotantoeläimille käytetyistä lääkkeistä pidetyn kirjanpidon lisäksi eläinten tunnistamiseen lääkityksen ja lääkkeen varoajan aikana sekä katsotaan tilalla olevat lääkkeet, niiden säilytys ja oikean hävittämisen ohjeistus.
Valvontajärjestelmässä käytetään seuraavia, virallista valvontaa koskevan asetuksen artiklaan 14 kirjattuja menetelmiä ja tekniikoita:
- Laitteiden, kuljetusvälineiden, tilojen ja muiden toimijoiden valvonnassa olevien paikkojen ja niiden ympäristön tarkastaminen:
(tuotantotilojen valvonta, eläinlääkäreiden valvonta) - Eläinten ja tavaroiden (ml. puolivalmisteet, raaka-aineet, ainesosat, valmistuksen sekä muut tavaroiden valmistuksessa ja tuotannossa tai eläinten ruokinnassa tai hoidossa käytettävät tuotteet) tarkastaminen:
(tuotantotilojen valvonta) - Jäljitettävyyden, merkintöjen, esillepanon, mainonnan ja asiaankuuluvien pakkausmateriaalien (ml. elintarvikkeiden kanssa kosketuksiin joutuvat materiaalit) tarkastaminen:
(tuotantotilojen valvonta) - Olennaisten asiakirjojen, jäljitettävyystietojen ja muun aineiston (ml. tarvittaessa laitokseen tulevien tai sieltä lähtevien elintarvikkeiden, rehujen ja aineiden tai materiaalien mukana olevat asiakirjat):
(tuotantotilojen valvonta, eläinlääkäreiden valvonta) - Toimijoiden sekä niiden henkilöstön haastattelut:
(tuotantotilojen valvonta, eläinlääkäreiden valvonta).
Valvontatehtävien siirtäminen
Viranomaistehtäviä ei siirretä.
Riskiperusteisuus
Tuotantotilojen ja eläinlääkärien valvonnan riskiperusteisuus on kuvattu lääkitsemisen monivuotisessa valtakunnallisessa valvontasuunnitelmassa (liite).
Kansalliset valvontasuunnitelmat
Taulukko 4.1. Lääkitsemisen valvonnasta laadittavat kansalliset valvontasuunnitelmat.
|
Valvontasuunnitelman nimi |
Kuka laatii |
Linkki |
|
Monivuotinen valtakunnallinen valvontaohjelma osana EHOa |
Ruokavirasto |
Eläinlääkintähuollon valtakunnallinen valvontaohjelma (EHO) |
Dokumentoidut menettelyt
Valvontaan tehdyt lomakkeet ja ohjeet on julkaistu viranomaisille tarkoitetussa Pikantti-ekstranetissä (eläimet > eläinten lääkitseminen).
Valvonnan tuloksellisuuden tunnusluvut
- Valvontojen kokonaismäärä (eläinlääkärit, tuotantotilat)
- Tuotantotilojen valvonnassa valvottujen nauta- ja sikatilojen osuus
- Tuotantotilavalvonnassa havaittu puutteita (% valvotuista tiloista).
Valvontajärjestelmän rajapinnat
- Eläinlääkejäämien valvontaohjelma
- Ehdollisuus
- Antibioottiresistenssin hallinta ja seuranta
- Antibioottien käyttötiedon kerääminen ja raportointi
- Eläinlääkärien ammatinharjoittamisen valvonta.
Lainsäädäntö
Valvontajärjestelmän keskeinen lainsäädäntö on koottuna maa- ja metsätalousministeriön sivuilla.
Ohjausmalli
Valvontajärjestelmää koskien laaditaan vuosittain
- MMM:n ja Ruokaviraston välinen tulossopimus
Valvontajärjestelmän erityiset yhteistyömuodot
- Ruokaviraston valvojille antama suora neuvonta ja kyselyihin vastaaminen lainsäädännön tulkintaan liittyvissä kysymyksissä
- Eläinlääkevirkamiesten kokous 2-4 kertaa vuodessa (MMM, Fimea, Ruokavirasto)
- Eurooppalaisten valvontaviranomaisten kokous 2 kertaa vuodessa (HMAWGEO).
Raportointi
Tulokset raportoidaan vuosittain VASU-katselmoinnissa ja lisäksi valvonnan tuloksellisuuden tunnusluvut julkaistaan Ruokaviraston verkkosivuilla.
5 Antibioottiresistenssi – hallinta ja seuranta
Tavoite
Bakteerien antibioottiresistenssin (aiempi termi mikrobilääkeresistenssi) hallinta liittyy sekä eläinten terveyteen että elintarviketurvallisuuteen. Hallitulla lääkkeiden käytöllä hidastetaan resistenttien bakteerien kehittymistä ja säilytetään siten eläinten lääkinnässä tarvittavien lääkkeiden teho mahdollisimman hyvänä. Samalla vähennetään resistenttien bakteerien siirtymistä eläimistä ihmisiin joko suoraan tai välillisesti esim. elintarvikkeista. Tehtyjen toimenpiteiden vaikutusta arvioidaan seuraamalla systemaattisesti bakteerien resistenssitilannetta sekä lääkkeiden käyttö- ja myyntimääriä. Resistenttejä bakteereita voi tulla maahan eläinten ja elintarvikkeiden mukana. Seurannalla todetaan myös uudet uhat.
Kuvaus ja luonne
Hallittu lääkekäyttö
- MMM: lainsäädäntö ja tulosohjaus:
Hallittua mikrobilääkekäyttöä ohjaa lainsäädäntö eläinten lääkitsemisestä ja valvonta kuuluu tältä osin eläinten lääkitsemisen valvontaan. - Ruokavirasto ohjaa eläinlääkäreiden mikrobilääkkeiden käyttöä mikrobilääkkeiden käyttösuosituksilla. Lisäksi MMM:n rahoituksella on eläinlääkäreille laadittu Hygieniaopas eläinlääkärin vastaanotolle. Hallittua lääkkeiden käyttöä edistetään koulutuksella, neuvonnalla ja ohjauksella.
Zoonoottisen resistenssin torjunta edellyttää yhteistyötä ihmisten terveydenhuollon asiantuntijoiden kanssa. Tavoitteet vuosille 2017-2021 on koottu Mikrobilääkeresistenssin torjunnan kansalliseen toimenpideohjelmaan (AMR-NAP).
FINRES-Vet-ohjelma
Systemaattista antibioottien kulutuslukujen (myyntitiedot) ja resistenssin seurantaa on tehty vuodesta 2002 lähtien (FINRES-Vet).
- Myyntitietoihin perustuva käyttötietojen seuranta ja eläinlajikohtainen käytön seuranta
Antibioottien myyntimääriä on seurattu Suomessa vuodesta 1995 lähtien. Huhtikuusta 2022 lähtien eläinlääkärit ovat raportoineet käyttämiään mikrobilääkkeiden määriä Ruokaviraston järjestelmään. Ensimmäinen raportointivuosi on 2023.
- MMM ja STM: lainsäädäntö ja tulosohjaus
- Fimea: myyntitietojen keräys lääketukkukaupoilta, tietojen analysointi ja raportointi. Käyttömäärien vertailemiseksi eläinten laskennalliseen biomassaan eläinmäärätiedot kerätään LUKEn tietokannasta ja seuraeläimien määrät Tilastokeskukselta ja Suomen Hippoksesta.
- Ruokavirasto: antimikrobisesti vaikuttavien rehunlisäaineiden (lähinnä kokkidiostaattien) tilastot sekä eläinlajikohtaisen mikrobilääkkeiden käyttötiedon kerääminen, analysointi ja raportointi.
- Suomessa antibioottiresistenssiä on seurattu tärkeimmillä tuotantoeläimillä
FINRES-Vet-ohjelmassa vuodesta 2002.
- MMM: lainsäädäntö ja tulosohjaus
- Ruokavirasto: EUn resistenssiseurantaohjelman ja kansallisen seurannan suunnittelu, näytemäärät ja otannat, tulosten analysointi, raportointi kansallisesti ja kansainvälisesti.
Bakteerikantoja resistenssiseurantaan saadaan eri lähteistä:
- Kansallisen salmonellavalvontaohjelman näytteistä naudoista, sioista ja siipikarjasta
- Elintarvikealan toimijoiden omavalvonnan näytteistä (salmonella)
- Teurastamoilta otettavista umpisuoli- tai ulostenäytteistä (terveistä eläimistä eristettävät indikaattoribakteerit, kampylobakteerit, ESBL/AmpC/CPE kolikannat)
- Elintarvikkeista vähittäismyynnistä (ESBL/AmpC/CPE kolikannat)
- Eri tuotantoeläinlajien taudinaiheuttajat kliinisistä taudinsyyn selvityksistä
- Eläintautilaissa tarkoitetun hyväksytyn laboratorion toimittamista MRSA- ja AmpC-/ESBL-kannoista tai näytteistä, josta näitä kantoja on osoitettu, Ruokaviraston jatkotutkimuksia varten.
- Kansallisesti sovituista muista näytemateriaaleista.
Tiedot näytteistä ja tutkimustuloksista tallennetaan laboratoriotietojärjestelmä Elmoon.
Seuraeläinten taudinaiheuttajien tutkimukset tehdään eläinlääketieteellisen tiedekunnan kliinisen mikrobiologian laboratoriossa. Yhteenvetotiedot toimitetaan raportointia varten Ruokavirastoon.
Käytettävät menetelmät ja -tekniikat:
- Näytteenotto, analyysi, diagnoosi, testit
(resistenssiseuranta) - Toimijoiden auditointi
(resistenssiseuranta).
Valvontatehtävien siirtäminen
Viranomaistehtäviä ei siirretä.
Riskiperusteisuus
Resistenssiseurannassa EU:n harmonisoituun seurantaan kuuluvat zoonoottiset bakteerit (salmonella, kampylobakteeri) sekä indikaattoribakteerit. Lisäksi jäsenmaiden on seulottava laajakirjoisia beetalaktamaaseja (ml. karbapenemaaseja) tuottavia E. coli -bakteereita sekä tuotantoeläimistä että vähittäismyyntivaiheessa kerätystä tuoreesta lihasta. Riskiperusteisesti voidaan tehdä kansallisin päätöksin sovittujen näytemateriaalien selvitysprojekteja (esim. turkiseläinten MRSA ja ESBL).
Kansalliset suunnitelmat
Taulukko 5.1. Laadittavat kansalliset valvontasuunnitelmat.
|
Suunnitelman nimi |
Kuka laatii |
Linkki |
|
Mikrobilääkeresistenssin torjunnan kansallinen toimintaohjelma 2017-2021 |
STM |
Mikrobilääkeresistenssin torjunnan kansallinen toimintaohjelma 2017-2021 |
|
FINRES-Vet-ohjelma |
Ruokavirasto |
Dokumentoidut menettelyt
- Näytteenoton ohjeet (ei julkaista)
- Lainsäädännön vaatimukset käytettävistä menetelmistä
- Laboratorion ohjeet Ruokaviraston intranetissä.
Valvonnan tuloksellisuuden tunnusluvut
FINRES-Vet-ohjelman käytössä olevat mittarit.
Valvontajärjestelmän rajapinnat
- Eläinten lääkitsemisen valvonta
- Eläinten terveyden valvonta
- Zoonoosien valvonta- ja seurantaohjelmat.
Lainsäädäntö
- EU:n eläinlääkeasetus 2019/6, 57 artikla mikrobilääkkeiden myyntitiedon ja eläinlajikohtaisen käyttötiedon keräämisestä jäsenvaltioissa
- Euroopan parlamentin ja neuvoston direktiivi 2003/99/EY, annettu 17 päivänä marraskuuta 2003, tiettyjen zoonoosien ja niiden aiheuttajien seurannasta, neuvoston päätöksen 90/424/ETY muuttamisesta ja neuvoston direktiivin 92/117/ETY kumoamisesta (zoonoosidirektiivi)
- Vuoden 2020 komission täytäntöönpanopäätös AMR monitoroinnista ja raportoinnista
- Valtioneuvoston asetus Zoonoosikeskuksesta 1166/2006.
Ohjausmalli
Harmonisoitua resistenssiseurantaa ohjaa EU. Kansallisista seurantatarpeista sovitaan vuosittain osana Zoonoosikeskuksen toimintaa. Valvontajärjestelmää koskien laaditaan vuosittain
- MMM:n ja Ruokaviraston välinen tulossopimus
- Zoonoosikeskuksen ohjausryhmä (strategiset linjaukset)
- Palvelusopimus Ruokaviraston laboratoriotoimintojen ja riskinarvioinnin kanssa
- Ruokaviraston yhteistyösopimus Helsingin yliopiston eläinlääketieteellisen tiedekunnan kliinisen mikrobiologian laboratorion kanssa seuraeläin patogeenien resistenssiseurannasta
- Ruokaviraston yhteistyösopimus Fimean kanssa FINRES-Vet-ohjelman mikrobilääkkeiden käyttötietojen ja eläinmäärien keräämisestä.
Erityiset yhteistyömuodot
- Ruokaviraston elintarvikeketjulinjan sekä laboratorio- ja tutkimuslinjan asiantuntijoiden kerran kuussa pidettävät substanssikokoukset (LÄTSI)
- Pysyvä mikrobilääketyöryhmä (PMT)
- Kansallinen mikrobilääkeresistenssin torjunnan kansallinen asiantuntijaryhmä (MTKA)
- EU:n referenssilaboratorioverkosto
- NMDD-verkosto.
Raportointi
Resistenssiseurannan tulokset raportoidaan EFSAan osana Suomen zoonoosiraportointia.
Zoonoosikeskuksen sivuilla julkaistaan koostetietoa resistenssitilanteesta.
Antibioottien käyttötiedot ja resistenssiseurannan tulokset julkaistaan vuosittain FINRES-Vet-raportissa.
Fimea raportoi myyntitietoihin perustuvat käyttömäärät EMA:an (ESVAC). Ruokavirasto raportoi ensimmäisen kerran eläinlajikohtaisia mikrobilääkkeiden käyttömääriä vuoden 2023 aineistosta.
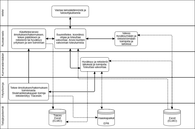
6 Eläinten ja sukusolujen sisämarkkinakaupan valvonta
Tavoite
Elävien eläinten ja eläinten sukusolujen ja alkioiden sisämarkkinakaupan valvonnan tavoitteena on estää eläintautien leviäminen toimitettaessa eläimiä, sukusoluja ja alkioita muista EU:n jäsenvaltioista Suomeen ja vastaavasti Suomesta muihin jäsenvaltioihin.
Valvontajärjestelmän kuvaus ja luonne

Kuva 6.1. Valvontajärjestelmä eläinten ja sukusolujen sisämarkkinakaupan valvonnan prosessi siirrettäessä eläimiä, sukusoluja tai alkioita EU:n jäsenvaltioiden välillä.

Kuva 6.2. Sisämarkkinavientihyväksynnän vaativan laitoksen hyväksymisprosessi.
Valvontajärjestelmässä käytettävät valvontamenetelmät ja -tekniikat:
Valvontajärjestelmässä käytetään seuraavia, virallista valvontaa koskevan asetuksen artiklaan 14 kirjattuja menetelmiä ja tekniikoita:
- Eläinten ja tavaroiden tarkastaminen
- Jäljitettävyyden, merkintöjen, ja asiaankuuluvien pakkausmateriaalien tarkastaminen
- Olennaisten asiakirjojen, jäljitettävyystietojen ja muun aineiston tutkiminen
- Näytteenotto, analyysi, diagnoosi, testit
- Muu toiminta, joka on tarpeen säännösten noudattamatta jättämistä koskevien tapausten havaitsemiseksi.
Riskiperusteisuus
Valvontajärjestelmän riskiperusteisuus on kuvattu EHOssa. Lisäksi joillekin eläinlajeille on erikseen Ruokaviraston tarkastusohjeet eläinlääkäreille viranomaisille tarkoitetussa Pikantti-ekstranetissä.
Kansalliset valvontasuunnitelmat
Taulukko 6.1. Eläinten ja sukusolujen sisämarkkinakaupan valvonnasta laadittavat kansalliset valvontasuunnitelmat.
|
Valvontasuunnitelman nimi |
Kuka laatii |
Linkki |
|
Kunnalliset eläinlääkintähuoltosuunnitelmat |
Kunnallisten valvontayksiköiden (62 kpl) eläinlääkintävalvontaviranomaiset |
Valvontasuunnitelmia voi hakea kuntien internetsivuilta |
Dokumentoidut menettelyt
Elävien eläinten, sukusolujen ja alkioiden sisämarkkinakauppaan liittyviä valvontaohjeita viranomaisille ja toimijoille on julkaistu Ruokaviraston sivuilla sekä viranomaisille tarkoitetussa Pikantti-ekstranetissä.
Valvontajärjestelmän rajapinnat
- Eläinten hyvinvoinnin valvonta
- Eläinten merkitsemisen ja rekisteröinnin valvonta
- Eläintautien valvonta
- Eläimistä saatavien sivutuotteiden valvonta
- Tuontivalvonta; eläimistä saatavat elintarvikkeet, eläimet, sukusolut ja sivutuotteet
- Virallisten terveystodistusten myöntäminen vientiin EU:n ulkopuolelle ja vientivalvontajärjestelmät
- Eläimistä saatavien elintarvikkeiden sisämarkkinatuonnin valvonta.
Lainsäädäntö
Valvontajärjestelmän keskeinen lainsäädäntö on koottuna MMM:n sivuille.
Ohjausmalli
Valvontajärjestelmän alueella laaditaan vuosittain
- MMM:n ja Ruokaviraston välinen tulossopimus.
Valvontajärjestelmän erityiset yhteistyömuodot
- Kunnaneläinlääkäreiden koulutukset
- Ruokaviraston, MMM:n ja ETT ry:n väliset eläinten ja sukusolujen sisämarkkinakaupan palaverit
- Komission asiantuntijaryhmät
- Ruokaviraston antama suora neuvonta ja kyselyihin vastaaminen eläinten ja sukusolujen sisämarkkinakaupan valvontaan liittyvissä kysymyksissä
- Yhteistyö eläinperäisten elintarvikkeiden sisämarkkinatuonnin valvonnan ohjauksessa Ruokaviraston yksiköiden (ELTE, MITU) ja Tullin kesken.
Raportointi
- Valvonnan tulokset julkaistaan vuosittain Eläinten ja sukusolujen sisämarkkinakaupanvalvonta -raportissa, joka julkaistaan Ruokaviraston sivuilla.
- Valvontatulosten yhteenveto on osa Euroopan komissiolle toimitettavaa yhteenvetoraporttia.
- Sisämarkkinatuontivalvonnan tulokset raportoidaan Traces-järjestelmässä.
7 Tuontivalvonta; eläimistä saatavat elintarvikkeet, eläimet, sukusolut ja sivutuotteet
Tavoite
Kolmansista maista tuotavien eläinten, niiden sukusolujen sekä eläimistä saatavien elintarvikkeiden ja sivutuotteiden rajatarkastuksen tavoitteena on varmistaa tuotavien eläinten ja tuotteiden vaatimustenmukaisuus. Rajatarkastuksessa valvotaan myös, ettei eläintauteja tai zoonooseja leviä Suomeen tuontierien mukana eivätkä tuodut erät aiheuta erityisiä riskejä kuluttajille tai eläintautien leviämisen vaaraa.
Valvontajärjestelmän kuvaus ja luonne
Ruokaviraston eläinlääkinnällisen rajatarkastuksen ja sisämarkkinakaupan jaosto vastaa eläinten, sukusolujen sekä eläimistä saatavien elintarvikkeiden ja sivutuotteiden tuontitarkastuksista rajatarkastusasemilla Ruokaviraston rajaeläinlääkärit tarkastavat kaikkija ottavat tarvittaessa valvontaan liittyviä näytteitä rajatarkastusasemilla. Rajatarkastukset tehdään komission hyväksymällä rajatarkastusasemalla unionin lainsäädännön mukaisesti. Suomessa on kolme pakatuille eläinperäisille tuotteille hyväksyttyä rajatarkastusasemaa, joista kaksi on hyväksytty myös eläville eläimille. Rajatarkastusasemat ovat Helsingin Vuosaaren satamassa, Helsinki-Vantaan lentoasemalla sekä Vaalimaan maantiellä. Näistä Helsinki-Vantaan lentoasemalla ja Vaalimaalla tarkastetaan myös eläimiä. Tarkastuksia tehdään rajatarkastusasemien aukioloaikoina ja nämä ajat julkaistaan Ruokaviraston nettisivuilla. Rajaeläinlääkärit suorittavat myös valvontaa Ruokaviraston hyväksymissä elintarvikevarastoissa esim. laivamuonitukseen tarkoitetuissa varastoissa. Kuvaus valvontajärjestelmästä löytyy Eläinlääkintähuollon valtakunnallisesta ohjelmasta (EHO) 2015–2021 s. 33-35.

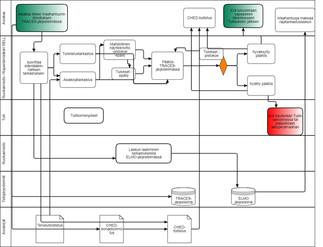
Kuva 7.1. Valvontajärjestelmä Tuontivalvontaprosessi kolmansista maista tuotaessa; eläimistä saatavat elintarvikkeet, eläimet, sukusolut ja sivutuotteet.

Kuva 7.2. Lemmikkien ei-kaupalliset siirrot kolmansista maista.
Valvontajärjestelmässä käytettävät valvontamenetelmät ja -tekniikat:
Valvontajärjestelmässä käytetään seuraavia, virallista valvontaa koskevan asetuksen artiklaan 14 kirjattuja menetelmiä ja tekniikoita:
- Jäljitettävyyden ja pakkausmerkintöjen, tarkastaminen
- Tuotteiden hygienian valvonta
- TRACES-järjestelmän käyttö ja sen ilmoitusten seuranta
- RASFF-järjestelmän käyttö ja sen ilmoitusten seuranta
- Laitteiden, kuljetusvälineiden, tilojen ja muiden toimijoiden valvonnassa olevien paikkojen ja niiden ympäristön tarkastaminen varastojen valvonnan yhteydessä
- Toimijoiden tilojen hygieniaolosuhteiden valvonta varastojen valvonnan yhteydessä
- Olennaisten tuontiin liittyvien asiakirjojen, jäljitettävyystietojen ja muun aineiston tarkastaminen
- Näytteenotto, tulosten tulkinta
- Muu toiminta, joka on tarpeen säännösten noudattamatta jättämistä koskevien tapausten havaitsemiseksi.
Valvontatehtävien siirtäminen
Viranomaistehtäviä ei siirretä. Ruokavirasto voi valtuuttaa eläinlääkäreitä virkaeläinlääkäreiksi suorittamaan tuontitarkastuksia rajatarkastusasemilla virastotyöajan ulkopuolella tai Ruokaviraston henkilökunnan ollessa estynyt.
Riskiperusteisuus
Kaupallisesti Euroopan unionin ulkopuolelta tuotavista eläimistä ja eläinperäisistä tuotteista tarkastetaan lainsäädännön vaatimusten mukaisesti 100%. Jokaiselle rajatarkastusasemalle laaditaan vuosittainen näytteenottosuunnitelma unionin lainsäädännön edellyttämällä tavalla. Näytteenottosuunnitelma perustuu tuontimäärien arvioon edellisten vuosien perusteella, RASFF-järjestelmässä annettuihin hälytyksiin sekä lainsäädännön ehtoihin. Tämän lisäksi näytteitä voidaan ottaa mikäli on syytä epäillä, että erä ei täytä lainsäädännön vaatimuksia tai mikäli erää koskee Euroopan komission asettama tehostettu valvonta.
Kansalliset valvontasuunnitelmat
Taulukko 7.1. Valvontajärjestelmän Rajatarkastus; eläimistä saatavat elintarvikkeet, eläimet, sukusolut ja sivutuotteet alueella laadittavat kansalliset valvontasuunnitelmat.
|
Valvontasuunnitelman nimi |
Kuka laatii |
Linkki |
|
Rajatarkastusasemakohtaiset näytteenottosuunnitelmat |
Ruokavirasto |
Toimitetaan pyydettäessä niiltä osin kuin julkisuus- ja tietosuojalainsäädäntö ei tätä estä. |
Dokumentoidut menettelyt
Eläinten, sukusolujen ja eläimistä saatavien elintarvikkeiden ja sivutuotteiden rajatarkastukseen liittyvää sisäistä ohjeistusta ylläpidetään Ruokaviraston Virta-asiakirjahallintajärjestelmässä. Ohjeet toimijoille ylläpidetään Ruokaviraston nettisivuilla.
Valvonnan tuloksellisuuden tunnusluvut
- Vaikuttavuus: Kaikki erät, jotka eivät täytä vaatimuksia, hylätään. Suomen markkinoille ei pääse rajatarkastuksen kautta yhtään erää, joka ei täytä vaatimuksia.
Valvontajärjestelmän rajapinnat
- Eläintautien valvonta
- Eläimistä saatavien sivutuotteiden valvonta
- Eläinten ja sukusolujen sisämarkkinakaupan valvonta
- Luonnonmukaisen tuotannon ja luomutuotteiden merkintöjen valvonta
- Ei-eläinperäisten elintarvikkeiden ja elintarvikekontaktimateriaalien EU:n ulkopuolelta tapahtuvan tuonnin ja EU:n sisäkaupan valvonta
- Elintarvikkeiden kasvinsuojeluainejäämien valvontaohjelma
- Eläimistä saatavien elintarvikkeiden vierasainevalvontaohjelma
- Eläinten hyvinvoinnin valvonta
- Eläinten merkitsemisen ja rekisteröinnin valvonta
- Virallisten terveystodistusten myöntäminen eläimille ja eläinperäisille tuotteille vientiin EU:n ulkopuolelle ja vientivalvonta-järjestelmät
- Eläinperäisten rehujen valvonta
- Tullitoimenpiteet
- LIS-kalastuksenvalvontajärjestelmä.
Lainsäädäntö
Valvontajärjestelmän keskeinen lainsäädäntö on koottuna MMM:n sivuille.
Ohjausmalli
Valvontajärjestelmän alueella laaditaan vuosittain
- MMM:n ja Ruokaviraston välinen tulossopimus
- Palvelusopimus Ruokaviraston laboratoriotoimintojen ja riskinarvioinnin kanssa.
Valvontajärjestelmän erityiset yhteistyömuodot
Eläinlääkinnällinen rajatarkastus osallistuu seuraaviin valvontaviranomaisten kansallisiin ja kansainvälisiin yhteistyömuotoihin:
- Expert group on veterinary import controls legislation (2 krt/v)
- Rajaeläinlääkäripäivät (1-2 krt/v)
- Ruokavirasto, Tulli, MMM: Tuontivalvontaryhmä (6 krt/v)
- Ruokavirasto, Tulli, Poliisi, Verottaja, Syyttäjä: Laittomat lemmikit yhteistyöverkosto (1 krt/v)
- MMM, Ruokavirasto, Tulli, Rajavartiolaitos: ASF yhteistyöryhmä (4 krt/v)
- MMM EKY-Ruokavirasto: Eläintautikokous (4 krt/v)
- Avi-Ruokavirasto-neuvottelupäivät (2krt/v)
- Kemiratiimi (10 krt/v).
Raportointi
- Valvonnan tulokset julkaistaan vuosittain Eläinlääkinnällisen rajatarkastuksen raportissa, joka julkaistaan Ruokaviraston nettisivuilla. Raportissa on esitetty valvontatulosten ja johtopäätösten lisäksi mm. valvontajärjestelmän toiminnan laajuus, resurssit, merkittävimmät toimintaympäristön muutokset, tulossa olevat lainsäädännön muutokset, tunnistetut uudet riskit jne.
- Tuontivalvonnan tulokset raportoidaan TRACES-järjestelmässä.
8 Eläinten hyvinvoinnin valvonta
Tavoite
Eläinten hyvinvoinnin valvonnalla tarkoitetaan eläinten hyvinvointilain, lopetusasetuksen, eläinkuljetuslain ja eläinkuljetusasetuksen sekä niiden perusteella annettujen säädösten noudattamisen valvontaa. Valvonnan tarkoituksena on varmistaa, että eläintä hoidetaan, kohdellaan, käytetään tai kuljetetaan säädösten mukaisesti.
Valvontajärjestelmän kuvaus ja luonne

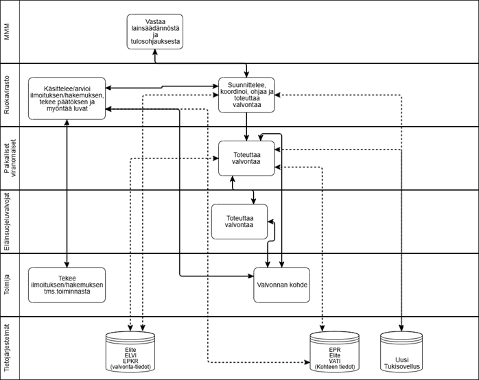
Kuva 8.1. Eläinten hyvinvoinnin valvontajärjestelmä.
EPR- ja Elte-sovellukset ovat korvanneet aiemmin käytössä olleen Elite-sovelluksen valvontakohteiden tietojen tallennuspaikkana.
Eläinten hyvinvoinnin valvontajärjestelmässä käytettävät valvontamenetelmät ja -tekniikat
Valvontajärjestelmässä käytetään seuraavia, virallista valvontaa koskevan asetuksen artiklaan 14 kirjattuja menetelmiä ja tekniikoita:
- Toimijoiden käyttöön ottaman valvonnan sekä saatujen tulosten tutkiminen
- Laitteiden, kuljetusvälineiden, tilojen ja muiden toimijoiden valvonnassa olevien paikkojen ja niiden ympäristön tarkastaminen
- Eläinten ja tavaroiden (ml. puolivalmisteet, raaka-aineet, ainesosat, valmistuksen sekä muut tavaroiden valmistuksessa ja tuotannossa tai eläinten ruokinnassa tai hoidossa käytettävät tuotteet) tarkastaminen
- Hyviä tuotantotapoja, hyviä hygieniakäytäntöjä ja hyviä maatalouskäytäntöjä koskevien menettelyjen sekä HACCP-periaatteisiin perustuvien menettelyiden arviointi
- Olennaisten asiakirjojen, jäljitettävyystietojen ja muun aineiston (ml. tarvittaessa laitokseen tulevien tai sieltä lähtevien elintarvikkeiden, rehujen ja aineiden tai materiaalien mukana olevat asiakirjat)
- Toimijoiden sekä niiden henkilöstön haastattelut
- Toimijan tekemien mittausten ja muiden testitulosten todentaminen
- Toimijoiden auditointi
- Muut toiminta, joka on tarpeen säännösten noudattamatta jättämistä koskevien tapausten havaitsemiseksi.
Valvontatehtävien siirtäminen
Ruokavirasto on kirjallisesti nimennyt elävien eläinten poistumistarkastuksiin maastapoistumispaikkoihin virkaeläinlääkäriksi muitakin eläinlääkäreitä kuin henkilöstönsä jäseniä.
Riskiperusteisuus
Ruokavirasto valitsee vuosittain valvottavaksi edustavan määrän tuotantoeläintiloja. Maatilojen otantaan perustuvat eläinten hyvinvointitarkastukset tehdään pääosin riskiperusteisesti. Riskiperusteisten ja satunnaisotantaan perustuvien tarkastusten suhteellinen osuus voi vaihdella vuosittain 0–100 %:n välillä riippuen kulloinkin käytettävistä riskitekijöistä ja valvonnan painopisteistä. Satunnaisotannalla varmistetaan valvonnan tasapuolinen kohdentuminen myös niille tiloille, joita käytetyt riskiparametrit eivät suoranaisesti koske. Eläinten hyvinvoinnin valvonnan riskiperusteisuutta kehitetään jatkuvasti, jolloin tehokkaimmiksi osoittautuneiden riskitekijöiden käyttöä voidaan hyödyntää tulevaisuudessa. Maatilojen otantojen tarkemmat määrittelyt ovat Ruokaviraston intranetissa Pikantissa (ei julkinen). Tuotantotiloja valvotaan myös epäilyyn perustuen.
Teurastamoiden eläinsuojelullisen tilanteen varmistamiseksi tavoitteena on, että jokaisessa teurastamossa tehdään päivittäisvalvonnan lisäksi kaikki toiminnot kattava dokumentoitu eläinten hyvinvoinnin tarkastus vähintään kerran vuodessa. Kohdennetumpia tarkastuksia tehdään tarpeen mukaan.
Valvontojen riskiperusteisuutta on kuvattu kansallisessa sektorikohtaisessa eläinten hyvinvoinnin valvontaraportissa.
Kansalliset valvontasuunnitelmat
Taulukko 8.1. Eläinten hyvinvoinnin alueella laadittavat kansalliset valvontasuunnitelmat.
|
Valvontasuunnitelman nimi |
Kuka laatii |
Linkki |
|
Eläinlääkintähuollon valtakunnallinen ohjelma (EHO)
|
Ruokavirasto |
Eläinlääkintähuollon valtakunnallinen valvontaohjelma (EHO) |
|
Kuntien valvontasuunnitelmat |
Kunnat, kuntayhtymät, yhteistoiminta-alueet |
Valvontasuunnitelmia voi hakea kuntien internetsivuilta |
Dokumentoidut menettelyt
Valvontaohjeet viranomaisille ja toimijoille on julkaistu Ruokaviraston sivuilla sekä viranomaisten ekstranetissä Pikantissa. Teurastamoissa tehtävää eläinten hyvinvoinnin tarkastusta koskevat lomakkeet ja ohjeet löytyvät lisäksi kootusti Ruokaviraston lihantarkastusyksikön omalta sivustolta Pikantista.
Valvonnan tuloksellisuuden tunnusluvut
- Tehokkuus: Valvontasuunnitelmien toteutumisaste: tavoite 100 %.
Valvontajärjestelmän rajapinnat
- Ehdollisuus (eläinten hyvinvoinnin valvonta)
- Teurastamojen luomuvalvonta (eläinten hyvinvoinnin valvonta)
- Eläinlääkejäämien valvontaohjelma
- Lihantarkastus.
Lainsäädäntö
Valvontajärjestelmän keskeinen lainsäädäntö on koottuna MMM:n sivuille.
Ohjausmalli
Valvontajärjestelmän alueella laaditaan vuosittain
- MMM:n ja Ruokaviraston välinen tulossopimus.
Valvontajärjestelmän erityiset yhteistyömuodot
Elintarvikeketjun viranomaisten yhteisten koordinaatiomuotojen lisäksi eläinten hyvinvoinnin valvonnan valvontaviranomaisten kansallisia ja kansainvälisiä yhteistyömuotoja ovat:
- Ruokaviraston järjestämät neuvottelupäivät alueellisten jaostojen valtioneläinlääkärien kanssa (2 krt/v)
- Ruokaviraston järjestämät neuvottelupäivät alueellisten ehdollisuuden valvonnasta vastaavien valtioneläinlääkärien kanssa (2 krt/v)
- Ruokaviraston järjestämät verkkotapaamiset (10-20 krt/v) (ns. ad hoc -tapaamiset tietystä aiheesta) ministeriön, alueyksiköiden ja tarkastuseläinlääkärien kanssa.
- Viranomaisille tarkoitettu Pikantti-ekstranet
- Puimuri- yhteydenottojen hallintajärjestelmä, jolla kumppaniasiakkaat voivat lähettää kysymyksensä Ruokavirastoon
- Laajennettu lihatiimi (12 krt/v) Ruokaviraston yksiköiden välinen horisontaalityöryhmä (teurastamovalvonta)
- Eläinsuojeluviranomaisten päivä (1 krt/v)
- MMM-EKY-Ruokavirastotapaamiset 4/v
- EFSAn AHAW- verkosto (1 krt/v)
- Eläinkuljetusten National contact point (2 krt/v)
- EURCAW Reference Centre for Animal Welfare - Pigs (1-2 krt/v)
- EURCAW Reference Centre for Animal Welfare - Poultry and other small farmed animals (1-2 krt/v)
- EURCAW Reference Centre for Animal Welfare - Ruminants & Equines (1-2 krt/v)
- EURCAW Reference Centre for Animal Welfare - Ruminants & Equines (1-2 krt/v) -Aquatic animals
- BTSF-koulutukset
- Lukuisia (kymmeniä) määräaikaisia ja toistaiseksi toimivia ohjaus-, työ- ja projektiryhmiä liittyen eläinten hyvinvointia koskeviin hankkeisiin, tutkimuksiin tai lainsäädäntömuutoksiin. Ryhmissä on mukana viranomaisten lisäksi sidosryhmiä. Lisäksi on myös puhtaita sidosryhmien ja viranomaisten tapaamisia, joissa keskustellaan ajankohtaisista asioista ja linjauksista.
Raportointi
- Valvonnan tulokset julkaistaan vuosittain Eläinten hyvinvoinnin valvonta -raportissa, joka julkaistaan Ruokaviraston sivuilla. Raportissa on esitetty valvontatulosten ja johtopäätösten lisäksi mm. valvontajärjestelmän toiminnan laajuus, resurssit, merkittävimmät toimintaympäristön muutokset, tulossa olevat lainsäädännön muutokset, tunnistetut uudet riskit jne.
- Valvontatulosten yhteenveto on osa Euroopan komissiolle toimitettavaa yhteenvetoraporttia.
9 Eläimistä saatavien sivutuotteiden valvonta
Tavoite
Eläimistä saatavien sivutuotteiden ja niistä johdettujen tuotteiden (myöhemmin sivutuotteiden) valvontaa toteutetaan niiden ihmisten ja eläinten terveydelle aiheuttamien riskien torjumiseksi ja minimoimiseksi sekä erityisesti elintarvike- ja rehuketjun turvallisuuden suojelemiseksi.
Valvontajärjestelmän kuvaus ja luonne

Kuva 9.1. Eläimistä saatavien sivutuotteiden valvontajärjestelmä. Tietojärjestelmiä ei ole kaikilta osin käytettävissä.
Valvontajärjestelmässä käytettävät valvontamenetelmät ja -tekniikat:
Valvontajärjestelmässä käytetään seuraavia, virallista valvontaa koskevan asetuksen artiklaan 14 kirjattuja menetelmiä ja tekniikoita:
- Toimijoiden käyttöön ottaman valvonnan sekä saatujen tulosten tutkiminen
- Laitteiden, kuljetusvälineiden, tilojen ja muiden toimijoiden valvonnassa olevien paikkojen ja niiden ympäristön tarkastaminen
- Eläinten ja tavaroiden (ml. puolivalmisteet, raaka-aineet, ainesosat, valmistuksen sekä muut tavaroiden valmistuksessa ja tuotannossa tai eläinten ruokinnassa tai hoidossa käytettävät tuotteet) tarkastaminen
- Puhdistus- ja kunnossapitotuotteiden ja -prosessien sekä torjunta-aineiden tarkastaminen
- Jäljitettävyyden, merkintöjen, esillepanon, mainonnan ja asiaankuuluvien pakkausmateriaalien (ml. elintarvikkeiden kanssa kosketuksiin joutuvat materiaalit) tarkastaminen
- Toimijoiden tilojen hygieniaolosuhteiden valvonta
- Hyviä tuotantotapoja, hyviä hygieniakäytäntöjä ja hyviä maatalouskäytäntöjä koskevien menettelyjen sekä HACCP-periaatteisiin perustuvien menettelyiden arviointi
- Olennaisten asiakirjojen, jäljitettävyystietojen ja muun aineiston (ml. tarvittaessa laitokseen tulevien tai sieltä lähtevien elintarvikkeiden, rehujen ja aineiden tai materiaalien mukana olevat asiakirjat) tutkiminen
- Toimijoiden sekä niiden henkilöstön haastattelut
- Toimijan tekemien mittausten ja muiden testitulosten todentaminen
- Näytteenotto, analyysi, diagnoosi, testit
- Toimijoiden auditointi
- Muut toiminta, joka on tarpeen säännösten noudattamatta jättämistä koskevien tapausten havaitsemiseksi.
Valvontatehtävien siirtäminen
Valvontajärjestelmässä ei ole siirretty viranomaistehtäviä.
Riskiperusteisuus
Sivutuotevalvonnan piiriin kuuluvat toimijat tarkastetaan Ruokaviraston vuosittain riskiperusteisesti laatiman sivutuotevalvontasuunnitelman mukaisesti. Riskinarvioinnin kriteereinä käytetään esimerkiksi sivutuoteluokkaa, sivutuotetoimintojen lukumäärää, aiemmasta tarkastuksesta kulunutta aikaa, aiemmilla tarkastuksilla havaittuja puutteita, tuotantomäärää sekä muita mahdollisia riskitekijöitä tapauskohtaisesti.
Kansalliset valvontasuunnitelmat
Taulukko 9.1. Sivutuotevalvontajärjestelmän alueella laadittavat kansalliset valvontasuunnitelmat.
|
Valvontasuunnitelman nimi |
Kuka laatii |
Linkki |
|
Kansallinen valvontasuunnitelma osana EHOa |
Ruokavirasto |
Eläinlääkintähuollon valtakunnallinen valvontaohjelma (EHO) |
|
Sivutuotevalvontasuunnitelma |
Ruokavirasto |
Toimitetaan pyydettäessä niiltä osin kuin julkisuus- ja tietosuojalainsäädäntö ei tätä estä |
|
Kuntien valvontasuunnitelmat |
Kunnat, kuntayhtymät, yhteistoiminta-alueet |
Valvontasuunnitelmia voi hakea kuntien internetsivuilta |
Dokumentoidut menettelyt
Valvontaohjeet viranomaisille ja toimijoille on julkaistu Ruokaviraston sivuilla sekä viranomaisille suunnatussa Pikantti-ekstranetissä.
Valvonnan tuloksellisuuden tunnusluvut
Sivutuotevalvonnalle ei ole asetettu erillisiä tuloksellisuuden tunnuslukuja.
- Ruokavirastolle asetetut tuloksellisuuden tunnusluvut löytyvät Ruokavirastoa koskevasta tulossopimuksesta pdf.
Valvontajärjestelmän rajapinnat
- Eläintautivalvonta
- Eläinten merkitsemisen ja rekisteröinnin valvonta
- Rehujen valvonta
- Lannoitevalmisteiden valvonta
- Tuontivalvonta; eläimistä saatavat elintarvikkeet, eläimet, sukusolut ja sivutuotteet
- Lihantarkastus
- Eläinten ja sukusolujen sisämarkkinakaupan valvonta
- Virallisten terveystodistusten myöntäminen vientiin EU:n ulkopuolelle ja vientivalvontajärjestelmät
- Alkutuotannon ja elintarvikehuoneistojen toiminnan valvonta.
Lainsäädäntö
Valvontajärjestelmän keskeinen lainsäädäntö on koottuna MMM:n sivuille.
Ohjausmalli
Valvontajärjestelmän alueella laaditaan vuosittain
- MMM:n ja Ruokaviraston välinen tulossopimus.
Valvontajärjestelmän erityiset yhteistyömuodot
Elintarvikeketjun viranomaisten yhteisten koordinaatiomuotojen lisäksi sivutuotevalvonnan valvontaviranomaisten kansallisia ja kansainvälisiä yhteistyömuotoja ovat:
- Viranomaisille tarkoitettu Pikantti-ekstranet
- Ruokaviraston kunnaneläinlääkäreille antama suora valvonnan ohjaus sivutuotevalvontaan liittyvissä kysymyksissä
- Sivutuotevalvontapäivä (1 krt/v)
- Sivutuotevalvonnan yhteistyöryhmä (12 krt/v) Ruokaviraston yksiköiden välinen horisontaalityöryhmä.
- Ruokaviraston sivutuotevalvonnan yhteistyöryhmä – MMM -tapaamiset (4 krt/v)
- Nordic Working Group on Animal By-Products (4 krt/v).
Raportointi
- Valvonnan tulokset julkaistaan vuosittain Sivutuotevalvonta -raportissa, joka julkaistaan Ruokaviraston sivuilla. Raportissa on esitetty valvontatulosten ja johtopäätösten lisäksi mm. valvontajärjestelmän toiminnan laajuus, resurssit, merkittävimmät toimintaympäristön muutokset, tulossa olevat lainsäädännön muutokset, tunnistetut uudet riskit jne.
- Valvontatulosten yhteenveto on osa Euroopan komissiolle toimitettavaa yhteenvetoraporttia.
- Tuontivalvonnan tulokset raportoidaan Eläinlääkinnällisen rajatarkastuksen valvontaraportissa.
10 Ehdollisuus
Tavoite
Euroopan unionin yhteisen maatalouspolitiikan keskeinen osa ovat viljelijöitä velvoittavat ehdollisuuden vaatimukset. Näiden ehtojen noudattaminen on Euroopan unionin viljelijöille maksamien suorien tukien ja Euroopan unionin osittain rahoittamien tukien maksamisen edellytyksenä. Ehdollisuuden valvonnan tarkoitus on varmistaa, että viljelijät noudattavat peruslainsäädännön vaatimuksia, mikä on täysimääräisen tuen maksamisen edellytys. Jos Suomi laiminlyö ehdollisuuden valvontavelvoitteiden noudattamisen, seurauksena voi olla nk. rahoitusoikaisu.
Valvontajärjestelmän kuvaus ja luonne
Ehdollisuus jaetaan kolmeen erityisalaan, jotka ovat ilmasto ja ympäristö, mukaan lukien vesi, maaperä, ekosysteemien biologinen monimuotoisuus (hoitovaatimukset SMR 1–4 ja toimenpidevaatimukset GAEC 1-9), kansanterveys ja kasvinterveys (hoitovaatimukset SMR 5-8) sekä eläinten hyvinvointi (hoitovaatimukset SMR 9-11). Ehdollisuuden valvonta ei kuuluu valvonta-asetuksen soveltamisalaan. Tässä on kuvattu ehdollisuuden valvontaa vain siltä osalta, kun se liittyy rehujen, elintarvikkeiden, kiellettyjen aineiden ja eläinten hyvinvoinnin substanssivalvontaan.
Euroopan unionin suoria ja osarahoitteisia tukia hakeneista tiloista on vuosittain valvottava ehdollisuutta koskien vähintään yksi prosentti eli noin 150 eläintilaa ja noin 500 kasvintuotantotilaa.
Ruokavirasto ohjaa ehdollisuuden valvontaa osana maksajavirastotoimintaa. Ruokavirasto laatii vuosittain valvontasuunnitelman ja määrää tilat, joihin otantavalvonta kohdistuu.
Elinvoimakeskukset valvovat rehuihin ja kasvielintarvikkeisiin liittyviä ehdollisuuden vaatimuksia otantavalvontaan valituilla eläin- ja kasvitiloilla. Rehujen osalta valvonta on yhdistetty substanssivalvontaan.
Valvontatehtävien siirtäminen
Euroopan unionin yhteinen maatalouspolitiikka ei salli viranomaistehtävien siirtämistä.
Riskiperusteisuus
Otantavalvontaan määrätyistä tiloista 60-80 % valitaan riskiperusteisesti. Satunnaisotannalla on valittava 20-40 % tiloista.
Valvonnan tuloksellisuuden tunnusluvut
- Otantavalvonnan toteutuminen (%)
- Valvonnassa havaitut ehdollisuuden rikkomukset (% valvotuista tiloista).
Valvontajärjestelmän rajapinnat
- Eläinten hyvinvoinnin valvonta
- Eläinten lääkitsemisen valvonta
- Eläimistä saatavien elintarvikkeiden vierasainevalvontaohjelma
- Alkutuotannon ja elintarvikehuoneistojen toiminnan valvonta
- Rehujen valvonta.
Lainsäädäntö
Valtioneuvoston asetus 65/2023.
Raportointi
Ruokavirasto raportoi valvontojen tuloksista vuosittain Euroopan unionin komissiolle.