1 Johdanto
Tämä on osa 3 Elintarvikeketjun monivuotisesta kansallisesta valvontasuunnitelmasta eli VASUsta. Seuraavissa kappaleissa kuvataan elintarviketurvallisuuden, rehujen ja luonnonmukaisen tuotannon valvontajärjestelmät tavoitteineen, viranomaisrooleineen ja toimintamekanismeineen. Valvonnan yhteiset menettelyt, kuten jatkuva kehittäminen, on kuvattu VASUn osassa 1.
Elintarviketurvallisuuden, rehujen ja luonnonmukaisen tuotannon viranomaisvalvonta varmistaa ihmisten ja eläinten terveyttä elintarvike- ja rehuturvallisuuden sekä elintarvikkeiden laadun ja terveellisyyden osalta ja suojaa kuluttajien harhaanjohtamiselta. Elintarvikevalvonnan järjestämisen ja toteuttamisen lähtökohtana on suunnitelmallinen, oikein kohdennettu, tehokas ja eri toimijoita tasapuolisesti ja oikeudenmukaisesti kohteleva viranomaistoiminta. Valvonnan piiriin kuuluvat elintarvike-, alkoholi-, kontaktimateriaali- ja rehualan toimijat Suomessa. Sektorin valvontajärjestelmät kattavat lainsäädännön edellyttämän toiminnan ja tuotteiden valvonnan koko elintarvikeketjussa: alkutuotannon, valmistuksen, myynnin, tarjoilun, varastoinnin ja kuljetuksen kotimaan markkinoille, EU:n sisäkaupan, viennin EU:n ulkopuolelle ja EU:n ulkopuolelta tapahtuvan tuonnin. Valvontajärjestelmiin sisältyy toimijan ja toiminnan omavalvonnan valvontaa, tuote- ja eräkohtaista vaatimustenmukaisuuden valvontaa sekä lakisääteiset rekisteröimis- ja hyväksymismenettelyt ja seurantaohjelmat.
2 Alkutuotannon ja elintarvikehuoneistojen toiminnan valvonta
Tavoite
Alkutuotannon sekä rekisteröityjen ja hyväksyttyjen elintarvikehuoneistojen toimijoiden omavalvonnan valvonnan tavoitteena on varmistaa elintarviketurvallisuus, toiminnan ja tuotteiden sekä niistä annettavien tietojen vaatimustenmukaisuus sekä kuluttajien harhaanjohtamisen estäminen. Elintarvikelainsäädännön valvonnalla pyritään myös suojaamaan kuluttajien etuja sekä tarjoamaan kuluttajille lähtökohdat tietoon perustuvien elintarvikevalintojen tekemiseksi.
Valvontajärjestelmän kuvaus ja luonne

Kuva 2.1 Alkutuotannon ja elintarvikehuoneistojen toiminnan valvonnan kuvaus. *Ilmoitettavat elintarvikkeet: ravintolisät, vitamiineilla ja kivennäisaineilla täydennetyt elintarvikkeet, erityisille ryhmille tarkoitetut elintarvikkeet sekä toimijoiden ilmoitettavat tiedot sisämarkkinoilta tuotavista eläinperäisistä elintarvikkeista Ruokaviraston määräämällä tavalla; **Turvaluokiteltujen kohteiden osalta valvontatietoja ei tallenneta VATIin vaan niille on erillinen tietovaranto Puolustusvoimien järjestelmissä.
Valvontajärjestelmässä käytettävät valvontamenetelmät ja -tekniikat
Valvontajärjestelmässä käytetään seuraavia, virallista valvontaa koskevan asetuksen 14 artiklaan kirjattuja menetelmiä ja tekniikoita:
- Toimijoiden käyttöön ottaman valvonnan sekä saatujen tulosten tutkiminen
- Laitteiden, kuljetusvälineiden, tilojen ja muiden toimijoiden valvonnassa olevien paikkojen ja niiden ympäristön tarkastaminen
- Eläinten ja tavaroiden (ml. puolivalmisteet, raaka-aineet, ainesosat, valmistuksen sekä muut tavaroiden valmistuksessa ja tuotannossa tai eläinten ruokinnassa tai hoidossa käytettävät tuotteet) tarkastaminen
- Puhdistus- ja kunnossapitotuotteiden ja -prosessien sekä torjunta-aineiden tarkastaminen
- Jäljitettävyyden, merkintöjen, esillepanon, mainonnan ja asiaankuuluvien pakkausmateriaalien (ml. elintarvikkeiden kanssa kosketuksiin joutuvat materiaalit) tarkastaminen
- Toimijoiden tilojen hygieniaolosuhteiden valvonta
- Hyviä tuotantotapoja, hyviä hygieniakäytäntöjä ja hyviä maatalouskäytäntöjä koskevien menettelyjen sekä HACCP-periaatteisiin perustuvien menettelyiden arviointi
- Olennaisten asiakirjojen, jäljitettävyystietojen ja muun aineiston tutkiminen (ml. tarvittaessa laitokseen tulevien tai sieltä lähtevien elintarvikkeiden, rehujen ja aineiden tai materiaalien mukana olevat asiakirjat)
- Toimijoiden sekä niiden henkilöstön haastattelut
- Toimijan tekemien mittausten ja muiden testitulosten todentaminen
- Näytteenotto, analyysi, diagnoosi, testit
- Muut toiminta, joka on tarpeen säännösten noudattamatta jättämistä koskevien tapausten havaitsemiseksi
Valvontatehtävien siirtäminen
Elintarvikelaki ja virallista valvontaa koskeva asetus mahdollistavat tarkastus-, tutkimus- ja selvitysluonteisten elintarvikevalvonnan viranomaistehtävien siirtämisen. Puolustusvoimien elintarvikevalvonnan viranomaistehtäviä ei voida siirtää kolmannelle osapuolelle.
Riskiperusteisuus
Elintarviketoimijan harjoittaman toiminnan luonne, laajuus sekä valvontahistoria vaikuttavat suunnitelmallisen elintarvikevalvonnan tarkastustiheyteen. Tarkastustiheyden määrittämiseen on laadittu Ruokaviraston Elintarvikehuoneiston ja kontaktimateriaalitoiminnan riskiluokitus ja elintarvikelainsäädännön mukaisen valvontatarpeen määrittäminen -ohje. Jos toiminta on hyvin vähäriskistä ja pienimuotoista, toimintaa ei tarkasteta säännöllisesti, vaan vain jos siihen on jokin erityinen syy. Puolustusvoimien säännöllisen valvonnan piirissä on myös kohteiden maanpuolustuksellisista syistä johtuen vähäriskistä toimintaa.
Elintarvikkeiden alkutuotannon valvontakohteiden tarkastustiheydet määritetään Ruokaviraston Alkutuotannon elintarvikevalvonta ja riskinarviointi -ohjeen avulla. Ohjeessa annetaan suositellut tarkastustiheydet tuotantosuunnittain. Tiheyksissä huomioidaan myös pienimuotoinen alkutuotannon toiminta. Osa alkutuotannon kohteista tarkastetaan vain, jos siihen on erityinen syy. Muutoin alkutuotannon riskinarvioinnin periaatteet ovat hyvin samankaltaiset kuin elintarvikehuoneistoilla.
Kansalliset valvontasuunnitelmat
Taulukko 2.1. VASUn ja ympäristöterveydenhuollon yhteisen valvontaohjelman lisäksi Alkutuotannon ja elintarvikehuoneistojen toiminnan valvonnan alueella laadittavat kansalliset valvontasuunnitelmat.
|
Valvontasuunnitelman nimi |
Kuka laatii |
Linkki |
|
Kunnalliset elintarvikevalvontasuunnitelmat |
Kunnalliset valvontayksiköt |
Valvontasuunnitelmia voi hakea kuntien internetsivuilta |
|
Puolustusvoimien ympäristöterveydenhuollon valvontasuunnitelma |
Puolustusvoimat |
Dokumentoidut menettelyt
Oiva on Ruokaviraston koordinoima elintarvikevalvontatietojen julkistamisjärjestelmä, jolla annetaan tietoa yritysten elintarvikevalvonnan tuloksista Oiva-raportin muodossa. Tarkastuksella arvioidaan useita eri vaatimuksia, joista jokaiselle annetaan oma arvio. Tarkastuksen kokonaistulos määräytyy heikoimman arvion perusteella. Oiva-raportilla näkyvät hymynaamat kertovat tarkastuksen kokonaistuloksen ja tarkastuksella arvioitujen vaatimuskokonaisuuksien tulokset. Raportilla näkyy lisäksi kahden edellisen tarkastuksen tulokset. Raportin loppuun on kirjattu yleisluonteinen kuvaus tarkastuksella tehdyistä havainnoista.
Elintarvikehuoneistojen tarkastukset tehdään Oiva-arviointiohjeiden mukaisesti. Oiva perustuu elintarvikelainsäädännön kulloinkin voimassa oleviin säännöksiin. Oiva yhtenäistää tarkastuskäytäntöjä koko Suomessa. Erilliset arviointiohjeet on laadittu sekä hyväksytyille että rekisteröidyille elintarvikehuoneistoille. Joiltain osin ohjeet ovat molemmille elintarvikehuoneistotyypeille samat. Puolustusvoimien kenttämuonituksen ja turvaluokiteltujen kohteiden tarkastuksiin käytetään lisäksi Oiva-arviointiohjeiden pohjalta laadittua Särmä-järjestelmää, ja näiden kohteiden valvontatuloksia ei julkaista.
Alkutuotannon tarkastukset tehdään Alkutuotannon valvontaohjeiden mukaisesti.
Ohje valvontayksikön elintarvikevalvontasuunnitelmasta, valvontaohjeet sekä muut valvontaviranomaisille ja elintarvikealan toimijoille suunnatut ohjeet on koottu Ruokaviraston sivuille Elintarvikealan ohjeet ja lainsäädäntö.
Puolustusvoimien elintarvikevalvonnan perusteet ja järjestelyt on kuvattu Pääesikunnan normissa Elintarvikelain mukainen toiminta ja viranomaisvalvonta Puolustusvoimissa. Tarkastusohjeita on koottu Puolustusvoimien ympäristöterveydenhuollon laatujärjestelmään.
Valvonnan tuloksellisuuden tunnusluvut
Vaikuttavuus
- Raportoidut elintarvikevälitteiset ruokamyrkytysepidemiat (tavoite: epidemioita alle 45, sairastuneiden määrä alle 1000)
- Ihmisten vakavat listerioositapaukset (tavoite: vuosittainen esiintyvyys alittaa edeltävien 5 vuoden keskiarvon)
- Oiva-tarkastuksissa parhaimmat tulokset saavuttaneiden kohteiden osuus (tavoite: yli 85%)
- Toimintaansa parantaneiden elintarvikealan toimijoiden osuus (tavoite: kasvaa).
Valvontajärjestelmän rajapinnat
- Kontaktimateriaalitoiminnan valvonta
- Lihantarkastus
- Alkoholijuomien valvonta
- Kaupan pitämisen vaatimustenmukaisuuden valvonta
- Ei-eläinperäisten elintarvikkeiden EU:n ulkopuolelta tapahtuvan tuonnin ja EU:n sisäkaupan valvonta
- Eläinperäisten elintarvikkeiden EU:n ulkopuolelta tapahtuvan tuonnin ja EU:n sisäkaupan valvonta
- Virallisten terveystodistusten myöntäminen vientiin EU:n ulkopuolelle ja vientivalvontajärjestelmät
- Ruokamyrkytysten ja ruokamyrkytysepidemioiden selvittäminen
- Hygieniapassijärjestelmä
- Elintarvikkeiden kasvinsuojeluainejäämien valvontaohjelma
- Eläimistä saatavien elintarvikkeiden vierasainevalvontaohjelma
- Zoonoosivalvontaohjelmat
- ATP-sopimuksen valvonta
- Rehujen valvonta
- Luonnonmukaisen tuotannon ja luomutuotteiden merkintöjen valvonta
- Eläinperäisten sivutuotteiden valvonta
- Ehdollisuus
- Muuntogeenisten organismien tarkoituksellinen levittäminen ympäristöön.
Lainsäädäntö
Elintarvikevalvonnan keskeinen lainsäädäntö on koottuna MMM:n sivuille.
Puolustusvoimien elintarvikevalvonnan osalta noudatetaan lisäksi lakia ja asetusta terveydenhuollon järjestämisestä Puolustusvoimissa. Maanpuolustuksen kannalta erityissuojattavien kohteiden osalta elintarvikevalvonnan toteuttamisessa on huomioitava liikkumista koskevat kiellot ja rajoitukset (Laki Puolustusvoimista) sekä Valtioneuvoston asetus maanpuolustuksen kannalta erityissuojattavista kohteista.
Ohjausmalli
Valvontajärjestelmän alueella laaditaan
- MMM:n ja Ruokaviraston välinen tulossopimus
- Ruokaviraston sisäiset sopimukset laboratoriopalveluista ja riskinarvioinneista
- Puolustusvoimien Pääesikunnan normi ja työjärjestys.
Valvontajärjestelmän erityiset yhteistyömuodot
Elintarvikeketjun viranomaisten yhteisten koordinaatiomuotojen lisäksi alkutuotannon ja elintarvikehuoneistojen toiminnan valvonnan valvontaviranomaisten kansallisia ja kansainvälisiä yhteistyömuotoja ovat:
- MMM:n elintarvikelainsäädännön ja valvonnan työryhmä
- Substanssikohtaiset valvontaverkostot: elintarvikevalvontaviranomaisten säännöllistä kouluttautumista, verkostoitumista ja kokemuksien jakamista
- Pikantti-ekstranet viranomaisille
- Ruokavirasto-Tulli -tapaamiset
- Ruokavirasto-Lupa- ja valvontavirasto -tapaamiset (Ymppi-ryhmä)
- Ruokaviraston ja kuntien terveysvalvonnan johtajien neuvottelupäivät
- Elintarvikevalvonnan valtakunnalliset koulutuspäivät
- Komission substanssikohtaiset asiantuntijatyöryhmät
- Euroopan elintarviketurvallisuusviranomaisten Heads of Agencies -työryhmät.
Alkutuotannon ja elintarvikehuoneistojen toiminnan valvonnan alueella tehdään myös jatkuvaa tiivistä sidosryhmäyhteistyötä toimialojen edustajien kanssa.
Raportointi
- Valvonnan tulokset julkaistaan vuosittain Elintarviketurvallisuus Suomessa -raportissa, joka julkaistaan Ruokaviraston sivuilla. Raportissa on esitetty valvontatulosten ja johtopäätösten lisäksi mm. valvontajärjestelmän toiminnan laajuus, resurssit, merkittävimmät toimintaympäristön muutokset, tulossa olevat lainsäädännön muutokset, tunnistetut uudet riskit jne.
- Valvontatulosten yhteenveto on osa Euroopan komissiolle toimitettavaa yhteenvetoraporttia.
Muuta
Edellä kuvatun lisäksi Ruokavirasto toimii kansallisena yhteysviranomaisena ja suorittaa seuraavia virallisia toimia:
- Arvioi toimialan laatimat hyvän käytännön ohjeet ja lisää vaatimukset täyttävät ohjeet Euroopan komission hyvän käytännön ohjeiden rekisteriin.
- Hyväksyy hakemuksen kansallisesta elintarvikkeiden laatujärjestelmästä edellyttäen, että laatujärjestelmä täyttää sille asetetut edellytykset.
- Tarkistaa, että hakemukset terveysväitteistä täyttävät edellytykset ja toimittaa hakemukset eteenpäin Euroopan elintarviketurvallisuusviranomaisen EFSAn arvioitavaksi.
- Käsittelee uuselintarvikkeen aseman määrittämistä koskevat kuulemispyynnöt ja valmistelee tarvittaessa perustellun lausunnon koskien kolmannesta maasta tulevan perinteisen elintarvikkeen turvallisuutta ja toimittaa sen Euroopan komissiolle ja maa- ja metsätalousministeriöön.
- Käsittelee hakemukset maaperästä saadun luontaisen kivennäisveden tunnustamiseksi sen markkinoille saattamista varten.
- Koordinoi ja lähettää kunnan elintarvikevalvontaviranomaisille näytteenottopyynnöt vuosittain elintarvikekontaminanttien ja muuntogeenisten elintarvikkeiden
- Toteuttaa tuotantotapavalvontaa uusien lattia- ja ulkokanaloiden kananmunien kaupan pitämisen vaatimusten osalta ennen toiminnan aloittamista.
3 Kontaktimateriaalitoiminnan valvonta
Tavoite
Kontaktimateriaalitoiminnan valvonnan tavoitteena on varmistaa kontaktimateriaalien vaatimustenmukaisuus ja turvallisuus ennen niiden käyttöä kosketuksessa elintarvikkeisiin. Säännöllinen, valvontasuunnitelman mukainen kontaktimateriaalien valvonta kohdistetaan niiden valmistukseen, EU:n sisäkauppaan ja EU:n ulkopuolelta tapahtuvaan tuontiin sekä kontaktimateriaalien tukkujakeluun. Kontaktimateriaalivalvonta tuonnin ja sisäkaupan yhteydessä on kuvattu VASUn osassa 3 kappaleessa 7.
Valvontajärjestelmän kuvaus ja luonne

Kuva 3.1. Kontaktimateriaalitoiminnan valvonta
*Tällä hetkellä Suomessa ei ole kontaktimateriaalitutkimuksiin nimettyjä virallisia laboratorioita, joten tarvittaessa näytteitä tutkii vain kontaktimateriaalien kansallinen vertailulaboratorio Tullilaboratorio.
Valvontajärjestelmässä käytettävät valvontamenetelmät ja -tekniikat
Valvontajärjestelmässä käytetään seuraavia, virallista valvontaa koskevan asetuksen 14 artiklaan kirjattuja menetelmiä ja tekniikoita:
- Toimijoiden käyttöön ottaman omavalvonnan sekä saatujen tulosten tutkiminen
- Kontaktimateriaalien valmistustoimintaan liittyvien prosessien sekä toimintaan liittyvien hyvien tuotantotapojen sekä HACCP-periaatteisiin perustuvien menettelyjen arviointi.
- Jäljitettävyyden, merkintöjen, esillepanon ja markkinoinnin tarkastaminen.
- Olennaisten kontaktimateriaalien vaatimustenmukaisuusasiakirjojen, jäljitettävyystietojen ja muun aineiston (ml. tarvittaessa laitokseen tulevien tai sieltä lähtevien kemikaalien ja kontaktimateriaalien mukana olevat asiakirjat kuten koostumustiedot, tutkimustulokset, riskinarvioinnin tiedot, vaatimustenmukaisuusilmoitukset) tarkastaminen
- Toimijoiden sekä niiden henkilöstön haastattelut
- Toimijan tekemien mittausten ja muiden testitulosten todentaminen
- Näytteenotto, analyysi, diagnoosi, testit
- Toimijoiden auditointi
- Muu toiminta, joka on tarpeen säännösten noudattamatta jättämistä koskevien tapausten havaitsemiseksi.
Valvontatehtävien siirtäminen
Tehtäviä ei ole siirretty Ruokavirastosta.
Riskiperusteisuus
Kontaktimateriaalitoiminnan valvontaan kuuluvien yritysten tarkastustiheyttä ei ole asetettu lainsäädännössä. Ruokavirasto ohjeistaa tarkastustiheydestä ja tarkastusten kohdentamisesta riskiperusteisesti. Tarkastustiheyteen ja tarkastusten kohdentamiseen vaikuttavat esimerkiksi toiminnan luonne ja laajuus, tuotteissa tai toiminnassa aiemmin todetut säädöstenvastaisuudet, epäilyt sääntöjen vastaisuuksista sekä omavalvonta ja sen toteutuminen. Kunnalliset elintarvikevalvontayksiköt huomioivat kontaktimateriaalivalvonnan tarkastukset vuosittain laadittavassa valvontasuunnitelmassaan. Riskiperusteisen valvonnan kohdentamisen ohjeet ovat julkisia ja ne löytyvät Ruokaviraston verkkosivuilta.
Kansalliset valvontasuunnitelmat
Taulukko 3.1. VASUn ja ympäristöterveydenhuollon yhteisen valvontaohjelman lisäksi kontaktimateriaalivalvonnan alueella laadittavat kansalliset valvontasuunnitelmat.
|
Valvontasuunnitelman nimi |
Kuka laatii |
Linkki |
|
Kunnalliset elintarvikevalvontasuunnitelmat |
Kunnalliset valvontayksiköt (62 kpl) |
Valvontasuunnitelmia voi hakea kuntien internetsivuilta |
Dokumentoidut menettelyt
Ruokaviraston kontaktimateriaalien valvontaohjeet ja valvonnassa käytettävät tarkastuslomakkeet ovat julkisesti saatavilla Ruokaviraston internetsivuilla.
Valvonnan tehokkuuden ja vaikuttavuuden tunnusluvut
- Vaikuttavuus: Tavoitteena saada kaikki (100 %) kontaktimateriaalitoiminnat rekisteröityä
- Tehokkuus: Tarkastusten kattavuus: 33 % kontaktimateriaalitoiminnoista vuosittain.
Valvontajärjestelmän rajapinnat
- Alkutuotannon ja elintarvikehuoneistojen toiminnan valvonta
- Ei-eläinperäisten elintarvikkeiden ja elintarvikekontaktimateriaalien EU:n ulkopuolelta tapahtuvan tuonnin ja EU:n sisäkaupan valvonta.
Lainsäädäntö
Valvontajärjestelmän keskeinen lainsäädäntö on koottuna Ruokaviraston internet-sivuille .
Ohjausmalli
Valvontajärjestelmän alueella laaditaan vuosittain
- MMM:n ja Ruokaviraston välinen tulossopimus.
Valvontajärjestelmän erityiset yhteistyömuodot
Elintarvikeketjun viranomaisten yhteisten koordinaatiomuotojen lisäksi kontaktimateriaalivalvonnan valvontaviranomaisten kansallisia ja kansainvälisiä yhteistyömuotoja ovat:
- Elintarvikevalvontaviranomaisten ja sidosryhmien ELV-kontaktimateriaalityöryhmän tapaamiset (3-4 krt/v)
- Kontaktimateriaalivalvonnan valvontaverkoston tapaamiset (3-4 krt/v) ja ohjaus viranomaisekstranetti Pikantin työtilassa.
- Osallistuminen Efsan kontaktimateriaalityöryhmään (1 krt/v)
- Osallistuminen komission kontaktimateriaalityöryhmään (1-2 krt/v)
- Pakkausten puhtausvaatimustoimikunnan (PaPuTo) tapaamiset (3-4 krt/v).
Raportointi
- Valvonnan tulokset julkaistaan vuosittain Elintarviketurvallisuus Suomessa -raportissa, joka julkaistaan Ruokaviraston sivuilla. Raportissa on esitetty elintarvikevalvonnan valvontatulokset ja niiden johdosta tehdyt johtopäätökset.
- Valvontatulosten yhteenveto on osa Euroopan komissiolle toimitettavaa yhteenvetoraporttia.
Muuta
Kontaktimateriaalitoimijoista valmistajia, sisämarkkinakauppa- ja kolmasmaa tuontitoimijoita sekä tukkukauppaa koskee elintarvikelain vaatimus ilmoittaa toiminnastaan kunnalliselle elintarvikevalvontayksikölle (ilmoitus kontaktimateriaalitoiminnasta). Säännöllinen valvonta kohdistetaan kontaktimateriaali-ilmoituksen tehneisiin toimijoihin. Kontaktimateriaalien käyttöä elintarvikehuoneistoissa valvotaan osana Oiva-arviointiohjeiden mukaista elintarvikevalvontaa.
Edellä kuvatun lisäksi Ruokavirasto toimii kansallisena yhteysviranomaisena ja suorittaa seuraavia virallisia toimia kontaktimateriaalitoiminnan valvonnassa:
- Tarkistaa, että EU-asetuksen 1935/2004 mukaiset hakemukset kontaktimateriaaleissa käytettävien ainesosien hyväksymisestä ja kierrätysmuoviasetuksen (EU) 1616/2022 mukaiset hakemukset kierrätysmuoviprosessien hyväksymisestä täyttävät edellytykset ja toimittaa hakemukset eteenpäin Euroopan elintarviketurvallisuusviranomaisen EFSAn arvioitavaksi.
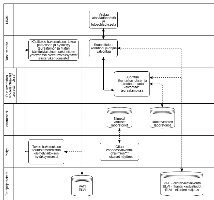
4 Lihantarkastus
Tavoite
Lihantarkastuksen tavoitteena on varmistaa, että kulutukseen tuleva liha ja lihaa sisältävät valmisteet ovat turvallisia ja elintarvikehygieenisen laatunsa puolesta moitteettomia.
Valvontajärjestelmän kuvaus ja luonne

Kuva 4.1. Lihantarkastus ja siihen liittyvä valvonta. *Sisältää Ruokaviraston kuntien kanssa tekemillä sopimuksilla toimivat virkaeläinlääkärit. Ruokavirasto voi tehdä eläinlääkintähuoltolain 765/2009 15§:n mukaisesti sopimuksen kunnan kanssa lihantarkastuksen ja siihen liittyvän valvonnan hoitamisesta teurastamoissa. **Muu valvonta kuvattu seuraavissa valvontajärjestelmissä: alkutuotannon ja elintarvikehuoneistojen toiminnan valvonta, eläimistä saatavien sivutuotteiden valvonta, eläinten merkitsemisen ja rekisteröinnin valvonta, eläinten hyvinvoinnin valvonta, luonnonmukaisen tuotannon ja luomutuotteiden merkintöjen valvonta, virallisten terveystodistusten myöntäminen vientiin EU:n ulkopuolelle ja vientivalvontajärjestelmät. ***Ks. zoonoosivalvontaohjelmien valvontajärjestelmä (VASU osa 3 kappale 14).
Lihantarkastuksessa käytettävät valvontamenetelmät ja -tekniikat
Valvontajärjestelmässä käytetään seuraavia, virallista valvontaa koskevan asetuksen 14 artiklaan kirjattuja menetelmiä ja tekniikoita:
- Toimijoiden käyttöön ottaman valvonnan sekä saatujen tulosten tutkiminen
- Eläinten ja tavaroiden (ml. puolivalmisteet, raaka-aineet, ainesosat, valmistuksen sekä muut tavaroiden valmistuksessa ja tuotannossa tai eläinten ruokinnassa tai hoidossa käytettävät tuotteet) tarkastaminen
- Olennaisten asiakirjojen, jäljitettävyystietojen ja muun aineiston (ml. tarvittaessa laitokseen tulevien tai sieltä lähtevien elintarvikkeiden, rehujen ja aineiden tai materiaalien mukana olevat asiakirjat)
- Toimijan tekemien mittausten ja muiden testitulosten todentaminen
- Näytteenotto, analyysi, diagnoosi, testit.
Valvontatehtävien siirtäminen
Lihantarkastuksen viranomaistehtäviä ei ole siirretty.
Riskiperusteisuus
Lainsäädäntö edellyttää lihantarkastuksen suorittamista teurastamoissa ja riistan käsittelylaitoksissa teurastettaville eläimille. Lihantarkastuksessa riskiperusteisuus huomioidaan kuitenkin myös tapauskohtaisesti: elintarvikeketjua koskevien tietojen sekä muiden esitietojen ja lihantarkastuslöydösten perusteella tarkastuseläinlääkäri suorittaa lihantarkastuksen tarvittaessa erityisen yksityiskohtaisesti. Edellä mainittuja riskiperusteisuuteen vaikuttavia tietoja ovat mm. eläinten lääkitys- ja hoitotiedot, broileriparvien kasvatusajan kuolleisuusaste sekä aiempien ante mortem- ja post mortem -tarkastusten tulokset.
Lihantarkastusvelvollisuuden ulkopuolelle on lainsäädännössä riskiperusteisesti rajattu siipikarjan, tarhatun kanin ja poron teurastus ja tarkastamattoman lihan myyminen suoraan kuluttajalle alkutuotantopaikalla, luonnonvaraisten hirvieläinten, jänisten, kanien ja lintujen tarkastamattoman lihan toimittaminen rajoitetusti vähittäismyyntiin sekä luonnonvaraisen riistan teurastus ja tarkastamattoman lihan myyminen pieninä määrinä suoraan kuluttajalle.
Kansalliset valvontasuunnitelmat
VASUn ja ympäristöterveydenhuollon yhteisen valtakunnallisen valvontaohjelman lisäksi lihantarkastuksen alueella ei laadita erillisiä kansallisia valvontasuunnitelmia.
Dokumentoidut menettelyt
Valvontaohjeita viranomaisille ja toimijoille on julkaistu Ruokaviraston sivuilla. Lisäksi valvontaohjeita lihantarkastushenkilöstölle on julkaistu Pikantti-ekstranetin suljetussa työtilassa, joka on tarkoitettu ainoastaan Ruokaviraston lihantarkastushenkilöstölle.
Valvonnan tuloksellisuuden tunnusluvut
Tavoite on kaiken kulutukseen/markkinoille menevän lihan tarkastaminen, pois lukien lihantarkastusvelvollisuuden ulkopuolelle riskiperusteisesti rajattu liha (ks. edellä kohta Riskiperusteisuus).
Valvontajärjestelmän rajapinnat
- Alkutuotannon ja elintarvikehuoneistojen toiminnan valvonta
- Virallisten terveystodistusten myöntäminen vientiin EU:n ulkopuolelle ja vientivalvontajärjestelmät
- Eläimistä saatavien elintarvikkeiden vierasainevalvontaohjelma
- Zoonoosivalvontaohjelmat
- Luonnonmukaisen tuotannon ja luomutuotteiden merkintöjen valvonta
- Eläinperäisten sivutuotteiden valvonta
- Eläinten merkitsemisen ja rekisteröinnin valvonta
- Eläinten hyvinvoinnin valvonta.
Lainsäädäntö
Lihantarkastuksen ja siihen liittyvän valvonnan keskeinen lainsäädäntö on koottuna MMM:n sivuille.
Ohjausmalli
Lihantarkastuksen valvontajärjestelmän alueella laaditaan vuosittain
- MMM:n ja Ruokaviraston välinen tulossopimus
- Ruokaviraston sisäinen palvelusopimus laboratoriotoimintojen ja riskinarvioinnin kanssa.
Valvontajärjestelmän erityiset yhteistyömuodot
Elintarvikeketjun viranomaisten yhteisten koordinaatiomuotojen lisäksi lihantarkastuksen valvontaviranomaisten kansallisia ja kansainvälisiä yhteistyömuotoja ovat:
- Ruokaviraston järjestämä koulutus virkaeläinlääkäreille (koulutuspäivät 2 pv/v, perehdytyspäivä uusille virkaeläinlääkäreille
2 krt/v, Teams-koulutukset n. 10 krt/v) - Ruokaviraston järjestämä koulutus virallisille avustajille (koulutuspäivät
2 pv/v) - Ruokavirasto-MMM -tapaamiset lihantarkastukseen liittyen (n. 4-5 krt/v)
- Pohjoismainen lihantarkastuskokous (joka 3. vuosi)
- Yhteiset EU-hankkeet (esim. RIBMINS 2018-2023).
Raportointi
- Lihantarkastuksen tulokset julkaistaan Elintarviketurvallisuus Suomessa -raportissa, joka julkaistaan Ruokaviraston sivuilla. Raportissa on esitetty kotieläinten, siipikarjan, tarhatun riistan, luonnonvaraisen riistan ja porojen lihantarkastustiedot sekä lisäksi mm. valvontajärjestelmän toiminnan laajuus, resurssit sekä teurastamoiden, riistan käsittelylaitosten ja poroteurastamoiden ja niiden yhteydessä olevien hyväksyttyjen elintarvikehuoneistojen valvontatulokset.
- Lihantarkastustulokset ovat osittain mukana Euroopan komissiolle toimitettavassa yhteenvetoraportissa.
5 Alkoholijuomien valvonta
Tavoite
Alkoholijuomien valmistajien ja tukkumyyjien omavalvonnan valvonnan, alkoholijuomien tuotevalvonnan ja alkoholijuomamyymälöiden valvonnan tavoitteena on varmistaa elintarviketurvallisuus, toiminnan, alkoholijuomien sekä niistä annettavien tietojen vaatimustenmukaisuus sekä kuluttajien harhaanjohtamisen estäminen. Elintarvikelainsäädännön valvonnalla pyritään myös suojaamaan kuluttajien etuja sekä tarjoamaan kuluttajille lähtökohdat tietoon perustuvien elintarvikevalintojen tekemiseksi.
Valvontajärjestelmän kuvaus ja luonne
Tämä valvontajärjestelmäkuvaus koskee yli 2,8 tilavuusprosenttia etyylialkoholia sisältävien juomien valvontaa. Korkeintaan 2,8 tilavuus-% etyylialkoholia sisältävien juomien valvonta kuuluu alkutuotannon ja elintarvikehuoneistojen toiminnan valvonnan piiriin (ks. VASU osa 3 kappale 2).

Kuva 5.1. Alkoholijuomien valvonta.
Valvontajärjestelmässä käytettävät valvontamenetelmät ja -tekniikat
Valvontajärjestelmässä käytetään seuraavia, virallista valvontaa koskevan asetuksen 14 artiklaan kirjattuja menetelmiä ja tekniikoita:
- Toimijoiden käyttöön ottaman valvonnan sekä saatujen tulosten tutkiminen
- Laitteiden, tilojen ja muiden toimijoiden valvonnassa olevien paikkojen ja niiden ympäristön tarkastaminen
- Alkoholijuomien (ml. puolivalmisteet, raaka-aineet, ainesosat, valmistuksen sekä muut valmistuksessa ja tuotannossa käytettävät tuotteet) tarkastaminen
- Puhdistus- ja kunnossapitotuotteiden ja -prosessien sekä torjunta-aineiden tarkastaminen
- Jäljitettävyyden, merkintöjen, esillepanon, mainonnan ja asiaankuuluvien pakkausmateriaalien (ml. elintarvikkeiden kanssa kosketuksiin joutuvat materiaalit) tarkastaminen
- Toimijoiden tilojen hygieniaolosuhteiden valvonta
- Hyviä tuotantotapoja, hyviä hygieniakäytäntöjä ja hyviä maatalouskäytäntöjä koskevien menettelyjen sekä HACCP-periaatteisiin perustuvien menettelyiden arviointi
- Olennaisten asiakirjojen ja jäljitettävyystietojen valvonta
- Toimijoiden sekä niiden henkilöstön haastattelut erityisesti toiminnan aloituksen yhteydessä
- Toimijan tekemien mittausten ja muiden testitulosten todentaminen
- Näytteenotto, analyysi, diagnoosi, testit
- Muut toiminta, joka on tarpeen säännösten noudattamatta jättämistä koskevien tapausten havaitsemiseksi
Valvontatehtävien siirtäminen
Alkoholijuomien valvontajärjestelmässä ei ole siirretty viranomaistehtäviä.
Riskiperusteisuus
Alkoholijuomien valvontajärjestelmään kuuluvien yritysten eli alkoholijuomien valmistajien ja tukkumyyjien sekä alkoholijuomamyymälöiden tarkastusmääriä ei ole asetettu lainsäädännössä. Alkoholijuomien valmistajien ja tukkumyyjien riskiluokituksen pohjana käytetään Helsingin yliopiston järjestämässä Viranomaisvalvonnan ja ohjauksen erityispätevyys -koulutuksessa laadittua lopputyötä ”Alkoholijuomien valmistajan ja tukkumyyjän riskinarviointi”. Valvontakohteiden riskiluokitukseen valmistajien osalta vaikuttavat mm. valvontakohteen luonne, laajuus ja valvontahistoria sekä se, valmistetaanko tai käsitelläänkö tuotteita erityisille kohderyhmille esim. luonnonmukaisesti valmistettuina ja gluteenittomina markkinoitavina tuotteina. Tukkumyynnin riskiluokitukseen vaikuttavat toiminnan laajuus ja valvontahistoria sekä se, kuuluuko toimija luomuvalvontajärjestelmään. Alkoholijuomamyymälöitä pidetään vähäriskisenä valvontakohteena. Vähäriskiseksi toiminnaksi elintarvikelain kannalta voidaan luokitella myös alkoholijuomien valmistajien terminaalivarastot, varastohotellit ja noutotukut.
Kansalliset valvontasuunnitelmat
Taulukko 5.1. VASUn ja ympäristöterveydenhuollon yhteisen valvontaohjelman lisäksi alkoholijuomien valvonnassa laadittavat kansalliset valvontasuunnitelmat.
| Valvontasuunnitelman nimi | Kuka laatii | Linkki |
| Lupa- ja valvontaviraston elintarvikevalvontaa koskeva suunnitelma | Lupa- ja valvontavirasto | Saatavissa Lupa- ja valvontavirastosta |
Dokumentoidut menettelyt
Lupa- ja valvontavirasto on laatinut toimijoilleen ohjeita ja ne on julkaistu Lupa- ja valvontaviraston verkkosivuilla. Lupa- ja valvontavirasto hyödyntää toiminnassaan myös sisäisiä ohjeita tarkastustoimintaan sekä Ruokaviraston laatimia elintarvikevalvontaan kohdennettuja ohjeita. Elintarvikehuoneistoja koskevaa ohjeistusta ja elintarvikealan oppaita on julkaistu Ruokaviraston sivuilla.
Valvonnan tuloksellisuuden tunnusluvut
Luvanhaltijoiden valvonta
- Tarkastussuunnitelman toteutumisaste, tavoite 95%
- Seurataan tarkastusmäärää suhteessa tarkastuskohteiden määrään
- Seurataan havaittujen epäkohtien määrää suhteessa tarkastuksiin.
Valvontajärjestelmän rajapinnat
- Alkutuotannon ja elintarvikehuoneistojen toiminnan valvonta
- Ei-eläinperäisten elintarvikkeiden ja elintarvikekontaktimateriaalien EU:n ulkopuolelta tapahtuvan tuonnin ja EU:n sisäkaupan valvonta
- Elintarvikkeiden kasvinsuojeluainejäämien valvontaohjelma
- Luonnonmukaisen tuotannon ja luomutuotteiden merkintöjen valvonta
- Kaupan pitämisen vaatimustenmukaisuuden valvonta.
Lainsäädäntö
Valvontajärjestelmän keskeinen elintarvikkeita koskeva lainsäädäntö on koottuna MMM:n sivuille. Alkoholijuomia koskeva EU-lainsäädäntö on haettavissa eur-lexissä. Kansallisessa lainsäädännössä alkoholijuomia koskee alkoholilaki ja asetus alkoholijuomista ja väkiviinasta.
Ohjausmalli
Valvontajärjestelmän alueella laaditaan vuosittain
- STM:n ja Valviran välinen tulossopimus.
Valvontajärjestelmän erityiset yhteistyömuodot
Elintarvikeketjun viranomaisten yhteisten koordinaatiomuotojen lisäksi Valviran asiantuntijat ovat yhteistyössä Ruokaviraston, Tullilaboratorion, aluehallintovirastojen ja Verohallinnon asiantuntijoiden kanssa.
Raportointi
- Valvonnan tulokset julkaistaan vuosittain Elintarviketurvallisuus Suomessa -raportissa, joka julkaistaan Ruokaviraston sivuilla. Raportissa on esitetty valvontatulosten ja johtopäätösten lisäksi muun muassa valvontajärjestelmän toiminnan laajuus, resurssit, merkittävimmät toimintaympäristön muutokset, tulossa olevat lainsäädännön muutokset, tunnistetut uudet riskit.
- Valvontatulosten yhteenveto on osa Euroopan komissiolle toimitettavaa yhteenvetoraporttia.
6 Kaupan pitämisen vaatimustenmukaisuuden valvonta
Tavoite
Kaupan pitämistä säätelevät Euroopan parlamentin ja neuvoston sekä komission antamat asetukset. Kaupan pitämisen vaatimukset ovat osa EU:n maatalouden yhteistä markkinajärjestelyä ja yhteistä maatalouspolitiikkaa. Yhtenäiset ja yhteisesti sovitut säännöt tietyn laatuluokan ominaisuuksista kullakin tuotteella tarvitaan helpottamaan maailmanlaajuista kauppaa. Säännösten tavoitteena on saada markkinoille yhdenmukaista ja tyydyttävää laatua olevia tuotteita sekä tarjota kuluttajille laadultaan ja alkuperältään aitoja tuotteita. Kaupan pitämisen vaatimuksia on noudatettava kaikissa kaupan vaiheissa. Tässä kappaleessa on kuvattu kasvisten ja oliiviöljyn kaupan pitämisen vaatimustenmukaisuuden valvonta. Lisäksi kaupan pitämisen vaatimuksia on EU:ssa asetettu maidolle ja maitotuotteille, levitettäville rasvoille, kananmunille, vasikanlihalle, siipikarjanlihalle ja viinille. Jälkimmäisten valvonta sisältyy alkutuotannon ja elintarvikehuoneistojen toiminnan valvontaan sekä viini alkoholijuomien valvontaan (ks. VASU osa 3 kappale 2 ja 5).
Valvontajärjestelmän kuvaus ja luonne
Kaupan pitämisen vaatimusten valvonnassa EU:n ulkopuolelta tapahtuvan tuonnin ja EU:n sisäkaupan ensimmäisen purkamisen yhteydessä toimivaltainen viranomainen on Tulli. Tämän jälkeen markkinoille saatettujen sekä Suomessa tuotettujen tuotteiden osalta toimivaltainen viranomainen on Ruokavirasto, joka käyttää valvonnassa apunaan Elinvoimakeskuksia. Viinin osalta toimivaltainen viranomainen on Lupa- ja valvontavirasto.

Kuva 6.1. Kaupan pitämisen vaatimusten valvontajärjestelmä * Elinvoimakeskus toteuttaa tuorekasvisten valvontaa alueilla, joilla Ruokavirastolla ei ole omia tarkastajia. ** IOC (International Olive Council). Oliiviöljynäytteet lähetetään johonkin ulkomaiseen IOC:n hyväksymään laboratorioon analysoitaviksi.
Valvontajärjestelmässä käytettävät valvontamenetelmät ja -tekniikat
Valvontajärjestelmässä käytetään seuraavia, virallista valvontaa koskevan asetuksen 14 artiklaan kirjattuja menetelmiä ja tekniikoita:
- Toimijoiden käyttöön ottaman valvonnan sekä saatujen tulosten tutkiminen
- Tuotteiden tarkastaminen
- Jäljitettävyyden, merkintöjen, esillepanon ja asiaankuuluvien pakkausmateriaalien tarkastaminen
- Olennaisten asiakirjojen, jäljitettävyystietojen ja muun aineiston (ml. tarvittaessa laitokseen tulevien tai sieltä lähtevien elintarvikkeiden, rehujen ja aineiden tai materiaalien mukana olevat asiakirjat)
- Toimijoiden sekä niiden henkilöstön haastattelut
- Toimijan tekemien mittausten ja muiden testitulosten todentaminen
- Näytteenotto, analyysi, diagnoosi, testit
- Muut toiminta, joka on tarpeen säännösten noudattamatta jättämistä koskevien tapausten havaitsemiseksi.
Valvontatehtävien siirtäminen
Viranomaistehtäviä ei ole siirretty.
Riskiperusteisuus
Tarkastukset tehdään riskiperusteisesti kohdentaen toimijoihin ja tuotteisiin, joiden kohdalla vaatimustenvastaisuuden riski on suurin. Arvio tehdään valvontaohjeistuksen avulla.
Kansalliset valvontasuunnitelmat
Taulukko 6.1. VASUn ja ympäristöterveydenhuollon yhteisen valvontaohjelman lisäksi kasvisten kaupan pitämisen valvonnan alueella laadittavat kansalliset valvontasuunnitelmat.
|
Valvontasuunnitelman nimi |
Kuka laatii |
Linkki |
|
Ruokaviraston kasvisten kaupan pitämisen vaatimustenmukaisuuden valvontasuunnitelma |
Ruokavirasto |
Toimitetaan pyydettäessä Ruokavirastosta niiltä osin kuin julkisuus- ja tietosuojalainsäädäntö ei tätä estä. |
|
Ruokaviraston toimintasuunnitelma elinvoimakeskuksille |
Ruokavirasto |
Toimitetaan elinvoimakeskuksiin ja on saatavissa pyydettäessä Ruokavirastosta niiltä osin kuin julkisuus- ja tietosuojalainsäädäntö ei tätä estä. |
|
Tullin kaupan pitämisen vaatimusten valvontasuunnitelma |
Tulli |
Toimitetaan pyydettäessä Tullista niiltä osin kuin julkisuus- ja tietosuojalainsäädäntö ei tätä estä. |
|
Kunnallisissa elintarvikevalvontasuunnitelmissa varaudutaan vastaamaan Ruokaviraston lähettämiin oliiviöljyn näytteenottopyyntöihin |
Kunnalliset valvontayksiköt |
Valvontasuunnitelmia voi hakea kuntien internet-sivuilta |
Dokumentoidut menettelyt
Valvontaohjeet viranomaisille ja toimijoille on julkaistu Ruokaviraston sivuilla ja Pikantissa:
Tullin sisäistä ohjeistusta ylläpidetään sisäisillä verkkosivuilla ja osana Tullilaboratorion toimintajärjestelmää.
Valvonnan tuloksellisuuden tunnusluvut
Seurataan toteutuneiden tarkastusten lukumääriä:
- Kasvikset (tavoite): Elinvoimakeskukset 28 tarkastusta/vuosi, Ruokavirasto 4 tarkastusta/vuosi
- Oliiviöljy (tavoite): 3 näytettä/vuosi.
Valvontajärjestelmän rajapinnat
- Ei-eläinperäisten elintarvikkeiden ja elintarvikekontaktimateriaalien EU:n ulkopuolelta tapahtuvan tuonnin ja EU:n sisäkaupan valvonta.
Lainsäädäntö
Valvontajärjestelmän keskeinen lainsäädäntö on koottu Ruokaviraston sivuille:
Ohjausmalli
Valvontajärjestelmän alueella laaditaan vuosittain
- MMM:n ja Ruokaviraston välinen tulossopimus
- Ruokaviraston toimintasuunnitelma elinvoimakeskuksille
- VM:n ja Tullin välinen tulossopimus.
Valvontajärjestelmän erityiset yhteistyömuodot
Kasvisten kaupan pitämisen vaatimusten valvonnan valvontaviranomaisten kansallisia ja kansainvälisiä yhteistyömuotoja ovat:
- Kansallisten valvontaviranomaisten yhteistyötapaamiset (2 krt/v)
- Taloudellisen yhteistyön ja kehityksen järjestö OECD Fruit and Vegetables Scheme kokoukset (1-2 krt/v)
- OECD:n alla järjestetään käytännönläheisiä harmonisointikoulutuksia, jotka on suunnattu eri maiden käytännön valvontaa tekeville viranomaisille (joka toinen vuosi)
- Yhdistyneiden kansakuntien Euroopan talouskomissio UNECE Specialized Section on Standardization of Fresh Fruit and Vegetables (GE.1) kokoukset (1 krt/v)
- Saksan maatalous- ja elintarvikeviranomainen järjestää kansainvälisen tapahtuman sekä valvontaviranomaisille että tuorekasvisalan toimijoille (joka toinen vuosi)
- Oliiviöljyjen vaatimustenmukaisuuden valvonnan viranomaisyhteistyötä edistää komission kokoon kutsuma työpaja noin kerran vuodessa.
Raportointi
- Valvontatulokset raportoidaan vuosittain komissiolle ISAMM järjestelmän kautta. Ruokavirasto toimii EU:n kauppanormilainsäädännössä tarkoitettuna hedelmä- ja vihannesalan koordinointiviranomaisena ja raportoi komissiolle myös Tullin tarkastusten tulokset.
- Vaatimustenmukaisuusvalvonnan tulokset raportoidaan ISAMM-järjestelmässä.
- Valvonnan yhteenveto raportoidaan osana kansallista Elintarviketurvallisuus Suomessa -raporttia.
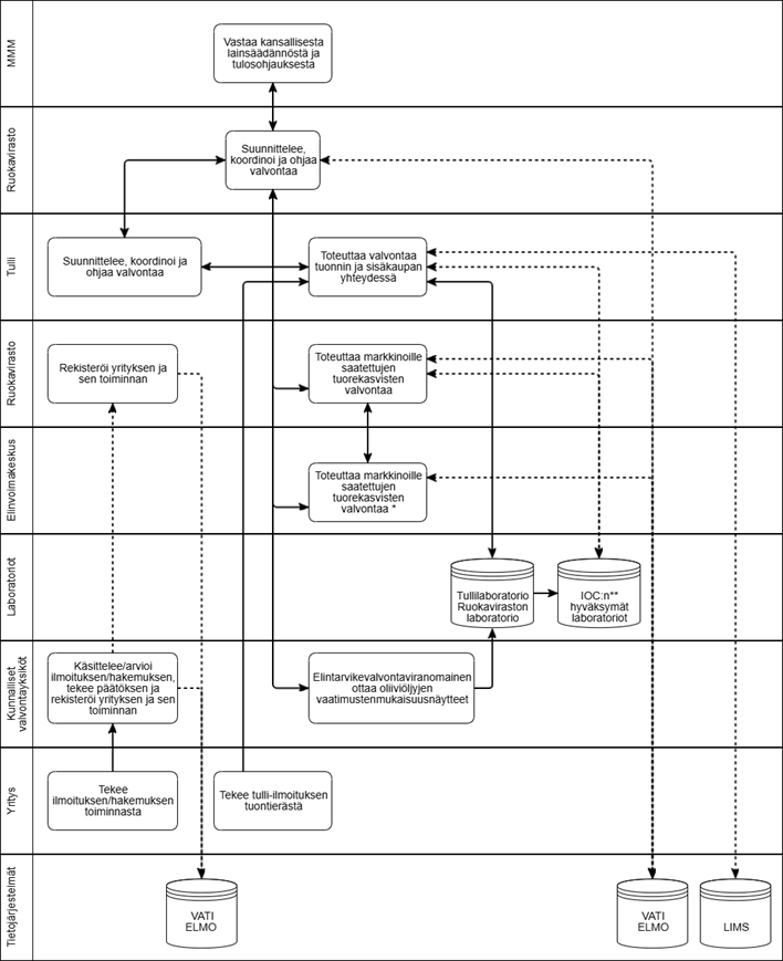
7 Ei-eläinperäisten elintarvikkeiden ja elintarvikekontaktimateriaalien EU:n ulkopuolelta tapahtuvan tuonnin ja EU:n sisäkaupan valvonta
Tavoite
Ei-eläinperäisten elintarvikkeiden ja elintarvikekontaktimateriaalien EU:n ulkopuolelta tapahtuvan tuonnin ja EU:n sisäkaupan valvonnan tavoitteena on varmistua sekä kolmansista maista tuotavien että toisista EU-jäsenvaltioista sisäkauppaan toimitettavien ei-eläinperäisten elintarvikkeiden ja yhdistelmäelintarvikkeiden sekä kontaktimateriaalien vaatimustenmukaisuudesta ja turvallisuudesta. Pyrkimyksenä on estää määräystenvastaisten tuotteiden pääsy markkinoille, jotta kuluttajilla olisi käytössään terveellisiä ja turvallisia elintarvikkeita ja kontaktimateriaaleja.
Valvontajärjestelmän kuvaus ja luonne
Tullin valvontaosaston tuoteturvallisuusyksikkö vastaa vuosittaisen elintarvikevalvontasuunnitelman antamisesta ja hallinnollisten pakkokeinojen käytöstä. Valvontasuunnitelmaa toteutetaan eri yksiköissä Tullin sisäisen työjärjestyksen mukaisesti. Tulli ilmoittaa Ruokavirastoon, jos se löytää valvonnassaan markkinoilla jo olevia, määräysten vastaiseksi todettuja tuotteita, joiden valvonta kuuluu kunnan valvontayksiköille.
Valvontaa tehdään tuotekohtaisilla analyyseillä ja tuonnin yhteydessä myös asiakirjatarkastuksilla. Kaikki valvontanäytteet otetaan maahantuojien tai huolintaliikkeiden varastoilla tai kaupallisissa varastoissa. Tullattavat tuontierät, joista otetaan valvontanäytteitä, pidetään käyttöönotto- ja luovutuskiellossa varastolla - pois lukien herkästi pilaantuvat tuotteet, joita ei ole aiemmin todettu määräystenvastaisiksi. Jos sisäkaupan reittejä maahan tulleen elintarvikkeen osalta on epäilys sen määräystenvastaisuudesta, erä voidaan asettaa tutkimusten ajaksi käyttöönottokieltoon varastolle. Jos tuote todetaan määräystenvastaiseksi ja sen tuonti tai markkinoille saattaminen kielletään, Tulli varmistaa seurantanäytteillä, että ongelma poistuu.

Kuva 7.1. Ei-eläinperäisten elintarvikkeiden ja elintarvikekontaktimateriaalien EU:n ulkopuolelta tapahtuvan tuonnin ja EU:n sisäkaupan valvonta. *Markkinoille saatettujen tuotteiden valvonta on kuvattu Alkutuotannon ja elintarvikehuoneistojen toiminnan valvonta -valvontajärjestelmässä (ks. VASU osa 3 kappale 2).
Valvontajärjestelmässä käytettävät valvontamenetelmät ja -tekniikat
Valvontajärjestelmässä käytetään seuraavia, virallista valvontaa koskevan asetuksen 14 artiklaan kirjattuja menetelmiä ja tekniikoita:
- Jäljitettävyyden, merkintöjen, esillepanon, mainonnan ja asiaankuuluvien pakkausmateriaalien (ml. elintarvikkeiden kanssa kosketuksiin joutuvat materiaalit) tarkastaminen
- Olennaisten asiakirjojen, jäljitettävyystietojen ja muun aineiston (ml. tarvittaessa laitokseen tulevien tai sieltä lähtevien elintarvikkeiden, rehujen ja aineiden tai materiaalien mukana olevat asiakirjat)
- Näytteenotto, analyysi, diagnoosi, testit.
Valvontatehtävien siirtäminen
Ei-eläinperäisten elintarvikkeiden tuonnin ja -sisäkaupan valvonnan tehtäviä ei ole siirretty.
Riskiperusteisuus
Ei-eläinperäisten elintarvikkeiden tuonnin ja -sisäkaupan valvonta on riskiperusteista ja pistokoeluonteista. Tullin valvontaa kohdennetaan tuotteisiin, joiden määräystenmukaisuudessa epäillään olevan puutteita käytössä olevien tietojen perusteella. Tiedot voivat olla peräisin esimerkiksi tuotteesta (koostumus ja pakkausmerkinnät), sen tutkimushistoriasta tai muilta valvontaviranomaisilta kuten Ruokavirastosta, kunnista tai RASFF-ilmoituksista.
Kansalliset valvontasuunnitelmat
Taulukko 7.1. VASUn ja ympäristöterveydenhuollon yhteisen valvontaohjelman lisäksi ei-eläinperäisten elintarvikkeiden tuonnin ja -sisäkaupan valvonnan alueella laadittavat kansalliset valvontasuunnitelmat.
|
Valvontasuunnitelman nimi |
Kuka laatii |
Linkki |
|
Tullin elintarvike- ja kulutustavaravalvontasuunnitelma |
Tulli |
Toimitetaan pyydettäessä Tullista niiltä osin kuin julkisuus- ja tietosuojalainsäädäntö ei tätä estä. |
Dokumentoidut menettelyt
Tullin elintarvikevalvontaan liittyvää sisäistä ohjeistusta ylläpidetään Tullin sisäisillä verkkosivuilla ja osana Tullilaboratorion toimintajärjestelmää.
Valvonnan tuloksellisuuden tunnusluvut
- Osuvuus: Vaatimustenvastaisten tuote-erien osuus; tavoite 23 %.
Valvontajärjestelmän rajapinnat
- Alkutuotannon ja elintarvikehuoneistojen toiminnan valvonta
- Kontaktimateriaalitoiminnan valvonta
- Alkoholijuomien valvonta
- Kaupan pitämisen vaatimustenmukaisuuden valvonta
- Elintarvikkeiden kasvinsuojeluainejäämien valvontaohjelma
- Rehujen valvonta
- Luonnonmukaisen tuotannon ja luomutuotteiden merkintöjen valvonta.
Lainsäädäntö
Tärkeimmät tuoteturvallisuusvalvontaa koskevat säädökset on koottu Tullin verkkosivuille. Keskeistä lainsäädäntöä on koottuna myös MMM:n verkkosivuille.
Ohjausmalli
Tullin elintarvikevalvonnan tavoitteet ovat osa vuosittain laadittavaa VM:n ja Tullin välistä tulossopimusta.
Valvontajärjestelmän erityiset yhteistyömuodot
- Tulli ja kunnat osallistuvat Ruokaviraston järjestämiin valvontaverkostojen tapaamisiin (mm. kontaktimateriaalit, pakkausmerkinnät, vierasaineet, kasvinsuojeluainejäämät, ravintolisät)
- Ruokavirasto – Tulli yhteistyökokoukset 1-2 krt/vuosi
- Ruokaviraston ja Tullilaboratorion tutkimusmenetelmien ja -menettelyiden vastavuoroiset auditoinnit ja raportointi MMM:lle
- Vertailulaboratorioiden kokoukset eri aihealueilla 1-4 krt/aihealue/vuosi
- EURL vertailumittaukset eri aihealueilla 1-4 krt/aihealue/vuosi.
Raportointi
- Valvonnan tuloksia julkaistaan vuosittain Tullin verkkosivuilla.
- Tullin elintarvikkeiden vierasainevalvonnan tulokset raportoidaan vuosittain EFSA:an.
- Valvontatulosten yhteenveto on osa Euroopan komissiolle toimitettavaa yhteenvetoraporttia.
- Elintarviketurvallisuus Suomessa -raportissa, joka julkaistaan Ruokaviraston sivuilla, on esitetty valvontatulosten ja johtopäätösten lisäksi mm. valvontajärjestelmän toiminnan laajuus, resurssit, merkittävimmät toimintaympäristön muutokset, tulossa olevat lainsäädännön muutokset ja tunnistetut uudet riskit.
- Tehostetun tuontivalvonnan tulokset raportoidaan Euroopan komissiolle.
8 Eläinperäisten elintarvikkeiden EU:n ulkopuolelta tapahtuvan tuonnin ja EU:n sisäkaupan valvonta
EU:n ulkopuolelta tapahtuvan tuonnin eräkohtainen valvonta on kuvattu kohdassa Tuontivalvonta: eläimistä saatavat elintarvikkeet, eläimet, sukusolut ja sivutuotteet (ks. VASU osa 4 kappale 7). Kunnalliset elintarvikevalvontaviranomaiset toteuttavat EU:n sisäkaupassa Suomeen toimitettujen elintarvikkeiden eräkohtaista valvontaa osana elintarvikehuoneistojen toiminnan valvontaa (ks. VASU osa 3 kappale 2).
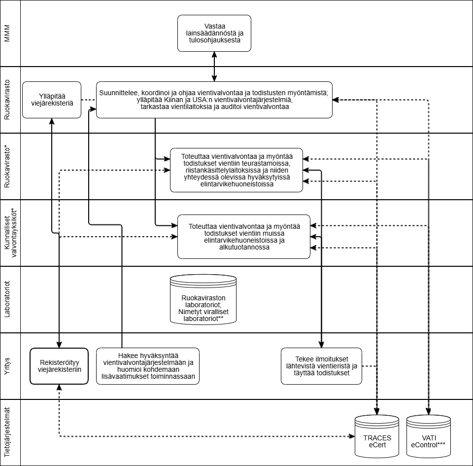
9 Virallisten todistusten myöntäminen vientiin EU:n ulkopuolelle ja vientivalvontajärjestelmät
Tavoite
Virallisten vientitodistusten myöntämisen ja vientivalvontajärjestelmien (USA, Kiina ja Euraasian talousliitto) tavoitteena on vakuuttaa EU:n ulkopuolisten kohdemaiden viranomaiset siitä, että vietävät elintarvikkeet, elävät eläimet ja eläimistä saatavat muut tuotteet, niiden valmistus ja viranomaisvalvonta täyttävät kohdemaan vaatimukset, sekä varmistaa vientituotteiden jäljitettävyys niiden alkuperäpaikkaan. Tavoitteena on mahdollistaa elintarvikeketjun tuotteiden viennin kasvu.
Valvontajärjestelmän kuvaus ja luonne

Kuva 9.1. Virallisten todistusten myöntäminen vientiin EU:n ulkopuolelle ja vientivalvontajärjestelmät (USA ja Kiina). *Todistuksen myöntää toimivaltainen viranomainen, joka on Ruokaviraston tai kunnan virkaeläinlääkäri tai kunnan terveystarkastaja. **Kohdemaiden edellyttämät lisätutkimukset. ***Kiinan vientivalvontajärjestelmässä.
Vientivalvonnassa käytettävät valvontamenetelmät ja -tekniikat
Valvontajärjestelmässä käytetään seuraavia, virallista valvontaa koskevan asetuksen 14 artiklaan kirjattuja menetelmiä ja tekniikoita:
- Toimijoiden käyttöön ottaman valvonnan sekä saatujen tulosten tutkiminen
- Laitteiden, kuljetusvälineiden, tilojen ja muiden toimijoiden valvonnassa olevien paikkojen ja niiden ympäristön tarkastaminen
- Eläinten ja tavaroiden (ml. puolivalmisteet, raaka-aineet, ainesosat, valmistuksen sekä muut tavaroiden valmistuksessa ja tuotannossa tai eläinten ruokinnassa tai hoidossa käytettävät tuotteet) tarkastaminen
- Puhdistus- ja kunnossapitotuotteiden ja -prosessien sekä torjunta-aineiden tarkastaminen
- Jäljitettävyyden, merkintöjen, esillepanon, mainonnan ja asiaankuuluvien pakkausmateriaalien (ml. elintarvikkeiden kanssa kosketuksiin joutuvat materiaalit) tarkastaminen
- Toimijoiden tilojen hygieniaolosuhteiden valvonta
- Hyviä tuotantotapoja, hyviä hygieniakäytäntöjä ja hyviä maatalouskäytäntöjä koskevien menettelyjen sekä HACCP-periaatteisiin perustuvien menettelyiden arviointi
- Olennaisten asiakirjojen, jäljitettävyystietojen ja muun aineiston (ml. tarvittaessa laitokseen tulevien tai sieltä lähtevien elintarvikkeiden, rehujen ja aineiden tai materiaalien mukana olevat asiakirjat) tarkastaminen
- Toimijoiden sekä niiden henkilöstön haastattelut
- Toimijan tekemien mittausten ja muiden testitulosten todentaminen
- Näytteenotto, analyysi, diagnoosi, testit
- Toimijoiden auditointi
- Muu toiminta, joka on tarpeen säännösten noudattamatta jättämistä koskevien tapausten havaitsemiseksi.
Lisäksi Ruokavirasto auditoi viranomaisten tekemää vientitoimijoiden valvontaa, jos viennin kohdemaa sitä edellyttää.
Valvontatehtävien siirtäminen
Valvontatehtäviä ei ole siirretty.
Riskiperusteisuus
Eläinterveystodistuksen myöntävällä viranomaisella tulee olla mahdollisuus suorittaa vientierän tarkastus ennen kuin vientierä poistuu tämän valvonnasta. Todistuksen myöntäjän on tunnettava kohdemaan erityisvaatimukset ja varmistuttava, että vietävä erä täyttää ne. Vaatimusten täyttymisestä varmistutaan Oiva-valvonnan ja kohdemaakohtaisten vaatimusten valvonnan avulla. Vientilastauksia on valvottava Ruokaviraston ohjeen mukaisesti. Lastaustarkastuksiin liittyen voi olla vientimaakohtaisia erityisiä sääntöjä, joista Ruokavirasto ohjeistaa erikseen kohdemaahan vieviä yrityksiä ja niitä valvovia viranomaisia.
Viejän tulee ilmoittaa valvontaviranomaiselle etukäteen jokaisen vientilastauksen paikka ja ajankohta, jotta tällä on mahdollisuus tarkistaa mikä tahansa lastaus.
Ruokavirasto auditoi Kiinan vientivalvontajärjestelmiin kuuluvia hyväksyttyjä liha-, maito-, ja kalalaitoksia säännöllisesti kohdemaiden vaatimusten mukaisesti ja osin riskiperusteisesti. Myös vientivalvontajärjestelmään kuuluvan hyväksytyn elintarvikehuoneiston valvoja tekee säännöllisesti Kiinan vaatimusten mukaista vientivalvontaa hyväksytyssä elintarvikehuoneistossa.
Ruokavirasto auditoi säännöllisesti USA-vientivalvontajärjestelmään kuuluvien sikateurastamoiden, niiden leikkaamoiden sekä pakkasvarastojen viranomaisvalvontaa USA:n viranomaiselle esitetyn auditointisuunnitelman mukaisesti. USA-vientiteurastamoa ja -leikkaamoa valvova Ruokaviraston virkaeläinlääkäri tekee laitoksessa päivittäistä ja pakkasvaraston valvoja kuukausittaista vientivalvontaa.
Kansalliset valvontasuunnitelmat
Taulukko 9.1. VASUn ja ympäristöterveydenhuollon yhteisen valvontaohjelman lisäksi virallisten vientitodistusten myöntämiseen ja vientivalvontajärjestelmiin liittyvät kansalliset valvontasuunnitelmat.
|
Valvontasuunnitelman nimi |
Kuka laatii |
Linkki |
|
Kunnalliset elintarvikevalvontasuunnitelmat |
Kunnalliset valvontayksiköt (61 kpl) |
Valvontasuunnitelmia voi hakea kuntien internet-sivuilta |
|
Valvontasuunnitelma Kiinan ja USA:n vientivalvontajärjestelmiin kuuluville hyväksytyille elintarvikehuoneistoille |
Ruokavirasto |
Toimitetaan pyydettäessä Ruokavirastosta niiltä osin kuin julkisuus- ja tietosuojalainsäädäntö ei tätä estä. |
Dokumentoidut menettelyt
Vientivalvontaan liittyvät ohjeet on julkaistu Ruokaviraston verkkosivuilla.
Valvonnan tuloksellisuuden tunnusluvut
- Vaikuttavuus
- Myönnettyjen virallisten Suomen tai EU:n sopimien todistusten määrä (kpl); tavoite: kasvaa.
- Vaatimukset täyttävien tarkastuskohteiden osuus vientivalvontajärjestelmissä; tavoite: 100 %
- Elintarvikeviennin arvo (€); tavoite: kasvaa.
Valvontajärjestelmän rajapinnat
- Alkutuotannon ja elintarvikehuoneistojen toiminnan valvonta
- Eläimistä saatavien elintarvikkeiden vierasainevalvontaohjelma
- Rehujen valvonta
- Luonnonmukaisen tuotannon ja luomutuotteiden merkintöjen valvonta
- Eläintautien valvonta
- Eläimistä saatavien sivutuotteiden valvonta
- Kasvintuotannon vientivalvonta.
Lainsäädäntö
Vientivalvontaan liittyvä keskeinen eläintauti- ja elintarvikelainsäädäntö on koottuna MMM:n internetsivuille. Kansallisen ja EU-lainsäädännön lisäksi on huomioitava kohdemaan asettamien vientivaatimusten täyttyminen.
Ohjausmalli
Valvontajärjestelmän alueella laaditaan
- MMM:n ja Ruokaviraston välinen tulossopimus
- MMM:n ja kohdemaiden väliset vientiehtosopimukset.
Valvontajärjestelmän erityiset yhteistyömuodot
Elintarvikeketjun viranomaisten yhteisten koordinaatiomuotojen lisäksi vientivalvonnan alueella kansallisia yhteistyömuotoja ovat:
- Ruokaviraston järjestämä vientikoulutus valvojille ja yrityksille (säännöllisesti tai tarvittaessa kohdemaasta riippuen)
- Ruokaviraston ja MMM:n väliset tapaamiset (tarvittaessa)
- Elintarvikeviennin edistäjien yhteistyöryhmä (viranomaiset ja sidosryhmät) (3–4 krt/v)
- Elintarvike- ja rehuviennin yhteistyöryhmät sekä muut vientitoimijatapaamiset (viranomaiset, sidosryhmät ja yritykset) (1–4 krt/v ja tarvittaessa).
Raportointi
- Myönnettyjen virallisten todistusten määrä sekä vientivalvontajärjestelmien tuloksia julkaistaan vuosittain Ruokaviraston sivuilla Elintarviketurvallisuus Suomessa -raportissa.
- Vientivalvontajärjestelmien valvonnan tuloksista raportoidaan kohdemaiden viranomaisille vientiehtosopimusten mukaisesti.
Muuta
Ei-eläinperäisten elintarvikkeiden vientivalvonta toteutetaan osana alkutuotannon ja elintarvikehuoneistojen omavalvonnan valvontaa (ks. VASU osa 3 kappale 2) ja ei-eläinperäisten rehujen vientivalvonta osana rehujen valvontaa (VASU osa 3 kappale 16). Ruokavirasto tai kunnan elintarvikevalvontaviranomaiset tekevät tarvittaessa elintarvikelain, rehulain ja kasvinterveyslain nojalla viennin kohdemaan vaatimusten mukaisia tarkastuksia ja myöntävät vientitodistuksia ei-eläinperäisille elintarvikkeille ja rehuille.
10 Ruokamyrkytysten ja ruokamyrkytysepidemioiden selvittäminen
Tavoite
Tavoite on estää ruokamyrkytysepidemian leviäminen selvittämällä ruokamyrkytykset ja ruokamyrkytysepidemiat mahdollisimman nopeasti ja tehokkaasti sekä tuottaa tietoa ruokamyrkytysepidemioiden esiintymisestä ja syistä elintarvikevälitteisten sairastumisten ehkäisemiseksi.
Valvontajärjestelmän kuvaus ja luonne
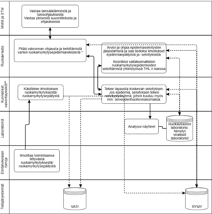
Kunnan elintarvikevalvontaviranomaisen on saatuaan elintarvikealan toimijalta ilmoituksen ruokamyrkytyksestä tai ruokamyrkytysepäilystä tai epäillessään ruokamyrkytystä muusta syystä, viipymättä tehtävä tapausta koskeva selvitys asianmukaisine epidemiologisine ja mikrobiologisine tutkimuksineen yhteistyössä tartuntatautien vastustamisesta kunnan alueella vastaavan viranomaisen kanssa sekä toimitettava tarpeelliset ilmoitukset Terveyden ja hyvinvoinnin laitokselle (THL) ja Ruokavirastolle. Edellä mainitut velvoitteet kunnalle koskevat vastaavasti myös Puolustusvoimia. Ruokavirasto vastaa valtakunnallisesti erityistä asiantuntemusta vaativista elintarvikevalvontatehtävistä, kuten koordinoi yhdessä THL:n kanssa valtakunnallisten ruokamyrkytysepidemioiden selvittämistä. Lisäksi Ruokavirasto pitää valvonnan ohjausta ja kehittämistä varten ruokamyrkytysepidemiarekisteriä.
Kuva 10.1. Ruokamyrkytysten selvittäminen ja rekisteröinti. *Rekisteri on myös THL:n ja Lupa- ja valvontaviraston käytössä. **Epidemiaselvitykset ovat kunnan tehtäväksi määrätty elintarvikelain mukainen tehtävä, josta Puolustusvoimat huolehtivat valvomansa toiminnan osalta (ks. VASU osa 3 kappale 2).
Valvontajärjestelmässä käytettävät valvontamenetelmät ja -tekniikat
Valvontajärjestelmässä käytetään seuraavia, virallista valvontaa koskevan asetuksen 14 artiklaan kirjattuja menetelmiä ja tekniikoita:
- Toimijoiden käyttöön ottaman valvonnan sekä saatujen tulosten tutkiminen
- Laitteiden, kuljetusvälineiden, tilojen ja muiden toimijoiden valvonnassa olevien paikkojen ja niiden ympäristön tarkastaminen
- Tavaroiden (ml. puolivalmisteet, raaka-aineet, ainesosat, valmistuksen sekä muut tavaroiden valmistuksessa ja käytettävät tuotteet) tarkastaminen
- Puhdistus- ja kunnossapitotuotteiden ja -prosessien sekä torjunta-aineiden tarkastaminen
- Toimijoiden tilojen hygieniaolosuhteiden valvonta
- Hyviä tuotantotapoja ja hyviä hygieniakäytäntöjä koskevien menettelyjen sekä HACCP-periaatteisiin perustuvien menettelyiden arviointi
- Olennaisten asiakirjojen, jäljitettävyystietojen ja muun aineiston (ml. tarvittaessa laitokseen tulevien tai sieltä lähtevien elintarvikkeiden ja aineiden tai materiaalien mukana olevat asiakirjat)
- Toimijoiden sekä niiden henkilöstön haastattelut
- Toimijan tekemien mittausten ja muiden testitulosten todentaminen
- Näytteenotto, analyysi, diagnoosi, testit
- Muut toiminta, joka on tarpeen säännösten noudattamatta jättämistä koskevien tapausten havaitsemiseksi.
Valvontatehtävien siirtäminen
Elintarvikelaki ja virallista valvontaa koskeva asetus mahdollistavat tarkastus-, tutkimus- ja selvitysluonteisten elintarvikevalvonnan viranomaistehtävien siirtämisen.
Riskiperusteisuus
Elintarvikelain mukaan kunnan elintarvikevalvontaviranomaisen on selvitettävä kaikkia ruokamyrkytystapauksia, myös yksittäisiä tapauksia. VNa 1365/2011 elintarvikkeiden ja veden välityksellä leviävien epidemioiden selvittämisestä tulee sovellettavaksi, kun tapauksia on kaksi tai enemmän. THL on ohjeistanut verkkosivuillaan, milloin epidemiaepäilyilmoitus tehdään. Pienistä epidemioista, joista ei ole tehty epäilyilmoitusta, pitää kuitenkin tehdä selvitysilmoitus. Kunnan elintarvikevalvontaviranomainen voi kuitenkin priorisoida selvitysresursseja epidemian koon, välittäjäelintarvikkeen jakelulaajuuden ja aiheuttajan vakavuuden mukaan. Edellä mainitut kunnalle annetut valtuudet koskevat vastaavasti myös Puolustusvoimia.
Ruokamyrkytysepidemiarekisterin seurannasta saatavia tietoja hyödynnetään mm. valvontatoiminnan suunnittelussa, uusien epidemioiden ehkäisyssä ja kuluttajille suunnatussa informaatiossa.
Kansalliset valvontasuunnitelmat
Taulukko 10.1. VASUn ja ympäristöterveydenhuollon yhteisen valvontaohjelman lisäksi ruokamyrkytysten ja ruokamyrkytysepidemioiden selvittämisen alueella laadittavat kansalliset valvontasuunnitelmat.
| Valvontasuunnitelman nimi | Kuka laatii | Linkki |
| Kunnalliset elintarvikevalvontasuunnitelmat ja häiriötilannesuunnitelmat | Kunnalliset valvontayksiköt (62 kpl) | Valvontasuunnitelmia voi hakea kuntien internetsivuilta |
| Puolustusvoimien ympäristöterveydenhuollon valvontasuunnitelma (lisäksi erillinen elintarvike- ja vesivälitteisten epidemioiden selvitystä ohjaava normi) | Puolustusvoimat | Valvontasuunnitelma Puolustusvoimien internetsivuilla pdf |
Dokumentoidut menettelyt
Elintarvike- ja vesivälitteisten epidemioiden selvittämisestä, ilmoittamisesta ja raportoinnista on julkaistu ohjeita Ruokaviraston ja THL:n internet-sivuilla. Puolustusvoimien elintarvikevalvonnan perusteet ja järjestelyt on kuvattu Pääesikunnan normissa Elintarvikelain mukainen toiminta ja viranomaisvalvonta Puolustusvoimissa (ks. myös VASU osa 3 kappale 2).
Valvonnan tuloksellisuuden tunnusluvut
- Vaikuttavuus
- Raportoidut elintarvikevälitteiset ruokamyrkytysepidemiat (tavoite: sairastuneiden määrä alle 1000)
- Ihmisten vakavat listerioositapaukset, tavoite: vuosittainen esiintyvyys alittaa edeltävien 5 vuoden keskiarvon.
Valvontajärjestelmän rajapinnat
- Alkutuotannon ja elintarvikehuoneistojen toiminnan valvonta.
Lainsäädäntö
Keskeinen lainsäädäntö on koottuna MMM:n sivuille: I-hakemisto ja M-hakemisto, erityisesti elintarvikelain ja terveydensuojelulain ruokamyrkytysten selvittämistä ja talousveden välityksellä leviävän taudin ehkäisemistä koskevat pykälät sekä valtioneuvoston asetus elintarvikkeiden ja veden välityksellä leviävien epidemioiden selvittämisestä.
Ohjausmalli
Valvontajärjestelmän alueella laaditaan
- MMM:n ja Ruokaviraston välinen tulossopimus vuosittain
- Kunnan elintarvikevalvonta- ja terveydensuojeluviranomaisen yhdessä VNa:n 1365/2011 mukaisesti nimittämän epidemiaselvitystyöryhmän nimittämispäätökset.
Valvontajärjestelmän erityiset yhteistyömuodot
Kunnan elintarvikevalvontaviranomaisen ja terveydensuojeluviranomaisen tulee yhdessä nimetä epidemioiden selvittämistä varten selvitystyöryhmä. Elintarvikevalvontaviranomaiset osallistuvat ruokamyrkytystapausten ja talousveden aiheuttamien epidemioiden selvitystyöhön. Toimintaa kentällä ohjaa ja siitä vastaavat yhdessä elintarvikevalvontaviranomainen ja terveydensuojeluviranomainen. Edellä mainitut velvoitteet kunnalle koskevat vastaavasti myös Puolustusvoimia.
Valtakunnallisella tasolla Ruokavirasto ja THL pitävät viikoittain ruokamyrkytysepidemiatiimin kokoukset, jossa koordinoidaan valtakunnallisten ruokamyrkytysepidemioiden selvittämistä ja arvioidaan raportoitujen epidemioiden näytön vahvuutta. Lisäksi Ruokavirastolla on osallistumisoikeus THL:n viikoittaiseen laajempaan epidemiakokoukseen, jossa käsitellään lisäksi muitakin epidemioita.
Ruokaviraston ja THL:n laboratoriot tyypittävät mikrobikantoja elintarvikkeista ja potilaista. Kun kantatyypityksiä verrataan keskenään, voidaan tietoja käyttää epidemioiden havaitsemiseen ja selvittämiseen.
Raportointi
- Epäily- ja selvitysilmoitusten määrä sekä niiden perusteella koottavat ruokamyrkytystilastot julkaistaan vuosittain Elintarviketurvallisuus Suomessa -raportissa, joka julkaistaan Ruokaviraston nettisivuilla.
- Ruokavirasto raportoi komissiolle vuosittain Suomen elintarvikeketjun monivuotisen kansallisen valvontasuunnitelman toteutumisen yhteydessä elintarvikevälitteisten epidemioiden ja niissä sairastuneiden lukumäärän.
- Elintarvike- ja vesivälitteiset epidemiat Suomessa -raportti julkaistaan kolmen vuoden raportteina Ruokaviraston nettisivuilla.
- Ruokamyrkytysepidemioiden lukumäärä, sairastuneiden määrä ja lyhyet tiedot epidemioista toimitetaan Ruokavirastosta vuosittain EFSA:lle.
- THL raportoi vuosittain WHO:lle ruokamyrkytysepidemioiden lukumäärän ja sairastuneiden määrän.
Avointa tietoa ruokamyrkytysepidemiatilastoista löytyy Ruokaviraston nettisivuilta. Zoonoosikeskuksen nettisivuilla julkaistaan yleistä tietoa ruokamyrkytyksistä sekä tilastoja ruokamyrkytysrekisteristä.
11 Hygieniapassijärjestelmä
Tavoite
Tavoitteena on, että elintarvikehuoneistossa työskentelevillä työntekijöillä, jotka tekevät riskityötä eli käsittelevät pakkaamattomia helposti pilaantuvia elintarvikkeita, on riittävä elintarvikehygieeninen osaaminen. Näiltä henkilöiltä vaaditaan Ruokaviraston mallin mukainen hygieniapassi, jonka saa suorittamalla hyväksytysti hygieniapassitestin. Tällä turvataan osaltaan se, että elintarviketurvallisuus säilyy eikä ihmisten terveys vaarannu. Elintarvikealan toimijat huolehtivat siitä, että jokaisella työntekijällä, jolta hygieniapassi lain mukaan vaaditaan, on se ja pitää asiasta kirjaa. Tätä toimijan velvoitetta valvovat elintarvikevalvontaviranomaiset.
Valvontajärjestelmän kuvaus ja luonne
Hygieniapassitestejä järjestävät ja hygieniapasseja myöntävät Ruokaviraston hyväksymät hygieniapassitestaajat. Ruokavirasto hyväksyy hygieniapassitestaajia, jotta testaajia on riittävä määrä ja Ruokavirasto pystyy valvomaan heidän toimintaansa. Hygieniapassitestaajien haku avataan harkinnan mukaan. Ruokavirasto poistaa hygieniapassitestaajien hyväksynnän, jos testaaja itse toivoo sitä, testaaja ei ole ollut aktiivinen vähintään kolmeen vuoteen tai valvonnan seurauksena. Hygieniapassitestaajien tulee toimia hygieniaosaamisesta annettujen säädösten, määräysten ja ohjeiden mukaisesti ja sen toteutumista valvoo Ruokavirasto.

Kuva 11.1. Hygieniapassijärjestelmä. *Elintarvikealan työntekijöiden lisäksi myös kuluttajat voivat suorittaa hygieniapassin. **Ks. alkutuotannon ja elintarvikehuoneistojen toiminnan valvonta (VASU osa 3 kappale 2).
Hygieniapassijärjestelmässä käytettävät valvontamenetelmät ja -tekniikat
Toimija on Ruokaviraston valvonnan näkökulmasta hygieniapassitestaaja ja muiden elintarvikevalvontaviranomaisten näkökulmasta elintarvikealan toimija. Valvontajärjestelmässä käytetään seuraavia, virallista valvontaa koskevan asetuksen 14 artiklaan kirjattuja menetelmiä ja tekniikoita:
- Toimijoiden käyttöön ottaman valvonnan sekä saatujen tulosten tutkiminen
- Olennaisten asiakirjojen, jäljitettävyystietojen ja muun aineiston (ml. tarvittaessa laitokseen tulevien tai sieltä lähtevien elintarvikkeiden, rehujen ja aineiden tai materiaalien mukana olevat asiakirjat
- Toimijoiden sekä niiden henkilöstön haastattelut
- Toimijan tekemien mittausten ja muiden testitulosten todentaminen
- Toimijoiden auditointi.
Valvontatehtävien siirtäminen
Ruokavirasto voi hyväksyä hakemuksesta henkilön hygieniapassitestaajaksi ja siirtää julkista valtaa testaajalle. Hygieniapassitestaajan hyväksymisperusteet on kirjoitettu kansalliseen elintarvikelakiin. Ruokavirasto tekee hyväksynnästä hallinnollisen päätöksen, joka on voimassa toistaiseksi. Testaajat toimivat viranomaiseen rinnastettavassa asemassa. Testaajalla on oikeus järjestää hygieniapassitestejä ja myöntää hygieniapasseja sekä käyttää hygieniapassijärjestelmässä käytettävää tietojärjestelmää.
Riskiperusteisuus
Hygieniapassi vaaditaan elintarvikelain mukaan riskiperusteisesti sellaisilta henkilöiltä, jotka tekevät ns. riskityötä eli käsittelevät pakkaamattomia helposti pilaantuvia elintarvikkeita elintarvikehuoneistossa. Hygieniapassivelvoitetta sovelletaan kolmen kuukauden työskentelyn jälkeen. Elintarvikealan toimijan tehtävä on varmistaa, että riskityötä tekevillä on hygieniapassi, ja elintarvikevalvontaviranomaiset valvovat toimijan omavalvontaa tältä osin. Ruokavirasto valvoo hygieniapassitestaajia ja keskittää valvonnan erityisesti sellaisiin testaajiin, joiden toimintaan kohdistuu epäilyksiä. Ruokavirasto ylläpitää ja kehittää hygieniapassijärjestelmää ja varmistaa, että järjestelmä toimii, edellytykset hygieniapassin saamiselle ovat olemassa ja hygieniapasseja myönnetään oikein perustein.
Dokumentoidut menettelyt
Lainsäädäntö ja määräys hygieniaosaamisesta
Ruokaviraston ohje hygieniapassitestaajan toiminnasta
Valvonnan tuloksellisuuden tunnusluvut
- Myönnettyjen hygieniapassien määrä yhteensä ja vuosittain
- Järjestettyjen hygieniapassitestien määrä yhteensä ja vuosittain
- Hygieniapassitestaajien määrä
- Valvottujen hygieniapassitestaajien määrä yhteensä ja vuosittain
- Hygieniapassitestaajien valvonnan tulokset
- Hyväksyttyjen uusien hygieniapassitestaajien määrä vuosittain haun ollessa auki
- Poistettujen hygieniapassitestaajien määrä vuosittain (omasta halusta, ei-aktiiviset, valvonnan kautta poistetut).
Valvontajärjestelmän rajapinnat
- Alkutuotannon ja elintarvikehuoneistojen toiminnan valvonta
- Lihantarkastus.
Lainsäädäntö
Ohjausmalli
- Ruokaviraston hygieniapassitestaajille myöntämät hyväksymispäätökset, hylätyt päätökset ja päätökset testaajaoikeuksien perumisesta
- Hygieniapassitestaajien ja tarvittaessa Ruokaviraston myöntämät hygieniapassit
- Ruokaviraston päätökset virheellisin perustein myönnetyn hygieniapassin perumisesta.
Valvontajärjestelmän erityiset yhteistyömuodot
- Ruokaviraston Hygieniapassi Asiakaspalvelu: puhelin, sähköposti hygieniapassi@ruokavirasto.fi, hygieniapassi-internetsivut (asiakkaat: kuluttajat, elintarvikealan toimijat, valvojat, hygieniapassitestaajat) ja Pikantti-ekstranet valvojille.
- Ruokaviraston järjestämät koulutustilaisuudet hygieniapassitestaajille tarpeen mukaan
- Ruokaviraston hygieniapassitestaajille tarkoitettu Hygieniapassi-tietojärjestelmä: yhteydenpito Ruokaviraston ja hygieniapassitestaajien välillä, tiedotus testaajille.
Raportointi
- Valvonnan tulokset julkaistaan vuosittain Elintarviketurvallisuus Suomessa raportissa.
12 Elintarvikkeiden torjunta-ainejäämien valvontaohjelma
Tavoite
Torjunta-ainejäämien valvontaohjelmaa toteutetaan vuosittain EU-lainsäädännön vaatimuksesta ja komission monitorointiasetuksiin perustuen. Tavoitteena on valvoa, ettei elintarvikkeissa esiinny kiellettyjä torjunta-ainejäämiä ja etteivät elintarvikkeet sisällä jäämiä yli lainsäädännössä asetettujen enimmäismäärien. Lisäksi elintarvikevalvonnassa otetaan tarvittaessa epäilyyn perustuvia valvontanäytteitä.
Valvontajärjestelmän kuvaus ja luonne

Kuva 12.1. Torjunta-ainejäämien valvontajärjestelmä.
Valvontajärjestelmässä käytettävät valvontamenetelmät ja tekniikat
Valvontajärjestelmässä käytetään seuraavia, virallista valvontaa koskevan asetuksen 14 artiklaan kirjattuja menetelmiä ja tekniikoita:
- Näytteenotto, analyysi, diagnoosi, testit.
Valvontatehtävien siirtäminen
Torjunta-ainejäämien valvontaohjelmassa ei ole siirretty viranomaistehtäviä.
Riskiperusteisuus
Valvontaohjelma koostuu kansallisesta monivuotisesta valvontaohjelmasta sekä yhteisön valvontaohjelmasta. Vuosittaiset EU:n täytäntöönpanoasetukset määrittävät yhteisön valvontaohjelman vuosittain vaihtuvat tutkittavat tuotteet sekä jäsenvaltiokohtaisen näytteiden määrän. Kansallisessa valvontaohjelmassa otetaan huomioon viljelymäärät ja painotetaan ruokavalion kannalta keskeisiä tuotteita sekä tuotteita, joissa on aiemmin todettu määräystenvastaisuuksia. Kotimaisiin tuotteisiin kohdistuvaa näytteenottoa kohdennetaan valvontayksiköiden alueille riskiperusteisesti tilojen pinta-alat ja viljelijöiden määrät huomioiden. Tullin torjunta-ainejäämien valvonta on riskiperusteista ja pistokoeluonteista (ks. tarkemmin VASU osa 3 kappale 7).
Kansalliset valvontasuunnitelmat
Taulukko 12.1. VASUn ja ympäristöterveydenhuollon yhteisen valvontaohjelman lisäksi torjunta-ainejäämien valvonnan alueella laadittavat kansalliset valvontasuunnitelmat.
|
Valvontasuunnitelman nimi |
Kuka laatii |
Linkki |
|
Lupa-ja valvontaviraston valvontasuunnitelma |
Lupa-ja valvontavirasto |
Toimitetaan pyydettäessä Lupa-ja valvontavirastosta niiltä osin kuin julkisuus- ja tietosuojalainsäädäntö ei tätä estä. |
|
Torjunta-ainejäämien kansallinen valvontasuunnitelma |
Ruokavirasto |
Toimitetaan pyydettäessä Ruokavirastosta niiltä osin kuin julkisuus- ja tietosuojalainsäädäntö ei tätä estä. |
|
Tullin elintarvike- ja kulutustavaravalvontasuunnitelma |
Tulli |
Toimitetaan pyydettäessä Tullista niiltä osin kuin julkisuus- ja tietosuojalainsäädäntö ei tätä estä. |
|
Kunnallisissa elintarvikevalvontasuunnitelmissa varaudutaan vastaamaan kansallisen valvontaohjelman näytteenottopyyntöihin |
Kunnalliset valvontayksiköt (62 kpl) |
Valvontasuunnitelmia voi hakea kuntien internet-sivuilta |
Dokumentoidut menettelyt
Valvontaohjelman toteuttamiseksi on laadittu näytteenotto-ohjeet viljojen, kasvisten, lastenruokien sekä eläinperäisten elintarvikkeiden näytteenotoista. Ruokavirasto toimittaa ohjeet kuntien valvontaviranomaisille näytteenottopyynnön mukana. Tullin torjunta-ainejäämien valvontaan liittyvää sisäistä ohjeistusta ylläpidetään Tullin sisäisillä verkkosivuilla ja osana Tullilaboratorion toimintajärjestelmää.
Valvonnan tuloksellisuuden tunnusluvut
- Vaikuttavuus: Vaatimukset täyttävien kotimaisten näytteiden osuus vuosittain noin 97-99 %
- Tehokkuus: otettujen näytteiden määrä suhteessa suunniteltuihin näytteisiin (tavoite: näytemäärä vuosittain 90-100 % suunnitellusta)
- Tullin torjunta-ainejäämien valvonta on osa Tullin elintarvike- ja kulutustavaravalvonnan tulostavoitetta: Vaatimustenvastaisten tuote-erien osuus (tavoite 23 %).
Valvontajärjestelmän rajapinnat
- Alkutuotannon ja elintarvikehuoneistojen toiminnan valvonta
- Elintarvikkeiden vierasaineiden valvontaohjelma
- Eläinlääkejäämien valvontaohjelma
- Kasvinsuojeluaineet ja niiden käytön valvonta.
Lainsäädäntö
Valvontajärjestelmän keskeinen lainsäädäntö on koottuna MMM:n verkkosivuille.
Ohjausmalli
Valvontajärjestelmän alueella laaditaan vuosittain
- MMM:n ja Ruokaviraston välinen tulossopimus
- VM:n ja Tullin välinen tulossopimus
- Ruokaviraston sisäinen palvelusopimus laboratoriopalveluista
- Ruokaviraston ja Tullilaboratorion välinen sopimus laboratoriopalveluista
- Lupa-ja valvontaviraston ja Tulilaboratorion välinen yleissopimus analytiikasta.
Valvontajärjestelmän erityiset yhteistyömuodot
- Jäämävalvojien työryhmä (1-2 krt/v)
- Säännölliset kuntien elintarvikevalvontaviranomaisille suunnatut koulutustilaisuudet vierasaineiden ja torjunta-ainejäämien valvontaverkoston sisällä (2-3 krt/v)
- Ruokaviraston ja Tullilaboratorion tutkimusmenetelmien ja -menettelyiden vastavuoroiset auditoinnit ja raportointi MMM:lle.
Raportointi
- Valvonnan tulokset julkaistaan vuosittain Elintarviketurvallisuus Suomessa -raportissa, joka julkaistaan Ruokaviraston sivuilla.
- Valvontatulosten yhteenveto on osa Euroopan komissiolle toimitettavaa yhteenvetoraporttia.
- Torjunta-ainejäämävalvonnan tulokset toimitetaan vuosittain EFSAlle.
13 Eläinlääkejäämien valvontaohjelma
Tavoite
Kuluttajaturvallisuuden varmistamiseksi Euroopan unionin (EU) jäsenmaat toteuttavat vuosittain eläinlääkejäämien valvontaohjelmaa, jossa valvotaan, ettei tuotantoeläinten kasvatuksessa käytetä kiellettyjä aineita ja etteivät elintarvikkeet sisällä eläinten lääkintään sallittujen lääkeaineiden jäämiä yli lainsäädännössä asetettujen raja-arvojen. Tulosten perusteella voidaan arvioida myös sitä, miten tuotantoeläinten lääkityssäädöksiä on noudatettu.
Valvontajärjestelmän kuvaus ja luonne
Kuva 13.1. Eläinlääkejäämien valvontaohjelma
Valvontajärjestelmässä käytettävät valvontamenetelmät ja -tekniikat
Valvontajärjestelmässä käytetään seuraavia, virallista valvontaa koskevan asetuksen 14 artiklaan kirjattuja menetelmiä ja tekniikoita:
- Olennaisten asiakirjojen, jäljitettävyystietojen ja muun aineiston (ml. tarvittaessa laitokseen tulevien tai sieltä lähtevien elintarvikkeiden, rehujen ja aineiden tai materiaalien mukana olevat asiakirjat.
- Laitteiden, kuljetusvälineiden, tilojen ja muiden toimijoiden valvonnassa olevien paikkojen ja niiden ympäristön tarkastaminen
- Eläinten ja tavaroiden (ml. puolivalmisteet, raaka-aineet, ainesosat, valmistuksen sekä muut tavaroiden valmistuksessa ja tuotannossa tai eläinten ruokinnassa tai hoidossa käytettävät tuotteet) tarkastaminen
- Näytteenotto, analyysi, diagnoosi, testit
- Muu toiminta, joka on tarpeen säännösten noudattamatta jättämistä koskevien tapauksen havaitsemiseksi.
Valvontatehtävien siirtäminen
Valvontaohjelmaan liittyviä viranomaistehtäviä ei ole siirretty.
Riskiperusteisuus
Eläinlääkejäämien valvontaohjelmana riskiperusteista osiota toteutetaan EU-lainsäädännössä olevien yksityiskohtaisten vaatimusten perusteella vuosittain ja sen kohteena ovat kaikki eläimistä saatavien elintarvikkeiden tuottajat.
Valvontaohjelmassa näytteenotto on kohdennettava sellaisiin eläimiin tai elintarvikkeisiin, joissa jäämien esiintyminen on todennäköisintä. Yleisten periaatteiden lisäksi tarkastusten kohdentamisperiaatteista on säädetty ohjelman osalta erikseen. Ruokavirasto ohjeistaa tarkastusten kohdentamisesta esimerkiksi sellaisille tiloille, joilla tiedetään olleen paljon eläinten lääkitystarpeita.
Valvontaa toteutetaan koko kalenterivuoden ajan tai painottaen ajankohtia, jolloin tiettyä elintarviketta tuotetaan (esim. hunajanäytteet otetaan ensisijaisesti syksyllä). Valvonnan laajuudesta (mm. näytemäärät/eläinryhmä/tuotantomäärä) on säädetty, joten tarkastusmäärät pysyvät lähes vakioina vuosittain. Myös tutkittavista aineryhmistä on säädetty erikseen, mutta analyysejä pyritään kohdentamaan erityisesti kyseiselle eläinlajille tyypillisesti käytettäviin lääkeaineisiin. Edellisen vuoden valvontatulokset huomioidaan vuosisuunnitelmassa.
Myös eläinlääkejäämien valvontaohjelman satunnaistettuun näytteenottoon perustuvaa seurantasuunnitelmaa toteutetaan EU-säädösten mukaisesti. Siinä pyritään tutkimaan sellaisia aineiden ja näytematriisien yhdistelmiä, jotka eivät sisälly riskiperusteiseen suunnitelmaan.
Viranomainen on velvollinen ottamaan tarvittaessa valvontaohjelmaan kuuluvien näytteiden lisäksi näytteitä mahdollisen jäämäepäilyn selvittämiseksi.
Kaikki todetut määräystenvastaisuudet selvitetään virallisesti ja tästä on vastuussa Ruokavirasto.
Kansalliset valvontasuunnitelmat
Taulukko 13.1. VASUn ja ympäristöterveydenhuollon yhteisen valvontaohjelman lisäksi eläinlääkejäämien valvontaohjelman alueella laadittavat kansalliset valvontasuunnitelmat.
| Valvontasuunnitelman nimi | Kuka laatii | Linkki |
| Eläinlääkejäämien valvontaohjelma | Ruokavirasto |
Eläinlääkejäämien valvontaohjelma Ruokaviraston internetsivuilla |
|
National risk-based control plan National randomised surveillance plan (englanniksi) |
Ruokavirasto | Toimitetaan pyydettäessä Ruokavirastosta niiltä osin kuin julkisuus- ja tietosuojalainsäädäntö ei tätä estä. |
| Kunnallisissa elintarvikevalvontasuunnitelmissa varaudutaan vastaamaan kansallisen valvontaohjelman näytteenottopyyntöihin | Kunnalliset valvontayksiköt | Valvontasuunnitelmia voi hakea kuntien internetsivuilta |
Dokumentoidut menettelyt
Ruokavirasto toimittaa näytekohtaiset näytteenottopyynnöt ja -ohjeet viranomaiselle, joka vastaa kyseisestä näytteenotosta. Ohjeita viranomaisille on julkaistu myös viranomaisille tarkoitetussa Ruokaviraston Pikantti-ekstranetissä.
Valvonnan tuloksellisuuden tunnusluvut
- Vaikuttavuus: Vaatimusten mukaisten näytteiden osuus tutkituista näytteistä; tavoite 100 %.
- Tehokkuus: Valvontasuunnitelman toteutumisaste; tavoite 100 %.
Valvontajärjestelmän rajapinnat
- Alkutuotannon ja elintarvikehuoneistojen toiminnan valvonta
- Lihantarkastus
- Elintarvikkeiden kasvinsuojeluainejäämien valvontaohjelma
- Elintarvikkeiden vieraiden aineiden valvontaohjelma
- Eläinten lääkitsemisen valvonta
- Ehdollisuuden valvonta.
Lainsäädäntö
Valvontajärjestelmän keskeinen lainsäädäntö on koottuna Ruokaviraston verkkosivuille.
Ohjausmalli
Eläinlääkejäämien valvontaohjelma:
- EU-säädökset edellyttävät ohjelman toteuttamista vuosittain
- Kansallisten säädösten nojalla Ruokavirasto vastaa ohjelman toteuttamisesta
- Myös muiden viranomaisten valvontaohjelmaan liittyvistä tehtävistä on säädetty kansallisesti
- Ruokaviraston valvonnan ja laboratoriotoimintojen välisessä palvelusopimuksessa on huomioitu ohjelman näytteistä (n= n. 3300 kpl) tehtävät tutkimukset.
Valvontajärjestelmän erityiset yhteistyömuodot
Elintarvikeketjun viranomaisten yhteisten koordinaatiomuotojen lisäksi eläinlääkejäämien valvonnan valvontaviranomaisten kansallisia ja kansainvälisiä yhteistyömuotoja ovat muun muassa:
- EU-komission työryhmät, kuten jäämätyöryhmä 1-3 kertaa vuodessa
- tutkimuslaboratorioiden säännöllinen yhteistyö EU:n vertailulaboratorioiden kanssa.
Raportointi
- Eläinlääkejäämien valvontaohjelman näytekohtaiset tulokset kootaan Ruokavirastossa ja ne toimitetaan vuosittain Euroopan komissiolle hyväksyttäväksi. Käytännössä tulokset toimitetaan Ruokavirastosta suoraan EFSAn tietokantaan.
- Valvonnan tulokset toimitetaan Euroopan komissiolle vuosittain myös osana monivuotisen kansallisen valvontasuunnitelman toteutumisen raporttia, joka julkaistaan Ruokaviraston sivuilla.
- Valvonnan tulokset kootaan vuosittain Elintarviketurvallisuus Suomessa -raporttiin, joka julkaistaan Ruokaviraston sivuilla.
- Vuositulokset tullaan julkaisemaan Ruokaviraston avoimen tiedon sivuilla ns. Tietolaarissa.
14 Zoonoosien valvonta- ja seurantaohjelmat
Tavoite
Zoonoosien valvonta- ja seurantaohjelmien tavoitteena on tuottaa tietoa zoonoosien esiintyvyydestä elintarvikeketjussa tehokkaiden riskinhallintatoimien toteuttamiseksi. Tietoa hyödynnetään zoonoosien aiheuttaman riskin arvioinnissa, hallintatoimien suunnittelussa ja kohdentamisessa sekä valvonnan ohjauksessa. Tässä kappaleessa kuvattuja kansallisia ohjelmia toteutetaan myös osana eläintautien ja antibioottiresistenssin valvontaa (ks. VASU osa 4 kappaleet 2 ja 5).
Salmonella: Kansallisen salmonellavalvontaohjelman tavoitteena on varmistaa kuluttajaturvallisuutta pitämällä salmonellan esiintyminen tuotantoeläimissä (nauta, sika, siipikarja) ja niistä saaduissa elintarvikkeissa mahdollisimman matalana.
Kampylobakteeri: Kampylobakteerivalvontaohjelman tavoitteena on seurata ja vähentää Campylobacter jejuni- ja Campylobacter coli-bakteerien esiintymistä suomalaisessa broilerinlihassa.
STEC: STEC-ohjelman tavoitteena on seurata STEC-bakteerin esiintymistä teurasnautojen ruhoissa ja vähentää bakteerin esiintymistä naudanlihassa.
Valvontajärjestelmän kuvaus ja luonne

Kuva 14.1. Zoonoosivalvontaohjelmat. *Salmonella- ja kampylobakteerivalvontaohjelmat **Salmonellavalvontaohjelma. ***osana alkutuotannon ja elintarvikehuoneistojen toiminnan valvontaa (ks. VASU osa 3 kappale 2).
Valvontajärjestelmässä käytettävät valvontamenetelmät ja -tekniikat
Valvontajärjestelmässä käytetään seuraavia, virallista valvontaa koskevan asetuksen 14 artiklaan kirjattuja menetelmiä ja tekniikoita:
- Toimijoiden käyttöön ottaman valvonnan sekä saatujen tulosten tutkiminen
- Toimijoiden tilojen hygieniaolosuhteiden valvonta
- Olennaisten asiakirjojen, jäljitettävyystietojen ja muun aineiston (ml. tarvittaessa laitokseen tulevien tai sieltä lähtevien elintarvikkeiden, rehujen ja aineiden tai materiaalien mukana olevat asiakirjat)
- Toimijoiden sekä niiden henkilöstön haastattelut
- Toimijan tekemien mittausten ja muiden testitulosten todentaminen
- Näytteenotto, analyysi, diagnoosi, testit.
Valvontatehtävien siirtäminen
Viranomaistehtäviä ei ole siirretty.
Riskiperusteisuus
Salmonellavalvontaohjelma: Ruokaviraston teurastamoille laskemat salmonellanäytteiden tutkimusmäärät perustuvat teurastamon toiminnan laajuuteen. Myös muissa elintarvikehuoneistoissa otettavien näytteiden määrät perustuvat tuotantomääriin. Teurastamossa otettavista imusolmukenäytteistä osa otetaan satunnaisotoksella, joka jakautuu tasaisesti ympäri vuoden ja loput kohdennetaan riskiperusteisesti. Pintasively-, niskanahka-, liha- ja lihamurskanäytteet otetaan satunnaisesti ympäri vuoden. Elintarvikehuoneiston valvoja valvoo salmonellavalvontaohjelman toteutusta muun valvonnan yhteydessä. Löydöksen ollessa yhdistettävissä eläimen pitopaikkaan, valvontatoimenpiteitä (ks. Eläintautien valvonta VASU osa 4 kappale 2) kohdistuu myös pitopaikkaan.
Kampylobakteerivalvontaohjelma: Kampylobakteeritartuntoja esiintyy broilereiden teuraserissä ja ihmisissä eniten loppukesällä, joten 1.6. - 31.10. välisenä aikana kaikki broilereiden teuraserät tutkitaan kampylobakteerien varalta. Muuna aikana näytteitä tutkitaan Ruokaviraston laatiman näytteenottosuunnitelman mukaisesti, jossa teurastamokohtainen näytemäärä perustuu teurastamon toiminnan laajuuteen. Tällöin näytteet otetaan satunnaisesti. Elintarvikehuoneiston valvoja valvoo ohjelman toteutusta muun valvonnan yhteydessä. Jos saman pitopaikan teuraserissä todetaan toistuvasti kampylobakteeria, tulee riskinhallintatoimenpiteisiin ryhtyä sekä teurastamolla että pitopaikassa. Elintarvikevalvontaviranomainen (tai kunnaneläinlääkäri, jos kunta on delegoinut kunnaneläinlääkärille tarvittavan elintarvikelain mukaisen toimivallan tehdä tarkastuksen ja neuvonnan salmonellavalvontaohjelmaan liittyvän, asetuksen 20 §:n mukaisen tarkastuksen yhteydessä) tarkastaa pitopaikassa tehdyt toimenpiteet ja antaa tarvittaessa neuvoja havaittujen puutteiden poistamiseksi.
STEC-seuranta: Ruokaviraston teurastamoille osoittamat naudan ruhojen STEC-näytteiden tutkimusmäärät perustuvat teurastamon toiminnan laajuuteen. Elintarvikehuoneiston valvoja valvoo ohjelman toteutusta muun valvonnan yhteydessä. Ruokavirasto tekee lisäksi teurasnautojen ulosteesta STEC-seurantatutkimuksen vähintään joka viides vuosi. Seurantatutkimuksesta tai sen tuloksista ei seuraa valvontatoimenpiteitä.
Kansalliset valvontasuunnitelmat
Taulukko 14.1. VASUn ja ympäristöterveydenhuollon yhteisen valvontaohjelman lisäksi zoonoosien valvonta- ja seurantaohjelmien alueella laadittavat kansalliset valvontasuunnitelmat.
|
Valvontasuunnitelman nimi |
Kuka laatii |
Linkki |
|
Kunnalliset elintarvikevalvontasuunnitelmat |
Kunnalliset valvontayksiköt (62 kpl) |
Valvontasuunnitelmia voi hakea kuntien internet-sivuilta |
|
Ruokaviraston teurastamokohtaiset näytemäärät |
|
Ei julkaista, toimitetaan pyydettäessä niiltä osin kuin julkisuus- ja tietosuojalainsäädäntö ei tätä estä |
Dokumentoidut menettelyt
Elintarvikehuoneistojen valvojat hyödyntävät valvontaohjelmien toteutuksen arvioinnissa valvontaohjelmakohtaisia Oiva-rivejä. Valvontaohjeet on julkaistu Ruokaviraston sivuilla.
- Salmonellavalvonta-ohjelmaan liittyvä ohjeistus on julkaistu Ruokaviraston sivuilla.
- Kampylobakteerinäytteenottoon liittyvä ohjeistus on julkaistu Ruokaviraston sivuilla.
- STEC-seurantaan liittyvä ohjeistus on julkaistu Ruokaviraston sivuilla.
- Teurastamokohtaiset näytteenottomäärät sisältävät kirjeet lähetetään jokaiselle teurastamolle ja tiedoksi teurastamon valvojalle vuosittain. Kirjeitä ei julkaista.
Valvonnan tuloksellisuuden tunnusluvut
- Salmonellavalvontaohjelman tavoite on, että salmonellan esiintyvyys vuositasolla on korkeintaan 1 % ohjelmaan kuuluvissa eläinryhmissä ja 0,5 % elintarvikeryhmissä.
- Ruokaviraston tulossopimuksen tunnusluku: Salmonellan esiintyvyys elintarviketuotantoeläimissä ja elintarvikkeissa alle 1 %.
Valvontajärjestelmän rajapinnat
- Eläintautien valvonta
- Antibioottiresistenssi – seuranta ja hallinta
- Lihantarkastus
- Alkutuotannon ja elintarvikehuoneistojen toiminnan valvonta.
Lainsäädäntö
Maa- ja metsätalousministeriön asetus zoonooseista 316/2021
Ohjausmalli
Valvontajärjestelmän alueella laaditaan vuosittain
- MMM:n ja Ruokaviraston välinen tulossopimus
- Palvelusopimus Ruokaviraston laboratoriotoimintojen ja riskinarvioinnin kanssa
- Teurastamokohtaiset näytteenottomäärät sisältävät kirjeet Ruokavirastosta asianomaisille teurastamotoimijoille ja kyseisten teurastamoiden tarkastuseläinlääkäreille
- Suomen zoonoosistrategia.
Valvontajärjestelmän erityiset yhteistyömuodot
- Zoonoosikeskuksen ohjausryhmä.
Raportointi
- Hyväksytyt laboratoriot raportoivat kuukausittain valvontaohjelmien näytteenottomäärät ja tulokset Ruokavirastoon.
- Valvonnan tulokset julkaistaan vuosittain Elintarviketurvallisuus Suomessa -raportissa, joka julkaistaan Ruokaviraston sivuilla.
- Valvontaohjelmien puitteissa otetuista näytteistä ja niiden tuloksista raportoidaan EFSAan osana Suomen zoonoosiraportointia. Raportit Suomen toimittamista tiedoista ovat Zoonoosikeskuksen internetsivuilla.
Zoonoosikeskuksen nettisivuilla julkaistaan tilastotietoa zoonooseista.
15 ATP-sopimuksen valvonta
Tavoite
ATP-sopimus on helposti pilaantuvien elintarvikkeiden kansainvälisiä kuljetuksia ja tällaisissa kuljetuksissa käytettävää erityiskalustoa koskeva yleissopimus. ATP-sopimuksen tavoitteena on varmistaa helposti pilaantuvien elintarvikkeiden turvallisuus valtioiden välillä tapahtuvien elintarvikekuljetusten aikana.
Valvontajärjestelmän kuvaus ja luonne
Kuva 15.1. ATP-sopimuksen valvonta. *Kunnallisten valvontayksiköiden ATP-kuljetusten valvonta sisältyy VASUn osassa 3 kappaleessa 2 kuvattuun valvontajärjestelmään. Tulli toteuttaa kuljetusten valvontaa rajanylityspaikoilla.
ATP-sopimuksen valvonnassa käytettävät valvontamenetelmät ja -tekniikat
Valvontajärjestelmässä käytetään seuraavia, virallista valvontaa koskevan asetuksen 14 artiklaan kirjattuja menetelmiä ja tekniikoita:
- Toimijoiden käyttöön ottaman valvonnan sekä saatujen tulosten tutkiminen
- Laitteiden, kuljetusvälineiden, tilojen ja muiden toimijoiden valvonnassa olevien paikkojen ja niiden ympäristön tarkastaminen
- Olennaisten asiakirjojen, jäljitettävyystietojen ja muun aineiston (ml. tarvittaessa laitokseen tulevien tai sieltä lähtevien elintarvikkeiden, rehujen ja aineiden tai materiaalien mukana olevat asiakirjat) tarkastaminen
- Toimijoiden sekä niiden henkilöstön haastattelut
- Toimijan tekemien mittausten ja muiden testitulosten todentaminen
- Näytteenotto, analyysi, diagnoosi, testit
- Muu toiminta, joka on tarpeen säännösten noudattamatta jättämistä koskevien tapausten havaitsemiseksi.
Valvontatehtävien siirtäminen
ATP-sopimuksen tarkoittamia testauksia ja tarkastuksia voivat tehdä Luonnonvarakeskuksen lisäksi Ruokaviraston erikseen hyväksymät kausitarkastusasemat ATP-sopimuksen täytäntöönpanoasetuksen 971/2006 nojalla. Tarkastusasemille ei ole siirretty päätösvaltaa. Viranomaistehtävien siirto ja sen edellytykset on sisällytetty kausitarkastusaseman hyväksymispäätökseen. Hyväksymisen yhteydessä tehtävällä tarkastuksella Ruokavirasto varmistaa, että kausitarkastusasema täyttää pätevyysvaatimukset muun muassa henkilöstön asiantuntemuksesta ja laadunhallinnasta.
Riskiperusteisuus
Ruokavirasto valvoo kaikkia kausitarkastusasemia, jotka tarkastavat ATP-sopimuksen mukaisiin kuljetuksiin käytettävät kuljetusvälineet säännöllisin väliajoin. Itse kuljetuksiin liittyvät elintarviketurvallisuusriskit ovat pienet, koska kuljetusvälineiden ja niiden kylmäkoneiden toimintakunto tarkastetaan säännöllisesti. Kuljetuksia tarkastavat satunnaisesti sekä kunnan elintarvikevalvonta että Tulli.
Kansalliset valvontasuunnitelmat
Erillistä valvontasuunnitelmaa ei ole, sillä aloite tulee yrityksiltä.
Dokumentoidut menettelyt
Valvontaohjeet kausitarkastuksesta ja ATP-kuljetuksen tarkastuksesta viranomaisille ja toimijoille on julkaistu Ruokaviraston internetsivuilla.
Valvonnan tuloksellisuuden tunnusluvut
- Vaikuttavuus: Vaatimukset täyttävien kausitarkastusasemien osuus; tavoite 100 %
- Tehokkuus: Seurataan tarkastettujen ATP-kuljetusten lukumäärää.
Valvontajärjestelmän rajapinnat
- Alkutuotannon ja elintarvikehuoneistojen toiminnan valvonta.
Lainsäädäntö
Asetus ATP-sopimuksen voimaansaattamisesta
Asetus ATP-sopimuksen täytäntöönpanosta.
Ohjausmalli
Valvontajärjestelmä perustuu
- Valtioiden väliseen yleissopimukseen (ATP-sopimus)
- Tarkastusasematoiminnasta Ruokaviraston tekemiin päätöksiin.
Valvontajärjestelmän erityiset yhteistyömuodot
Elintarvikeketjun viranomaisten yhteisten koordinaatiomuotojen lisäksi ATP-valvonnan valvontaviranomaisten kansallisia yhteistyömuotoja ovat:
- Ruokaviraston järjestämät koulutuspäivät kausitarkastusasemille (1 krt/v)
- ATP-neuvottelukunta/työvaliokunta (kokoukset 6 krt/v, koulutuspäivä 1 krt/v).
Raportointi
- Ruokavirasto raportoi valvonnan tulokset vuosittain YK:lle.
- Valvonnan tulokset julkaistaan vuosittain Elintarvikevalvonta Suomessa -raportissa, joka julkaistaan Ruokaviraston sivuilla. Raportissa on esitetty valvontatulosten ja johtopäätösten lisäksi mm. valvontajärjestelmän toiminnan laajuus, resurssit, merkittävimmät toimintaympäristön muutokset, tulossa olevat lainsäädännön muutokset ja tunnistetut uudet riskit.
16 Rehujen valvonta
Tavoite
Rehualan toimijoiden ja rehujen valvonnan tavoitteena on varmistaa rehualan toiminnan säädöstenmukaisuus sekä rehujen vaatimustenmukaisuus ja turvallisuus, jotta niiden käyttö ei aiheuta vaaraa ihmisille, eläimille tai ympäristölle. Rehuvalvonta kattaa koko rehuketjun toimijat alkutuotannosta, tuonnista, valmistuksesta, viennistä, varastoinnista, kaupasta ja kuljetuksesta käyttöön asti.
Valvontajärjestelmän kuvaus ja luonne
Kuva 16.1. Rehujen valvonta. Tuotannon valvonta kattaa kotimaan markkinoille, sisämarkkinoille ja vientiin tarkoitetut tuotteet, mukaan lukien luomu- ja GMO-rehut. Markkinavalvonta kattaa myös EU:n sisämarkkinakaupan valvonnan Suomeen tuotujen erien osalta.
Rehuvalvonnassa käytettävät valvontamenetelmät ja -tekniikat
Valvontajärjestelmässä käytetään seuraavia, virallista valvontaa koskevan asetuksen 14 artiklaan kirjattuja menetelmiä ja tekniikoita:
- Toimijoiden käyttöön ottaman valvonnan sekä saatujen tulosten tutkiminen
- Laitteiden, kuljetusvälineiden, tilojen ja muiden toimijoiden valvonnassa olevien paikkojen ja niiden ympäristön tarkastaminen
- Eläinten ruokinnassa käytettävien tuotteiden tarkastaminen
- Puhdistus- ja kunnossapitotuotteiden ja -prosessien sekä torjunta-aineiden tarkastaminen
- Jäljitettävyyden, merkintöjen, esillepanon, mainonnan ja asiaankuuluvien pakkausmateriaalien (ml. rehujen kanssa kosketuksiin joutuvat materiaalit) tarkastaminen
- Toimijoiden tilojen hygieniaolosuhteiden valvonta
- Hyviä tuotantotapoja, hyviä hygieniakäytäntöjä ja hyviä maatalouskäytäntöjä koskevien menettelyjen sekä HACCP-periaatteisiin perustuvien menettelyiden arviointi
- Olennaisten asiakirjojen, jäljitettävyystietojen ja muun aineiston tarkastaminen (ml. tarvittaessa laitokseen tulevien tai sieltä lähtevien rehujen ja aineiden tai materiaalien mukana olevat asiakirjat)
- Toimijoiden sekä niiden henkilöstön haastattelut
- Toimijan tekemien mittausten ja muiden testitulosten todentaminen
- Näytteenotto ja näytteistä tehtävät analyysit
- Toimijoiden auditointi
- Muut toiminta, joka on tarpeen säännösten noudattamatta jättämistä koskevien tapausten havaitsemiseksi.
Valvontatehtävien siirtäminen
Ruokavirasto on siirtänyt tiettyjä valvontatehtäviä valtuutetuille tarkastajille rehulain (1263/2020) 30§ ja virallista valvontaa koskevan asetuksen (EU) 2017/625 artiklan 30 nojalla. Tällaisia tehtäviä ovat esimerkiksi rehujen näytteenotto rehujen valmistuksesta, maahantuonnista tai varastoinnista, kuljetuskaluston tarkastaminen sekä eräiltä osin myös toimijoiden tarkastaminen. Valtuutetuille tarkastajille ei ole siirretty päätösvaltaa. Ruokavirasto tekee valtuutettujen tarkastajien kanssa ostopalvelusopimuksen toiminnan tarkastuksen ja näytteenoton suorittamisesta laitoksissa sekä valtuuttaa heidät tehtäviinsä rehulain nojalla. Valtuutetut tarkastajat perehdytetään tehtäviin ja valvonnan ohjeisiin ennen työn aloittamista. Perehdytykseen kuuluu näytteenoton teknisen suorittamisen läpikäyminen paikan päällä. Pidempään toiminut valtuutettu tarkastaja voidaan tarvittaessa perehdyttää myös laitostarkastuksiin. Tällöin hän osallistuu 2-4 tarkastukseen ennen oman, itsenäisen tarkastuksen tekemistä. Ruokavirasto ohjaa valtuutettujen tarkastajien toimintaa jatkuvasti sekä ylläpitää heidän osaamistaan vuosittain valtuutetuille tarkastajille järjestettävässä koulutustilaisuudessa.
Riskiperusteisuus
Rehuvalvontaan kuuluvien yritysten tarkastusmääriä ei ole asetettu lainsäädännössä. Ruokavirasto tekee vuosittain riskiperusteisen suunnitelman rehulaitosten tarkastusten kohdentamisesta. Tarkastukset kohdennetaan toiminnan luonteen perusteella: riskiä nostavia tekijöitä ovat esimerkiksi toiminnan vaativuus ja laajuus, tuotteissa tai toiminnassa aiemmin todetut säädöstenvastaisuudet, epäilyt sääntöjen vastaisuuksista sekä omavalvonta ja sen toteutuminen. Rehualan alkutuotannon toimijoiden valvonta tehdään samassa yhteydessä tukivalvontaan kuuluvan ehdollisuuden rehuvalvonnan kanssa.
Tuotevalvonnan kohdentamisessa huomioidaan yleisten periaatteiden lisäksi muun muassa ajankohtaiset teemat (esimerkiksi lainsäädännön muutokset, uudet analyysimenetelmät), painotus merkittäviin tuoteryhmiin sekä mahdolliset erityiset havaitut ongelmatuotteet. Myös näytteistä tehtäviä analyysejä kohdennetaan tuoteryhmittäin keskeisiin ominaisuuksiin, kuten hygienia ja haitalliset sekä kielletyt aineet.
Tuote- ja toimijavalvontaa tehdään ympäri vuoden. Riskiperusteiden ja teemojen yleinen kuvaus julkaistaan valvontasuunnitelmassa ja -raportissa sekä valtuutettujen tarkastajien ohjeissa (Pikantti-ekstranet viranomaisille).
Kansalliset valvontasuunnitelmat
Taulukko 16.1. VASUn ja ympäristöterveydenhuollon yhteisen valvontaohjelman lisäksi rehuvalvonnan alueella laadittavat kansalliset valvontasuunnitelmat.
|
Valvontasuunnitelman nimi |
Kuka laatii |
Linkki |
|
Rehujen valvontasuunnitelma |
Ruokavirasto |
Toimitetaan MMM:ön ja on saatavissa pyydettäessä Ruokavirastosta niiltä osin kuin julkisuus- ja tietosuojalainsäädäntö ei tätä estä. |
|
Elinvoimakeskusten rehuvalvonnan suunnitelma, joka on osa Ruokaviraston toimintasuunnitelmaa elinvoimakeskuksille |
Ruokavirasto |
Toimitetaan elinvoimakeskuksiin ja on saatavissa pyydettäessä Ruokavirastosta niiltä osin kuin julkisuus- ja tietosuojalainsäädäntö ei tätä estä. |
|
Eläimistä saatavien sivutuotteiden valvontasuunnitelma |
Ruokavirasto |
Toimitetaan pyydettäessä Ruokavirastosta niiltä osin kuin julkisuus- ja tietosuojalainsäädäntö ei tätä estä. |
Dokumentoidut menettelyt
Valvontaohjeet viranomaisille on julkaistu viranomaisille tarkoitetussa Pikantti-ekstranetissä ja toimijoille Ruokavirasto.fi-sivustolla. Yksityiskohtaiset toimijakohtaiset tarkastus- ja näytteenottosuunnitelmat toimitetaan elinvoimakeskuksille ja valtuutetuille tarkastajille vuosittain.
Valvonnan tehokkuuden ja vaikuttavuuden tunnusluvut
- Vaikuttavuus: Vaatimukset täyttävien rehunäytteiden osuus on 99% ja salmonellaa ei esiinny markkinoille saatetuissa elintarviketuotantoeläinten rehuissa. Vaatimukset täyttävillä rehunäytteillä tarkoitetaan rehuissa esiintyvien haitallisten ja kiellettyjen aineiden sekä eliöiden esiintymistä suhteessa em. rehuista tehtyihin haitallisten ja kiellettyjen aineiden ja eliöiden analyyseihin.
- Tehokkuus: Valvontasuunnitelmien toteutumisaste: tavoite 100%.
Valvontajärjestelmän rajapinnat
- Alkutuotannon ja elintarvikehuoneistojen toiminnan valvonta
- Eläinperäisten sivutuotteiden valvonta
- Ehdollisuus
- Muuntogeenisten organismien ja luonnonmukaisen tuotannon valvonta
- Eläimistä saatavien elintarvikkeiden vierasainevalvonta.
Lainsäädäntö
Valvontajärjestelmän keskeinen lainsäädäntö on koottuna Ruokaviraston sivuilla.
Ohjausmalli
Valvontajärjestelmän alueella laaditaan vuosittain
- MMM:n ja Ruokaviraston välinen tulossopimus
- Ruokaviraston rehujen valvontasuunnitelma
- Ruokaviraston toimintasuunnitelma elinvoimakeskuksille
- Ruokaviraston laatimat tarkastus- ja näytteenottosuunnitelmat elinvoimakeskuksille ja valtuutetuille tarkastajille sekä Ruokaviraston itse toteuttamalle rehuvalvonnalle
- Ruokaviraston sisäiset palvelusopimukset laboratoriotoimintojen osalta
- Ruokaviraston valtuutuspäätökset uusille valtuutetuille tarkastajille.
Valvontajärjestelmän erityiset yhteistyömuodot
Elintarvikeketjun viranomaisten yhteisten koordinaatiomuotojen lisäksi rehuvalvonnan valvontaviranomaisten kansallisia ja kansainvälisiä yhteistyömuotoja ovat:
- Ruokaviraston järjestämä valtuutettujen tarkastajien koulutus
- Ruokaviraston järjestämä elinvoimakeskusten koulutus rehualan alkutuotannon ja ehdollisuuden valvontaan sekä rehualan toimijoiden markkinavalvontaan liittyen
- Rehuvalvonnan Ruokavirasto-MMM -tapaamiset
- Rehuvalvonnan Nordic-Baltic -tapaamiset
- Tullin rajoituspäivä
- Rehuvalvontapäivä toimijoille yhteistyössä Eläinten terveys (ETT) ry:n kanssa.
Ruokaviraston rehuvalvonta tekee tiivistä yhteistyötä maa- ja metsätalousministeriön, Tullin, ETT ry:n ja Rehuteollisuusyhdistyksen kanssa.
Raportointi
- Valvonnan tulokset julkaistaan vuosittain Rehuvalvonnan raportissa, joka julkaistaan Ruokaviraston nettisivuilla. Raportissa on esitetty valvontasuunnitelman toteutuminen, valvontatulokset, auditoinnit ja muu saatu palaute, valvonnan resurssit sekä muutokset seuraavan vuoden valvontaan. Raportissa julkaistaan myös rehualan toimijoiden antamiin vuosi-ilmoituksiin perustuvia tilastoja mm. rehujen valmistus- ja tuontimääristä.
- Yksityiskohtaiset tuotevalvonnan tulokset julkaistaan Avoimen tiedon analyysitulosportaalissa Ruokaviraston nettisivuilla.
- Rehuvalvonnan tulosten raportointi Euroopan komissiolle on osa komissiolle toimitettavaa yhteenvetoraporttia.
17 Luonnonmukaisen tuotannon ja luomutuotteiden merkintöjen valvonta
Tavoite
Luonnonmukaisen tuotannon, luonnonmukaisten tuotteiden ja niiden merkintöjen valvonnan tavoitteena on tuotantotapamerkintöjen luotettavuus, reilu kilpailu sekä toimijoiden yhdenmukainen kohtelu.
Valvontajärjestelmän kuvaus ja luonne
Maa- ja metsätalousministeriö vastaa luomulainsäädännöstä ja luomuvalvonnan tulosohjauksesta. Ruokavirasto on kansallinen keskusviranomainen, joka koordinoi eli suunnittelee, ohjaa ja kehittää luomuvalvontaa valtakunnallisesti. Ruokavirasto toimii myös toimivaltaisena viranomaisena ja tarkastusviranomaisena. Ruokavirasto valvoo maataloustuotteiden, kylvösiementen ja taimiaineiston pakkaamista, varastointia ja tukkukauppaa sekä ja elintarvikkeiden ja rehujen valmistusta, varastointia ja tukkukauppaa.
Elinvoimakeskukset ovat toimivaltaisia viranomaisia koskien kasvintuotannossa ja eläintuotannossa myönnettäviä poikkeuslupia, lukuun ottamatta poikkeuslupa tavanomaisen rehun käytölle, jonka luvan myöntää Ruokavirasto. Elinvoimakeskus toimii tarkastusviranomaisena koskien luonnonmukaisten maataloustuotteiden alkutuotantoa sekä maatilalla harjoitettua omien maataloustuotteiden käsittelyä vähäiseksi valmistukseksi katsottavalla tavalla.
Lupa- ja valvontavirasto valvoo luonnonmukaisesti tuotettujen alkoholituotteiden valmistusta, valmistuttamista, varastointia, kaupan pitämistä ja tukkukauppaa. Kunnat valvovat luomuelintarvikkeiden kaupan pitämistä vähittäismyynnissä. Tulli valvoo EU:n ulkopuolelta tuotavia luonnonmukaisesti tuotettuja maataloustuotteita, elintarvikkeita, rehuja, alkoholijuomia, kylvösiemeniä ja taimiaineistoa.

Kuva 17.1. Luomutuotannon ja merkintöjen valvonta. Tuotannon valvonta kattaa kotimaan tuotantoa kotimaa- ja sisämarkkinoille sekä vientiin, merkintöjen valvonta kattaa kotimaan, sisämarkkinan ja tuonnin kaupan valvonnan
Tarkastusviranomaisia koskevat tiedot: viranomaiset ja niiden tunnusnumerot
Taulukko 17.1 Viranomaiset ja niiden tunnusnumerot.
|
Tunnus |
Nimi |
Tehtävä |
Valvoja / valvontatapa |
|
FI-EKO-101 |
Uudenmaan elinvoimakeskus |
Alkutuotanto |
TEM/tulosohjaus Ruokavirasto/ohjaus ja arviointi |
|
FI-EKO-102 |
Lounais-Suomen elinvoimakeskus |
Alkutuotanto |
TEM/tulosohjaus Ruokavirasto/ohjaus ja arviointi |
|
FI-EKO-105 |
Sisä-Suomen elinvoimakeskus |
Alkutuotanto |
TEM/tulosohjaus Ruokavirasto/ohjaus ja arviointi |
|
FI-EKO-106 |
Kaakkois-Suomen elinvoimakekus |
Alkutuotanto |
TEM/tulosohjaus Ruokavirasto/ohjaus ja arviointi |
|
FI-EKO-108 |
Itä-Suomen elinvoimakeskus |
Alkutuotanto |
TEM/tulosohjaus Ruokavirasto/ohjaus ja arviointi |
|
FI-EKO-110 |
Keski-Suomen elinvoimakeskus |
Alkutuotanto |
TEM/tulosohjaus Ruokavirasto/ohjaus ja arviointi |
|
FI-EKO-111 |
Etelä-Pohjanmaan elinvoimakeskus |
Alkutuotanto |
TEM/tulosohjaus Ruokavirasto/ohjaus ja arviointi |
|
FI-EKO-112 |
Pohjanmaan elinvoimakeskus |
Alkutuotanto |
TEM/tulosohjaus Ruokavirasto/ohjaus ja arviointi |
|
FI-EKO-113 |
Pohjois-Suomen elinvoimakeskus |
Alkutuotanto |
TEM/tulosohjaus Ruokavirasto/ohjaus ja arviointi |
|
FI-EKO-115 |
Lapin elinvoimakeskus |
Alkutuotanto |
TEM/tulosohjaus Ruokavirasto/ohjaus ja arviointi |
|
FI-EKO-201 |
Ruokavirasto |
Sekundääri-tuotanto ja kauppa |
MMM/tulosohjaus Ketjuauditointi |
|
FI-EKO-301 |
Lupa- ja valvontavirasto |
Alkoholijuomien valmistus ja kauppa |
STM/tulosohjaus Ruokavirasto/ohjaus ja arviointi |
|
FI-EKO-401 |
Ålands landskapsregering |
Luomuketju Ahvenanmaalla |
Ålands landskapsregering (Landskapslag (1995:52) om ekologisk produktion (2012/29)) |
|
|
Tulli |
EU:n sisäkaupan ja EU:n ulkopuolelta tapahtuvan tuonnin valvonta |
VM/ tulosohjaus |
|
|
Kunnat ja kuntayhtymät |
Markkinavalvonta |
Ruokavirasto/ketjuauditointi |
Valvontatehtävien siirtäminen
Valvontatehtävistä on säädetty säädetty Laki luonnonmukaisesta tuotannosta | 1330/2021 | Lainsäädäntö | Finlex. Toimivaltaiset viranomaiset eivät siirrä valvontatehtäviä tai toimivaltaa, mutta sekä elinvoimakeskukset että Ruokavirasto voivat käyttää valtuutettuja tarkastajia apunaan tarkastuksilla ja näytteenotossa.
Ruokavirasto varmistaa tarkastajien pätevyyden, valtuuttaa tarkastajan sekä tekee valtuutettujen tarkastajien kanssa ostopalvelusopimuksen toiminnan tarkastuksen ja näytteenoton suorittamisesta. Päätöksen avun käyttämisestä tekee toimivaltainen viranomainen.
Hakiessaan luonnonmukaisen tuotannon tarkastajaksi henkilön on täytettävä pätevyysvaatimukset, joihin kuuluu mm. soveltuva ammattikoulutus. Tämän lisäksi alkutuotannon valtuutetun tarkastajan tulee osallistua luomukoulutukseen, suorittaa hyväksytysti tuotanto-ohjetentti (alkutuotanto), sekä osallistua tutortarkastuksiin ennen varsinaisia tarkastuskäyntejä. Valtuutettujen tarkastajien pätevyysvaatimukset löytyvät samannimisestä Ruokaviraston dokumentista.
Luomuvalvonnassa käytettävät valvontamenetelmät ja -tekniikat
Valvontajärjestelmässä käytetään seuraavia, virallista valvontaa koskevan asetuksen 14 artiklaan kirjattuja menetelmiä ja tekniikoita:
- Toimijoiden käyttöön ottaman valvonnan sekä saatujen tulosten tutkiminen
- Laitteiden, kuljetusvälineiden, tilojen ja muiden toimijoiden valvonnassa olevien paikkojen ja niiden ympäristön tarkastaminen
- Eläinten ja tavaroiden (ml. puolivalmisteet, raaka-aineet, ainesosat, valmistuksen sekä muut tavaroiden valmistuksessa ja tuotannossa tai eläinten ruokinnassa tai hoidossa käytettävät tuotteet) tarkastaminen
- Puhdistus- ja kunnossapitotuotteiden ja -prosessien sekä torjunta-aineiden tarkastaminen
- Jäljitettävyyden, merkintöjen, esillepanon, mainonnan ja asiaankuuluvien pakkausmateriaalien (ml. elintarvikkeiden kanssa kosketuksiin joutuvat materiaalit) tarkastaminen
- Olennaisten asiakirjojen, jäljitettävyystietojen ja muun aineiston (ml. tarvittaessa laitokseen tulevien tai sieltä lähtevien elintarvikkeiden, rehujen ja aineiden tai materiaalien mukana olevat asiakirjat
- Toimijoiden sekä niiden henkilöstön haastattelut
- Toimijan tekemien mittausten ja muiden testitulosten todentaminen
- Näytteenotto, analyysi, diagnoosi, testit
- Toimijoiden auditointi.
Toimijat ja riskiperusteisuus
Luonnonmukaisen tuotannon valvontajärjestelmään on liitetty alkutuotannon ( ml. rehut ) toimijoiden lisäksi luomuelintarvikevalmistuksen toimijat. Toimijan, joka tuottaa, valmistaa, varastoi, tuo, vie tai markkinoi luonnonmukaisesti tuotettuja tuotteita tai on antanut näistä toimista kolmannen osapuolen tehtäväksi, tulee kuulua luonnonmukaisen tuotannon valvontaan. Velvollisuus ilmoittaa toiminnastaan luomuvalvonnalle koskee myös vähittäiskauppoja, jotka myyvät pakkaamattomia luonnonmukaisia tuotteita. Tämän lisäksi sertifiointivelvollisuus koskee vähittäiskauppoja, joiden vuotuinen liikevaihto pakkaamattomien luonnonmukaisten tuotteiden myynnin osalta on yli 20 000 euroa.
Valvontajärjestelmään kuuluville toimijoille tehdään luonnonmukaisen tuotannon tarkastus kerran vuodessa. Lisäksi vähintään 10 prosentille toimijoista tehdään satunnaisia lisätarkastuskäyntejä riskianalyysin mukaisesti. Tarkastukset tehdään ennalta ilmoittamatta. Riskianalyysissä huomioidaan mm. toiminnan monimuotoisuus ja volyymi, rinnakkainen tavanomainen ja luonnonmukainen tuotanto sekä valvontahistoria. Maatiloista korkeampaan riskiluokkaan kuuluvat kotieläintilat sekä maatilat, joiden toiminta on monimuotoista. Elintarviketoimijoista korkeampaan riskiluokkaan kuuluvat valmistustoimintaa, tuontia tai vientiä harjoittavat yritykset, toimijat, joilla on suuri volyymi sekä toimijat, joille on edellisenä vuonna annettu markkinointikielto tai määrätty uusintatarkastus. Tullin luomutuotteiden valvonta on riskiperusteista ja pistokoeluonteista (ks. tarkemmin VASU osa 3 kappale 7).
Kansalliset valvontasuunnitelmat
Taulukko 17.2. VASUn ja ympäristöterveydenhuollon yhteisen valvontaohjelman lisäksi luonnonmukaisen tuotannon valvonnassa laadittavat kansalliset valvontasuunnitelmat.
|
Valvontasuunnitelman nimi |
Kuka laatii |
Linkki |
|
Luomuvalvonnan valvontasuunnitelma |
Ruokavirasto |
Toimitetaan pyydettäessä Ruokavirastosta niiltä osin kuin julkisuus- ja tietosuojalainsäädäntö ei tätä estä. |
|
- Valvontatoimenpiteet, Liite 1 |
Ruokavirasto |
|
|
- Ruokaviraston toimenpiteet, suunnitelman, Liite 2 |
Ruokavirasto |
|
|
- Ruokaviraston toimintasuunnitelma elinvoimakeskuksille, liite 6 |
Ruokavirasto |
|
|
- Luomuvalvonnan näytteenottosuunnitelma, Liite 4 |
Ruokavirasto |
|
|
- Koulutuskalenteri, liite 3 |
Ruokavirasto |
|
|
Lupa- ja valvontaviraston valvontasuunnitelma Liite 2 Luomu |
Lupa- ja valvontavirasto |
|
|
Tullin elintarvike- ja kulutustavaravalvontasuunnitelma |
Tulli |
Toimitetaan pyydettäessä Tullista niiltä osin kuin julkisuus- ja tietosuojalainsäädäntö ei tätä estä. |
|
Kunnalliset elintarvikevalvontasuunnitelmat |
Kunnalliset valvontayksiköt (62 kpl) |
Valvontasuunnitelmia voi hakea kuntien internet-sivuilta |
Dokumentoidut menettelyt
Ruokaviraston valvontaohjeet elinvoimakeskuksille ja kunnan elintarvikevalvontaviranomaisille on julkaistu Pikantti-ekstranetissä. Ruokaviraston toimivaltaan kuuluvalle valvonnalle on laadittu erilliset ohjeet. Tullin luomuvalvontaan liittyvää sisäistä ohjeistusta ylläpidetään Tullin sisäisillä verkkosivuilla ja osana Tullilaboratorion toimintajärjestelmää.
Valvonnan tehokkuuden ja vaikuttavuuden tunnusluvut
- Vaikuttavuus: Vaatimukset täyttävien tarkastuskohteiden osuus: tavoite 96%
- Tehokkuus: Valvontasuunnitelmien toteutumisaste: tavoite 100%
- Tullin kasvinsuojeluainejäämien valvonta on osa Tullin elintarvike- ja kulutustavaravalvonnan tulostavoitetta: Vaatimustenvastaisten tuote-erien osuus (tavoite 23 %).
Valvontajärjestelmän rajapinnat
- Alkutuotannon ja elintarvikehuoneistojen toiminnan valvonta
- Lihantarkastus
- Alkoholijuomien valvonta
- Ei-eläinperäisten elintarvikkeiden ja elintarvikekontaktimateriaalien EU:n ulkopuolelta tapahtuvan tuonnin ja EU:n sisäkaupan valvonta
- Eläinperäisten elintarvikkeiden EU:n ulkopuolelta tapahtuvan tuonnin ja EU:n sisäkaupan valvonta
- Eläimistä saatavien elintarvikkeiden vierasainevalvontaohjelma
- Rehujen valvonta
- Lannoitevalmisteiden valvonta
- Siemenet
- Kasvinterveys
- Eläinten hyvinvoinnin valvonta
- Eläinten lääkitsemisen valvonta
- Ehdollisuus.
Lainsäädäntö
Valvontajärjestelmän keskeinen lainsäädäntö on koottuna koottuna Luomu - Maa- ja metsätalousministeriö.
Ohjausmalli
Valvontajärjestelmän alueella laaditaan vuosittain
- MMM:n ja Ruokaviraston välinen tulossopimus
- Ruokaviraston toimintasuunnitelma elinvoimakeskuksille
- Ruokaviraston sisäinen palvelusopimus laboratoriotoimintojen ja riskinarvioinnin kanssa
- VM:n ja Tullin välinen tulossopimus.
Valvontajärjestelmän erityiset yhteistyömuodot ja toimien yhteensovittaminen
Elintarvikeketjun viranomaisten yhteisten koordinaatiomuotojen lisäksi luomuvalvonnan valvontaviranomaisten kansallisia ja kansainvälisiä yhteistyömuotoja ovat:
- Ruokaviraston järjestämä pakollinen valtuutettujen tarkastajien koulutus (1 krt /sektori/vuosi)
- Ruokaviraston järjestämä luomuvalvonnan näytteenottajien koulutus (1 rt /vuosi)
- Ruokaviraston ja elinvoimakeskusten neuvottelupäivät luomuvalvonnan toimeenpanosta (1 krt/vuosi)
- Ruokaviraston ja elinvoimakeskusten videokokoukset uusista luomuehdoista, tulkinnoista ja esiin tulleista kysymyksistä (12 krt/vuosi)
- Pikantti-ekstranetin Luomu-sivut
- Ruokavirasto on ei-puhevaltainen jäsen EOCC:ssa (European Organic Certifiers Council)
- Nordic-Baltic -tapaamiset (1 krt/v)
- Osallistuminen komission pysyvän komitean ja työryhmän kokouksiin valvontaa ja siitä raportointia koskevissa asioissa.
Raportointi
- Valvonnan tulokset julkaistaan vuosittain Luonnonmukaisen tuotannon valvonta -raportissa, joka julkaistaan Ruokaviraston sivuilla. Raportissa on esitetty valvontatulosten ja johtopäätösten lisäksi muun muassa valvontajärjestelmän toiminnan laajuus, resurssit, merkittävimmät toimintaympäristön muutokset, tulossa olevat lainsäädännön muutokset, tunnistetut uudet riskit
- Vaatimustenvastaisten erien notifiointi Euroopan komission OFIS järjestelmässä tarvittaessa
- Eräiden poikkeuslupien notifiointi OFISissa tarvittaessa
- lupa käyttää tavanomaisia tuotantopanoksia luomutuotannossa (lisäysaineisto-, rehu- ja ainesosalupa)
- hitaasti kasvavien broilerikantojen määritelmä
- pääsiäismunien värjääminen
- Valvonta-asetuksen (EU) 2017/625 113 artiklan 1 kohdassa tarkoitetut tiedot koskien luonnonmukaista tuotantoa ja luonnonmukaisesti tuotettujen tuotteiden merkintöjä (täytäntöönpanoasetuksen (EU) 2019/723 liite, II osa, 9 jakso) annetaan komissioille vakiomallilomakkeen avulla käyttämällä luonnonmukaisen maatalouden tietojärjestelmää (OFIS).
- Luke raportoi Eurostat-tiedot toimijoiden ja tuotannon määristä komissiolle kerran vuodessa osittain Ruokaviraston tietojen pohjalta
- Valvontatulosten yhteenveto on osa Euroopan komissiolle vuosittain toimitettavaa yhteenvetoraporttia.
18 Suojattujen alkuperänimitysten, suojattujen maantieteellisten merkintöjen ja aitojen perinteisten tuotteiden käyttö ja merkinnät
VASU kattaa valvonnan kaikilla virallista valvontaa koskevan asetuksen sääntelemillä aloilla. Suojattujen alkuperänimitysten, suojattujen maantieteellisten merkintöjen ja aitojen perinteisten tuotteiden käyttöä ja merkintöjä koskevaa valvontaa toteutetaan osana elintarvike- ja alkoholijuomavalvontaa (ks. VASU osa 3 kappaleet 2 ja 5). Nimisuojattujen elintarvikkeiden valvontaohjeet viranomaisille ja toimijoille on julkaistu Ruokaviraston sivuilla ja Oiva-arviointiohjeissa:
Nimisuojattujen elintarvikekiden valvontaohje
Oiva-arviointiohjeet (12.3 Nimisuojatut elintarvikkeet).
19 Elintarvikkeiden vierasaineiden valvontaohjelma
Tavoite
Elintarvikkeiden vierasaineiden valvontaohjelmaa toteutetaan vuosittain EU-lainsäädännön vaatimuksesta. Ohjelmassa valvotaan vierasaineiden esiintymistä elintarvikkeissa sekä sitä, että elintarvikkeet eivät sisällä vierasaineita yli lainsäädännössä asetettujen enimmäismäärien. Valvontaohjelma kattaa kotimaisen elintarviketuotannon, muista jäsenvaltioista tuodut elintarvikkeet ja Euroopan unionin markkinoille saapuvat elintarvikkeet.
Valvontajärjestelmän kuvaus ja luonne

Kuva 19.1. Elintarvikkeiden vierasaineiden valvontaohjelma.
Valvontajärjestelmässä käytettävät valvontamenetelmät ja -tekniikat
Valvontajärjestelmässä käytetään seuraavia, virallista valvontaa koskevan asetuksen 14 artiklaan kirjattuja menetelmiä ja tekniikoita:
- Näytteenotto, analyysi, diagnoosi, testit.
Jos näytteissä havaitaan määräystenvastaisuutta, lisäksi tarvittaessa:
- Olennaisten asiakirjojen, jäljitettävyystietojen ja muun aineiston tutkiminen (ml. tarvittaessa laitokseen tulevien tai sieltä lähtevien elintarvikkeiden, rehujen ja aineiden tai materiaalien mukana olevat asiakirjat).
- Laitteiden, kuljetusvälineiden, tilojen ja muiden toimijoiden valvonnassa olevien paikkojen ja niiden ympäristön tarkastaminen
- Hyviä tuotantotapoja, hyviä hygieniakäytäntöjä ja hyviä maatalouskäytäntöjä koskevien menettelyjen sekä vaarojen arvioinnin ja kriittisten hallintapisteiden järjestelmän (hazard analysis critical control points, HACCP) periaatteisiin perustuvien menettelyiden arviointi;
- Eläinten ja tavaroiden (ml. puolivalmisteet, raaka-aineet, ainesosat, valmistuksen sekä muut tavaroiden valmistuksessa ja tuotannossa tai eläinten ruokinnassa tai hoidossa käytettävät tuotteet) tarkastaminen
- Muu toiminta, joka on tarpeen säännösten noudattamatta jättämistä koskevien tapauksen havaitsemiseksi.
Valvontatehtävien siirtäminen
Valvontaohjelmaan liittyviä viranomaistehtäviä ei ole siirretty.
Riskiperusteisuus
Vierasaineiden valvontaohjelmaa toteutetaan vuosittain EU-lainsäädännössä olevien yksityiskohtaisten vaatimusten perusteella.
Jäsenmaiden on huomioitava kaikki vierasaineet ja hyödykeryhmät, joille on asetettu lainsäädännössä enimmäismäärät tai muut sääntelyyn perustuvat raja-arvot. Valvonnan kohdentamisessa on huomioitava erityisesti havaitut vaatimustenvastaisuudet, sopivien laboratoriomenetelmien ja analyyttisten standardien saatavuus, kuluttajille aiheutuvat mahdolliset riskit vierasaineen saannista sekä kulutustiedot.
Näytteenottokohteiden valinnassa pyritään edustavaan otantaan elintarvikealan toimijan koosta riippumatta, lisäksi huomioidaan muun muassa aiemmat vaatimustenvastaisuudet sekä puutteet vaarojen arvioinnin ja kriittisten hallintapisteiden järjestelmän soveltamisessa. Näytteitä otettaessa pyritään välttämään moninkertainen näytteenotto yhdeltä elintarvikealan toimijalta.
Valvontaa toteutetaan koko kalenterivuoden ajan tai painottaen ajankohtia, jolloin tiettyä elintarviketta tuotetaan (esim. hunajanäytteet otetaan syksyllä). Eläinperäisten elintarvikkeiden osalta valvonnan laajuudesta (mm. näytemäärät/eläinperäinen elintarvike/tuotantomäärä) on säädetty tarkemmin, joten näytemäärät ja tutkittavat vierasaineet pysyvät melko samankaltaisina vuosittain. Ei-eläinperäisten elintarvikkeiden osalta jäsenmaille on asetettu vuosittainen vähimmäisnäytemäärä, mutta jäsenmaa voi päättää, mitä vierasaineita ja elintarvikkeita tutkitaan. Edellisen vuoden valvontatulokset huomioidaan vuosisuunnitelmassa.
Tullissa vierasaineiden valvonta on riskiperusteista ja pistokoeluonteista. Valvontaa on kuvattu tarkemmin kohdassa Ei-eläinperäisten elintarvikkeiden ja elintarvikekontaktimateriaalien EU:n ulkopuolelta tapahtuvan tuonnin ja EU:n sisäkaupan valvonta (ks. VASU osa 3 kappale 7).
Ruokaviraston eläinlääkinnällisen rajatarkastuksen vastuulla oleva eläinperäisten elintarvikkeiden EU:n ulkopuolelta tapahtuvan tuonnin valvonta tapahtuu eräkohtaisesti. Valvontaa on kuvattu tarkemmin kohdassa Tuontivalvonta: eläimistä saatavat elintarvikkeet, eläimet, sukusolut ja sivutuotteet (ks. VASU osa 4 kappale 7).
Lupa- ja valvontavirasto suunnittelee ja toteuttaa alkoholijuomien valvontaa myös vierasaineiden osalta. Valvontaa on kuvattu tarkemmin kohdassa Alkoholijuomien valvonta (ks. VASU osa 4 kappale 5).
Kansalliset valvontasuunnitelmat
Taulukko 19.1. VASUn ja ympäristöterveydenhuollon yhteisen valvontaohjelman lisäksi elintarvikkeiden vierasaineiden valvontaohjelman alueella laadittavat kansalliset valvontasuunnitelmat.
|
Valvontasuunnitelman nimi |
Kuka laatii |
Linkki |
|
Elintarvikkeiden vierasaineiden kansallinen valvontasuunnitelma |
Ruokavirasto |
Toimitetaan pyydettäessä Ruokavirastosta niiltä osin kuin julkisuus- ja tietosuojalainsäädäntö ei tätä estä. |
|
Tullin elintarvike- ja kulutustavaravalvontasuunnitelma |
Tulli |
Toimitetaan pyydettäessä Tullista niiltä osin kuin julkisuus- ja tietosuojalainsäädäntö ei tätä estä. |
|
Lupa- ja valvontaviraston valvontasuunnitelma |
Lupa- ja valvontavirasto |
Toimitetaan pyydettäessä Lupa- ja valvontavirastosta niiltä osin kuin julkisuus- ja tietosuojalainsäädäntö ei tätä estä. |
|
Kunnallisissa elintarvikevalvontasuunnitelmissa varaudutaan vastaamaan kansallisen valvontaohjelman näytteenottopyyntöihin |
Kunnalliset valvontayksiköt (62 kpl) |
Valvontasuunnitelmia voi hakea kuntien internet-sivuilta |
Dokumentoidut menettelyt
Ruokavirasto toimittaa näytekohtaiset näytteenottopyynnöt ja -ohjeet viranomaiselle, joka vastaa kyseisestä näytteenotosta. Ohjeita viranomaisille julkaistaan myös viranomaisille tarkoitetussa Ruokaviraston Pikantti-ekstranetissä. Tullin vierasaineiden valvontaan liittyvää sisäistä ohjeistusta ylläpidetään Tullin sisäisillä verkkosivuilla ja osana Tullilaboratorion toimintajärjestelmää.
Valvonnan tuloksellisuuden tunnusluvut
- Vaikuttavuus: Vaatimustenmukaisten näytteiden osuus tutkituista näytteistä; tavoite 97-99 %.
- Tehokkuus: Valvontasuunnitelman toteutumisaste; tavoite 100 %.
- Tullin vierasaineiden valvonta on osa Tullin elintarvike- ja kulutustavaravalvonnan tulostavoitetta: Vaatimustenvastaisten tuote-erien osuus (tavoite 23 %).
Valvontajärjestelmän rajapinnat
- Alkutuotannon ja elintarvikehuoneistojen toiminnan valvonta
- Lihantarkastus
- Eläinlääkejäämien valvontaohjelma
- Elintarvikkeiden torjunta-ainejäämien valvontaohjelma.
Lainsäädäntö
Valvontajärjestelmän keskeinen lainsäädäntö on koottuna MMM:n verkkosivuille.
Ohjausmalli
Valvontajärjestelmän alueella laaditaan vuosittain:
- MMM:n ja Ruokaviraston välinen tulossopimus
- VM:n ja Tullin välinen tulossopimus
- Ruokaviraston sisäinen palvelusopimus laboratoriopalveluista
- Ruokaviraston ja Tullilaboratorion välinen sopimus laboratoriopalveluista
- Lupa- ja valvontaviraston ja Tullin välinen yleissopimus analytiikasta.
Valvontajärjestelmän erityiset yhteistyömuodot
Elintarvikeketjun viranomaisten yhteisten koordinaatiomuotojen lisäksi vierasaineiden valvonnan valvontaviranomaisten kansallisia ja kansainvälisiä yhteistyömuotoja ovat muun muassa:
- Euroopan komission vierasainetyöryhmät (3-5 krt/vuosi/ryhmä)
- Kansallisten vertailulaboratorioiden säännöllinen yhteistyö EU:n vertailulaboratorion kanssa sekä yhteistyö muiden kansallisten vertailulaboratorioiden ja virallisten valvontalaboratorioiden kanssa
- Säännölliset kuntien elintarvikevalvontaviranomaisille suunnatut koulutustilaisuudet vierasaineiden ja torjunta-ainejäämien valvontaverkoston sisällä (2-3 krt/v).
Raportointi
- Valvonnan tulokset kootaan vuosittain Elintarviketurvallisuus Suomessa -raporttiin, joka julkaistaan Ruokaviraston sivuilla.
- Valvonnan tulokset toimitetaan Euroopan komissiolle vuosittain myös osana monivuotisen kansallisen valvontasuunnitelman toteutumisen raporttia, joka julkaistaan Ruokaviraston sivuilla.
- Vierasaineiden valvonnan tulokset toimitetaan vuosittain EFSAlle.