1 Johdanto
Elintarvikeketjun viranomaisvalvonnan tarkoituksena on varmistaa, että toimijat noudattavat ja toiminta, tuotteet ja niistä annettavat tiedot vastaavat lainsäädännön vaatimuksia. Valvontaa toteutetaan myös kaupan hyvien käytäntöjen varmistamiseksi ja kuluttajien etujen suojaamiseksi. Hyvin toimiva viranomaisvalvonta auttaa toimijoita toimimaan oikein ja vahvistaa niiden kilpailukykyä.
Elintarvikeketjun viranomaistyötä tehdään usean viranomaisen tiiviinä yhteistyönä. Viranomaisten yhteistyötä varmistetaan muun muassa hyvällä tiedonkululla ja säännöllisellä toiminnan koordinaatiolla. Yhdessä tekemistä myös kehitetään jatkuvasti niin, että esimerkiksi viranomaistoiminnan tavoitteista, vaikuttavuudesta ja laadusta on laaja yhteinen ymmärrys ja näkemys.
Euroopan parlamentin ja neuvoston asetuksessa (EU) 2017/625 (niin kutsuttu virallista valvontaa koskeva asetus) on annettu yleiset säännökset Euroopan unionin ja EU:n jäsenvaltioiden toimivaltaisten viranomaisten suorittamaan viralliseen valvontaan. Asetuksen tavoitteena on varmistaa elintarvikeketjussa:
- ihmisten terveys elintarviketurvallisuuden sekä elintarvikkeiden laadun ja terveellisyyden osalta,
- eläinten terveys,
- kasvien terveys,
- eläinten hyvinvointi,
- kuluttajien suojeleminen, mukaan lukien harhaanjohtamisen torjunta,
- ympäristön suojelu.
Kunkin EU:n jäsenvaltion on laadittava monivuotinen kansallinen valvontasuunnitelma, jolla varmistetaan virallista valvontaa koskevan asetuksen ja EU:n yleisen elintarvikeasetuksen ((EY) N:o 178/2002) tehokas täytäntöönpano.
Suomen monivuotinen kansallinen valvontasuunnitelma, VASU, on kaikkien elintarvikeketjun viranomaisten yhteinen ”tiekartta”, jonka avulla varmistetaan valtakunnallisesti viranomaisvalvonnan poikkileikkaavat ja yhdenmukaiset tavoitteet ja painopisteet sekä laatu ja kehittäminen. Suomessa VASUun on sisällytetty kaikki elintarvikeketjun valvontajärjestelmät riippumatta siitä, kuuluvatko ne virallista valvontaa koskevan asetuksen soveltamisalueeseen. Viranomaistoiminnan edellytetään huomioivan yhteiskunnalliset muutokset ja mahdolliset uudet riskit. Näiden hallinnassa VASU on yksi tärkeimmistä työkaluista, sillä se perustuu toiminnan jatkuvan kehittämisen periaatteeseen. Kukin toimivaltainen viranomainen käyttää VASUa oman toimintansa suunnitteluun, toteuttamiseen ja seurantaan.
Tämä on Osa 1 Elintarvikeketjun monivuotisesta kansallisesta valvontasuunnitelmasta. Osassa 1 kuvataan muun muassa elintarvikeketjun valvonnan yleinen järjestäminen Suomessa, kaikille valvontajärjestelmille yhteiset valvonnan ja laadun yleiset periaatteet, koordinaatiokanavat, valmiussuunnitelmat sekä elintarvikeketjun valvonnan strategiset tavoitteet. Toimenpiteet päämäärien saavuttamiseksi on kuvattu osassa 2, ja osissa 3-5 kuvataan tarkemmin yksittäiset valvontajärjestelmät niiden tavoitteineen ja toimintamekanismeineen.
Elintarvikeketjun valvonnan keskusviranomaisena Ruokavirasto koordinoi VASUn laatimista ja raportointia ja toimii sen kansallisena yhteyspisteenä. Yhteystiedot VASU-asioissa: mancp-nas@ruokavirasto.fi.
2 Elintarvikeketjun viranomaisvalvonta Suomessa
2.1 Toimivaltaiset viranomaiset
Suomen elintarvikeketjun valvonnan viranomaisverkosto koostuu valtionhallinnon ministeriöistä, keskusviranomaisista ja alueellisista elinvoimakeskuksista sekä itsehallinnollisista kunnista ja Ahvenanmaan itsehallintoalueen toimielimistä (Taulukko 2.1.1). Lisäksi kansallisessa lainsäädännössä määriteltyjä valvontatehtäviä voidaan siirtää viranomaisverkoston ulkopuolisille tahoille. Elintarvikkeita, maataloustuotteita, maa- ja metsätalouden tuotantotarvikkeita, kasvinterveyttä, eläinten terveyttä ja hyvinvointia sekä näiden valvontaa koskevan lainsäädännön valmistelusta, norminannosta ja ohjauksesta vastaa maa- ja metsätalousministeriö (MMM) ja tehtäväalueen valvonnasta vastaa keskusvirastona Ruokavirasto. Ahvenanmaalla on lainsäädäntövalta niissä asioissa, jotka Ahvenanmaan itsehallintolain (1144/1991) mukaan kuuluvat maakunnan toimivaltaan. Muilta osin Ahvenanmaalla noudatetaan valtakunnan lainsäädäntöä.
Suomessa toteutettiin valtion aluehallinnon uudistus vuoden 2026 alussa. Uudistuksessa koottiin valtion lupa-, ohjaus- ja valvontatehtäviä uuteen valtakunnallisen virastoon. Samalla muodostettiin uudet alueelliset elinvoimakeskukset sekä siirrettiin Maa- ja metsätalousministeriön alaiset ympäristöterveydenhuollon tehtävät aluehallintovirastoista Ruokavirastoon. Uudistuksen tavoitteena on vahvistaa ja yhdenmukaistaa lupa- ja valvontakäytäntöä tehtäväalueesta riippumatta, sekä sujuvoittaa prosesseja ja palvelua. Lisäksi sillä turvataan kattavat palvelut eri puolilla Suomea, ja erityistä huomiota kiinnitetään varautumistehtävien aukottomaan toteutumiseen. Aluehallinnon uudistus mahdollistaa entistä ketterämmän ja joustavamman toiminnan esimerkiksi eläin- tai kasvitautien torjuntatilanteissa, laajemmissa elintarvike- tai rehupuolen poikkeustilanteissa tai eläinten lääkitsemisen valvonnassa. Lisäksi uudistuksella pyritään varmistamaan entisestään yhtenäistä lainsäädännön toimeenpanoa ja valvontaa eri puolilla maata sekä mahdollistamaan tehokkaampi erikoistuminen muun muassa resurssien paremmaksi kohdentamiseksi.
Elintarvikeketjun valvontaan osallistuvien eri viranomaisten tulosohjausvastuu ja siten resurssiohjaus on eri ministeriöillä, joten viranomaisten tulossopimuksissa huomioidaan kaikkien niitä koskevien hallinnonalojen tehtävät mukaan lukien elintarvikeketjun valvonta.

Kuva 2.1.1. Suomen elintarvikeketjun viranomaisvalvonnan ohjauksen ja toimeenpanon tehtävänjako (Klikkaamalla kuvan päällä saat sen suuremmaksi).
Kuvassa 2.1.1 on esitetty elintarvikeketjun toimivaltaiset viranomaiset, näitä tulosohjaavat ministeriöt sekä muita valvontatehtäviä suorittavat tahot. Elintarvikeketjun tarkemmat valvontatehtävät ja niihin osallistuvien viranomaisten roolit esitetään sektorikohtaisissa valvontajärjestelmien kuvauksissa (VASUn osat 3-5). Valvontatehtävien koordinaatioon toimivaltaisten viranomaisten välillä hyödynnetään useita yhteistyötapoja (kappale 5.1).
Taulukko 2.1.1. Elintarvikeketjun valvontaviranomaiset ja niitä ohjaavat ministeriöt sekä linkit kyseisten organisaatioiden internet-sivuille. Viranomaisten organisaatiokaaviot ovat löydettävissä niiden internetsivuilta.
|
Tulosohjaus |
Viranomainen |
|
Maa- ja metsätalousministeriö, MMM |
Luonnonvarakeskus, Luke |
|
Sosiaali- ja terveysministeriö, STM |
Lupa- ja valvontavirasto Terveyden ja hyvinvoinnin laitos, THL Lääkealan turvallisuus- ja kehittämiskeskus Fimea |
|
Valtiovarainministeriö, VM |
|
|
Työ- ja elinkeinoministeriö, TEM |
Turvallisuus- ja kemikaalivirasto Tukes Elinvoimakeskukset |
|
Puolustusministeriö, PM |
|
|
Sisäministeriö, SM |
|
| Ahvenanmaa |
2.2 Valvontaviranomaisten toimivalta
Viranomaisilla tulee olla oikeudellinen toimivalta suorittaa virallista valvontaa ja muita virallisia toimia ja toteuttaa heille kuuluvat tehtävät. Viranomaisilla täytyy olla esimerkiksi tarvittaessa pääsy toimijoiden tiloihin ja toimintaa koskeviin asiakirjoihin.
Valvontatoiminta perustuu lainsäädäntöön, jossa on nimetty kunkin sektorin toimivaltaiset viranomaiset. Kaikilla tietyn lain mukaisilla viranomaisilla ei välttämättä ole toimivaltaa kaikkiin kyseisen lain mukaisiin tehtäviin.
Tiedonsaanti- ja tarkastusoikeuksien toteutumisen varmistamiseksi viranomainen voi tehostaa päätöksiään uhkasakolla sekä saada virka-apua poliisilta ja muilta viranomaisilta. Kieltäytyminen valvonnassa välttämättömien tietojen toimittamisesta voi olla myös rangaistavaa. Tietojensaantioikeuksia muilta viranomaisilta (esimerkiksi Verohallinnolta) pyritään parantamaan ja selkeyttämään kansallisessa lainsäädännössä. Pääsääntöisesti valvontaviranomaisilla on sektorikohtaisen lainsäädännön nojalla oikeus saada tarvitsemansa tiedot valtion ja kuntien viranomaisilta.
Taulukko 2.2.1. Kansalliset lait, joissa määritelty kullakin sektorilla toimivaltaiset viranomaiset.
|
Kansallinen laki |
Toimivaltaiset viranomaiset |
|
Ruokavirasto, kunnat, Tulli, Puolustusvoimat, Lupa- ja valvontavirasto, elinvoimakeskukset |
|
|
Ruokavirasto, elinvoimakeskukset, Tulli |
|
|
Ruokavirasto, elinvoimakeskukset, Tulli, Suomen metsäkeskus |
|
|
Ruokavirasto, kunnaneläinlääkärit, Tulli |
|
|
Ruokavirasto, kunnaneläinlääkärit |
|
|
Ruokavirasto, elinvoimakeskukset, Tulli, Lupa- ja valvontavirasto |
|
|
Ruokavirasto, Tulli, kunnat, kunnaneläinlääkärit |
|
|
Ruokavirasto, kunnaneläinlääkärit, poliisi, kunnan terveydensuojeluvalvontaa hoitava viranhaltija, tarkastuseläinlääkärit, lihantarkastajat, Tulli |
|
|
Laki eläinten tunnistamisesta ja rekisteröinnistä
|
Ruokavirasto, kunnaneläinlääkärit, elinvoimakeskukset, Tulli, (poliisi) |
|
Ruokavirasto, kunnaneläinlääkärit, poliisi, tarkastuseläinlääkärit, Tulli |
|
|
Ruokavirasto, kunnaneläinlääkärit, Fimea |
|
|
Ruokavirasto, kunnat |
|
|
Ruokavirasto |
|
|
Lupa- ja valvontavirasto, Tulli |
|
|
Lupa- ja valvontavirasto |
|
|
Valtioneuvoston asetus elintarvikkeiden ja veden välityksellä leviävien epidemioiden selvittämisestä |
Kunnat, Terveyden ja hyvinvoinnin laitos, Ruokavirasto |
|
Kunnat, Terveyden ja hyvinvoinnin laitos, Puolustusvoimat |
|
|
Ruokavirasto, kunnat, Tulli, Luonnonvarakeskus |
|
|
Ruokavirasto, elinvoimakeskukset, Tulli |
|
|
Ruokavirasto, elinvoimakeskukset, Tulli |
|
|
Ruokavirasto, elinvoimakeskukset, kunnan maaseutuelinkeinoviranomainen, Tulli |
|
|
Tukes, Ruokavirasto, elinvoimakeskukset, Tulli, Luonnonvarakeskus |
|
|
Ruokavirasto, elinvoimakeskukset, Tulli, Lupa- ja valvontavirasto, kunnat |
|
|
Ruokavirasto, Suomen metsäkeskus |
|
|
Ruokavirasto |
|
|
Ruokavirasto |
2.3 Viranomaistehtävien siirto
Tehtävien siirtäminen
Virallista valvontaa koskeva asetus mahdollistaa viranomaistehtävien siirrot sekä sen kriteerit täyttäville toimielimille että luonnollisille henkilöille. Toimivaltaisen viranomaisen tehtävien siirto edellyttää, että tehtävistä, jotka toimeksiannon saanut toimielin tai luonnollinen henkilö saa suorittaa, annetaan kirjallisesti tarkka kuvaus, sekä määritetään edellytykset, joiden täyttyessä se saa suorittaa kyseiset tehtävät.
Virallista valvontaa koskevassa asetuksessa määritellään erilaiset edellytykset viralliseen valvontaan ja muihin virallisiin toimiin kuuluvien tehtävien siirtämiselle (Taulukko 2.3.1).
Taulukko 2.3.1 Virallisen valvonnan ja muiden virallisten toimien siirtämisen edellytykset virallista valvontaa koskevassa asetuksessa.
|
|
Toimielin |
Luonnollinen henkilö |
|
Virallinen valvonta (esimerkiksi tarkastukset) |
Siirto mahdollista, jos kyseisessä substanssisäädöksissä ei ole kielletty. |
Siirto mahdollista, jos sallittu virallista valvontaa koskevan asetuksen 18—27 artikloissa. |
|
Muu virallinen toimi (esimerkiksi kartoitukset, luvat, päätökset, sertifioinnit) |
Siirto mahdollista, jos kyseisessä substanssisäädöksissä ei ole kielletty. Määräysten ja kieltojen antamista koskevaa päätöksentekovaltaa ei saa siirtää. |
Siirto mahdollista, jos kyseisessä substanssisäädöksissä nimenomaan sallittu. |
Tehtävien siirrossa keskeistä on tarvittava asiantuntemus, välineet ja infrastruktuuri, soveltuva pätevyys ja kokemus sekä puolueettomuus ja eturistiriitojen puuttuminen sekä se, että käytössä on järjestelyt tehokkaan ja vaikuttavan koordinoinnin varmistamiseksi toimivallan siirtävien toimivaltaisten viranomaisten ja toimeksiannon saaneen tahon välillä. Ruokavirasto on laatinut ohjeen tehtävien siirtämisestä elintarvikeketjun lainsäädännössä.
Virallista valvontaa koskeva asetus edellyttää toimivaltaisen viranomaisen varmistavan, että toimeksiannon saaneella elimellä tai luonnollisella henkilöllä, jolle tehtävät on siirretty, on tarvittava toimivalta tehtävien suorittamiseksi vaikuttavasti. Tämän vuoksi on selkeintä, että delegointimahdollisuuksien käyttöönotosta on säädetty myös kyseisessä kansallisessa lainsäädännössä. Myös tilanteessa, jossa EU:n jäsenvaltio ei pidä tarkoituksenmukaisena, että kaikilla tietyn sektorin toimivaltaisilla viranomaisilla on delegointioikeus, tarvitaan kansallista lainsäädäntöä rajaamaan delegointioikeus vain tietyille toimivaltaisille viranomaisille. Kansallisissa säädöksissä on pääsääntöisesti päädytty mahdollistamaan tehtävien siirto vain luonnollisille henkilöille, koska käytännössä ei ole ilmennyt tarvetta siirtää tehtäviä toimeksiannon saaneille elimille. Elintarvikelain ja kasvinterveyslain mukaan viralliseen valvontaan ja muihin virallisiin toimiin liittyviä tarkastuksia, tutkimuksia ja selvityksiä voidaan siirtää toimeksiannon saaneen elimen tehtäväksi.
On huomattava, että virallista valvontaa koskevan asetuksen lisäksi reunaehdot viranomaistehtävien siirrolle antaa Suomen perustuslaki (124 §). Perustuslaki sallii esimerkiksi tarkastus- ja näytteenottotehtävien siirtämisen yksityisille tahoille.
Eri laajuisista tehtäviensiirtoa koskevista mahdollisuuksista on säädetty useissa elintarvikeketjun valvontaa koskevissa säädöksissä. Kyseessä ovat lähinnä tarkastus- ja näytteenottotehtävät. Siirtomahdollisuuksia myös käytännössä käytetään, tosin lähinnä luonnollisille henkilöille siirron osalta. Tahoja, joille tehtäviä on siirretty, koulutetaan säännöllisesti. Lisäksi heidän toimintaansa tarkastetaan ja auditoidaan. Tarkemmat tiedot tehtävien siirrosta on kuvattu valvontajärjestelmien kuvausten yhteydessä (osat 3-5).
2.4 Resurssit
Elintarvikeketjun viranomaisvalvonnan henkilöresurssit ovat pysyneet viime vuosina kokonaisuudessaan suhteellisen vakiona. Henkilöresursseja näihin tehtäviin on valtakunnallisesti käytössä yhteensä noin 1300-1400 henkilötyövuotta, joista noin 60 % kohdentuu elintarviketurvallisuuden valvontasektorille, noin 25 % eläinten terveydelle ja hyvinvointiin, ja noin 15 % kasvintuotannon sektorille.
Viranomaisverkoston tehtävät ovat lisääntyneet ja valvottava toimintakenttä on jatkuvasti monipuolistunut. Henkilöresurssien määrän lisäksi valvonnan tehokkaaseen toimintaan liittyy resurssien käyttöön ja kohdentamiseen vaikuttavia tekijöitä, joita ovat muun muassa valvonnan riskiperusteinen kohdentaminen, henkilöstön osaaminen ja sen kehittäminen, toimintamallien uudistukset sekä tiedon hyödyntämisen ja digitalisaation aste valvontajärjestelmässä. Riskiperusteisuutta ja riskien luokittelua on kuvattu yleisessä osassa kappaleessa 4.2 sekä yksityiskohtaisemmin yksittäisten valvontajärjestelmien kuvauksissa (osat 3-5).

Kuva 2.4.1 Henkilöresurssien jakautuminen elintarvikeketjun viranomaisten kesken (2023). Resurssit yhteensä noin 1300-1400 henkilötyövuotta. HUOM! Henkilöresurssien jakautuminen päivitetään vuoden 2027 alussa, kun aluehallintouudistus on ollut voimassa vuoden ja ajantasaiset tiedot ovat saatavilla. Oheisessa kuvassa on siten edelleen virheellisesti Valviran, ELY-keskusten ja avien tiedot, vaikka näitä organisaatioita ei enää ole olemassa.
Käytössä olevat henkilöresurssit jakaantuvat viranomaisten kesken kuvan 2.4.1 mukaisesti ja kukin viranomainen vastaa itse omista resursseistaan. Resurssien mahdollisimman tehokasta käyttöä ohjataan lainsäädännöllä tai tulossopimuksilla joko keskusviranomaisten tai ohjaavien ministeriöiden kanssa. Valvontajärjestelmissä käytössä olevat ohjausmallit on esitetty niiden kuvausten yhteydessä (osat 3-5).
Elintarvikeketjun viranomaisresursseista noin 77 % kohdistuu valvontaan, noin 22 % laboratoriotoimintaan ja riskinarviointiin, sekä loput tieteelliseen tutkimukseen (kuva 2.4.2). Nimetyt laboratoriot suorittavat tehtäviä viranomaisten toimeksiannosta, eikä näitä resursseja ei ole huomioitu kuvassa.

Kuva 2.4.2 Elintarvikeketjun viranomaisresurssien jakautuminen erilaisten tehtävien ja toimintojen kesken (2023). Kuvassa ei ole huomioitu nimettyjä laboratorioita.
Henkilöresurssin ja osaamispääoman lisäksi viranomaisilla on myös muita resursseja, kuten toimitilat kalusteineen, laitteet ja välineet sekä tietojärjestelmät ja IT-tuki. Näitä ei ole huomioitu edellä olevissa kuvissa. Kukin viranomainen vastaa itse myös muiden resurssien hallinnasta ja riittävyyden arvioinnista.
2.5 Kansalliset vertailulaboratoriot ja nimetyt laboratoriot
Kansallisina vertailulaboratorioina toimivat Ruokavirasto, Tullilaboratorio ja Terveyden ja hyvinvoinnin laitos THL (Kuva 2.5.1). Kansallisten vertailulaboratorioiden toiminta-alue ja työnjako perustuu maa- ja metsätalousministeriön nimeämispäätökseen ja vastaa EU-vertailulaboratorioiden toiminta-alueita.

Kuva 2.5.1 Kansalliset vertailulaboratoriot.
Kansalliset vertailulaboratoriot ovat omilla toimialoillaan akkreditoituja laboratorioita. Akkreditoinnin pätevyysalue sisältää vertailulaboratoriotoimintaan kuuluvat analyysi- ja testausmenetelmät. Pätevyyden toteamisen on tehnyt FINAS-akkreditointipalvelu, jonka akkreditoinnit ovat eurooppalaisen vastavuoroisen hyväksynnän piirissä ja asetuksen (EY) N:o 765/2008 mukaisia.
Kansalliset vertailulaboratoriot tarjoavat analyysipalveluita viranomaisille erityisesti häiriötilanteissa sekä huolehtivat muun muassa positiivisten patogeeninäytteiden varmistus- ja jatkotutkimuksista.
Asiantuntijuus sekä luotettavien ja nykyaikaisten menetelmien ylläpito on keskeinen osa vertailulaboratoriotoimintaa, jotta laboratoriokenttää voidaan neuvoa ja tarvittaessa tarjota tieteellistä ja teknistä apua valvonnan toteuttamisessa. Kansalliset vertailulaboratoriot osallistuvat EU:n vertailulaboratorioiden (EURL) kokouksiin, koulutukseen ja vertailumittauksiin, sekä sen lisäksi ISO:n, CEN:in, EPPO:n, ISTA:n ja NMKL:n menetelmäkehitystyöhön.
Tiedot vertailulaboratoriotoiminnasta, tiedotteet, koulutukset ja kaikkien vertailulaboratorioiden yhteystiedot löytyvät Ruokaviraston ylläpitämiltä verkkosivuilta.
Nimetyt laboratoriot
Virallisen valvonnan ja muiden virallisten toimien yhteydessä otettuja näytteitä tutkitaan kansallisten vertailulaboratorioiden lisäksi Ruokaviraston nimeämissä virallisissa laboratorioissa. Viralliseksi laboratorioksi Ruokavirasto voi nimetä hakemuksen perusteella laboratorioita, jotka käyttävät analytiikassa säädösten edellyttämiä ja soveltuvia tutkimusmenetelmiä. Viralliseksi laboratorioksi nimettävän laboratorion tulee myös noudattaa standardin ISO 17025 mukaista laatujärjestelmää ja sillä tulee olla FINAS-akkreditointipalvelun myöntämä akkreditointi. Akkreditoinnin pätevyysalueen tulee kattaa viralliseen valvontaan käytettävät menetelmät.
Nimetyt viralliset laboratoriot vastaavat merkittävästä osasta elintarvikevalvonnan analyysipalveluita. Osa tutkimuksista tehdään myös vertailulaboratorioissa.
Myös rehujen, siementen, sivutuotteiden sekä eläin- ja kasvitautien valvontaan liittyvät viralliset tutkimukset voidaan tehdä nimetyissä laboratorioissa. Kasvinsuojeluaineiden virallisen valvonnan tutkimukset tehdään myös nimetyissä laboratorioissa. Kuitenkin nämä tutkimukset ovat valvottavana eläintautina pidettävää salmonellaa lukuun ottamatta keskittyneet pääasiassa Ruokavirastoon.
Nimetyt laboratoriot vastaavat suurelta osin elintarvike- ja rehualan toimijoiden lakisääteisten omavalvontanäytteiden sekä kansallisissa seurantaohjelmissa, kuten salmonella- ja STEC-seuranta, otettavien omavalvontanäytteiden tutkimisesta.
Laboratorio, joka tutkii vain omavalvontanäytteitä, voi hakea Ruokavirastolta nimeämistä omavalvontalaboratorioksi. Nimettävän omavalvontalaboratorion tulee noudattaa standardin ISO 17025 mukaista laatujärjestelmää ja sen tulee olla FINAS-akkreditointipalvelun arvioima.
Vertailulaboratoriot ohjaavat nimettyjä laboratorioita tiedotuksen, neuvonnan ja koulutuksen avulla, järjestävät tarvittaessa vertailututkimuksia sekä seuraavat nimettyjen laboratorioiden menestymistä ulkopuolisten vertailukoejärjestäjien pätevyyskokeissa.
Ruokavirasto valvoo ja auditoi nimettyjen laboratorioiden toimintaa muun muassa seuraamalla kansallisen akkreditointielimen vuosittaisten määräaikaisarviointien tuloksia ja laboratorioiden akkreditoituja pätevyysalueita. Viralliseen valvontaan tarvittavan rutiinianalytiikan saatavuudesta saadaan tietoa laboratorioiden nimeämisprosessin yhteydessä sekä nimettyjen laboratorioiden rekisteristä. Vertailulaboratoriot osallistuvat valvonta- ja seurantaohjelmien toteuttamiseen sekä harvinaisten tutkimusten hankkimiseen pystyttämällä tai alihankkimalla analytiikkaa tarvittaessa.
Ajantasainen luettelo Ruokaviraston nimeämistä laboratorioista.
3 Valvonnan strategiset tavoitteet ja toimenpiteet niiden saavuttamiseksi
3.1 Tavoitteet ja toimenpiteet
Suomen valtio varmistaa monivuotisin suunnitelmin, että taloutta ja toimintaa koskevat strategiset linjaukset huomioidaan ministeriöiden toimialoilla. Maa- ja metsätalousministeriön (MMM) hallinnonalan tavoitteita ja strategiaa hyödynnetään elintarvikeketjun valvonnan tulosohjauksessa ja johtamisessa, sillä niiden voidaan katsoa koskevan myös elintarvikeketjun valvontaa. Elintarvikeketjun valvonnan strategisessa suunnittelussa huomioidaan myös muut toimialaan liittyvät strategiat, kuten esimerkiksi Euroopan vihreän kehityksen ohjelman Pellolta pöytään -strategia, sekä hallitusohjelma, valtion talousarvio ja maa- ja metsätalousministeriön ja Ruokaviraston välinen tulossopimus. Nykyinen VASU on laadittu vuosille 2025-2028, koska vaalikauden 2027-2030 hallitusohjelman mahdolliset strategiset muutoslinjaukset voidaan sisällyttää VASUun tulosohjauksen ja Elintarvikeketjun valvonnan VASU-vuosikellon (Kuva 3.3.2) mukaisesti kokonaisuudessaan käytännössä vasta vuodesta 2029 alkaen.
Elintarvikeketjun valvonnan strategiset päämäärät
Kaikista toimivaltaisista viranomaisista koostuva Elintarvikeketjun valvonnan koordinaatioryhmä on sopinut valittujen Ruokaviraston strategisten vaikuttavuuspäämäärien (Taulukko 3.1.1.) koskevan kaikkien elintarvikeketjun viranomaisten toimintaa. Päämäärien saavuttamiseksi viranomaiset tekevät tiivistä yhteistyötä muiden elintarvikeketjun viranomaisten, sidosryhmien ja asiakkaiden kanssa.
Taulukko 3.1.1. Elintarvikeketjun valvonnan yhteiset strategiset vaikuttavuuspäämäärät ja niiden tarkennetut tavoitteet (pääosin Ruokaviraston strategiasta).
|
Vaikuttavuuspäämäärä |
Tarkennetut tavoitteet |
|
Vahva kotimainen ruoantuotanto ja maaseutu |
Tuemme kestävää maataloutta ja maaseudun elinvoimaisuutta Suomalaisten elintarvikkeiden tuotannon ja viennin edellytykset paranevat Ruokajärjestelmän toimijat tunnistavat toimintansa riskit ja hallitsevat ne |
|
Kuluttajat luottavat ruoan riittävyyteen ja turvallisuuteen |
Kuluttajat saavat tutkittua ja puolueetonta tietoa turvallisten, terveellisten ja vastuullisten valintojensa tueksi Valvontajärjestelmä on luotettava ja valvonta on oikein kohdistettua |
|
Kasvi- ja eläintaudit eivät aiheuta vaaraa yhteiskunnalle ja eläinten hyvinvointi paranee |
Ennakoimme tautien ja tuhoojien tilanteen kehitystä ja reagoimme löydettyihin tauteihin ja tuhoojiin tehokkaasti |
Näiden, kaikkia elintarvikeketjun valvontaviranomaisia koskevien yhteisten strategisten vaikuttavuuspäämäärien lisäksi kullakin viranomaisella voi olla omia strategisia tavoitteitaan ja toimenpidesuunnitelmiaan. Lisätietoja eri viranomaisorganisaatioista sekä niiden tavoitteista ja toimenpiteistä on löydettävissä kunkin viranomaisen internet-sivuilta (taulukko 2.1.1.).
Strategisten vaikuttavuuspäämäärien edistämiseksi viranomaisvalvonnalle on Elintarvikeketjun valvonnan koordinaatioryhmässä sovittu seuraavat yhteiset kehitysteemat:
- Valmius, varautuminen ja huoltovarmuus
- Vastuullisuus ja kestävyys
- Teknologia ja tieto.
Yhteiset kehitysteemat tarkoittavat käytännössä esimerkiksi kuvassa 3.1.1 esitettyjä konkreettisia operatiivisia tehtäviä.
Kuva 3.1.1. Yhteisistä kehitysteemoista johdettuja konkreettisia, VASU-kaudella painottuvia tehtäviä (suuntaa antava, ei tyhjentävä listaus).
Yhteisistä kehitysteemoista, aikaisemmista valvontatuloksista ja muista suunnitteluun vaikuttavista tekijöistä (uudet riskit, uusi tieteellinen tieto, auditointien tulokset, lainsäädännön muutokset, toimintaympäristön muutokset) johdetut valvonnan painopisteet vuosille 2025-2028 on esitetty sektoreittain VASUn osassa 2. Suunniteltuja toimenpiteitä tarkennetaan tai muutetaan tarvittaessa VASUn vuosittaisen uudelleentarkastelun yhteydessä (kappale 3.3). Ruokavirasto valmistelee kunkin vuoden painopisteiden tarkemmat kuvaukset edellisen vuoden syksynä. Kuvaukset julkaistaan elintarvikeketjun viranomaisille tarkoitetussa Pikantti-ekstranetissä, Ruokaviraston toimintasuunnitelmassa elinvoimakeskuksille tai Eläinlääkintähuollon valtakunnallisessa ohjelmassa.
3.2 Toimivaltaisen viranomaisen valvontasuunnitelman laatiminen
Viranomaisvalvontaa on toteutettava kaikkien toimijoiden osalta säännöllisesti, riskiperusteisesti ja sopivalla tiheydellä tavoitellun vaikuttavuuden aikaansaamiseksi. Suunnitelmallista valvontaa suunnataan kohteisiin, joissa sille on eniten tarvetta. Valituksiin tai epäilyihin perustuva valvonta on kuitenkin yleensä priorisoitava ja tehtävä kiireellisesti. Viranomaistoiminnalla tarkoitetaan tarkastustoiminnan lisäksi myös muita lainsäädännön noudattamiseen tähtääviä valvontaviranomaisen toimenpiteitä, esimerkiksi neuvontaa tai terveyshaittojen ennaltaehkäisyä. Yhteistyö ja avoin vuoropuhelu toimijoiden ja viranomaisten välillä edistää valvonnan vaikuttavuutta.
Kukin toimivaltainen viranomainen laatii oman valvontasuunnitelmansa. Toimivaltaisen viranomaisen tulee ottaa omia valvontasuunnitelmiaan laatiessaan huomioon:
- valvonnan yleiset periaatteet ja tavoitteet (mukaan lukien säännöllinen ja kattava valvonta, jossa huomioidaan muun muassa lainsäädännön asettamat minimivaatimukset tarkastustiheyksille ja säännöllisen valvonnan riskiperusteisuus),
- VASUn valtakunnalliset painopisteet,
- VASUn yhteiset kehitysteemat ja niistä johdetut viranomaisen omat painopisteet,
- aikaisemmat valvontatulokset, auditoinnit ja arviointi- ja ohjauskäynnit sekä niiden edellyttämät korjaavat toimenpiteet,
- mahdolliset toimintaympäristön muutoksista aiheutuvat toimenpiteet,
- muut viralliset toimet (mukaan lukien toimijoiden ohjaus ja neuvonta),
- mahdollinen ennakoimaton työ (esimerkiksi epäilyyn perustuva valvonta),
- viranomaisen mahdolliset omat strategiset tai muut tavoitteet.
Ruokavirasto on laatinut ohjeita valvontasuunnitelmien laatimiseksi mm. elintarviketurvallisuuden ja eläinten terveyden ja hyvinvoinnin alueilla.
Valvontaviranomaisella on oltava palveluksessaan tai sopimuksen perusteella käytettävissään tarpeellinen määrä pätevää ja riittävän kokemuksen omaavaa henkilöstöä. Jos resurssit eivät vastaa valvonnan tarvetta, on valvontasuunnitelmassa oltava selostus siitä, miten valvontavelvoitteet hoidetaan. Tarvittaessa esitetään toimenpiteet asian korjaamiseksi. Käytettävissä olleiden resurssien suhdetta valvontatarpeeseen on arvioitava niin suunnittelun kuin toteutumisen arvioinnin yhteydessä. Resursseja on aikaisempien vuosien valvontakokemusten perusteella varattava myös muuhun kuin säännölliseen valvontaan.
3.3 VASUn uudelleentarkastelu
Strategista suunnittelua ja siitä johdettuja toimenpiteitä täydentää vuosittainen valvontasuunnitelmien ja -tulosten arviointi. Elintarvikeketjun valvonnassa noudatetaan toiminnan jatkuvan parantamisen periaatetta (Plan–Do–Check–Act eli PDCA, Kuva 3.3.1.). Tämä tarkoittaa, että asetettuja toimenpidesuunnitelmia arvioidaan ja tarkastellaan vuosittain. Uudelleenarvioinnin yhteydessä otetaan huomioon muun muassa aikaisemmat valvontatulokset ja niiden edellyttämät korjaavat toimenpiteet, mahdolliset auditointihavainnot sekä lainsäädännön ja toimintaympäristön muutokset. Päivitetty toimintaympäristöanalyysi julkaistaan vuosittain osana maa- ja metsätalousministeriön ja Ruokaviraston välistä tulossopimusta.
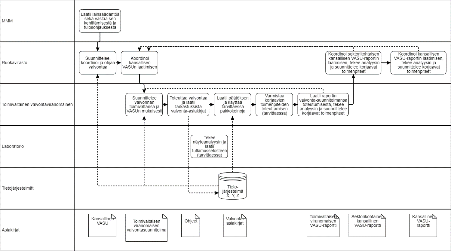
Kuva 3.3.1. Jatkuva parantaminen elintarvikeketjun valvonnassa (Klikkaamalla kuvan päällä saat sen suuremmaksi).
Kukin toimivaltainen viranomainen arvioi toimintaansa sekä sen tuloksellisuutta ja vaikuttavuutta oman roolinsa ja toimivaltansa mukaisesti. Valvontasuunnitelmien ja -tulosten arviointi koostetaan viranomaisen omaan vuosiraporttiin tai vastaavaan arviointiin. Ruokavirasto laatii, muun muassa näiden raporttien sekä tietojärjestelmiin tallennettujen valvontatulosten pohjalta, niin kutsutut valtakunnalliset sektorikohtaiset VASU-raportit sekä näistä edelleen koostetun, Euroopan komissiolle toimitettavan raportin elintarvikeketjun valvonnan toteutumisesta Suomessa, sekä julkaisee ne internet-sivuillaan.
Vuosittaiset VASUun tarvittavat toimenpidepäivitykset laaditaan Ruokaviraston johdolla ja niistä keskustellaan Elintarvikeketjun valvonnan koordinaatioryhmässä sekä muissa viranomaisten yhteistyötapaamisissa. Toimivaltaiset viranomaiset ottavat päivitykset huomioon omia valvontasuunnitelmiaan laatiessaan ja päivittäessään.
Elintarvikeketjun valvonnan VASU-vuosikello on esitetty Kuvassa 3.3.2. Vuosikellon mukaisesti erityisesti aikaisempien valvontatulosten perusteella tehtävät toimenpidemuutokset siirtyvät VASUn painopistetaulukoihin käytännössä vuoden viiveellä.

Kuva 3.3.2. Elintarvikeketjun valvonnan VASU-vuosikello (Klikkaamalla kuvan päällä saat sen suuremmaksi).
3.4 Muu toiminnan ohjaus
Ruokavirasto ja Lupa- ja valvontavirasto laativat ympäristöterveydenhuollon yhteisen valtakunnallisen valvontaohjelman, jonka tarkoituksena on sovittaa yhteen käytännön valvontaa koko ympäristöterveydenhuollon alueella. Valvontaohjelmaa päivitetään tarpeen mukaan.
Valvontaohjelman sisältämät ympäristöterveydenhuollon lakien edellyttämät toimialakohtaiset valtakunnalliset valvontaohjelmat ovat:
- valtakunnallinen elintarvikevalvontaohjelma (sisältyy VASUun),
- valtakunnallinen tupakkalain valvontaohjelma,
- valtakunnallinen terveydensuojelun valvontaohjelma,
- valtakunnallinen eläinlääkintähuollon ohjelma (EHO).
Ympäristöterveydenhuollon yhteisessä valtakunnallisessa valvontaohjelmassa sovitaan yhteisistä teemoista ohjelmakaudelle.
Ruokavirasto laatii elinvoimakeskuksille vuosittain toimintasuunnitelman, joka julkaistaan viranomaisille tarkoitetussa Pikantti-ekstranetissä.
4 Valvonnan yleiset periaatteet ja laatu
4.1 Valvonnan yleiset periaatteet
Viranomaistoiminta voidaan jakaa viralliseen valvontaan ja muihin virallisiin toimiin. Virallisella valvonnalla todennetaan toimijan, sen toiminnan tai tuotteiden vaatimustenmukaisuutta (Kuva 4.1.1). Muita virallisia toimia ovat esimerkiksi erilaiset kartoitus- ja -seurantaohjelmat (Kuva 4.1.2) sekä luvat, hyväksynnät ja kiellot.
Valvonnassa hyödynnetään erilaisia menetelmiä ja tekniikoita. Oikein valitut menetelmät ja tekniikat lisäävät valvonnan tehokkuutta ja vaikuttavuutta. Viranomaiset valitsevat eri tilanteisiin sovellettavat menetelmät ja tekniikat niiden tarkoituksenmukaisuus ja riskiperusteisuus huomioiden. Erilaisissa valvontatilanteissa sovellettavien menetelmien ja tekniikoiden valintaa ja käyttöä on ohjeistettu Ruokaviraston laatimissa yksittäisten valvontajärjestelmien tarkemmissa ohjeissa (osat 3-5), ja muun muassa Ruokavirasto kouluttaa niistä tarpeiden mukaisesti. Menetelmien ja tekniikoiden valintaa, niiden käyttöä ja sovellettavuutta arvioidaan toiminnan jatkuvan parantamisen periaatteiden mukaisesti.
Kuva 4.1.1. Yleinen virallisen valvonnan prosessikuvaus (Klikkaamalla kuvan päällä saat sen suuremmaksi).
Kuva 4.1.2. Esimerkki yleisen kartoitus- tai seurantaohjelman prosessikuvauksesta (Klikkaamalla kuvan päällä saat sen suuremmaksi).
Kaikesta elintarvikeketjun virallisesta valvonnasta laaditaan tarkastuskertomus tai -raportti, joka toimitetaan toimijalle joko välittömästi tarkastuskäynnin yhteydessä tai myöhemmin. Tarkastuskertomusten ja -raporttien laadinnassa hyödynnetään yhä enenevässä määrin valvonnan operatiivisia tietojärjestelmiä (kappale 7). Tarvittaessa toimivaltainen viranomainen tekee valvontaan liittyviä hallintopäätöksiä. Hallintopäätöksen keskeinen sisältö ja niihin liittyvät menettelytavat on määritelty hallintolaissa. Substanssilainsäädännön lisäksi valvontaviranomaisten tulee hallita myös hallintomenettelyä koskevat lainsäädännön vaatimukset. Tätä, kuten muitakin ammattitaidon osa-alueita vahvistetaan koulutuksissa ja ohjeistuksissa.
Valvonnan perusteella ryhdytään toimiin tai toimenpiteisiin aina, kun siihen on aihetta. Valvontaan kuuluvan toimijan toiminnassa sekä itse havaittujen että viranomaisten havaitsemien puutteiden korjaaminen on toimijan vastuulla. Valvonnan yhtenäisyyden ja vaikuttavuuden varmistamiseksi toimivaltaiset viranomaiset puuttuvat havaittuihin epäkohtiin välittömästi. Toimenpiteiden tarkoituksenmukaista käyttöä tuetaan koulutuksella ja ohjeistuksilla. Annettuaan toimijalle korjauskehotuksen tai käytettyään pakkokeinoja toimivaltainen viranomainen varmistaa, että toimija ryhtyy korjaamaan toimintaansa säädösten mukaiseksi. Tietojärjestelmien avulla pakkokeinojen käyttöä ja puutteiden korjaamista voidaan seurata toimijatasolla entistä tehokkaammin, esimerkiksi varmistamalla, että viranomainen on tehnyt uusintatarkastuksen puutteiden poistumisen toteamiseksi. Valvontaviranomainen voi edellytysten täyttyessä määrätä toimijalle seuraamusmaksun. Seuraamusmaksua voi käyttää yhdessä muiden hallinnollisten pakkokeinojen kanssa. Rikosepäilytapauksissa valvontaviranomainen tekee esitutkintaviranomaiselle tutkintapyynnön. Seuraamussäännökset, jotka koskevat virallista valvontaa koskevan asetuksen sektoreita, on koostettu Ruokaviraston internet-sivuille.
Virallista valvontaa koskevassa asetuksessa elintarvikeketjun viranomaisille on annettu tiettyjä horisontaalisia vaatimuksia, jotka ovat yhteisiä kaikille valvontasektoreille ja -viranomaisille. Lisäksi kansallinen lainsäädäntö asettaa viranomaistoiminnalle erityisiä yhteisiä vaatimuksia.
Valvonnan tulee olla säännöllistä ja suunnitelmallista (kappale 3.2) sekä riskiperusteista (kappale 4.2). Valvonnan yhdenmukaisuudesta ja kattavuudesta keskus-, alue- ja paikallishallinnossa varmistutaan muun muassa viranomaisten välisellä tiiviillä koordinaatiolla ja tiedonkululla (kappale 5) sekä erilaisten todentamismenettelyjen (kappale 4.3) avulla.
Valvontaa suoritetaan pääsääntöisesti ennalta ilmoittamatta, eli se on yllätyksellistä. Tarkastuksista voidaan ilmoittaa ennakolta, jos sille on erityinen syy. Tällöin kuitenkin varmistetaan, että ilmoittaminen ei vaaranna tarkastuksen toteuttamista. Ilmoittamismenettelystä päätetään arvioimalla muun muassa sitä, onko kohteen edustajan läsnäolo välttämätöntä tarkastustilanteessa tai pitääkö näytteenotto kohdistaa johonkin tiettyyn tuotantovaiheeseen.
Elintarvikeketjun valvonnan tulee olla riippumatonta ja puolueetonta. Suomen kansalliseen lainsäädäntöön sisältyy lukuisia hallintotoiminnan puolueettomuutta ja tasapuolisen kohtelun vaatimusta koskevia säännöksiä. Asiaa koskevat keskeiset säädökset ovat:
- perustuslaki 731/1999 (2 §),
- hallintolaki 434/2003 (6 ja 7 §),
- kielilaki 423/2003,
- laki viranomaisten toiminnan julkisuudesta 621/1999,
- valtion virkamieslaki 750/1994,
- laki kunnan ja hyvinvointialueen viranhaltijasta 304/2003.
Laki viranomaistoiminnan julkisuudesta säätää valvonnan luottamuksellisuudesta, ja sen tarkoituksena on saada aikaan avoimuutta ja hyvää tiedonhallintatapaa sekä antaa asiakkaille mahdollisuus valvoa, muodostaa vapaasti mielipiteensä ja vaikuttaa julkisen vallan käyttöön. Lain lähtökohta on, että viranomaisten asiakirjat ovat julkisia. Oikeutta tiedonsaantiin voidaan rajoittaa vain laintasoisella säännöksellä ja suuri osa salassapitoperusteista on lueteltu kyseisessä laissa. Viranomainen on päätöksiä tehdessään ja muutoinkin tehtäviään hoitaessaan velvollinen huolehtimaan siitä, että tiedonpyytäjiä kohdellaan tasapuolisesti. Säännöksellä halutaan turvata tietojen tasapuolinen antaminen erityisesti silloin, kun kysymys on harkinnanvaraisesti julkisista asiakirjoista. Valvonnasta ja sen tuloksista myös tiedotetaan aktiivisesti (kappale 5.3). Lisäksi elintarvikevalvonnan tietojen julkistaminen tapahtuu OIVA-järjestelmän mukaisesti.
Valvontaa toteutetaan dokumentoitujen menettelyjen avulla, joilla osaltaan varmistetaan valvonnan yhtenäisyyttä, puolueettomuutta ja laatua. Ruokavirasto laatii tarpeiden ja virallista valvontaa koskevan asetuksen mukaisesti valtakunnallisia ohjeita, malliasiakirjoja sekä valvontaohjelmia ja -suunnitelmia eri valvontasektoreille valvonnan suunnittelemiseksi ja toimeenpanemiseksi yhdenmukaisesti ja vaikuttavasti. Ohjeet julkaistaan Ruokaviraston internetsivuilla tai viranomaisille tarkoitetussa Pikantti-ekstranetissä. Tarkempia tarkastus- tai näytteenottosuunnitelmia ja -ohjeita voidaan toimittaa muille viranomaisille myös esimerkiksi sähköpostitse. Tarvittaessa elintarvikeketjun viranomaisille voidaan antaa myös tilannekohtaisia toimintaohjeita. Toimivaltaisilla viranomaisilla voi olla näiden valtakunnallisten ohjeiden lisäksi omia ohjeistuksiaan laatujärjestelmiensä mukaisesti. Viranomaiset päivittävät ohjeensa säännöllisesti laatu- tai toimintakäsikirjansa mukaisesti niiden ajantasaisuuden, tarkoituksenmukaisuuden ja vaikuttavuuden varmistamiseksi. Toimijoille voidaan laatia ohjeita ja tiedotteita, jotka julkaistaan viranomaisten internetsivuilla.
Valvonnassa hyödynnetään tieteellistä tutkimusta ja riskinarviointia. Riskinarviointia toteutetaan siten, että yhteiskunnallinen päätöksenteko ja sen mukaiset toimenpiteet on suunnattu ja mitoitettu arvioidun riskin suuruuden mukaan ja mahdolliset uudet riskit on ennakoitu. Tieteellinen riskinarviointi on riskinhallinnasta riippumatonta ja siinä on keskeistä eri tahojen yhteistyö. Tieteellinen tutkimustyö kulkee rinnakkain valvonta- ja riskinarviointitarpeiden kehityksen kanssa sekä tukee vertailulaboratoriotoimintaa ja siihen liittyvää menetelmäkehitystä.
Elintarvikeketjun viranomaisvalvonta on suurimmalta osin maksullista. Maksuilla katetaan virallisesta valvonnasta ja muista virallisista toimista aiheutuvia kustannuksia. Lisätietoa elintarvikeketjun viranomaistoiminnan maksullisuudesta, viranomaisten taksoista sekä niiden määräytymisperusteista on löydettävissä Ruokaviraston internetsivuilla.
Valvontaviranomaisilla tulee olla tarpeellinen osaaminen ja pätevyys tehtäviensä suorittamiseksi. Kukin toimivaltainen viranomainen vastaa siitä, että sen henkilöstöllä on tarvittavat tiedot ja taidot tehtäviensä suorittamiseen. Suomessa tämä tavoite on yhteneväinen valtion ja kunnallisten virkamiesten yleisten kelpoisuusvaatimusten kanssa. Uuden henkilön aloittaessa tehtävässä, hänet perehdytetään kunkin toimivaltaisen viranomaisen perehdytyssuunnitelman mukaisesti. Valvontaviranomaisten osaamista myös kehitetään jatkuvasti muun muassa lisäkoulutuksilla (kappale 4.6). Osaamista kehitetään lisäksi muun muassa ohjeilla ja viranomaisille tarkoitetussa Pikantti-ekstranetissä annettavien yhteisten tulkintojen avulla.
Valvonnan todentamismenettelyillä ja auditoinneilla (kappaleet 4.3 ja 4.4) varmistetaan, että valvontaa toteutetaan näiden yleisten vaatimusten sekä sektoreiden erityislainsäädännön mukaisesti. Todentamismenettelyjen avulla edistetään myös valvonnan vaikuttavuutta, tuloksellisuutta ja tehokkuutta.
Edellä mainittuja valvonnan yleisiä periaatteita on ohjeistettu tarkemmin valvontasektoreiden yksityiskohtaisemmissa ohjeissa ja muissa asiakirjoissa. Niiden toteutumista arvioidaan toiminnan jatkuvan parantamisen periaatteen mukaisesti osana toiminnan ja vaikuttavuuden arviointia (kappale 3.3).
4.2 Riskiperusteisuus ja riskien luokittelu
Elintarvikeketjun valvonta on riskiperusteista, mikä tarkoittaa, että valvontaa kohdennetaan toimijoihin niiden toimintaan tai tuotteisiin liittyvien riskien perusteella. Riskiperusteisuuden avulla valvonnan resurssit voidaan kohdentaa niin, että sillä on mahdollisimman suuri vaikuttavuus turvallisuuden ja määräystenmukaisuuden varmistamisessa.
Valvonnan kohdentaminen riskien mukaan on jatkuvaa, syvällistä asiantuntijaosaamista vaativaa työtä ja sen kehittämiseksi hyödynnetään aktiivisesti niin kansallisia kuin kansainvälisisiä tieteellisiä riskinarviointeja, tutkimus- ja valvontatuloksia ja näiden perusteella tehtäviä analyysejä sekä tietoja ja havaintoja uusista riskeistä. Suomessa elintarvikeketjuun liittyvä tieteellinen riskinarviointi on keskittynyt Ruokavirastoon ja Terveyden ja hyvinvoinnin laitokseen. Kansalliset riskinarvioinnit, riskiprofiilit ja -mallinnukset luovat osaltaan tärkeän pohjan valvonnan riskiperusteiselle kohdentamiselle Suomessa kaikilla elintarvikeketjun sektoreilla.
Yleisen elintarvikeasetuksen mukaisesti elintarvikeketjuun kohdistuva lainsäädäntö pohjautuu tieteellisiin tutkimuksiin. Erilaiset vaarat ja niistä aiheutuvat riskit voivat vaihdella sektoreittain. Elintarvikeketjun turvallisuuteen ja määräystenmukaisuuteen liittyviä vaaroja ovat muun muassa:
- mikrobiologiset, kemialliset ja fysikaaliset vaarat,
- muut biologiset vaarat,
- tuotteiden ja tarvikkeiden oikeaan ja turvalliseen käyttöön liittyvät vaarat,
- eläinten hyvinvointia heikentävät tekijät,
- kuluttajan harhaanjohtaminen,
- petoksellinen toiminta.
Riskin suuruus, todennäköisyys ja merkittävyys vaikuttavat toimijan ja sen toiminnan tarkastustiheyteen ja myös tarkastusten sisältöön. Näiden riskitekijöiden kokonaisarviossa otetaan huomioon, muun muassa:
- toimijan harjoittaman toiminnan luonne ja laajuus,
- toimijan tuotteet ja tarvittaessa niiden kohderyhmä,
- toimijan käyttämät prosessit, materiaalit ja aineet,
- toimijan riskienhallintajärjestelmä ja sen tulokset,
- toimijan toimien tai toimintojen sijaintipaikka,
- aikaisempien tarkastusten tulokset ja niistä seuranneet toimenpiteet ja seuraamukset,
- mahdolliset epäilykset säädösten noudattamatta jättämisestä, petollisesta toiminnasta tai kuluttajien harhaanjohtamisesta,
- lainsäädännön vaatimukset tai sen määrittämä riskiluokitus.
Yksittäiset valvontajärjestelmät määrittelevät valvonnan riskiperusteisen kohdentamisen näiden periaatteiden mukaisesti, samalla kuitenkin valvonnan säännöllisyydestä ja kattavuudesta varmistuen. Riskiperusteista valvontaa ja valvontatiheyttä määritetään lainsäädännössä tai Ruokaviraston laatimissa ohjeissa, valvontasuunnitelmissa ja seurantaohjelmissa. Tarkemmat riskien luokitteluun liittyvät periaatteet ja ohjeet on kuvattu yksittäisten valvontajärjestelmien kuvausten yhteydessä (osat 3-5).
Kukin toimivaltainen viranomainen laatii omat valvontasuunnitelmansa riskiperusteisesti lainsäädännön, VASUn sekä Ruokaviraston ohjeistukset huomioiden. Valvonnan resursseja tulee tarvittaessa kohdentaa riskiperusteisuuden varmistamiseksi. Valvonnan riskiperusteisuuden toteutumista arvioidaan vuosiraportoinnin yhteydessä, kun valvontasuunnitelmien toteutumista ja valvonnan vaikuttavuutta arvioidaan. Lisäksi riskiperusteisuutta voidaan arvioida arviointi- ja ohjauskäynneillä sekä auditoinneilla.
Elintarvikeketjun rikollisuuden torjunnan huomioon ottaminen valvonnan riskiperusteisessa kohdentamisessa edellyttää, että toimijakohtaisia valvontatiheyksiä on voitava tarvittaessa nopeastikin kasvattaa. Korkean riskin toimijoita elintarvikeketjun rikollisuuden kannalta voivat olla aivan toisenlaisiin toimijaryhmiin kuuluvat toimijat, kuin perinteisen riskiperusteisuuden kannalta on arvioitu. Valvonnan resurssien kohdentamisessa tulee ottaa myös nämä näkökohdat huomioon. Euroopan komissio on ohjeistanut petoksellisen toiminnan torjuntaa elintarvikeketjussa.
4.3 Valvonnan todentamismenettelyt
Laadunhallintajärjestelmä kattaa toiminnot, joilla kukin organisaatio määrittelee tavoitteensa sekä prosessit ja resurssit, joita tarvitaan haluttujen tulosten saavuttamiseksi. Strategia määrittää organisaation suunnan ja esihenkilöt luovat olosuhteet, joissa työntekijät osallistuvat täysipainoisesti tavoitteiden saavuttamiseen.
Virallista valvontaa koskevan asetuksen mukaisesti kaikilla toimivaltaisilla viranomaisilla tulee olla käytössään valvonnan todentamismenettelyt. Niillä tarkoitetaan järjestelyjä ja toimia, joiden tarkoitus on varmistaa, että virallinen valvonta ja muut viralliset toimet ovat johdonmukaisia ja vaikuttavia.
Valvonnan todentaminen on oleellinen osa valvonnan johtamista ja se liittyy läheisesti myös hyvään hallintoon. Valvonnan todentamisessa on keskeistä muun muassa systemaattisuus ja objektiivisuus, jotka mahdollistavat oikeiden johtopäätösten tekemisen. Tätä edistetään esimerkiksi oikealla tavoitteiden ja tunnuslukujen asettamisella, valvontatiedon keräämisen ja -hallinnan suunnitelmilla sekä valvonnan toteuttamisella yleisten periaatteiden mukaisesti (kappaleet 4.1 ja 4.2).
Kukin toimivaltainen viranomainen tekee arviointia oman toimintansa vaatimuksenmukaisuudesta, vaikuttavuudesta ja tehokkuudesta vähintään vuosiraportointinsa (tai vastaavan arviointinsa) yhteydessä, tarvittaessa useammin. Ruokavirasto arvioi valvonnan johdonmukaisuuden ja vaikuttavuuden toteutumista valtakunnallisesti muun muassa sektorikohtaisen VASU-raportoinnin yhteydessä. Elintarvikeketjun valvonnan koordinaatioryhmä arvioi valvonnan toteutumista yhteenvetoraportin valmistelun yhteydessä.
Kukin viranomainen valitsee valvonnan todentamiseen sille itselleen tarkoituksenmukaisimmat menettelyt ja toteuttaa niitä esimerkiksi oman laatu- tai toimintakäsikirjansa mukaisesti. Erilaisia valvonnan todentamiskeinoja ovat esimerkiksi:
- valvonnan laadullinen arviointi, muun muassa:
- valvonnan yhdenmukaisuus ja kattavuus
- valvontamenetelmien ja -tekniikoiden valinta ja soveltuvuus
- valvonnan riskiperusteisuus
- valvontaresurssin arviointi
- viranomaisten välisen koordinaation ja yhteistyön toimivuus
- henkilöstön osaaminen, pätevyys ja koulutus
- ohjeiden riittävyys, soveltuvuus ja noudattaminen
- valvonnan vaikuttavuuden ja tehokkuuden tunnuslukujen asettaminen ja niiden seuranta
- valvonnasta kerätyn tiedon analysointi
- auditoinnit ja niiden korjaavien toimenpiteiden seuranta
- arviointi- ja ohjauskäynnit
- paritarkastukset,
- johdon katselmukset.
Arviointi- ja ohjauskäynnit
Ruokavirasto tekee suunnitelmallista arviointia ja ohjausta, ml. arviointi- ja ohjauskäyntejä. Arviointi ja ohjaus kohdistuu joko ohjattavan viranomaisten toimintaan tai tarkastustoimintaan valvontakohteessa. Arvioinnin perusteella annetaan palautetta, ohjeita ja myös selvityspyyntöjä valvonnan järjestämisessä tai valvonnassa havaittujen puutteiden korjaamiseksi. Arviointi- ja ohjauskäynnit ovat olennainen osa valvonnan ohjausta ja laadunhallintaa, joilla varmistetaan, että valvontaa toteutetaan lainsäädännön ja annettujen ohjeiden edellyttämällä tavalla. Käynnit ovat myös tärkeä tapa saada palautetta Ruokaviraston antaman ohjeistuksen toimivuudesta, koulutustarpeista ja mahdollisista valvonnan ongelmista.
Tunnusluvut
Elintarvikeketjun valvonnan vaikuttavuuden ja tehokkuuden arvioinnissa hyödynnetään myös erilaisia tunnuslukuja (Taulukko 4.3.1).
Taulukko 4.3.1. Elintarvikeketjun valvonnan vaikuttavuuden ja tehokkuuden arvioinnissa erityisesti seurattavia tunnuslukuja. Näiden lisäksi kullakin viranomaisella voi olla käytössään muita tunnuslukuja, jotka voivat olla sisällytettynä esimerkiksi laatujärjestelmiin.
| Tunnusluvut | Näistä erityisesti elintarvikeketjun valvontaa koskevat tunnusluvut |
| Ruokaviraston strategian tunnusluvut | Vahvistetaan vuoden 2025 aikana |
| Maa- ja metsätalousministeriön hallinnonalan tunnusluvut (Ruokaviraston tulossopimus) | Ks. kohta ”Elintarvikkeiden ja tuotantopanosten laatu” |
| Elinvoimakeskusten tunnusluvut (Elinvoimakeskusten tulossopimukset; tavoitteet maa- ja metsätalousministeriön tehtävissä) | Säädösten vaatimukset täyttävien elintarvikeketjun toimijoiden osuus |
| Maatalouden ja elintarviketurvallisuuden (Ruokaviraston) valvontasuunnitelmien toteutuminen täysimääräisesti | |
| Valvontajärjestelmien omat tunnusluvut | Ks. Osat 3-5: valvontajärjestelmien kuvaukset |
| Viranomaisten omat tunnusluvut | Viranomaisten omat toiminnanohjaus- ja laatujärjestelmät |
Elintarvikeketjun valvonnan yhteisten strategisten vaikuttavuuspäämäärien toteutumista arvioidaan Ruokaviraston strategian tunnuslukujen avulla neljä kertaa vuodessa Ruokaviraston strategisessa johtoryhmässä ja vähintään kerran vuodessa Elintarvikeketjun valvonnan koordinaatioryhmässä.
Viranomaisverkoston onnistumista arvioidaan lisäksi Ruokaviraston järjestämissä sektorikohtaisissa VASU-katselmuksissa sekä koko Elintarvikeketjulinjan yhteisessä johdon katselmuksessa. Katselmuksien johtopäätökset käydään läpi myös elintarvikeketjun valvonnan koordinaatioryhmässä. Koordinaatioryhmän jäsenet edistävät korjaavien toimenpiteiden toteuttamista edustamissaan organisaatioissa.
4.4 Auditointijärjestelyt
Auditointien tavoitteena on parantaa viranomaisvalvontaa selvittämällä viranomaisvalvonnan vaatimuksenmukaisuutta ja vaikuttavuutta sekä sen sopivuutta tarkoitukseensa nähden. Auditointien tulokset antavat viranomaisille ja erityisesti valvonnan johtajille ja ohjaajille tietoa valvonnan onnistumisesta ja sen kehittämiskohteista. Auditointien avulla voidaan myös lisätä viranomaisverkoston asiakkaiden, kumppaneiden ja kansalaisten luottamusta viranomaisvalvontaan ja resurssien oikeaan kohdistamiseen.
Lisätietoa valvontaverkoston auditointisuunnitelmista (viranomaisille tarkoitettu Pikantti-ekstranet).
4.4.1 Sisäiset auditoinnit ja ketjuauditoinnit
Sisäiset auditoinnit
Virallista valvontaa koskeva asetus edellyttää, että toimivaltaiset viranomaiset toteuttavat sisäisiä auditointeja tai että ne teettävät itselleen ulkoisia auditointeja, joilla selvitetään kuinka ne noudattavat asetuksen vaatimuksia. Auditointihavaintojen perusteella on ryhdyttävä tarvittaviin toimenpiteisiin, joiden avulla parannetaan ja kehitetään toimintaa niin, että toiminta on sujuvaa ja vastaa lainsäädännön vaatimuksia ja ohjeistuksia. Kukin toimivaltainen viranomainen suunnittelee ja toteuttaa nämä auditoinnit esimerkiksi oman laatu- tai toimintakäsikirjansa mukaisesti. Auditointiohjelman sisällössä ja aikataulussa otetaan huomioon muun muassa eri toimintojen merkitys toiminnan ja asiakkaiden kannalta, toimintaan vaikuttavat muutokset, havaitut poikkeamat ja riskit, EU:n ja Ruokaviraston ketjuauditointien aiheet sekä aikaisemmat auditoinnit ja niiden tulokset.
Ketjuauditoinnit
Ruokavirasto vastaa elintarvikeketjun valvonnan keskusviranomaisena auditointien järjestämisestä kaikissa elintarvikeketjun viranomaisissa (niin sanotut ketjuauditoinnit). Ketjuauditointien lisäksi elintarvikeketjun viranomaisten tulee järjestää myös itse oman toimintansa sisäisiä tai ulkoisia auditointeja.
Auditointijärjestelmän toimintaperiaatteita ovat auditoinnin riippumattomuus, luottamuksellisuus, avoimuus, auditoijien pätevyys ja koulutus sekä toiminnan jatkuva parantaminen. Auditointijärjestelmän on oltava riippumattomien tahojen arvioitavissa. Suomen ketjuauditoinnin riippumaton arviointi on järjestetty Pohjoismaiden Ministerineuvoston EK-FJLS, elintarvikkeet - virkamieskomitean yhteistyöprojektina, jossa pohjoismaiset auditointiasiantuntijat arvioivat toistensa auditointijärjestelmiä.
Auditoinnissa arvioidaan valvonnan vaatimustenmukaisuutta, vaikuttavuutta ja sopivuutta tarkoitukseensa nähden. Arviointikriteereinä käytetään EU:n ja kansallisessa lainsäädännössä valvonnalle asetettuja vaatimuksia ja tavoitteita. Lisäksi kriteereinä voidaan käyttää tavoitteita ja vaatimuksia, jotka on asetettu erilaisissa valvontaa ohjaavissa asiakirjoissa, esimerkiksi strategiset asiakirjat, VASU, valvontasuunnitelmat, tulossopimukset, ohjeet, malliasiakirjat ja menettelyohjeet.
Auditoinnit toteutetaan viisivuotisen riskiperusteisen auditointiohjelman mukaisesti. Pääsääntöisesti valvontajärjestelmä auditoidaan vähintään kerran viiden vuoden aikana. Auditoinnit kohdistetaan riskiperusteisesti eli valvontajärjestelmää auditoidaan useammin, jos valvonnan tavoitteiden tai vaatimustenmukaisuuden toteutumiseen kohdistuu riskejä. Myös auditoinnin vuosiohjelma suunnitellaan ja jokainen auditointi kohdistetaan riskiperusteisesti.
Auditointivelvoitteesta säädetään virallista valvontaa koskevassa asetuksessa. EU:n jäsenvaltioille annetaan ohjeita auditoinnin järjestämistä varten Euroopan komission tiedonannossa (2021/C 66/02). EU:n jäsenvaltioiden kansallisten auditointiasiantuntijoiden verkosto (NAS-Network) on laatinut ohjeita kansallisille auditointijärjestelmille.
Auditointijärjestelmän kuvaus julkaistaan Ruokaviraston internet-sivuilla.
Auditointiraportit julkaistaan viranomaisille tarkoitetussa Pikantti-ekstranetissä. Auditointiraporttien tiivistelmät julkaistaan Ruokaviraston internet-sivulla.
4.4.2 Muut auditoinnit
Euroopan komission auditoinnit
Euroopan komission pääosastot SANTE ja AGRI tekevät suunnitelmiensa mukaisesti auditointeja, joilla todennetaan lainsäädännön toimeenpanon säädöstenmukaisuutta ja vaikuttavuutta EU:n jäsenvaltioissa. Auditoijat voivat antaa EU:n jäsenvaltioille suosituksia, jotka näiden tulee korjata yhdessä sovitun määräajan mukaisesti.
Standardeihin ja sertifiointeihin liittyvät auditoinnit
Ruokavirasto on sitoutunut täyttämään jatkuvasti seuraavat sertifiointi- ja akkreditointivaatimuksena olevat standardit tai sertifioinnit:
- SFS-EN ISO/IEC 17025 mukainen laboratorioiden akkreditointi
- ISTA akkreditointi (siementarkastus)
- ISO/IEC 27001 mukainen tietoturvallisuuden hallintajärjestelmän sertifiointi
- CPVO hyväksyntä (EU:n kasvinjalostajanoikeustoimisto)
- Green office sertifikaatti, WWF.
Osa näistä standardeista ja sertifioinneista koskee pelkästään Ruokavirastoa (Green office), mutta monet koskettavat tavalla tai toisella koko viranomaisverkostoa. Standardit ja asetukset poikkeavat toisistaan yksityiskohdissa, mutta yhteistä niille on, että toiminnan tulee olla suunniteltua ja sen pitää perustua dokumentoituihin menettelyihin, palautteita on kerättävä systemaattisesti, toimintaa pitää mitata ja arvioida ja sitä pitää parantaa systemaattisesti ja jatkuvasti. Sertifioinnin tai akkreditoinnin myöntäjät järjestävät säännöllisiä auditointeja, joilla todennetaan niiden edellytysten täyttyminen.
Näiden lisäksi eri viranomaisilla on omia laatujärjestelmiään, jotka voivat olla sertifioitu (esimerkiksi ISO 9001), joissa voi olla käytössä itsearviointi (esimerkiksi CAF) tai joiden toiminta voidaan todentaa esimerkiksi sisäisillä auditoinneilla.
4.5 Koulutus
Tehokkaan ja vaikuttavan viranomaisvalvonnan edellytys on osaava ja pätevä henkilöstö, joka saa tehtäviinsä säännöllistä lisäkoulutusta. Valvonnan kansallisesta ohjauksesta vastaavana keskusviranomaisena Ruokavirasto tekee osaltaan yhteistyötä muun muassa alan koulutusta tarjoavien järjestöjen, yhdistysten sekä oppilaitosten ja opetushallituksen kanssa, jotta alan koulutus vastaa ajankohtaisia vaatimuksia.
Toimintaympäristön ja työn muuttuvat vaatimukset edellyttävät viranomaisilta jatkuvaa oppimista. Osaamisen ennakoinnilla ja analysoinnilla varmistetaan, että osaamisen kehittäminen perustuu tulevaisuuden tarpeisiin. Elintarvikeketjun viranomaistoiminnan näkökulmasta keskeisiä osaamistarpeiden määrittämiseen vaikuttavia tekijöitä ovat muun muassa
- säädökset ja niiden muutokset sekä tulkinnat: mukaan lukien sekä horisontaaliset yhteiset vaatimukset että vertikaaliset substanssivaatimukset,
- valvontasuunnitelmat ja niiden tavoitteet,
- strategiset tavoitteet,
- valvonnan tulokset ja niiden analyysi,
- auditointien ja laatutyön tulokset,
- virallista valvontaa koskevan asetuksen (EU) 2017/625 liitteessä II luetellut koulutuksen aihealueet,
- muut erityiset elintarvikeketjun viranomaisen koulutusta koskevat säädökset (kuten teurastamohenkilökunta),
- sidosryhmä- ja asiakastyössä esille nousseet asiat,
- ruokajärjestelmässä tapahtuvat rakenteelliset ja teknologiset muutokset,
- muut toimintaympäristön muutokset.
Osaaminen, sen johtaminen, kehittäminen ja dokumentointi ovat tärkeä osa henkilöstöjohtamista, ja kukin elintarvikeketjun viranomainen vastaa niistä omien strategioidensa ja esimerkiksi laatu- tai toimintajärjestelmiensä mukaisesti.
Koulutusjärjestelyt
Ruokavirasto on Suomessa elintarvikeketjun keskeinen kouluttajataho, erityisesti substanssiosaamiseen liittyvässä täydennyskoulutuksessa. Ruokavirasto järjestää erilaisia peruskoulutuksia ja syventäviä koulutuksia (kursseja, seminaareja) sekä neuvottelu- ja koulutuspäiviä kaikilla elintarvikeketjun sektoreiden alueilla. Ruokavirasto arvioi koulutustarpeita muun muassa valvonnan ohjauksen, aikaisempien tulosten ja palautteen perusteella. Osa Ruokaviraston järjestämistä koulutuksista on suunnattu joko vain valvontaviranomaisille ja valtuutetuille tarkastajille tai toimijoille. Osa koulutuksista on suunnattu kaikille yhteisesti.
Kaikki keskusviranomaiset järjestävät koulutusta omien suunnitelmiensa mukaisesti omalle henkilöstölleen sekä tarvittaessa myös toimijoille. Keskusviranomaiset järjestävät myös yhteistä koulutusta, esimerkiksi ympäristöterveydenhuollon osalta.
Elinvoimakeskukset ja kunnalliset valvontayksiköt järjestävät koulutustilaisuuksia tarpeiden ja resurssien mukaisesti omalle henkilöstölleen tai toimijoille.
Viranomaiset ovat yhä enenevässä määrin ottaneet käyttöön videoyhteyksin toteutettuja koulutustilaisuuksia, tallennettuja verkkokoulutusaineistoja sekä muita erilaisia verkkokoulutusvälineitä.
Taulukko 4.6.1 Lisätietoa elintarvikeketjun valvontaviranomaisten järjestämistä koulutuksista.
|
Viranomainen |
Koulutukset |
|
Ruokavirasto |
Lisätietoa Ruokaviraston koulutuksista viranomaisille (viranomaisille tarkoitettu Pikantti-ekstranet) Lisätietoa Ruokaviraston koulutuksista viranomaisille, valtuutetuille tarkastajille ja toimijoille |
|
Tulli |
|
|
Lupa- ja valvontavirasto |
Lisätietoa Lupa- ja valvontaviraston koulutuksista viranomaisille ja toimijoille |
|
Tukes |
Lisätietoa Tukesin koulutuksista viranomaisille ja toimijoille |
|
Elinvoimakeskukset |
|
|
Kunnat |
Lisätietoa kuntien koulutuksista toimijoille kuntien internetsivuilta |
Better training for safer food - koulutusohjelma
Elintarvikeketjun viranomaiset osallistuvat aktiivisesti myös EU:n järjestämään koulutukseen Better Training For Safer Food -koulutusohjelmissa. BTSF-koulutusohjelmien tavoitteena on tarjota elintarvikkeiden turvallisuutta ja laatua sekä kasvien ja eläinten terveyttä valvoville ja tutkiville viranomaisille ammattiosaamisen kannalta välttämätöntä ja korkeatasoista substanssikoulutusta. Lisäksi BTSF-koulutuksen tavoitteena on kansainvälisen verkostoitumisen parantaminen eri maiden viranomaisten kesken sekä ”Train the Trainer” -periaate, eli kursseille osallistujien edellytetään jakavan saamansa tiedot ja taidot eteenpäin kotimaansa viranomaisverkostossa esimerkiksi toimimalla kouluttajina kansallisissa koulutuksissa. BTSF:n kansallinen yhteyspiste on Ruokavirastossa, joka koordinoi ja dokumentoi Suomen viranomaisten osallistumista koulutusohjelman tilaisuuksiin.
- Lisätietoa ja ilmoittautuminen BTSF-koulutuksiin (viranomaisille tarkoitettu Pikantti-ekstranet)
Koulutuksen seuranta ja vaikuttavuuden arviointi
Kukin toimivaltainen viranomainen järjestää henkilöstönsä koulutusten seurannan ja arvioinnin itsenäisesti ja dokumentoi sen esimerkiksi oman laatu- tai toimintajärjestelmänsä mukaisesti.
Koulutusten laatuun ja vaikuttavuuteen kiinnitetään jatkuvasti huomiota, muun muassa annettua palautetta aktiivisesti seuraamalla.
5 Koordinaatio ja viestintä
5.1 Viranomaisten välinen koordinaatio ja tiedonkulku
Viranomaisten välinen kiinteä kansallinen ja kansainvälinen koordinaatio ja yhteistyö ovat keskeinen edellytys valvonnan tavoitteiden toteuttamiselle, valvonnan yhdenmukaisuudelle ja toiminnan sujuvuudelle. Lähes kaikilla elintarvikeketjun valvonnan tehtäväalueilla valvontaa suorittaa useampi kuin yksi viranomainen. Siksi on tärkeää, että yhteistyö ja tietojenvaihto eri viranomaistahojen välillä toimivat hyvin. Tällä varmistetaan, ettei toiminnassa ole päällekkäisyyksiä ja että kaikki tehtäväalueet tulevat kattavasti valvotuiksi. Kunkin viranomaisen on myös arvioitava koordinaation toimivuutta osana muuta toiminnan ja vaikuttavuuden arviointia. Viranomaisten välisen koordinaation merkitys korostuu entisestään häiriötilanteissa sekä elintarvikeketjun petoksellisen toiminnan tunnistamisessa ja ehkäisemisessä.
Yhteistyötä viranomaisten kesken tehdään muun muassa toiminnan suunnittelun ja ohjauksen, yhteistyösopimusten ja -pöytäkirjojen, tehtävien siirtämisen, yhteisten neuvottelu-, kehittämis- ja koulutustilaisuuksien ja muun tietojenvaihdon kautta sekä yhteisiä tehtäviä hoidettaessa. Viranomaisten välisen koordinaation välineitä ovat muun muassa:
- yhteistyösopimukset,
- yhteiset neuvottelupäivät ja koulutustilaisuudet,
- muut yhteiset verkostot ja yhteistyöryhmät,
- koordinoidut valvontaohjelmat,
- yhteiset tietojärjestelmät,
- tulossopimusmenettelyt,
- viranomaisille tarkoitettu Pikantti-ekstranet,
- auditoinnit ja arviointi- ja ohjauskäynnit,
- yhteinen tiedottaminen,
- sähköposti.
Kansallinen koordinaatio ja yhteistyö
Elintarvikeketjun viranomaisten ylimpänä yhteistyöfoorumina toimii Elintarvikeketjun valvonnan koordinaatioryhmä (EKVKR), jossa ovat edustettuna kaikki elintarvikeketjun valvontaan osallistuvat toimivaltaiset viranomaiset. Ryhmän tehtävänä on sovittaa yhteen, ohjata, yhtenäistää ja kehittää elintarvikeketjun valvontaa ja sen raportointia.
Muita, säännöllisiä elintarvikeketjun viranomaisten välisen koordinaation varmistamiseksi käytössä olevia tapaamismuotoja ja -tilaisuuksia on esitetty taulukossa 5.1.1. Yksittäisillä valvontajärjestelmillä on lisäksi käytössään omia erityisiä yhteistyömuotojaan, jotka on esitetty valvontajärjestelmien kuvausten yhteydessä (osat 3-5).
Taulukko 5.1.1 Elintarvikeketjun viranomaisten säännölliset tapaamismuodot ja -tilaisuudet.
|
Tapaaminen |
Osallistujat |
|
Elintarvikkeet, rehut ja luonnonmukainen tuotanto
|
|
|
Elintarvikeketjun valvonnan koordinaatioryhmä
|
Ruokavirasto, elinvoimakeskukset, Tulli, Lupa- ja valvontavirasto, Puolustusvoimat, Tukes, kunnalliset valvontayksiköt |
|
Valtakunnalliset elintarvikevalvonnan koulutuspäivät
|
Ruokavirasto, kunnalliset valvontayksiköt, (Tulli, Lupa- ja valvonavirasto, Puolustusvoimat, Tukes, Maa- ja metsätalousministeriö) |
|
Valtakunnalliset ympäristöterveydenhuollon koulutuspäivät
|
Ruokavirasto, Lupa- ja valvontavirasto, kunnalliset valvontayksiköt, Puolustusvoimat, (Maa- ja metsätalousministeriö) |
|
Alueelliset ympäristöterveydenhuollon koulutuspäivät
|
Ruokavirasto, Lupa- ja valvontavirasto, kunnalliset valvontayksiköt, Puolustusvoimat, (Maa- ja metsätalousministeriö) |
|
Neuvottelupäivät
|
Ruokavirasto, Tulli, Lupa- ja valvontavirasto, Puolustusvoimat, kunnalliset valvontayksiköt, Maa- ja metsätalousministeriö, (elinvoimakeskukset, Tukes) |
|
Ympäristöterveydenhuollon Ymppi-työryhmä
|
Ruokavirasto, Lupa- ja valvontavirasto |
|
Valvontaverkostot (substanssikohtaiset virtuaalitapaamiset)
|
Ruokavirasto, Tulli, kunnalliset valvontayksiköt |
|
Yksikkökokoukset
|
Ruokavirasto, Maa- ja metsätalousministeriö |
|
Ajankohtaista laboratoriorintamalta -tilaisuus nimetyille laboratorioille
|
Ruokavirasto, Lupa- ja valvontavirasto, kunnalliset valvontayksiköt, nimetyt laboratoriot |
|
Ruokavirasto-Tulli -yhteistyökokous |
Ruokavirasto, Tulli |
|
Kasvintuotannon edellytykset ja kasvinterveys |
|
|
Elintarvikeketjun valvonnan koordinaatioryhmä
|
Ruokavirasto, elinvoimakeskukset, Tulli, Lupa- ja valvontavirasto, Puolustusvoimat, Tukes, kunnalliset valvontayksiköt |
|
MMM-Ruokavirasto-Tulli -yhteistyökokous (kasvinterveys) |
Ruokavirasto, Tulli, Maa- ja metsätalousministeriö |
|
MMM/EKY-Ruokavirasto (kasvintuotanto) |
Ruokavirasto, Maa- ja metsätalousministeriö |
|
MMM/EKY-Ruokavirasto (kasvinterveys)
|
Ruokavirasto, Maa- ja metsätalousministeriö |
|
MMM/EKY-Ruokavirasto (siemen)
|
Ruokavirasto, Maa- ja metsätalousministeriö |
|
Eläinten terveys ja hyvinvointi
|
|
|
Elintarvikeketjun valvonnan koordinaatioryhmä
|
Ruokavirasto, elinvoimakeskukset, Tulli, Lupa- ja valvontavirasto, Puolustusvoimat, Tukes, kunnalliset valvontayksiköt |
|
MMM/EKY-Ruokavirasto (eläinten hyvinvointi)
|
Ruokavirasto, Maa- ja metsätalousministeriö |
|
MMM/EKY-Ruokavirasto (eläinten merkinnät ja rekisteröinti)
|
Ruokavirasto, Maa- ja metsätalousministeriö |
|
Viranomaisten eläinsuojelupäivä
|
Ruokavirasto, Poliisi, kunnalliset valvontayksiköt, Maa- ja metsätalousministeriö, Tulli, (oikeuslaitosten edustajat) |
|
Ajankohtaista eläinten terveydestä ja lääkitsemisestä
|
Ruokavirasto, kunnalliset valvontayksiköt, Maa- ja metsätalousministeriö |
|
Valmiuspäivä
|
Ruokavirasto, kunnalliset valvontayksiköt, Maa- ja metsätalousministeriö |
|
Ajankohtaiskokous elnvoimakeskusten eläinvalvojille (eläinten tunnistaminen)
|
Ruokavirasto, elinvoimakeskukset |
|
Eläinvalvontapäivät
|
Ruokavirasto, elinvoimakeskukset |
|
MMM/EKY-Ruokavirasto (eläintaudit)
|
Ruokavirasto, Maa- ja metsätalousministeriö |
|
Ympäristöterveydenhuollon Ymppi-työryhmä
|
Ruokavirasto, Lupa- ja valvontavirasto |
|
Kalatautivalvonnan kokous
|
Ruokavirasto, Maa- ja metsätalousministeriö |
|
Laittomat lemmikit -yhteistyöverkosto
|
Ruokavirasto, Tulli, Poliisi, Verottaja, Syyttäjä |
|
ASF-yhteistyöryhmä |
Maa- ja metsätalousministeriö, Ruokavirasto, Tulli, Rajavartiolaitos |
|
Eläintautien EU-seurantaohjelmien seurantakokoukset
|
Ruokavirasto, Maa- ja metsätalousministeriö |
Viranomaisten välisiä kansallisia yhteistyöfoorumeita ja asiantuntijaverkostoja ovat lisäksi:
- Zoonoosikeskus ja sen alaisena toimivat työryhmät
- Biologisten uhkien osaamiskeskus
- Vakavien kemiallisten uhkien osaamiskeskus (C-osaamiskeskus)
- Eläinten hyvinvointikeskus
- Harmaan talouden ja talousrikollisuuden torjunnan toimituskunta
- Kemikaalivalvontaverkosto
- Riskiryhmä (kemikaaliviranomaiset ja tutkimuslaitokset)
- Neuvottelu- ja lautakunnat
Viranomaisten välisen koordinaation ja yhteistyön lisäksi on tarpeellista varmistua viranomaisen sisäisestä koordinaatiosta ja yhteistyöstä. Kukin toimivaltainen viranomainen vastaa tästä omien järjestelyidensä tai toimintajärjestelmiensä mukaisesti. Sisäisen koordinaation varmistamiskeinoja ovat esimerkiksi organisaatioiden rakenteeseen sekä sen sisäiseen tiedonkulkuun liittyvät ratkaisut.
Kansainvälinen koordinaatio ja yhteistyö
Elintarvikevalvontaketjun viranomaisista ministeriöillä on päävastuu kansainvälisistä ja EU-asioista. Elintarvikeketjun keskusviranomaisena Ruokavirasto toimii tiiviissä yhteistyössä eri viranomaisten kanssa myös kansainvälisesti.
Elintarvikeketjun viranomaisten koordinaatio ja yhteistyö EU-tasolla:
- Euroopan komission pysyvät komiteat ja asiantuntijatyöryhmät
- Euroopan unionin neuvoston työryhmät
- Muut kansainväliset asiantuntija- ja yhteistyöryhmät
- EFSAn Advisory Forum
- Yhteiset koulutustilaisuudet
- Ilmoitus- ja hälytysjärjestelmät
- Heads of Food Safety Agencies
- Koordinoidut valvontaohjelmat- tai suunnitelmat
- Sähköposti
- Pohjoismainen ministerineuvosto ja sen alakomiteat
- Nordic-Baltic -yhteistyöryhmät
- EU:n Crisis Coordinator -verkosto.
Muut kansainväliset yhteistyöfoorumit ja asiantuntijaverkostot:
- Codex Alimentarius
- Maailman eläinterveysjärjestö WOAH
- Yhdistyneiden kansakuntien Euroopan talouskomissio UNECE
- Taloudellisen yhteistyön ja kehityksen järjestö OECD
- Kansainvälinen kasvinsuojelusopimus IPPC
- Euroopan ja Välimeren alueen kasvinsuojeluorganisaatio EPPO
- Kansainvälinen siementestausyhdistys ISTA
- Euroopan komission kasvilajiketoimisto CPVO
- Kansainvälinen uusien kasvilajikkeiden suojeluyhdistys UPOV
- Maailman kauppajärjestö WTO:n SPS -komitea.
Sidosryhmäyhteistyö
Viranomaisten ja toimijoiden välisellä vuoropuhelulla varmistetaan lainsäädännön tehokasta toimeenpanoa sekä lisätään ymmärrystä ja osaamista yhteisten päämäärien saavuttamiseksi. Vuoropuhelua käydään jatkuvasti valvonnan yhteydessä ohjauksen ja neuvonnan muodossa, mikä osaltaan tuo syötteitä erillisillä yhteistyöfoorumeilla käytävään strategiseen sidosryhmäyhteistyöhön ja toimii sen jatkeena.
Elintarvikeketjun viranomaisten strateginen sidosryhmäyhteistyö tapahtuu Ruokaviraston johdolla ja sen muotoja ovat muun muassa:
- säännölliset, yhteiset tapaamiset,
- vuoropuhelu muun muassa valvonnan ohjeita laadittaessa tai uusia strategisia linjauksia päivitettäessä,
- koulutustilaisuudet,
- varautumis- ja valmiusharjoitukset.
5.2 Hälytys- ja ilmoitusjärjestelmät
Suomessa on käytössä virallisen valvonnan tiedonhallintajärjestelmän (IMSOC) osakokonaisuudet, joiden käyttö ja soveltaminen Suomessa on kuvattu lyhyesti alla. Osakokonaisuuksiin liittyy läheisesti EU:n jäsenvaltioiden välinen tiedonvaihto.
EU:n jäsenvaltioiden välisen hallinnollisen avun ja tiedonvaihdon vaatimukset on kuvattu virallista valvontaa koskevassa asetuksessa (EU) 2017/625. Artikloissa 102-108 kuvataan ACN-verkoston sisältämien RASFF- ja AAC -järjestelmien periaatteet.
Alert and Cooperation Network (ACN)
ACN koostuu elintarvikkeita ja rehuja koskevaan nopeaan hälytysjärjestelmään (RASFF), hallinnollisen avunannon ja yhteistyön järjestelmään (AAC-AA; elintarvikkeet ja AAC-PH; kasvinterveysasiat) ja petoksellisen toiminnan selvitysjärjestelmään (Food Fraud Network, FFN). ACN:n tarkoituksena on helpottaa verkoston jäsenten välistä tietojenvaihtoa ja yhteistyötä elintarvikeketjun virallisessa valvonnassa. ACN:n yhteyspisteiden välinen vaihto tapahtuu Euroopan komission suunnittelemalla ja hallinnoimalla tietojärjestelmävälineellä eli iRASFF-alustalla.
RASFF
RASFF (Rapid Alert System for Food and Feed) on Euroopan Unionin ylläpitämä järjestelmä. Se koostuu iRASFF-tietojenkäsittelyjärjestelmästä sekä EU:n jäsenvaltioiden ja Euroopan komission kontaktipisteistä. iRASFFia käyttäen EU:n jäsenvaltiot raportoivat Euroopan komission kontaktipisteelle (ECCP) ja toisille EU:n jäsenvaltioille, kun markkinoilla havaitaan maasta toiseen kuljetettu elintarvike, elintarvikekontaktimateriaali tai rehu, josta on tai saattaa olla terveysvaaraa ihmiselle tai tuotantoeläimille tai vakavaa vaaraa ympäristölle.
Ruokavirasto toimii Suomen osalta RASFF-järjestelmän kontaktipisteenä ja ottaa vastaan RASFF-ilmoituksia ja jakaa niitä koskevat valvontatehtävät kunnallisille elintarvikevalvontaviranomaisille sen mukaan, mihin kuntiin ja mille toimijoille tuotetta on toimitettu. Ruokavirasto raportoi iRASFFiin ne toimenpiteet, joihin Suomessa on ilmoituksen johdosta ryhdytty.
Ruokavirasto lähettää vastaavasti uuden RASFF-ilmoituksen, kun Tullin, kunnallisen elintarvikevalvonnan, toimijoiden omavalvonnan tai muuta kautta saadaan tietoa, joka täyttää edellä mainitut terveysvaaraa koskevat kriteerit.
Ruokavirastossa on virastoaikaan RASFF-järjestelmän jatkuva päivystys, jolloin yksi henkilö ottaa vastaan ilmoitukset, koordinoi selvityksen ja lähettää ilmoitukset. Ruokavirastossa on järjestetty myös virastoajan ulkopuolinen päivystys.
Takaisinvedot
Toimijan tulee tehdä tuotteen takaisinveto, jos sen vastuulla olevan elintarvikkeen tai kontaktimateriaalin turvallisuutta koskevat vaatimukset eivät täyty. Takaisinvetoprosessin valvonnasta vastaa toimijan kotikunnan elintarvikevalvontaviranomainen. Ruokavirasto tiedottaa tehdyistä takaisinvedoista tarpeen mukaan kuluttajia, toimijoita ja viranomaisia. Elintarvikevalvontaviranomaisille (kunnat, Tulli, Puolustusvoimat) tiedottaminen tehdään sähköpostilla lähetettävällä tiedotteella ja kuluttajille viraston internetsivuilla julkaistavalla tiedotteella. Takaisinveto-ohjeistusta on koottu Ruokaviraston internetsivuille.
Rehujen ja kasvinterveyden valvonnan alaisten tuotteiden ja materiaalien takaisinvetojen kohdalla prosessi ja vastuut ovat muutoin vastaavat, mutta kunnallinen viranomaistaho puuttuu. Toimijaa ohjaa suoraan Ruokavirasto.
AAC-AA ja AAC-FF
AAC-järjestelmä (Administrative Assistance and Co-operation) toimii iRASFF-järjestelmän sisällä. Se on tarkoitettu EU:n jäsenvaltioiden viranomaisten väliseen tiedonvaihtoon ja keskinäiseen avunantoon. Järjestelmän AAC-AA-ilmoitus tehdään, kun halutaan ilmoittaa toiselle EU:n jäsenvaltiolle, tai -maille mahdollisesta elintarvikkeen määräystenvastaisuudesta, joka ei ensisijaisesti aiheuta terveysvaaraa kuluttajille. AAC-PH (Plan Health) -ilmoitukset koskevat kasvinterveyteen liittyviä valvonnallisia asioita. iRASFF-FF -osiota käytetään, kun epäillään petoksellista toimintaa.
Edellä mainittuja AAC-ilmoituksia käytetään myös pyydettäessä toisesta EU:n jäsenvaltiosta valvonnallista tietoa, joka on tarpeen määräystenvastaiseksi todetun tai epäillyn asian selvittämiseksi. Tämän kanavan avulla voidaan välittää myös muuta valvonnassa kertynyttä tietoa muille EU:n jäsenvaltioille ja Euroopan komissiolle. AAC-ilmoitusten suhteen vastuut ja järjestelyt ovat vastaavat kuin RASFF-ilmoitusten kohdalla; Ruokavirasto ottaa vastaan ja syöttää tietoja / tiedusteluja ja pyytää tarvittaessa toimijoita koskevaa valvontatietoa kunnallisilta elintarvikevalvontaviranomaisilta, Tullilta, Lupa- ja valvontavirastolta tai elinvoimakeskuksilta. Ruokavirasto myös hyväksyy ja lähettää eteenpäin (validoi) itse tekemiensä AAC-ilmoitusten lisäksi muiden viranomaisten tekemiä ilmoituksia.
TRACES
TRACES-järjestelmää käytetään elävien eläinten ja kasvien sekä eläin-, luomu-, ja kasvituotteiden, sekä puutavaran jäljitettävyyteen ja valvontaan niin EU-maiden välisessä sisämarkkinakaupassa kuin tuonnissa EU:n ulkopuolisista maista.
Ruokavirasto ja Tulli koordinoivat eri sektoreiden asiakirjoja TRACES-järjestelmässä ja toimivat järjestelmän kansallisena yhteyspisteenä. Käyttäjiä ovat Ruokaviraston ja Tullin virkamiehet sekä kunnaneläinlääkärit ja kotimaiset, EU- tai kolmansien maiden käyttäjät sektorista riippuen.
Järjestelmää käytetään myös kasvinterveysjärjestelmän mukaisiin ilmoituksiin. Ruokavirasto ilmoittaa (notifioi) Euroopan komissiolle tuontivalvonnassa löydetyistä karanteenikasvintuhoojista sekä teknisistä puutteista TRACES NT-järjestelmän kautta. Ilmoitukset (notifikaatiot) lähetetään myös tavaralähetyksen lähettäjämaan kasvinsuojeluviranomaisille.
Traces-järjestelmää käytetään myös luomuvalvonnan toimijakohtaisiin sertifikaatteihin. Luomusertifikaatteja antavat Ruokavirasto, elinvoimakeskukset ja Lupa- ja valvontavirasto. Traces-järjestelmän kautta komissio ylläpitää myös julkista luomusertifikaattien hakupalvelua.
Lisää aiheesta Ruokaviraston internet-sivuilla.
OFIS
Euroopan komission ylläpitämää OFIS (Organic Farming Information System) -tietojärjestelmää käytetään Suomessa luomutuotteissa havaittujen vaatimustenvastaisuuksien ilmoittamiseen Euroopan komissiolle ja muille EU:n jäsenvaltioille.
Kun EU-rajalla, sisämarkkinakaupassa tai kotimaisessa luonnonmukaisten tuotteiden valvonnassa havaitaan vaatimustenvastaisuuksia EU:n tai EU:n ulkopuolisesta maasta peräisin olevassa luomutuotteessa, havainnoista ilmoitetaan Euroopan komission laatimilla määrämuotoisilla lomakkeilla. Ilmoitus kohdistetaan järjestelmässä tuotetta valvoneelle tarkastuslaitokselle/viranomaiselle EU:ssa tai EU:n ulkopuolisessa maassa. Ruokavirasto koordinoi ja välittää Suomeen saapuvien ja Suomesta lähtevien Ofis-ilmoitusten käsittelyä, sekä toimittaa luomun vuosiraportit järjestelmään. Yhteistyötahoina ovat Suomessa Tulli, Lupa- ja valvontavirasto, elinvoimakeskukset, kunnat ja Ahvenanmaa.
ADIS
ADIS-järjestelmää käytetään eläintaudeista ilmoittamiseen ja raportointiin. ADIS-järjestelmässä ilmoitetaan EU-lainsäädännössä erikseen luetteloitujen eläintautien tapauksista ja tiedot välittyvät muiden EU:n jäsenvaltioiden viranomaisille sekä Euroopan komissiolle. Eläintautilaissa kuvataan, miten eläintaudeista on ilmoitettava Ruokavirastolle. Ruokavirasto toimii ADIS-järjestelmän kansallisena yhteyspisteenä.
WOAH-WAHIS
WOAH-WAHIS -järjestelmää käytetään ilmoitettaessa eläintaudeista Maailman eläinterveysjärjestö WOAHille (entinen OIE). Järjestelmässä ilmoitetaan WOAHin luetteloimat eläintaudit. Ruokavirasto toimii eläintautien ilmoittamisen kansallisena yhteyspisteenä. Tulevaisuudessa ADIS-järjestelmää tullaan käyttämään myös WOAHin edellyttämien eläintauti-ilmoitusten tekemiseen. ADIS-järjestelmästä tiedot välittyvät tällöin myös WOAH-WAHIS-järjestelmään, jos kysymyksessä on WOAHin luetteloima eläintauti.
EUROPHYT-Outbreaks
EUROPHYT-Outbreaks -järjestelmää käytetään kasvinterveysjärjestelmän mukaisiin ilmoituksiin. Ruokavirasto ilmoittaa (notifioi) Euroopan komissiolle, toisille EU:n jäsenvaltioille sekä EPPO:lle tuotannossa löydetyistä karanteenikasvintuhoojista.
NCN
(Non Conformity Notifications) on osa ISAMM Communication Modulia (ISAMM CM), joka löytyy AWAI (Agriculture Web Applications Interface) portaalista. Kasvisten kaupan pitämisen vaatimusten vastaisia kasviseriä koskevat ilmoitukset tehdään järjestelmässä Euroopan komission laatimilla määrämuotoisilla lomakkeilla Euroopan komissiolle ja muille EU:n jäsenvaltioille tai tarvittaessa kolmansille maille, kun EU-rajalla, sisämarkkinakaupassa tai kotimaisessa kaupankäynnissä valvonnan yhteydessä havaitaan vaatimustenvastaisuuksia kasvisten kaupan pitämisen vaatimusten alaisissa kasviksissa. Ruokavirasto koordinoi ilmoitusten käsittelyä. Yhteistyötahoina ovat Suomessa Tulli ja elinvoimakeskukset.
5.3 Viestintä
Valvonnasta ja sen tuloksista viestiminen
Valvonnan suunnitelmista, toimenpiteistä ja tuloksista sekä lainsäädännön vaatimuksista ja niiden perusteista tulee viestiä aktiivisesti niin viranomaisille, toimijoille, päättäjille kuin kuluttajillekin. Samalla voidaan osoittaa, että valvonta toimii tehokkaasti ja luotettavasti.
Viestintään käytetään kullekin kohderyhmälle ja kuhunkin tilanteeseen sopivia kanavia ja keinoja kuten neuvontaa ja ohjausta, tiedotteita ja verkkoviestintää, uutiskirjeitä ja painotuotteita, tapahtumia ja tilaisuuksia, mediaviestintää ja sosiaalisen median kanavia.
Valvontaviranomaisten tehtävänä on välittää omaan rooliinsa ja tehtäväkenttäänsä kuuluvaa, ennakoivaa ja luotettavaa tietoa oikea-aikaisesti sekä tiedottaa erityisesti erityis- ja poikkeustilanteissa nopeasti eri kohderyhmille omien viestintäsuunnitelmiensa ja -käytäntöjensä mukaisesti. Viestinnässä on syytä kertoa myös se, mistä tehtävistä kukin viranomainen valvonnan kokonaisuudessa vastaa. Myös viestinnän suunnittelussa korostuu viranomaisten keskinäinen koordinaatio ja yhteistyö.
Valvontaa koskeva keskeinen aineisto, kuten suunnitelmat ja raportit, julkaistaan toimivaltaisen viranomaisen verkkosivustolla. Ruokaviraston internetsivuilla julkaistaan monivuotinen kansallinen valvontasuunnitelma VASU ja vuosiraportti sen toteutumisesta sekä kansalliset sektorikohtaiset raportit valvonnan tuloksista.
Erityis- ja poikkeustilanteisiin liittyvä viestintä ja viranomaisten välisen tiedonkulun varmistaminen on kuvattu kappaleessa 6.
Toimijoiden neuvonta
Keskeinen osa viranomaistoimintaa on toimijoiden neuvonta ja ohjaus. Neuvonnan avulla toimijoita ohjataan toimimaan lainsäädännön vaatimusten mukaisesti. Neuvontaa tehdään tarkastustoiminnan yhteydessä sekä myös aktiivisen tiedontuottamisen ja tiedottamisen, puhelimen, sähköpostin ja kouluttamisen avulla. Toimijoiden neuvonta korostuu erityisesti lainsäädännön muutostilanteissa sekä silloin, kun toiminta ei ole ollut vaatimusten mukaista. Olennaista on viestiä toimijoille myös uhka- ja vaaratilanteista ja opastaa niiden hallinnassa. Toimijoille annettava viranomaisneuvonta on maksutonta.
Ruokaviraston toteuttamissa hankkeissa (pk-neuvontahanke ja pk-vientihanke) on parannettu pienten ja keskisuurten yritysten osaamista elintarvikelainsäädännön soveltamisessa ja edistetty niiden kilpailukykyä ja vientivalmiuksia neuvomalla, ohjaamalla ja kouluttamalla yrityksiä elintarvikevientiin liittyvissä kysymyksissä. Hankkeiden yhteydessä tuotettu materiaali on Ruokaviraston internetsivuilla.
Kuluttajaviestintä
Viranomaisten tulee viestiä kuluttajille elintarvikeketjun toiminnan vaatimuksista, niihin liittyvistä uhkista ja vaaroista sekä valvonnan tuloksista ja esimerkiksi tutkimuksista. Kuluttajaviestintä voi olla luonteeltaan yleistä tietoa esimerkiksi elintarvikkeista, eläimistä, kasveista, lannoitteista, rehuista tai kasvinsuojeluaineista ja ohjeistusta niiden oikeaan tai turvalliseen käyttöön. Keskeisiä keinoja ja kanavia ovat verkkoviestintä, sosiaalinen media, tiedotteet ja mediaviestintä, messut tai muut tapahtumat, tarvittaessa myös suora kuluttajien neuvonta tai esimerkiksi painotuotteet. Kukin viranomainen vastaa omaan tehtäväkenttäänsä liittyvästä kuluttajaviestinnästä. Valtakunnallisesta kuluttajaviestinnästä vastaa Ruokavirasto.
6 Valmiussuunnitelmat
Valmius- ja varautumissuunnitelmat
Elintarvike- ja rehuketjun valvonta toimii häiriötilanteissa lähtökohtaisesti normaalin valvontaorganisaation, toimintamallien ja -valtuuksien mukaisesti. Häiriötilanteessa voidaan tavanomaisia toimintoja joutua karsimaan, jotta varmistetaan riittävät resurssit tilanteen hoitamiseen. Lisäksi yhteistyö muiden viranomaisten kanssa tiivistyy. Toimijoihin voidaan vaikuttaa valvontaviranomaisen määräyksillä ja ohjauksella. Poikkeusoloissa tilanteen hallitseminen voi edellyttää lisätoimivaltuuksia tai -voimavaroja.
Häiriötilanteita varten kullakin viranomaisorganisaatioilla on alla mainittujen sektorikohtaisten suunnitelmien lisäksi valmiussuunnitelma, joka kattaa oman toiminnan toimintakyvyn turvaamisen.
Taulukko 6.1 Elintarvike- ja rehuketjun valmius- ja varautumissuunnitelmat.
|
Sektori |
Kohde |
Suunnitelman laatija |
Kattavuus |
|
Eläimet |
Vakavat eläintautiepäilyt ja -tapaukset |
Ruokavirasto |
Kansalliset valmiussuunnitelmat ja toimintaohjeet ensisijaisesti niiden vastustettavien eläintautien varalle, jotka todennäköisimmin uhkaavat Suomen eläinten terveyttä ja joiden leviäminen Suomen eläinpopulaatioon aiheuttaisi suurimmat tappiot eläintuotannolle tai vaarantaisivat ihmisten terveyden. |
|
|
Vakavat eläintautiepäilyt ja -tapaukset |
Ruokavirasto |
Kansallisia toimintaohjeita täydentävät alueelliset toimintaohjeet, niiden vastustettavien eläintautien varalle, jotka todennäköisimmin uhkaavat Suomen eläinten terveyttä ja joiden leviäminen Suomen eläinpopulaatioon aiheuttaisi suurimmat tappiot eläintuotannolle tai vaarantaisivat ihmisten terveyden. |
|
|
Vakavat eläintautiepäilyt ja -tapaukset |
Kunta |
Kunta suunnittelee eläinlääkintähuollon järjestämisen tilanteissa, joissa kunnaneläinlääkäreitä tarvitaan tavanomaista enemmän eläintaudin vastustustehtävissä. |
|
Kasvintuotanto |
Karanteenikasvintuhoojat |
Ruokavirasto |
Valmiussuunnitelmat mäntyankeroisen leviämisen ehkäisyyn ja torjuntaan sekä karanteenikasvintuhoojan löytymisen varalle tomaatintuotannosta ja perunan tummanrengasmädälle. Varosuunnitelmat tulipoltteen varalle. |
|
|
Muuntogeeniset kylvösiemenet |
Ruokavirasto |
Varosuunnitelmat muuntogeenisiä kylvösiemeniä koskevien rikkomustapausten varalta. |
|
|
Alkutuotanto |
Ruokavirasto |
Ohjeet alkutuotannon suojaamiseksi säteilyvaaratilanteessa |
|
Rehut |
Rehujen aiheuttama vakava riski ihmisten tai eläinten terveydelle tai ympäristölle |
Ruokavirasto |
Rehuja koskeva valmiussuunnitelma, jossa yksilöidään toimenpiteet, jotka toteutetaan viipymättä, kun rehujen on todettu aiheuttavan suoraan tai ympäristön välityksellä vakavan riskin ihmisten tai eläinten terveydelle. Ohjeet alkutuotannon suojaamiseksi säteilyvaaratilanteessa (nettisivuilla). Toimintaohje rahtisekoittajille, rehujen kuljettajille ja maatiloille salmonellan leviämisen ehkäisemiseksi. |
|
Elintarvikkeet |
Elintarvikkeiden aiheuttama vakava riski ihmisten tai eläinten terveydelle |
Ruokavirasto |
Elintarvikkeita koskevat valmiussuunnitelmat, joissa yksilöidään toimenpiteet, jotka toteutetaan viipymättä, kun elintarvikkeiden on todettu aiheuttavan suoraan tai ympäristön välityksellä vakavan riskin ihmisten tai eläinten terveydelle. |
|
|
Elintarvikkeiden aiheuttama vakava riski ihmisten terveydelle |
Kunta, Puolustusvoimat |
Paikallinen valmiussuunnitelma ruokamyrkytyksissä toimimiseen.
|
|
Eläimet, kasvit, elintarvikkeet
|
Vakava eläin- tai kasvitautiepidemia, kasvintuhoojat ja elintarviketurvallisuusuhka, alkutuotannon toimintaedellytysten heikkeneminen |
Maa- ja metsätalousministeriö |
Valmiussuunnitelma ministeriön hallinnonalaa koskevissa häiriötilanteissa, joka kattaa sektoreiden kohdealueiden vastuuviranomaiset ja yhteistyötahot, uhkan ennaltaehkäisemisen ja varautumisen sekä viestinnän. |
|
Eläimet, elintarvikkeet
|
|
Ruokavirasto |
Alueelliset eläintautivalmiussuunnitelmat. |
Yhteistyö
Varautumista ja niihin liittyviä toimenpiteitä edistetään viranomaisten välisissä yhteistyöelimissä (Taulukko 6.2).
Taulukko 6.2 Varautumiseen liittyvät viranomaisten yhteistyötahot.
|
Yhteistyöelin |
Vastuualue |
|
CBRNE-asiantuntijaryhmä |
CBRNE-uhilla tarkoitetaan kemiallisista aineista (C), biologisista taudinaiheuttajista (B), radioaktiivisista aineista (R), ydinaseista (N) sekä räjähteistä (E) sekä näitä koskevan tietotaidon väärinkäytöstä johtuvia vaaratilanteita. Tukee CBRNE-toiminnan kehittämistä, tehostaa viranomaisten yhteistyötä sekä parantaa toimintavalmiuksia vaaran uhatessa. |
|
Ensisijainen kontaktipaikka kemikaalimyrkytysten hoitoa koskevissa tilanteissa. |
|
|
Biologisten uhkien poikkihallinnollinen kansallinen yhteistoimintafoorumi (BUOS) |
BUOS varautuu biologisiin uhkiin sekä kasvattaa alan kansallista tietämystä ja yhteistyötä. BUOS yhdistää Terveyden ja hyvinvoinnin laitoksen, Puolustusvoimien ja Ruokaviraston erityisosaamista tavoitteenaan palvella yhteiskunnan kokonaisturvallisuutta sekä toimia kansallisen CBRNE-strategian mukaisten vastuiden ja toimenpiteiden toteuttajana. |
|
Zoonoosikeskus (ZOKE) |
Varmistaa valvonnan ja tutkimuksen tehokkaan ja jatkuvan yhteistyön eläinten ja ihmisen välillä tarttuvien tautien seurannassa ja torjunnassa. Koordinoi ja ohjaa zoonoosi- ja ruokamyrkytysepidemioiden ja terveysvaaratilanteiden selvityksen, sekä tukee biologisiin uhkiin varautumista ja uhkien torjuntaa zoonoosien osalta. |
|
Seuraa tartuntatautitilanteen yleistä kehitystä ja tartuntatautien vastustamistyön toteutumista, antaa sosiaali- ja terveysministeriölle asiantuntija-apua poikkeuksellisten valtakunnallisten epidemioiden torjunnassa. |
|
|
Säteilyturvallisuuden yhteistyöryhmä |
Ruokaviraston ja Säteilyturvakeskuksen välinen yhteistyö normaalitilanteessa, varautumisessa säteilyvaaratilanteisiin ja toiminnassa säteilyvaaratilanteen aikana. |
|
Kansalliset eläintautiasiantuntijatyöryhmät |
Eläintautikohtaiset yhteistyöryhmät erikseen määritellyille eläintaudeille eläintautivalmiuden kehittämiseksi ja häiriötilanteessa toimimisen tukemiseksi. |
|
Pohjoismaiden ja Baltian maiden yhteistyöryhmä eläintautivarautumisessa. Järjestää mm. koulutuksia ja valmiusharjoituksia. |
|
|
The European Commission for the Control of Foot-and-Mouth Disease (EuFMD) |
EuFMD on FAO:n alainen komissio, jonka jäsenenä Suomi on. Toiminnalla parannetaan EU:n jäsenvaltioiden varautumista suu- ja sorkkatautiin, pienennetään Euroopan lähialueiden aiheuttaman suu- ja sorkkataudin leviämisen riskiä ja tuetaan FAO:n ja OIE:n maailmanlaajuisen FMD-vastustusohjelmaa. Yhtenä näkyvänä toimintamuotona on ollut koulutus. |
|
Yhteisiä työpajoja tietyn kasvintuhoojan osalta |
|
|
Yhteistyö Huoltovarmuusorganisaation kanssa, jonka keskeiset kumppanit ovat alkutuotantopooli, elintarviketeollisuuspooli ja kauppa- ja jakelupooli (elintarvikehuolto -toimialalta) |
Yhteistyö ja valmiusharjoitukset Huoltovarmuusorganisaation kanssa erilaisissa uhkatilanteissa, esim. elintarvike- ja vesihuolto sekä säteilyvaaratilanteessa. |
|
Poikkeusolojen sosiaali- ja terveydenhuollon neuvottelukunta/Ympäristöterveydenhuollon alatyöryhmä |
Ympäristöterveydenhuollon varautumisen edistäminen häiriötilanteiden ja poikkeusolojen varalta. |
|
MMM:n valmiustoimikunta |
Käsittelee kriisitilanteisiin ja poikkeusoloihin varautumista koskevia hallinnonalan suunnitelmia ja toimenpiteitä. |
Valmiusharjoitukset
Toimintaa häiriötilanteissa harjoitellaan säännöllisesti. Kukin viranomainen järjestää itse harjoituksia tai osallistuu yhteisiin harjoituksiin. Yhteiset harjoitukset ovat yleensä alueellisia (maakunta, sote-alue) ja niiden koordinoinnista vastaa alueella toimiva vastuullinen viranomainen, yleensä alueellinen Pelastuslaitos yhteistyössä Pelastusopiston ja muiden viranomaisten kanssa. Ruokavirasto järjestää Pelastusopiston kanssa harjoituksia ja varautumisen koulutustilaisuuksia.
Ruokavirasto osallistuu kansainvälisiin valmiusharjoituksiin, kun niitä järjestetään.
Viestintä häiriötilanteissa
Häiriötilannetta johtava viranomainen vastaa tilanteen viestinnästä. Johtava viranomainen koordinoi osallistuvien tahojen viestintää ja välittää reaaliaikaista tietoa muille tilanteeseen kytkeytyville viranomaisille. Häiriötilanteessa toimivat viranomaiset sopivat johtavan viranomaisen kanssa viestinnän vastuut ja sisällöt sekä tukevat johtavaa viranomaista viestinnässä. Häiriötilannetta johtava viranomainen huolehtii vuorovaikutuksesta ja välittää tietoa muille viranomaisille ja toimijoille, jotka toimivat tilanteessa sovittujen yhteistyötapojen mukaisesti.
Toiminnan kannalta kriittisten kumppanien ja verkostojen sekä toimijoiden kanssa on sovitut yhteistyön muodot. Viestintä häiriötilanteissa toimii pääosin vakiintuneita viestintäkanavia ja -tapoja käyttäen samoilla välineillä kuin päivittäisessä normaalissa toiminnassa, mutta tehostetusti. Viranomaisten käytettävissä on lisäksi valtakunnallinen suojattu viranomaisradioverkko Virve. Sisäisellä viestinnällä varmistetaan, että kaikilla organisaatiossa toimivilla on tiedossaan toiminnan tavoitteiden ja työn kannalta olennainen tieto.
7 Tietojärjestelmät
Elintarvikeketjun valvonnan operatiivisiin tietojärjestelmiin kerätään tietoa muun muassa:
- valvontaviranomaisista ja laboratorioista,
- valvonnan sisällöstä, tuloksista ja toimenpiteistä,
- näytteenotosta ja tutkimustuloksista,
- toiminnanharjoittajista ja näiden omavalvonnasta,
- tieteellisestä tutkimuksesta ja riskinarvioinnista,
- toiminnanharjoittajien ja viranomaisten sähköisestä asioinnista.
Tiedolla johtaminen -ideologian mukaisesti valvonta- ja tutkimustulostietojen vuosittaista käyttöä ja analysointia edistetään ja parannetaan kaikkien elintarvikeketjun valvontaviranomaisten toimesta valvonnan suunnittelussa ja ohjaamisessa. Tietojärjestelmät ja niiden kehittäminen on keskeinen osa tiedon käsittelyn ja hyödyntämisen edistämistä. Valvonnan tietojärjestelmien lisäksi eri viranomaisilla on omia teknisiä ratkaisujaan asiakirjahallintaan ja -arkistointiin, henkilöstö- ja taloushallintaan sekä laboratoriotoimintaan.
Elintarvikeketjun viranomaisten tuottaman valvonta- ja rekisteritiedon hallintaa koordinoi ja keskeisiä tietojärjestelmiä ylläpitää pääsääntöisesti Ruokavirasto. Substanssitietojärjestelmiä on toteutettu kullekin sektorille ja niitä kehitetään strategisten painopisteiden mukaisesti. VASUn osissa 3-5 on kunkin valvontajärjestelmän kuvauksen yhteydessä tietoa käytössä olevista rekistereistä ja tietojärjestelmistä. Ruokavirasto myös ylläpitää rekisteriä elintarvikelain, rehulain, lannoitevalmistelain, eläintautilain ja terveydensuojelulain nojalla nimetyistä viranomais- ja omavalvontalaboratorioista sekä tietoja elintarvikevalvontaketjun viranomaisista.
Taulukko 7.1 Elintarvikeketjun viranomaisten käytössä olevat operatiiviset tietojärjestelmät.
|
Tuoteryhmä |
Tietojärjestelmä |
Tietojärjestelmän lyhyt kuvaus |
Käyttäjät |
|
Eläinrekisterit |
Nautarekisteri |
Nautarekisteri on nautojen merkintään, rekisteröintiin, tapahtumiin ja siirtojen seurantaan tarkoitettu järjestelmä. |
Eläintenpitäjät
Ruokavirasto, kunnat, elinvoimakeskukset |
|
|
Eläintenpitäjärekisteri |
Rekisterin avulla tehdään ja hallitaan eläintenpitoon ja pitopaikkoihin liittyviä ilmoituksia sekä muutoksia. Järjestelmässä on myös haaskaruokintapaikkarekisteri, jolla hallinnoidaan luonnonvaraisena elävien eläinten haaskaruokintapaikkoja. |
Eläintenpitäjät
Ruokavirasto, kunnat, elinvoimakeskukset |
|
|
Eläintietojärjestelmä |
Eläintietojärjestelmä on lampaiden, vuohien ja sikojen merkintään ja rekisteröintiin sekä tapahtumien, eläinmäärien ja siirtojen seurantaan tarkoitettu järjestelmä. Järjestelmässä on lisäksi merkkitilausjärjestelmä. |
Eläintenpitäjät
Ruokavirasto, kunnat, elinvoimakeskukset |
|
|
Vesiviljelyrekisteri |
Vesiviljelyrekisteri sisältää Suomen vesiviljelylaitokset pitopaikkoineen (Ahvenanmaa puuttuu toistaiseksi). Vesiviljelyllä tarkoitetaan tässä kalojen, rapujen, katkarapujen sekä simpukoiden kasvatusta. |
Ruokavirasto, elinvoimakeskukset, MMM ja Luke |
|
|
Eläintenpitokieltorekisteri |
Oikeusrekisterikeskuksen omistama rekisteri, joka sisältää tiedot tuomioistuinten määräämistä eläintenpitokielloista. Ruokavirastolla on rekisteriin tekninen käyttöyhteys, jonka avulla laissa erikseen mainitut viranomaiset voivat selata tietoja. |
Ruokavirasto, kunnat. Lisäksi maa- ja metsätalousministeriöllä on lukuoikeus. |
|
Ympäristöterveydenhuolto |
Ympäristöterveydenhuollon toiminnanohjaus- ja tiedonhallintajärjestelmä VATI |
Ympäristöterveydenhuollon toiminnanohjausjärjestelmä, jossa hallinnoidaan elintarvike-, terveydensuojelu- ja tupakkavalvonnan kohteita ja niihin kohdistuvaa valvontaa |
Ruokavirasto, kunnat, Tulli, Puolustusvoimat, Lupa- ja valvontavirasto |
|
|
Ilppa |
Ympäristöterveydenhuollon sähköinen asiointipalvelu |
Yrittäjät, yksityishenkilöt |
|
|
KUTI-YHTI |
Vatia edeltävä sovelluskokonaisuus, joka on poistumassa käytöstä |
Ruokavirasto, kunnat, Lupa- ja valvontavirasto |
|
|
Alkutuotanto |
Sovellus, jolla voidaan hakea lähdejärjestelmistä potentiaalisia elintarvikevalvonnan alkutuotantopaikkoja. Lähdejärjestelmiä ovat tukisovellus, eläintenpitäjärekisteri, KAKE ja Kaveri. |
Ruokavirasto, kunnat |
|
|
Oivahymy |
Elintarvikevalvonnan tarkastustulosten julkistamisjärjestelmä |
Kansalaiset, yritykset |
|
|
Analyysitietojen siirtopalvelu |
Nimetyt laboratoriot, jotka tarjoavat analyysipalveluita (vedet ja elintarvikkeet) ympäristöterveydenhuollon valvontayksiköille, voivat toimittaa näytetietoja sähköisesti ympäristöterveydenhuollon toiminnanohjaus- ja tiedonhallintajärjestelmä VATIin |
Nimetyt laboratoriot, Ruokavirasto, Lupa- ja valvontavirasto, kunnat |
|
|
ELVI |
Elvi järjestelmään tallennetaan ja raportoidaan eläintensuojelun otantatarkastuksien ja eläinkuljetuksien valvontatietoja sekä lihantarkastuksen kuukausi-ilmoituksia. |
Elvi järjestelmän viranomaisosiota käyttävät kunnaneläinlääkärit ja Ruokavirasto. |
|
|
Eläinlääkärirekisteri |
Ruokavirasto ylläpitää rekisteriä eläinlääkärinammatin harjoittajista |
Ruokavirasto |
|
|
ELTE |
Eläinten terveyden ja hyvinvoinnin hallinnan tietojärjestelmään tallennetaan ja sieltä raportoidaan eläintautien ja lääkitsemisen hallintatoimia, eläimiin liittyviä siirtokieltoja sekä eläinsuojeluvalvonnan hallintatoimia. |
Ruokavirasto, elinvoimakeskukset, kunnat |
|
|
Vetportti
|
Vetportti-asiointipalvelussa eläinlääkäri voi tallentaa ja tarkastella tietoja käyttämistään, luovuttamistaan ja varalle luovuttamistaan mikrobilääkkeistä. |
Eläinlääkärit |
|
|
LIMS |
Tullin laboratoriotietojärjestelmä |
Tulli |
|
|
Patogenix |
Paikallislaboratorioiden patogeeneja koskeva ilmoitusjärjestelmä |
Nimetyt laboratoriot, Ruokavirasto |
|
|
RYMY |
Ruokamyrkytysrekisteri toimii elintarvike- ja vesivälitteisten epidemioiden epäily- ja selvitysilmoitusten vastaanotto- ja jakelujärjestelmänä sekä kansallisena ruokamyrkytysepidemiarekisterinä |
Ruokavirasto, THL, kunnat, Puolustusvoimat |
|
|
eControl |
Sovellus välittää valvonta- ja omavalvontatietoja Kiinan hyväksymistä laitoksista vientilaitoksista Kiinan viranomaisille |
Ruokavirasto, yritykset, Kiina viranomaiset |
|
|
eCert |
eCert on Ruokaviraston palvelu suomalaisen eläinperäisen materiaalin vientisertifikaattien myöntämiseen ja sähköiseen välittämiseen kohdemaihin. |
Yrittäjät, eläinlääkärit, Ruokavirasto |
|
|
Kartturi |
paikkatietosovellus |
Ruokavirasto, MMM:n hallinnonala |
|
|
Kysymyspankki |
Hygieniapassijärjestelmän hallintaan, ylläpitoon ja käyttöön liittyvä tietojärjestelmä |
Ruokavirasto, hygieniapassitestaajat |
|
|
VYHA |
Ympäristöterveydenhuollon valvontayksikkötietojen hallintajärjestelmä |
Kunnat, Ruokavirasto, STM |
|
ELMO |
Touko |
Sähköinen asiointipalvelu, jolla osa asiakkaista voi mm. hakeutua rekistereihin, tehdä rekisterimuutosilmoituksia ja ladata tutkimustuloksia. |
Kasvinterveyden, lannoitevalvonnan, rehuvalvonnan, luomuvalvonnan ja siementarkastuksen asiakkaat |
|
|
Luova |
Luomutarkastussovellus |
Ruokavirasto, elinvoimakeskukset, valtuutetut tarkastajat |
|
|
ELMO |
Ruokaviraston valvonnan ja laboratorion yhteinen tietojärjestelmä, jossa on mm. valvonta- ja laboratoriotutkimustietoa sekä useita rekistereitä. Elmoa käytetään myös laskutukseen. |
Ruokavirasto, elinvoimakeskukset |
|
|
PIHA |
Pätevyystietojen hallintajärjestelmä, jolla hallinnoidaan siemen-, luomu-, rehu-, lannoite- ja kasvinterveystarkastajien pätevyyksiä ja koulutuksia. |
Ruokavirasto |
|
|
Mobiilisiemen |
Järjestelmä, johon kirjataan siemennäytteiden sähköiset lähetteet. |
Siemennäytteiden ottajat, Ruokavirasto |
|
Muut |
|
|
|
|
|
ID-valvontasovellus |
Tietojärjestelmä eläinten merkinnän ja rekisteröinnin valvonnoille (nauta-, lammas-, vuohi- ja sikaeläimet). |
Ruokavirasto, ja elinvoimakeskukset |
|
|
Uusi Tukisovellus |
Tietojärjestelmä, jonne tallennetaan ehdollisuuden valvonnat. Lisäksi sillä käsitellään mm. viljelijätuet, hallinnoidaan maatilarekisteriä ja tuotetaan huomattava osa maatalouden perustilastoista. |
Kunnat/yhteistoiminta-alueet, elinvoimakeskukset ja Ruokavirasto |
|
|
MAREK |
Tukesin valvontajärjestelmä, joka sisältää tiedot mm. kasvinsuojeluvalvonnan kohteista, valvotuista valmisteista sekä näytteistä. Myös kuluttajailmoitukset sekä valvontatietojen julkaisu tapahtuvat MAREK-järjestelmän kautta. |
Tukes |
|
|
Alkoholielinkeinorekisteri ALLU |
Lupa- ja valvontaviraston valvontajärjestelmä, joka sisältää tiedot mm. alkoholijuomien valmistuspaikoista, tukkumyyjien varastoista ja Alkon myymälöistä sekä niihin kohdistetusta valvonnasta, markkinoilla olevista alkoholijuomista, niiden valmistuksesta ja myynnistä sekä otetuista näytteistä. Myös kuluttajailmoitukset sekä muut epäkohtailmoitukset on kirjattu ALLU-järjestelmään. |
Lupa- ja valvontavirasto |
