1 Inledning
Syftet med myndighetstillsynen över livsmedelskedjan är att säkerställa att aktörerna efterlever lagen samt att verksamheten, produkterna och uppgifterna om dessa uppfyller lagstiftningens krav. Tillsynen är också ett sätt att trygga god praxis i handeln och skydda konsumenternas intressen. En välfungerande myndighetstillsyn hjälper aktörerna att göra rätt och stärker deras konkurrenskraft.
Myndighetsarbetet inom livsmedelskedjan bedrivs i nära samarbete mellan flera myndigheter. Samarbetet mellan myndigheterna säkerställs bland annat genom ett gott informationsflöde och med en regelbunden koordinering av verksamheten. Det gemensamma arbetet utvecklas också kontinuerligt så att det finns en bred gemensam förståelse och syn på till exempel myndighetsverksamhetens mål, genomslag och kvalitet.
I Europaparlamentets och rådets förordning (EU) 2017/625 (den så kallade förordningen om offentlig kontroll) finns allmänna bestämmelser om den offentliga kontroll som behöriga myndigheter inom Europeiska unionen och i EU:s medlemsstater utövar. Syftet med förordningen är att säkerställa följande i livsmedelskedjan:
- människors hälsa med tanke på livsmedelssäkerheten samt livsmedlens kvalitet och hälsosamhet,
- djurs hälsa,
- växtskydd,
- djurskydd,
- konsumentskydd, inklusive bekämpning av vilseledande information,
- miljöskydd.
Var och en av EU:s medlemsstater ska göra upp en flerårig nationell tillsynsplan, för att säkerställa att förordningen om offentlig kontroll och EU:s allmänna livsmedelsförordning ((EG) Nr 178/2002) verkställs på ett effektivt sätt.
Finlands fleråriga nationella tillsynsplan (VASU) är en gemensam ”färdplan” för alla myndigheter i livsmedelskedjan. Med hjälp av planen säkerställs på nationell nivå att myndighetstillsynens mål och prioriteringar är övergripande och enhetliga samt att tillsynens kvalitet och utveckling säkras. I Finland inkluderar VASU alla system för tillsyn över livsmedelskedjan, oavsett om de omfattas av tillämpningsområdet för förordningen om offentlig kontroll. Myndighetsverksamheten förväntas uppmärksamma förändringar i samhället och eventuella nya risker. VASU är ett av våra viktigaste verktyg för hanteringen av dessa, eftersom planen grundar sig på principen om kontinuerlig förbättring av verksamheten. Varje behörig myndighet använder VASU i samband med planeringen, genomförandet och uppföljningen av sin egen verksamhet.
Det här är Del 1 av den Fleråriga nationella tillsynsplanen för livsmedelskedjan. I del 1 beskrivs bland annat hur den allmänna tillsynen ordnas i Finland. I denna del redogörs också för de allmänna principerna för tillsyn och kvalitet, koordinationskanalerna, beredskapsplanerna och de strategiska målen för tillsynen över livsmedelskedjan, som är gemensamma för alla tillsynssystem. Åtgärderna som vidtas för att nå målen beskrivs i del 2, medan del 3–5 redogör i detalj för enskilda system för tillsyn och deras mål och funktionsmekanismer.
I egenskap av central myndighet för tillsynen över livsmedelskedjan samordnar Livsmedelsverket arbetet med att göra upp och rapportera om VASU och fungerar som dess nationella kontaktpunkt. Kontaktuppgifter i VASU-ärenden: mancp-nas@ruokavirasto.fi.
2 Myndighetstillsynen över livsmedelskedjan i Finland
2.1 Behöriga myndigheter
Myndighetsnätverket som sköter tillsynen över livsmedelskedjan i Finland består av statsförvaltningens ministerier, centrala myndigheter och regionala livskraftscentraler samt av de självstyrande kommunerna och förvaltningsorganen i det självstyrande landskapet Åland (Tabell 2.1.1). Tillsynsuppgifter som fastställts i den nationella lagstiftningen kan dessutom överföras till aktörer utanför myndighetsnätverket. Jord- och skogsbruksministeriet (JSM) ansvarar för beredningen, normgivningen och styrningen av lagstiftningen som berör livsmedel, jordbruksprodukter, jord- och skogsbrukets produktionsförnödenheter, växtskydd, djurens hälsa och välfärd samt tillsynen över dessa, medan Livsmedelsverket i egenskap av central myndighet ansvarar för tillsynen över uppgiftsområdet. Åland har lagstiftande makt i de ärenden som enligt självstyrelselagen för Åland (1144/1991) hör till landskapets behörighet. I övrigt tillämpas rikets lag även på Åland.
I Finland har genomförds en reform av statens regionförvaltning i början av 2026 där statens tillstånds-, styrnings- och tillsynsuppgifter har samlats till ett nytt riksomfattande ämbetsverk. Samtidigt bildades nya regionala livskraftscentrum samt överfördes de miljö- och hälsoskyddsuppgifter som lyder under jord- och skogsbruksministeriet från regionförvaltningsverken till Livsmedelsverket. Syftet med förnyelsen är att stärka och förenhetliga tillstånds- och tillsynspraxisen oberoende av uppgiftsområde, samt att göra processerna och servicen smidigare. Dessutom tryggas heltäckande tjänster på olika håll i Finland, och särskild uppmärksamhet fästs vid de heltäckande beredskapsuppgifterna. Reformen av regionförvaltningen möjliggör en smidigare och mer flexibel verksamhet till exempel vid bekämpning av djur- eller växtsjukdomar, vid mer omfattande undantagssituationer på livsmedels- eller fodersidan eller vid övervakning av medicinsk behandling av djur. Dessutom strävar man efter att säkerställa en enhetlig verkställighet av lagstiftningen och av tillsynen på olika håll i landet samt att möjliggöra en effektivare specialisering bland annat för att rikta resurserna bättre.
Olika ministerier har ansvaret för resultatstyrningen och på så sätt också för resursstyrningen hos de olika myndigheterna som deltar i tillsynen över livsmedelskedjan. Därför beaktar myndigheternas resultatavtal alla förvaltningsområdens uppgifter som berör dem, inklusive tillsynen över livsmedelskedjan.

Bild 2.1.1. Uppgiftsfördelningen i fråga om styrning och verkställande av myndighetstillsynen över livsmedelskedjan (klicka på bilden för att förstora den).
Av bild 2.1.1 framgår de behöriga myndigheterna i livsmedelskedjan, de ministerier som handhar resultatstyrningen samt övriga aktörer som utför myndighetsuppgifter. Detaljer om tillsynsuppgifterna i livsmedelskedjan och rollerna de medverkande myndigheterna har framgår av de sektorbundna beskrivningarna av tillsynssystemen (VASU del 3–5). Flera samarbetsmetoder används i samordningen av tillsynsuppgifter mellan de behöriga myndigheterna (avsnitt 5.1).
Tabell 2.1.1. Myndigheterna i livsmedelskedjan och ministerierna som styr dessa samt länkar till ifrågavarande organisationers webbplatser. Myndigheternas organisationsscheman finns på deras webbplatser.
|
Resultatstyrning |
Myndighet |
|
Jord- och skogsbruksministeriet, JSM |
Naturresursinstitutet, Luke |
|
Social- och hälsovårdsministeriet, SHM |
Tillstånds- och tillsynsverket Institutet för hälsa och välfärd, THL Säkerhets- och utvecklingscentret för läkemedelsområdet, Fimea |
|
Finansministeriet, FM |
|
|
Arbets- och näringsministeriet, ANM |
Säkerhets- och kemikalieverket Tukes Livskraftscentraler |
|
Försvarsministeriet, FM |
|
|
Inrikesministeriet, IM |
|
|
Åland |
2.2 Tillsynsmyndigheternas befogenheter
Myndigheterna ska ha juridiska befogenheter att företa offentlig kontroll och annan offentlig verksamhet samt utföra de uppgifter som de har tilldelats. Myndigheterna ska till exempel vid behov ha tillträde till aktörernas lokaler och tillgång till dokumentation som berör verksamheten.
Tillsynsverksamheten grundar sig på lagstiftningen, där behöriga myndigheter har utsetts för varje sektor. Alla myndigheter som utses i en viss lag har inte nödvändigtvis befogenheter att utföra alla uppgifter enligt lagen i fråga.
För att säkerställa rätten till information och insyn kan en myndighet förena sina beslut med vite samt får handräckning av polisen och andra myndigheter. Det kan också vara straffbart att vägra lämna ut uppgifter som behövs för tillsynen. Avsikten är att förbättra och förtydliga bestämmelserna om rätten att få information från andra myndigheter (till exempel skatteförvaltningen) i den nationella lagstiftningen. Som huvudregel, utifrån sektorsspecifik lagstiftning, har tillsynsmyndigheterna rätt att få den information de behöver från statliga och kommunala myndigheter.
Tabell 2.2.1. Nationella lagar där behöriga myndigheter har definierats för varje sektor.
|
Nationell lag |
Behöriga myndigheter |
|
Livsmedelsverket, kommunerna, Tullen, Försvarsmakten, Tillstånds- och tillsynsverket, livskraftscentralerna |
|
|
Livsmedelsverket, livskraftscentralerna, Tullen |
|
|
Livsmedelsverket, livskraftscentralerna, Tullen, Finlands skogscentral |
|
|
Livsmedelsverket, kommunalveterinärerna, Tullen |
|
|
Livsmedelsverket, kommunalveterinärerna |
|
|
Livsmedelsverket, livskraftscentralerna, Tullen, Tillstånds- och tillsynsverket |
|
|
Livsmedelsverket, Tullen, kommunerna, kommunalveterinärerna |
|
|
Livsmedelsverket, kommunalveterinärerna, polisen, den tjänsteman i kommunen som ansvarar för hälsoskyddsövervakningen, besiktningsveterinärerna, köttbesiktarna, Tullen |
|
|
Lag om identifiering och registrering av djur
|
Livsmedelsverket, kommunalveterinärerna, livskraftscentralerna, Tullen, (polisen) |
|
Livsmedelsverket, kommunalveterinärerna, polisen, besiktningsveterinärerna, Tullen |
|
|
Livsmedelsverket, kommunalveterinärerna, Fimea |
|
|
Livsmedelsverket, kommunerna |
|
|
Livsmedelsverket |
|
|
Tillstånds- och tillsynsverket, Tullen |
|
|
Tillstånds- och tillsynsverket |
|
|
Statsrådets förordning om utredning av livsmedels- och vattenburna epidemier |
Kommunerna, Institutet för hälsa och välfärd, Livsmedelsverket |
|
Kommunerna, Institutet för hälsa och välfärd, Försvarsmakten |
|
|
Livsmedelsverket, kommunerna, Tullen, Naturresursinstitutet |
|
|
Livsmedelsverket, livskraftscentralerna, Tullen |
|
|
Livsmedelsverket, livskraftscentralerna, Tullen |
|
|
Livsmedelsverket, livskraftscentralerna, kommunens landsbygdsnäringsmyndighet, Tullen |
|
|
Tukes, Livsmedelsverket, livskraftscentralerna, Tullen, Naturresursinstitutet |
|
|
Livsmedelsverket, livskraftscentralerna, Tullen, Tillstånds- och tillsynsverket, kommunerna |
|
|
Livsmedelsverket, Finlands skogscentral |
|
|
Livsmedelsverket |
|
|
Livsmedelsverket |
2.3 Delegering av myndighetsuppgifter
Delegering av uppgifter
Förordningen om offentlig kontroll möjliggör delegering av myndighetsuppgifter både till organ som uppfyller kriterierna och till fysiska personer. Delegering av en behörig myndighets uppgifter förutsätter att en exakt skriftlig beskrivning ges av de uppgifter som ett organ med delegerade uppgifter eller en fysisk person får utföra, samt att de villkor fastställs under vilka organet eller personen får utföra uppgifterna.
I förordningen om offentlig kontroll fastställs olika förutsättningar för offentlig kontroll och delegering av uppgifter i samband med annan offentlig verksamhet (Tabell 2.3.1).
Tabell 2.3.1 Förutsättningar för delegering av offentlig kontroll och annan offentlig verksamhet i förordningen om offentlig kontroll.
|
|
Organ |
Fysisk person |
|
Offentlig kontroll (till exempel inspektioner) |
Delegering möjlig om den inte är förbjuden enligt substansbestämmelserna i fråga. |
Delegering möjlig om den är tillåten i artikel 18—27 i förordningen om offentlig kontroll. |
|
Annan offentlig verksamhet (till exempel kartläggningar, tillstånd, beslut, certifieringar) |
Delegering möjlig om den inte är förbjuden enligt substansbestämmelserna i fråga. Beslutanderätten i fråga om meddelande av föreskrifter och förbud får inte delegeras. |
Delegering möjlig om den är uttryckligen tillåten enligt substansbestämmelserna i fråga. |
Centralt i samband med delegering av uppgifter är nödvändig sakkunskap, utrustning och infrastruktur, lämplig kompetens och erfarenhet samt opartiskhet och frihet från intressekonflikter samt att det finns arrangemang som säkerställer en effektiv och verkningsfull samordning mellan de delegerande behöriga myndigheterna och organet med delegerade uppgifter. Livsmedelsverket har utarbetat en anvisning om överföring av uppgifter i lagstiftningen om livsmedelskedjan (på finska).
Enligt förordningen om offentlig kontroll krävs att den behöriga myndigheten ska säkerställa att ett organ med delegerade uppgifter eller en fysisk person till vilka sådana uppgifter delegerats har de befogenheter som krävs för att kunna utföra dessa uppgifter på ett verkningsfullt sätt. Därför är det tydligast att bestämmelser om möjligheterna att delegera uppgifter ingår också i den nationella lagstiftningen i fråga. Nationell lagstiftning som begränsar rätten att delegera uppgifter till endast vissa behöriga myndigheter behövs även i situationer där en EU-medlemsstat inte anser det ändamålsenligt att alla behöriga myndigheter inom en sektor har rätt att delegera uppgifter. Huvudsakligen i den nationella lagstiftningen har man valt att möjliggöra delegering av uppgifter endast till fysiska personer, eftersom det i praktiken inte konstaterats något behov av att delegera uppgifter till organ med delegerade uppgifter. Enligt livsmedelslagen och växtskyddslagen kans inspektioner, undersökningar och utredningar med anknytning till offentlig kontroll och annan offentlig verksamhet överföras till uppgiften för det organ som fått uppdraget.
Observerar att randvillkor för delegering av myndighetsuppgifter utöver i förordningen om offentlig kontroll även ingår i Finlands grundlag (124 §). Grundlagen tillåter till exempel att inspektioner och provtagning delegeras till privata aktörer.
Möjligheterna att överföra uppgifter i olika omfattning ingår i flera lagar om tillsynen över livsmedelskedjan. Framför allt handlar det om inspektioner och provtagning. Överföringsmöjligheterna används också i praktiken, dock företrädesvis i fråga om delegering till fysiska personer. Aktörer till vilka uppgifter har överförts får regelbunden utbildning. Dessutom kontrolleras och revideras deras verksamhet. Närmare uppgifter om överföring av uppgifter finns i samband med beskrivningarna av tillsynssystemen (del 3–5).
2.4 Resurser
Personalresurserna inom myndighetstillsynen över livsmedelskedjan har i sin helhet varit relativt konstanta de senaste åren. I hela landet används totalt cirka 1 300–1 400 årsverken personalresurser till dessa uppgifter, av vilka cirka 60 procent är inriktade på sektorn för tillsyn över livsmedelssäkerheten, cirka 25 procent på sektorn för djurens hälsa och välfärd och cirka 15 procent på sektorn för växtproduktion.
Myndighetsnätverkets uppgifter har ökat och verksamhetsfältet som berörs av tillsynen har ständigt diversifierats. Utöver mängden personalresurser förknippas också faktorer som påverkar användningen och inriktningen av resurserna med en effektiv tillsyn. Sådana faktorer är bland annat riskbaserad inriktning av tillsynen, personalens kunnande och utvecklingen av det, förnyande av verksamhetskoncepten samt användningen av information och nivån på digitaliseringen i tillsynssystemet. Riskbaseringen och klassificeringen av riskerna beskrivs i avsnitt 4.2. i den allmänna delen samt i detalj i de enskilda beskrivningarna av tillsynssystemen (del 3–5).

Bild 2.4.1 Fördelningen av personalresurser mellan myndigheterna i livsmedelskedjan (2023). Resurserna uppgår till totalt cirka 1 300–1 400 årsverken. OBS! Diagramen uppdateras i början av 2027, då regionförvaltningsreformen har varit i kraft i ett år och aktuell information finns tillgänglig. Den bifogade bilden visar därför fortfarande felaktig informatio från Valvira, NTM-centralerna och AVI, trots att dessa organisationerna inte längre existerar.
De tillgängliga personalresurserna fördelar sig mellan myndigheterna enligt bild 2.4.1 och varje myndighet ansvarar själv för sina resurser. En så effektiv användning av resurserna som möjligt styrs med hjälp av lagstiftning och resultatavtal med den centrala myndigheten eller de styrande ministerierna. Styrningsmodellerna som används i tillsynssystemen presenteras i anslutning till beskrivningarna av dessa (del 3–5).
Cirka 77 procent av myndighetsresurserna i livsmedelskedjan är inriktade på tillsyn, cirka 22 procent på laboratorieverksamhet och riskbedömning samt återstoden på vetenskaplig forskning (bild 2.4.2). Utsedda laboratorier utföra uppgifter för myndigheternas räkning, och dessa resurser har inte beaktats på bilden.

Bild 2.4.2 Fördelningen av myndighetsresurserna i livsmedelskedjan mellan olika uppgifter och aktörer (2023). Utsedda laboratorier beaktas inte på bilden.
Utöver personalresursen och det intellektuella kapitalet har myndigheterna också andra resurser, såsom verksamhetslokaler med inredning, maskiner och utrustning samt informationssystem och IT-stöd. Dessa har inte beaktats på bilderna ovan. Varje myndighet ansvarar också själv för hur de hanterar de övriga resurserna och bedömer deras tillräcklighet.
2.5 Nationella referenslaboratorier och utsedda laboratorier
De nationella referenslaboratorierna är Livsmedelsverkets laboratorium, Tullaboratoriet och laboratoriet vid Institutet för hälsa och välfärd THL (bild 2.5.1). De nationella referenslaboratoriernas verksamhetsområde och arbetsfördelning grundar sig på jord- och skogsbruksministeriets beslut om utnämning och motsvarar EU-referenslaboratoriernas verksamhetsområden.
Bild 2.5.1 Nationella referenslaboratorier.
De nationella referenslaboratorierna är ackrediterade laboratorier inom sina branscher. Ackrediteringens omfattning inkluderar de analys- och testmetoder som ingår i referenslaboratorieverksamheten. Behörigheten konstateras av ackrediteringstjänsten FINAS, vars ackrediteringar omfattas av ömsesidigt erkännande i Europa och uppfyller kraven i förordning (EG) Nr 765/2008.
De nationella referenslaboratorierna tillhandahåller analystjänster för myndigheter i synnerhet i händelse av störningar, samt sörjer för bland annat bekräftande och fortsatta undersökningar av positiva patogenprover.
Expertis och upprätthållande av tillförlitliga och moderna metoder är en viktig del av referenslaboratorieverksamheten, för att man ska kunna erbjuda laboratoriefältet rådgivning och vid behov vetenskaplig och teknisk hjälp med tillsynen. De nationella referenslaboratorierna deltar i möten, utbildningar och referensmätningar för EU:s referenslaboratorier (EURL), samt i arbetet med att utveckla metoder tillsammans med organisationer som ISO, CEN, EPPO, ISTA och NMKL.
Information om referenslaboratorieverksamheten, meddelande, utbildningar och kontaktuppgifter till alla referenslaboratorier finns på Livsmedelsverkets webbplats.
Utsedda laboratorier
Proverna som tagits vid offentlig kontroll och annan offentlig verksamhet analyseras utöver vid de nationella referenslaboratorierna också vid officiella laboratorier som utsetts av Livsmedelsverket. Livsmedelsverket kan på basis av ansökan utse ett laboratorium som officiellt laboratorium, om laboratoriet använder de analysmetoder som krävs i lagen och är lämpliga. Ett laboratorium som utses som officiellt laboratorium ska också tillämpa ett kvalitetssystem enligt standarden ISO 17025 och det bör ha ackreditering som beviljats av ackrediteringstjänsten FINAS. Det ackrediterade kompetensområdet ska omfatta metoder som ska användas av laboratoriet när det fungerar som ett officiellt laboratorium.
De utsedda officiella laboratorierna ansvarar för en avsevärd del av livsmedelstillsynens analystjänster. En del av undersökningarna görs också vid referenslaboratorierna.
Även officiella undersökningar med anknytning till tillsynen över foder, utsäde, biprodukter samt djur- och växtsjukdomar kan utföras vid utsedda laboratorier. Undersökningar för offentlig kontroll av växtskyddsmedel utförs också i utsedda laboratorier. Den här typen av undersökningar har dock huvudsakligen koncentrerats till Livsmedelsverket, med undantag av undersökningar av salmonella, som är en djursjukdom som ska övervakas.
De utsedda laboratorierna ansvarar till stor del för analyserna av lagstadgade egenkontrollprover som aktörer inom livsmedels- och foderbranschen tagit, samt för egenkontrollprover som tagits inom ramen för nationella övervakningsprogram, såsom salmonella- och STEC-övervakningen.
Ett laboratorium som analyserar endast prov för egenkontroll kan ansöka utseendet som ett egenkontrollaboratorium från Livsmedelsverkets. Ett egenkontrollaboratorium ska uppfölja kvalitetssystem enligt standarden ISO 17025 och det ska vara utvärderad av FINAS-ackrediteringstjänst.
Referenslaboratorierna styr de utsedda laboratorierna med hjälp av information, rådgivning och utbildning, ordnar referensundersökningar vid behov samt följer de utsedda laboratoriernas framgång i kompetensprov som ordnas av utomstående arrangörer av referensprov.
Livsmedelsverket övervakar och auditerar verksamheten vid de utsedda laboratorierna bland annat genom att följa resultaten av de årliga periodiska utvärderingarna som görs av det nationella ackrediteringsorganet och laboratoriernas ackrediterade kompetensområden. Information om tillgången på de rutinanalyser som behövs inom offentlig kontroll fås i samband med processen för godkännande av laboratorierna samt i registret över utsedda laboratorier. Referenslaboratorierna deltar i genomförandet av tillsyns- och uppföljningsprogrammen samt anskaffningen av sällsynta undersökningar genom att sätta upp eller köpa analyser från underleverantörer vid behov.
Aktuell förteckning över laboratorier utsedda av Livsmedelsverket.
3 Tillsynens strategiska mål och åtgärder för att nå målen
3.1 Mål och åtgärder
Finska staten säkerställer med hjälp av fleråriga planer att de strategiska riktlinjerna för ekonomin och verksamheten beaktas inom ministeriernas verksamhetsområden. Målen och strategin för jord- och skogsbruksministeriets (JSM) förvaltningsområde används i resultatstyrningen och ledningen av tillsynen över livsmedelskedjan, eftersom de kan anses gälla också tillsynen över livsmedelskedjan. I planeringen av strategin för tillsynen över livsmedelskedjan beaktas även andra strategier med anknytning till verksamhetsområdena, såsom till exempel den europeiska gröna givens strategi Från jord till bord, samt regeringsprogrammet, statsbudgeten och resultatavtalet mellan jord- och skogsbruksministeriet och Livsmedelsverket. Vår nuvarande VASU är uppgjord för åren 2025–2028, eftersom eventuella ändringar i de strategiska riktlinjerna enligt regeringsprogrammet för valperioden 2027–2030 i praktiken kan inkluderas i VASU enligt resultatstyrningen och årsklockan för VASU-rapporteringen om tillsynen över livsmedelskedjan (Bild 3.3.2) i sin helhet först från och med 2029.
Strategiska mål för tillsynen över livsmedelskedjan
Koordinationsgruppen för tillsynen över livsmedelskedjan, som består av representanter för alla behöriga myndigheter, har fastställt att utvalda Livsmedelsverkets strategiska effektivitetsmål (Tabell 3.1.1.) ska gälla verksamheten vid alla myndigheter i livsmedelskedjan. För att nå målen bedriver myndigheterna ett nära samarbete med alla andra myndigheter, intressentgrupper och kunder i livsmedelskedjan.
Tabell 3.1.1. Gemensamma strategiska effektivitetsmål för tillsynen över livsmedelskedjan med tillhörande specificerade mål (flesta ur Livsmedelsverkets strategi).
|
Effektivitetsmål |
Specificerade mål |
|
Stark inhemsk matproduktion och landsbygd |
Vi stöder ett hållbart jordbruk och landsbygdens livskraft Förutsättningarna för produktion och export av finländska livsmedel förbättras Aktörer inom livsmedelssystemet identifierar riskerna i sin verksamhet och behärskar dem |
|
Konsumenterna litar på att maten räcker till och är säker |
Konsumenterna får undersökt och opartisk information som stöd för sina säkra, hälsosamma och ansvarsfulla val. Kontrollsystemet är pålitligt och tillsynen är rätt inriktad. |
|
Växt- och djursjukdomar utgör ingen fara och djurens välbefinnande förbättras för samhället |
Vi förutser utvecklingen av sjukdomar och skadegörare och reagerar effektivt på upptäckta sjukdomar och skadegörare. |
Utöver dessa gemensamma strategiska effektivitetsmål som berör alla tillsynsmyndigheter i livsmedelskedjan kan varje myndighet också ha sina egna strategiska mål och åtgärdsplaner. Mer information om olika myndighetsorganisationer samt deras mål och åtgärder finns på varje myndighets webbplats (Tabell 2.1.1.).
För att främja de strategiska effektivitetsmålen har Koordinationsgruppen för tillsynen över livsmedelskedjan fastställt gemensamma utvecklingsteman för myndighetstillsynen:
- Beredskap och försörjningsberedskap
- Ansvarsfullhet och hållbarhet
- Teknik och information.
Gemensamma utvecklingsteman innebär i praktiken till exempel de konkreta operativa uppgifter som presenteras i figur 3.1.1.
Figur 3.1.1. Konkreta uppgifter som härletts ur gemensamma utvecklingsteman, med betoning på VASU-perioden (vägledande, inte uttömmande lista).
De gemensamma prioriteringarna inom tillsynen för perioden 2025–2028 grundar sig på dessa utvecklingsteman, tidigare resultat av tillsynen och andra faktorer som påverkar planeringen (nya risker, ny vetenskaplig information, resultat av revisioner, ändringar i lagstiftningen, förändringar i verksamhetsförutsättningarna), har lagts fram per sektor i del 2 av VASU. De planerade åtgärderna preciseras eller ändras vid behov i samband med den årliga översynen av VASU (avsnitt 3.3). Livsmedelsverket bereder närmare beskrivningar av prioriteringarna för varje år under hösten föregående år. Beskrivningarna publiceras i extranättjänsten Pikantti för myndigheter i livsmedelskedjan, i Livsmedelsverkets verksamhetsplan för livskraftscentralerna eller i det Riksomfattande programmet för tillsyn över veterinärvården.
3.2 Utarbetande av en tillsynsplan för den behöriga myndigheten
Myndighetstillsynen ska utföras regelbundet, riskbaserat och med lämplig frekvens för alla aktörers del för att uppnå önskad effektivitet. Systematisk tillsyn inriktas på mål där behovet av tillsyn är som störst. Tillsyn baserad på klagomål eller misstankar ska ändå i allmänhet prioriteras och utföras brådskande. Med myndighetsverksamhet avses utöver inspektionsverksamheten även andra åtgärder som tillsynsmyndigheten vidtar i syfte att följa lagen, såsom rådgivning eller förebyggande av hälsorisker. Samarbete och öppen dialog mellan aktörerna och myndigheterna förbättrar tillsynens effektivitet.
Varje behörig myndighet utarbetar en egen tillsynsplan. Den behöriga myndigheten ska beakta följande när den egna tillsynsplanen utarbetas:
- de allmänna principerna och målen för tillsynen (inklusive regelbunden och täckande tillsyn, som beaktar bland annat de minimikrav på kontrollfrekvenser som lagstiftningen ställer och den regelbundna tillsynens riskbasering),
- nationella tyngdpunkter i VASU,
- gemensamma utvecklingsteman och myndigheternas egna tyngdpunkter som härleds från dessa i VASU,
- tidigare resultat av tillsynen, revisioner och utvärderings- och styrningsbesök samt korrigerande åtgärder som dessa kräver,
- eventuella åtgärder föranledda av förändringar i verksamhetsförutsättningarna,
- övriga officiella åtgärder (inklusive handledning och rådgivning till aktörerna),
- eventuellt oförutsett arbete (till exempel tillsyn på grund av misstanke),
- myndighetens eventuella egna strategiska eller andra mål.
Livsmedelsverket har gjort upp anvisningar för utarbetandet av tillsynsplaner bland annat inom områdena för livsmedelssäkerhet samt djurens hälsa och välfärd.
Livsmedelsmyndigheten ska ha en tillräckligt stor personal i sin tjänst eller tillgängliga enligt avtal, med den kompetens och erfarenhet som behövs. Om resurserna inte tillgodoser tillsynsbehovet ska tillsynsplanen ha en redogörelse för hur tillsynsskyldigheterna fullgörs. Vid behov föreslås åtgärder för att ställa saken till rätta. De tillgängliga resurserna i relation till tillsynsbehovet ska bedömas i samband med både planeringen och utvärderingen av genomförandet. Resurser ska också reserveras för andra uppgifter än den regelbundna tillsynen baserat på erfarenheter av tillsynsbehovet från tidigare år.
3.3 Översynen av VASU
Den strategiska planeringen och åtgärderna som grundar sig på den kompletteras av den årliga utvärderingen av tillsynsplanerna och -resultaten. I tillsynen över livsmedelskedjan följs principen för kontinuerlig förbättring (Plan–Do–Check–Act eller PDCA, Bild 3.3.1.). Det innebär att de utarbetade åtgärdsplanerna utvärderas och granskas årligen. I samband med översynen beaktas bland annat tidigare resultat av tillsynen och korrigerande åtgärder som dessa kräver, eventuella observationer som gjorts i samband med revisionen samt ändringar i lagstiftningen och förändringar i verksamhetsförutsättningarna. Den uppdaterade analysen av verksamhetsförutsättningarna publiceras årligen som en del av resultatavtalet mellan jord- och skogsbruksministeriet och Livsmedelsverket.
Bild 3.3.1. Kontinuerlig förbättring i tillsynen över livsmedelskedjan (klicka på bilden för att förstora den).
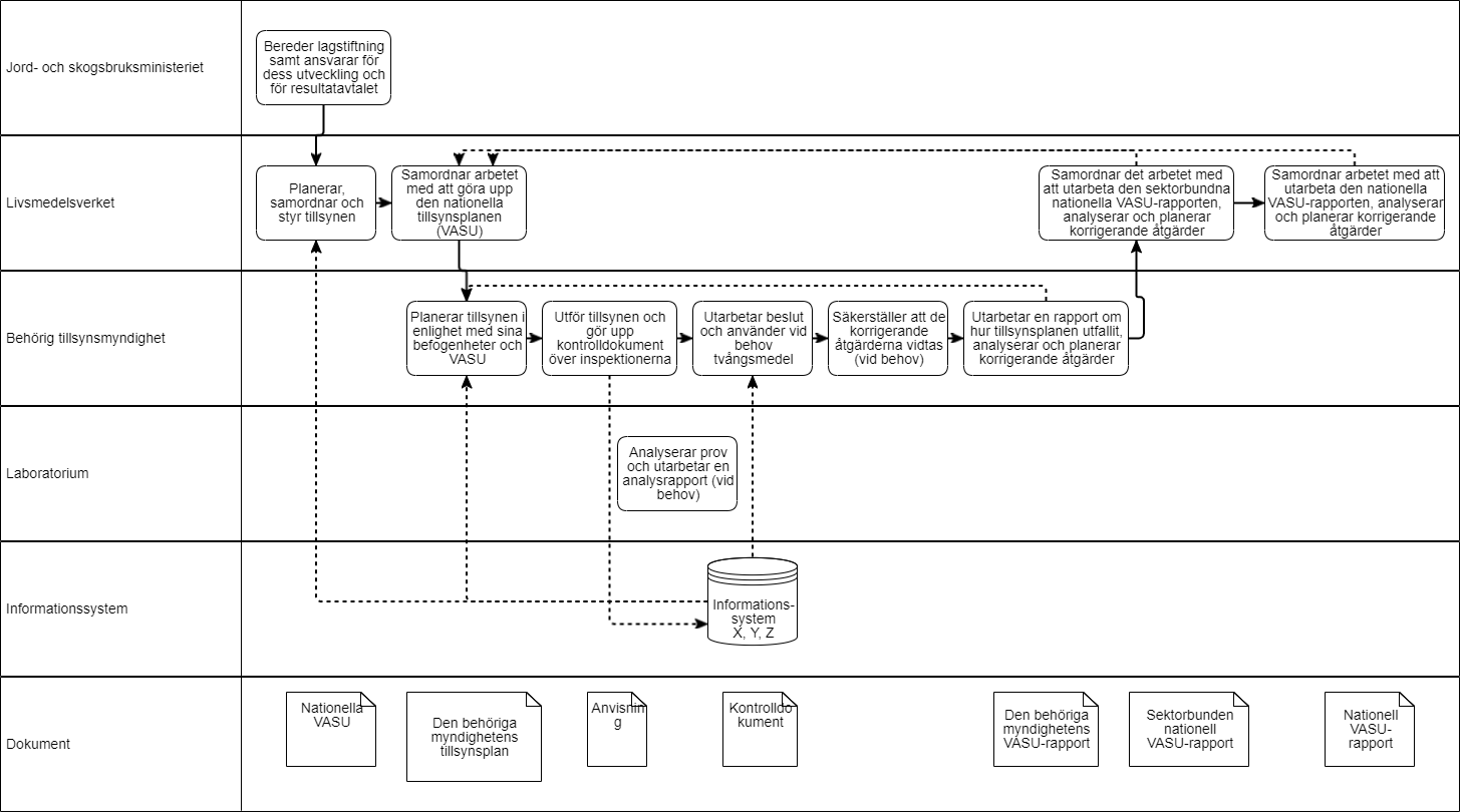
Varje behörig myndighet utvärderar sin verksamhet samt dess resultat och effektivitet i enlighet med sin egen roll och sina befogenheter. Utvärderingen av tillsynsplanerna och resultaten sammanställs i myndighetens egen årsrapport eller motsvarande utvärdering. Livsmedelsverket utarbetar, bland annat på basis av dessa rapporter och de tillsynsresultat som lagrats i informationssystemen, de så kallade nationella sektorbundna VASU-rapporterna samt sammanställer ifrån dessa rapporten om utfallet av tillsynen över livsmedelskedjan i Finland, som sänds till Europeiska kommissionen, samt publicerars på sin webbplats.
De nödvändiga årliga åtgärdsuppdateringarna i VASU utarbetas under ledning av Livsmedelsverket och diskuretas i Koordinationsgruppen för tillsynen över livsmedelskedjan samt vid andra samarbetsmöten mellan myndigheterna. De behöriga myndigheterna beaktar uppdateringarna när de utarbetar och uppdaterar sina egna tillsynsplaner.
Årsklockan för VASU-rapporteringen om tillsynen över livsmedelskedjan framgår av Bild 3.3.2. Enligt årsklockan överförs i synnerhet åtgärdsändringar som ska göras utifrån tidigare tillsynsresultat till prioriteringstabellerna i VASU i praktiken med ett års fördröjning.

Bild 3.3.2. Årsklockan för VASU-rapporteringen om tillsynen över livsmedelskedjan (klicka på bilden för att förstora den).
3.4 Övrig styrning av verksamheten
Livsmedelsverket och Tillstånds- och tillsynsverket gör tillsammans upp ett gemensamt riksomfattande tillsynsprogram för miljö- och hälsoskyddet, vars syfte är att samordna den praktiska tillsynen inom hela miljö- och hälsoskyddet. Tillsynsprogrammet uppdateras vid behov.
De branschspecifika riksomfattande programmen som ingår i tillsynsprogrammet enligt kraven i miljö- och hälsoskyddslagstiftningen är:
- riksomfattande programmet för livsmedelstillsynen (ingår i VASU)
- riksomfattande tillsynsprogrammet för tobakslagen
- riksomfattande programmet för tillsyn över hälsoskyddet
- riksomfattande programmet för tillsyn över veterinärvården (EHO).
I det gemensamma riksomfattande tillsynsprogrammet för miljö- och hälsoskyddet fastställs gemensamma teman för programperioden.
Livsmedelsverket gör årligen upp en verksamhetsplan för livskraftscentralerna, som publiceras i extranättjänsten Pikantti för myndigheter.
4 Allmänna principer för tillsynen och kvaliteten
4.1 Allmänna principer för tillsynen
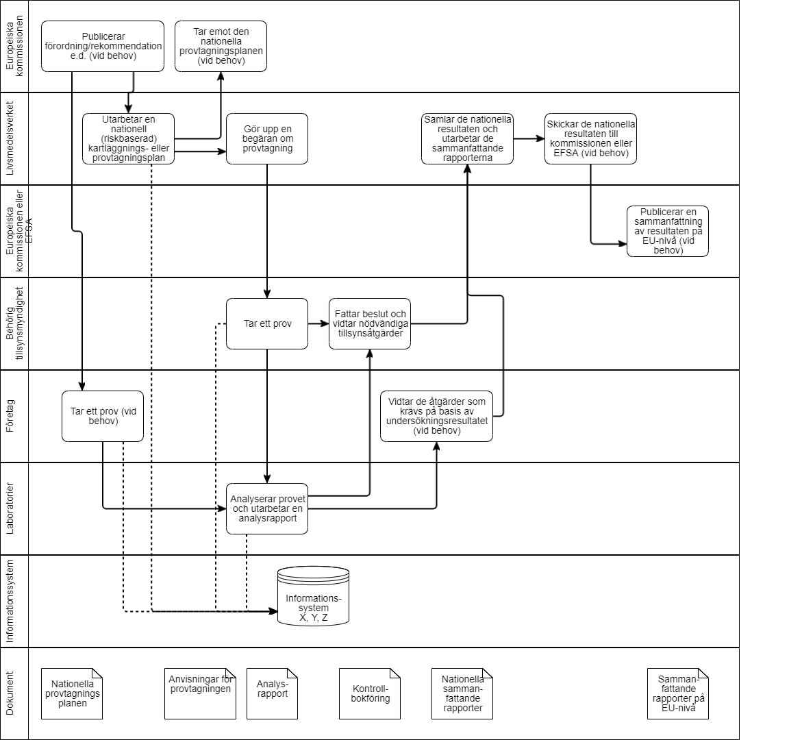
Myndighetsverksamheten kan indelas i offentlig kontroll och andra offentliga åtgärder. Offentlig kontroll används till att bekräfta att en aktör och dennes verksamhet eller produkter uppfyller kraven (Bild 4.1.1). Andra offentliga åtgärder är till exempel olika kartläggnings- och uppföljningsprogram (Bild 4.1.2) samt tillstånd, godkännanden och förbud.
Olika metoder och tekniker använd i tillsynen. Rätt valda metoder och tekniker förstärker tillsynens effektivitet och ändamålsenlighet. Myndigheterna väljer vilka metoder och tekniker som ska tillämpas i olika situationer med beaktande av deras ändamålsenlighet och riskbasering. Anvisningar för valet och användningen av metoder och tekniker som ska tillämpas i olika tillsynssituationer finns i de närmare beskrivningarna av enskilda tillsynssystem (del 3–5) som Livsmedelsverket har utarbetat. Bland annat Livsmedelsverket ordnar också utbildning i ämnet vid behov. Valet av metoder och tekniker, deras användning och tillämplighet utvärderas enligt principen för kontinuerlig förbättring.
Bild 4.1.1. Processbeskrivning av den allmänna offentliga kontrollen (klicka på bilden för att förstora den).
Bild 4.1.2. Exempel på processbeskrivning av ett allmänt kartläggnings- eller uppföljningsprogram (klicka på bilden för att förstora den).
En inspektionsberättelse eller -rapport görs upp om alla offentlig kontroll av livsmedelskedjan. Berättelsen eller rapporten lämnas till aktören antingen omedelbart i samband med inspektionsbesöket eller senare. Inspektionsberättelsen eller -rapporten görs i allt högre grad upp med hjälp av tillsynens operativa informationssystem (avsnitt 7). Vid behov fattar den behöriga myndigheten förvaltningsbeslut med anknytning till tillsynen. Bestämmelser om förvaltningsbeslutets centrala innehåll och tillhörande förfaranden finns i förvaltningslagen. Utöver substanslagstiftningen bör tillsynsmyndigheterna också kunna hantera kraven i lagstiftningen om förvaltningsförfarande. Detta och andra delområden av yrkesskickligheten stärks med hjälp av utbildning och anvisningar.
Åtgärder vidtas alltid när det finns anledning till detta på basis av tillsynen. Aktören ansvarar för avhjälpandet av brister som upptäckts av både aktören själv och myndigheterna i verksamheten hos en aktör som omfattas av tillsynen. För att säkerställa att tillsynen är enhetlig och effektiv ingriper de behöriga myndigheterna omedelbart i observerade missförhållanden. En ändamålsenlig användning av åtgärderna stöds med hjälp av utbildning och anvisningar. När en aktör har fått ett korrigeringsförslag eller tvångsmedel har använts ska den behöriga myndigheten se till att aktören vidtar åtgärder för att korrigera sin verksamhet enligt lagen. Användningen av tvångsmedel och korrigeringen av brister kan följas mer effektivt än tidigare hos enskilda aktörer med hjälp av informationssystem, till exempel genom att säkerställa att myndigheten har företagit en uppföljande inspektion för att kontrollera om bristerna har åtgärdats. Om förutsättningarna är uppfyllda kan tillsynsmyndigheten ålägga aktören en sanktionsavgift. Sanktionsavgiften kan användas tillsammans med andra administrativa tvångsmedel. Vid misstanke om brott gör tillsynsmyndigheten en utredningsbegäran till förundersökningsmyndigheten. Påföljdsbestämmelserna som gäller sektorerna i förordningen om offentlig kontroll finns samlade på Livsmedelsverkets webbplats (endast på finska).
I förordningen om offentlig kontroll har vissa horisontella krav ställts på myndigheterna i livsmedelskedjan. Dessa krav är gemensamma för alla tillsynssektorer och -myndigheter. Den nationella lagstiftningen ställer också särskilda gemensamma krav på myndighetsverksamheten.
Tillsynen ska vara regelbunden och systematisk (avsnitt 3.2) samt riskbaserad (avsnitt 4.2). Central-, region- och lokalförvaltningen säkerställer att tillsynen är enhetlig och täckande bland annat med hjälp av nära samordning och informationsutbyte mellan myndigheterna (avsnitt 5) samt med olika kontrollförfaranden (avsnitt 4.3).
Tillsynen som utförs är i regel oanmäld, det vill säga oplanerad. Inspektioner kan anmälas på förhand om särskilda skäl föreligger. Då är det ändå viktigt att se till att syftet med inspektionen inte äventyras av anmälan. Beslut om förfarandet när det gäller anmälan fattas genom att bedöma bland annat om det är nödvändigt att en representant för aktören är närvarande under inspektionen eller om provtagningen ska inriktas på ett visst produktionsskede.
Tillsynen över livsmedelskedjan ska vara oberoende och objektiv. I Finlands nationella lagstiftning ingår flera bestämmelser som berör kravet på objektivitet och likabehandling inom förvaltningen. Viktiga lagar som berör ämnet är:
- grundlagen 731/1999 (2 §),
- förvaltningslagen 434/2003 (6 och 7 §),
- språklagen 423/2003,
- lagen om offentlighet i myndigheternas verksamhet 621/1999,
- statstjänstemannalagen 750/1994,
- lag om tjänsteinnehavare i kommuner och välfärdsområden 304/2003.
Lagen om offentlighet i myndigheternas verksamhet reglerar sekretessen inom tillsynen. Dess syfte är att skapa öppenhet och en god informationshanteringspraxis samt att ge kunderna tillfälle att övervaka, fritt bilda sig en uppfattning om och påverka utövandet av offentlig makt. Lagen utgår från att myndigheternas handlingar är offentliga. Rätten till information kan begränsas endast med en bestämmelse på lagnivå och en stor del av grunderna för sekretessen finns uppräknade i lagen i fråga. När en myndighet fattar beslut och även i övrigt sköter sina uppgifter är den skyldig att se till att alla som ber om information behandlas jämlikt. Avsikten med bestämmelsen är att säkerställa att information ges jämlikt, i synnerhet när det är fråga om handlingar vars offentlighet är beroende av prövning. Myndigheterna informerar också aktivt om tillsynen och dess resultat (avsnitt 5.3). Information om livsmedelstillsynen offentliggörs också enligt OIVA-systemet.
Tillsynen utförs med hjälp av dokumenterade förfaranden, som bidrar till tillsynens enhetlighet, objektivitet och kvalitet. Livsmedelsverket gör upp riksomfattande anvisningar, dokumentmallar samt tillsynsprogram och -planer enligt behoven och förordningen om offentlig kontroll, för att olika tillsynssektorer ska kunna planera och verkställa tillsynen på ett enhetligt och ändamålsenligt sätt. Anvisningarna publiceras på Livsmedelsverkets webbplats eller i extranättjänsten Pikantti för myndigheter. Mer detaljerade planer och anvisningar för inspektioner eller provtagning kan också skickas till andra myndigheter till exempel per e-post. Vid behov kan myndigheterna inom livsmedelskedjan dessutom få anvisningar som är anpassade till situationen. De behöriga myndigheterna kan utöver dessa riksomfattande anvisningar också ha egna anvisningar som utgår från deras kvalitetssystem. Myndigheterna uppdaterar sina anvisningar regelbundet enligt sin kvalitets- eller verksamhetshandbok för att säkerställa att de är aktuella, ändamålsenliga och effektiva. Anvisningar och meddelanden till aktörerna kan utarbetas och publiceras på de olika myndigheternas webbplatser.
Vetenskaplig forskning och riskbedömning används i samband med tillsynen. Riskbedömningen genomförs så att samhälleligt beslutsfattande och åtgärder till följd av detta har inriktats och anpassats enligt den bedömda risken och att eventuella nya risker har förutsetts. Vetenskaplig riskbedömning är oberoende av riskhanteringen och fokuserad på samarbetet mellan de olika parterna. Vetenskapligt forskningsarbete går hand i hand med utvecklingen av tillsyns- och riskbedömningsbehovet samt stöder referenslaboratorieverksamheten och därtill hörande metodutveckling.
Myndighetstillsynen över livsmedelskedjan är till största delen avgiftsbelagd. Avgifterna täcker kostnaderna för den offentliga kontrollen och andra offentliga uppgifter. Mer information om avgifterna för myndigheternas verksamhet i livsmedelskedjan, myndigheternas taxor samt deras beräkningsgrunder finns på Livsmedelsverkets webbplats.
Tillsynsmyndigheterna ska tillräckligt kunnande och kompetens för att utföra sina uppgifter. Varje behörig myndighet ansvarar för att personalen har de kunskaper och färdigheter de behöver för att utföra sina uppgifter. I Finland sammanfaller detta mål med de allmänna behörighetskraven för statliga och kommunala tjänstemän. När en ny person börjar arbeta med en uppgift får han eller hon introduktion i arbetet enligt varje behörig myndighets introduktionsplan. Tillsynsmyndigheternas kunskaper utvecklas också hela tiden bland annat med fortbildningar (avsnitt 4.6). Kunnandet utvecklas dessutom med hjälp av anvisningar och gemensamma tolkningar som publiceras i extranättjänsten Pikantti för myndigheter.
Med kontrollförfaranden och revisioner (avsnitt 4.3 och 4.4) inom tillsynen säkerställs att tillsynen utförs enligt dessa allmänna krav och sektorernas speciallagstiftning. Med hjälp av kontrollförfarandena gynnas också tillsynens ändamålsenlighet, resultat och effektivitet.
Närmare anvisningar om de ovan nämnda allmänna principerna för tillsynen finns i tillsynssektorernas detaljerade anvisningar och övriga handlingar. Deras resultat bedöms enligt principen för kontinuerlig förbättring som en del av utvärderingen av verksamheten och effektiviteten (avsnitt 3.3).
4.2 Riskbasering och klassificering av risker
Tillsynen över livsmedelskedjan är riskbaserad, vilket innebär att tillsynen inriktas på aktörerna utifrån de risker som är förknippade till deras verksamhet eller produkter. Med hjälp av riskbaseringen kan resurserna allokeras så att deras effekt är så stor som möjligt med tanke på att trygga säkerheten och överensstämmelsen med föreskrifterna.
Inriktningen av tillsynen enligt riskerna är ett kontinuerligt arbete som kräver djupgående expertis och för att utveckla den utnyttjas aktivt både nationella och internationella vetenskapliga riskbedömningar, forsknings- och tillsynsresultat och analyser som görs av dessa samt information och observationer av nya risker. I Finland är den vetenskapliga riskbedömningen med anknytning till livsmedelskedjan koncentrerad till Livsmedelsverket och Institutet för hälsa och välfärd. Nationella riskbedömningar, riskprofiler och riskmodelleringar utgör en viktig grund för den riskbaserade inriktningen av tillsynen i Finland inom alla sektorer i livsmedelskedjan.
Enligt den allmänna livsmedelsförordningen grundar sig lagstiftningen som berör livsmedelskedjan på vetenskaplig forskning. Olika faror och risker som dessa medför kan variera beroende på sektor. Risker som är förknippade med livsmedelskedjans säkerhet och överensstämmelse med föreskrifterna är bland annat:
- mikrobiologiska, kemiska och fysikaliska risker,
- övriga biologiska risker,
- risker med anknytning till korrekt och trygg användning av produkter och tillbehör,
- faktorer som försämrar djurens välbefinnande,
- vilseledande av konsumenten,
- bedrägliga förfaranden.
Riskens storlek, sannolikhet och betydelse påverkar hur ofta en aktör och dennes verksamhet kontrolleras samt vad kontrollerna omfattar. I bedömningen av dessa riskfaktorer som helhet beaktas bland annat:
- typ och omfattning i fråga om den verksamhet som aktören bedriver,
- aktörens produkter och vid behov deras målgrupp,
- processer, material och ämnen som aktören använt,
- aktörens riskhanteringssystem och dess resultat,
- den plats där aktörerna bedriver sin verksamhet,
- resultaten av tidigare kontroller och vilka åtgärder och påföljder dessa föranlett,
- eventuella misstankar om försummelse att iaktta bestämmelserna, bedrägliga förfaranden eller vilseledande av konsumenter,
- kraven eller riskklassificeringen enligt lagstiftningen.
Enskilda tillsynssystem definierar den riskbaserade inriktningen av tillsynen utifrån dessa principer, men säkerställer samtidigt också att tillsynen är regelbunden och täckande. Den riskbaserade tillsynen och tillsynsfrekvensen fastställs i lagstiftningen eller i Livsmedelsverkets anvisningar, tillsynsplaner och uppföljningsprogram. Närmare uppgifter om principer och anvisningar med anknytning till riskklassificeringen finns i samband med beskrivningarna av de enskilda tillsynssystemen (del 3–5).
Varje behörig myndighet utarbetar en egen riskbaserad tillsynsplan med beaktande av lagstiftningen, VASU samt Livsmedelsverkets anvisningar. Tillsynens resurser ska vid behov allokeras för att säkerställa riskbaseringen. Tillsynens riskbasering utvärderas i samband med årsrapporteringen, när utfallet av tillsynsplanerna och tillsynens effektivitet utvärderas. Riskbaseringen kan dessutom utvärderas under utvärderings- och styrningsbesök samt i samband med revisioner.
För att kunna ta bekämpningen av brottslighet inom livsmedelskedjan i beaktande i den riskbaserade inriktningen av tillsynen krävs att tillsynsfrekvensen för specifika aktörer vid behov kan ökas till och med mycket snabbt. Högriskaktörer med tanke på brottslighet inom livsmedelskedjan kan vara aktörer i helt andra grupper av aktörer än de som uppskattats utifrån den traditionella riskbaseringen. Dessa aspekter ska också tas i beaktande i samband med allokeringen av tillsynens resurser. Europeiska kommissionen har gett riktlinjer för bekämpning av bedrägerier i livsmedelskedjan.
4.3 Kontrollförfaranden inom tillsynen
Kvalitetsledningssystemet omfattar de funktioner för vilka varje organisation ställer upp mål, samt de processer och resurser som behövs för att uppnå önskade resultat. Strategin fastställer organisationens kurs och överordnade skapar förutsättningar, där personalen deltar till fullo för att nå målen.
Enligt förordningen om offentlig kontroll ska alla behöriga myndigheter ha förfaranden för verifiering av kontrollverksamheten. Med dessa avses arrangemang som införs och åtgärder som vidtas för att se till att offentlig kontroll och annan offentlig verksamhet är enhetlig och verkningsfull.
Kontrollförfarandena är en väsentlig del av ledningen av tillsynen och de har också ett nära samband med god förvaltning. Det väsentliga i fråga om verifieringen av kontrollverksamheten är bland annat systematik och objektivitet, som gör det möjligt att dra korrekta slutsatser. Det kan gynnas till exempel med rätt uppställning av mål och nyckeltal, med planer för insamling och hantering av information om tillsynen samt genom att utföra tillsynen enligt de allmänna principerna (avsnitt 4.1 och 4.2).
Varje behörig myndighet utvärderar sin egen verksamhets överensstämmelse med kraven, ändamålsenlighet och effektivitet minst i samband med årsrapporten (eller motsvarande utvärdering) och vid behov oftare. Livsmedelsverket utvärderar tillsynens konsekvens och effektivitet på nationell nivå bland annat i samband med den sektorbundna VASU-rapporteringen. Samordningsgruppen för tillsynen över livsmedelskedjan bedömer tillsynens utfall i samband med beredningen av den sammanfattande rapporten.
Varje myndighet väljer de mest ändamålsenliga förfarandena för att verifiera kontrollverksamheten och genomför dem till exempel enligt sin egen kvalitets- eller verksamhetshandbok. Olika sätt att verifiera kontrollverksamheten är till exempel:
- kvalitetsutvärdering av tillsynen, bland annat:
- tillsynens enhetlighet och täckning
- val av tillsynsmetoder och -tekniker samt deras lämplighet
- tillsynens riskbasering
- bedömning av tillsynsresurserna
- samordning och samarbete mellan myndigheter
- personalens kunnande, kompetens och utbildning
- anvisningarnas tillräcklighet, lämplighet och efterlevnad
- uppställning och uppföljning av nyckeltal för tillsynens ändamålsenlighet och effektivitet
- analys av infomation som samlats in från tillsyn
- revisioner och uppföljning av korrigerande åtgärder
- utvärderings- och styrningsbesök
- inspektioner i par
- ledningens genomgångar.
Utvärderings- och styrningsbesök
Livsmedelsverket gör planmässig utvärdering- och styrnings, inklusive utvärderings- och styrningsbesök. Utvärderingen och styrningen inriktar sig antigen på den styrda myndighetens verksamhet eller på inspektionsverksamheten av tillsynsobjekten. Utifrån utvärderingen ges respons, anvisningar samt utredningsbegäranden för att korrigera observerade brister i tillsynsarrangemangen eller i avhjälpande av observerade brister i tillsynen. Utvärderings- och styrningsbesöken är en väsentlig del av styrningen och kvalitetskontrollen, för att säkerställa att tillsynen genomförs på det sätt som lagstiftningen och anvisningarna förutsätter. Besöken är också ett viktigt sätt att få respons på hur Livsmedelsverkets anvisningar fungerar, utbildningbehovet och eventuella problem inom tillsynen.
Nyckeltal
Olika nyckeltal används också till att utvärdera ändamålsenligheten och effektiviteten i tillsynen över livsmedelskedjan (Tabell 4.3.1).
Tabell 4.3.1. Nyckeltal som ska följas upp särskilt i utvärderingar av ändamålsenligheten och effektiviteten i tillsynen över livsmedelskedjan. Utöver dessa kan varje myndighet också använda andra nyckeltal, som kan ingå till exempel i myndighetens kvalitetssystem.
|
Nyckeltal |
Av dessa de nyckeltal som särskilt berör tillsynen över livsmedelskedjan |
|
Nyckeltal i Livsmedelsverkets strategi |
Ska bekräftas under 2025 |
|
Nyckeltal inom jord- och skogsbruksministeriets förvaltningsområde (Livsmedelsverkets resultatavtal) |
Se avsnittet ”Kvalitet om livsmedel och produktionsinsatser” |
|
Livskkraftscentralernas nyckeltal (Livskraftscentralernas resultatavtal; målen för jord- och skogsbruksministeriets uppgifter) |
Andelen aktörer inom livsmedelskedjan som uppfyller kraven i lagstiftningen |
|
|
Tillsynsplanerna för jordbruket och livsmedelssäkerheten (Livsmedelsverket) förverkligas till fullo |
|
Tillsynssystemens egna nyckeltal |
Se del 3–5, beskrivningarna av tillsynssystemen |
| Myndigheternas egna nyckeltal |
Myndigheternas egna verksamhetsstyrnings- och kvalitetssystem |
Förverkligandet av de gemensamma strategiska effektivitetsmålen för livsmedelskedjan utvärderas med hjälp av nyckeltalen i Livsmedelsverkets strategi fyra gånger om året i Livsmedelsverkets strategiska ledningsgrupp och minst en gång om året i Koordinationsgruppen för tillsynen över livsmedelskedjan.
Myndighetsnätverkets framgång utvärderas dessutom i de av Livsmedelsverket ordnade sektorvisa VASU-genomgångarna för ledningen samt i ledningens gemensamma genomgång för hela livsmedelskedjan. Koordinationsgruppen för tillsynen över livsmedelskedjan behandlar också genomgångarnas slutsatser Medlemmarna i koordinationsgruppen arbetar för att de korrigerande åtgärderna ska vidtas i organisationerna som de representerar.
Framgången för myndighetsnätverket bedöms dessutom i de sektorvisa VASU-besiktningar av ledningen som Livsmedelsverket ordnar samt i en gemensam granskning av ledningen för hela livsmedelskedjan.
4.4 Revisionsarrangemang
Syftet med revisionerna är att förbättra myndighetstillsynen genom att utreda myndighetstillsynens överensstämmelse med kraven och effektivitet samt dess lämplighet för ändamålet. Resultaten av revisionerna ger myndigheterna och i synnerhet alla som leder och styr tillsynen information om hur tillsynen har lyckats och vad som behöver utvecklas. Med hjälp av revisionerna kan man också förbättra förtroendet för myndighetstillsynen och allokeringen av resurser hos myndighetsnätverkets kunder, partner och medborgare.
Beskrivningen av revisionssystemet publiceras på Livsmedelsverkets webbplats.
Mer information om revisionerna som gäller myndigheter i livsmedelskedjan (extranättjänsten Pikantti för myndigheter). Sammanfattningarna av revisionsberättelserna publiceras på Livsmedelsverkets hemsida.
4.4.1 Internrevisioner och revisionskedjor
Internrevisioner
Förordningen om offentlig kontroll kräver att behöriga myndigheter genomför internrevisioner eller låta revisioner utföras på deras vägnar för att säkerställa efterlevnaden av kraven i förordningen. Utifrån observationer i samband med en revision ska nödvändiga åtgärder vidtas för att förbättra och utveckla verksamheten så att den är smidig och uppfyller kraven och anvisningarna i lagstiftningen. Varje behörig myndighet planerar och genomför dessa revisioner till exempel enligt sin egen kvalitets- eller verksamhetshandbok. I revisionsprogrammets innehåll och tidtabell beaktas bland annat de olika funktionernas betydelse med tanke på verksamheten och kunderna, förändringar som påverkar verksamheten, observerade avvikelser och risker, teman för EU:s och Livsmedelsverkets revisionskedjor samt tidigare revisioner och deras resultat.
Revisionskedjor
I egenskap av central myndighet för tillsynen över livsmedelskedjan ansvarar Livsmedelsverket för ordnandet av revisioner vid alla myndigheter inom livsmedelskedjan (så kallade revisionskedjor). Utöver revisionskedjorna ska myndigheterna inom livsmedelskedjan också själva ordna interna eller externa revisioner av sin verksamhet.
Till revisionssystemets funktionsprinciper hör revisionens oberoende, konfidentialitet, öppenhet, revisorernas kompetens och utbildning samt kontinuerlig förbättring av verksamheten. Revisionssystemet ska utvärderas av oberoende instanser. Den oberoende utvärderingen av Finlands revisionskedja har ordnats som ett samarbetsprojekt med Nordiska ministerrådets ämbetsmannakommitté EK-FJLS, där nordiska revisionsexperter utvärderar varandras revisionssystem.
Revisionerna utvärderar tillsynens kravuppfyllningshet, effektivitet och dess passning för sitt syfte. Som utvärderingskriterier används de krav och mål som ställts upp för tillsynen i EU:s lagstiftning och vår egen nationella lagstiftning. Som kriterier kan dessutom användas de mål och krav som ställts upp för tillsynen i olika vägledande dokument, till exempel strategiska handlingar, VASU, tillsynsplaner, resultatavtal, anvisningar, dokumentmallar och förfaranden.
Revisionerna genomförs enligt ett femårigt riskbaserat revisionsprogram. I regel revideras tillsynssystemet minst en gång under en femårsperiod. Revisionerna inriktas riskbaserad, det vill säga tillsynssystemet där risken är störst att tillsynens eller kravuppfyllningshets mål inte uppnås revideras oftare än andra. Även revisionens årsprogram planeras och varje revision inriktas riskbaserat.
Bestämmelser om revisionsskyldigheten finns i förordningen om offentlig kontroll. EU:s medlemsstater får anvisningar om hur revisionen ska ordnas i Europeiska kommissionens tillkännagivande rörande vägledning (2021/C 66/02). Nätverket för EU-medlemsstaternas nationella revisionsexperter (NAS-Network) har gjort upp anvisningar för de nationella revisionssystemen.
En beskrivning av revisionssystemet publiceras på Livsmedelsverkets webbplats.
Revisionsrapporterna publiceras i extranättjänsten Pikantti för myndigheter. Sammanfattningar av revisionsrapporterna publiceras på Livsmedelsverkets webbplats.
4.4.2 Övriga revisioner
Europeiska kommissionens revisioner
Europeiska kommissionens generaldirektorat SANTE och AGRI utför planenliga revisioner i syfte att konstatera att verkställandet av lagstiftningen följer lagen och är effektivt i EU-medlemsstaterna. Revisorerna kan ge EU-medlemsstaterna rekommendationer, som dessa ska åtgärda före en bestämd tidpunkt som man kommit överens om tillsammans.
Revisioner med anknytning till standarder och certifieringar
Livsmedelsverket har åtagit sig att kontinuerligt uppfylla följande standarder eller certifieringar som certifierings- och ackrediteringskrav:
- Laboratorieackreditering enligt SFS-EN ISO/IEC 17025
- ISTA ackreditering (inspektion av utsäde)
- Certifiering av informationssäkerhetshanteringssystem enligt ISO/IEC 27001
- CPVO godkännande (EU:s växtförädlarrättsbyrå)
- Green Office -certifikatet, WWF.
En del av dessa standarder och certifieringar gäller endast Livsmedelsverket (Green Office), men många berör på ett eller annat sätt hela myndighetsnätverket. Standarderna och förordningarna skiljer sig från varandra i fråga om detaljer, men gemensamt för alla är att verksamheten ska vara planerad och grunda sig på dokumenterade förfaranden, respons ska samlas in systematiskt, verksamheten ska mätas och utvärderas samt förbättras systematiskt och kontinuerligt. Organ som beviljar certifiering eller ackreditering ordnar regelbundna revisioner för att bekräfta att villkoren uppfylls.
Utöver dessa har olika myndigheter också egna kvalitetssystem, som kan vara certifierade (exempelvis ISO 9001) och omfatta självvärdering (exempelvis CAF) eller vars verksamhet kan bekräftas till exempel med internrevisioner.
4.5 Utbildning
En förutsättning för effektiv och ändamålsenlig myndighetstillsyn är en kunnig och kompetent personal, som får regelbunden fortbildning för sina uppgifter. I egenskap av central myndighet för styrningen av tillsynen på nationell nivå samarbetar Livsmedelsverket för sin del med bland annat organisationer, föreningar och skolor som tillhandahåller utbildning i branschen samt med utbildningsstyrelsen, för att utbildningen i branschen ska uppfylla de aktuella kraven.
Verksamhetsförutsättningarna och arbetets föränderliga fordringar kräver ständigt lärande av myndigheterna. Genom att förutse och analysera kunnandet säkerställs att kompetensutvecklingen grundar sig på framtidens behov. Viktiga faktorer som påverkar hur kunskapsbehoven fastställs ur myndighetsverksamhetens synvinkel inom livsmedelskedjan är bland annat:
- lagstiftningen och ändringar i den samt tolkningar: inklusive både horisontella gemensamma krav och vertikala substanskrav,
- tillsynsplanerna och deras mål,
- de strategiska målen,
- resultaten av tillsynen och analysen av dessa,
- resultaten av revisionerna och kvalitetsarbetet,
- ämnesområden för utbildningen enligt bilaga II i förordningen om offentlig kontroll (EU) 2017/625,
- övriga särskilda lagar som berör utbildningen av en myndighet inom livsmedelskedjan (såsom slakteripersonal),
- frågor som kommit fram i arbetet med intressentgrupper och kunder,
- strukturella och tekniska förändringar i livsmedelssystemet,
- övriga förändringar i verksamhetsförutsättningarna.
Kunnandet och dess ledning, utveckling och dokumentering är en viktig del av personalledningen, och varje myndighet inom livsmedelskedjan ansvarar för den enligt sina egna strategier och exempelvis sitt kvalitets- eller verksamhetssystem.
Utbildningsarrangemang
Livsmedelsverket är en central utbildare inom livsmedelskedjan i Finland, i synnerhet i fråga om fortbildning med anknytning till substanskompetensen. Livsmedelsverket ordnar olika grundutbildningar och fördjupande utbildningar (kurser, seminarier) samt förhandlings- och utbildningsdagar inom alla sektorers områden i livsmedelskedjan. Livsmedelsverket bedömer utbildningsbehoven bland annat utifrån styrningen av tillsynen, de tidigare resultaten och responsen. En del av utbildningarna som Livsmedelsverket ordnar är riktade endast till tillsynsmyndigheterna och de auktoriserade inspektörerna eller till aktörerna. En del av utbildningarna är riktade till alla gemensamt.
Alla centrala myndigheter ordnar utbildning enligt sina egna planer för sin egen personal samt vid behov också för aktörerna. De centrala myndigheterna ordnar också gemensam utbildning, till exempel med tanke på miljö- och hälsoskyddet.
Livskraftscentralerna och de kommunala tillsynsenheterna ordnar dessutom utbildningstillfällen för sin egen personal eller för aktörer enligt behov och resurser.
Myndigheterna har i allt högre grad tagit i bruk utbildningar som ordnas som videokonferenser, inspelat webbaserat kursmaterial samt andra hjälpmedel inom webbaserad utbildning.
Tabell 4.6.1 Mer information om utbildningar som ordnas av tillsynsmyndigheter inom livsmedelskedjan.
|
Myndighet |
Utbildningar |
|
Livsmedelsverket |
Mer information om Livsmedelsverkets utbildningar för myndigheter (extranättjänsten Pikantti för myndigheter) |
|
Tullen |
|
|
Tillstånds- och tillsynsverket |
Mer information om Tillstånds- och tillsynsverkets utbildningar för myndigheter och aktörer |
|
Tukes |
Mer information om Tukes utbildningar för myndigheter och aktörer |
|
Livskraftscentralerna |
Mer information om livkraftscentralernas utbildningar för aktörer |
|
Kommunerna |
Mer information om kommunernas utbildningar för aktörer på kommunernas webbplatser |
Utbildningsprogrammet Better training for safer food
Myndigheterna inom livsmedelskedjan deltar aktivt också i utbildningsprogrammet Better Training For Safer Food, som ordnas av EU. Syftet med utbildningsprogrammet BTSF är att erbjuda myndigheter som övervakar och forskar i livsmedlens säkerhet och kvalitet samt växters och djurs hälsa substansutbildning som är nödvändig med tanke på yrkeskunskapen och av hög kvalitet. Utbildningsprogrammet BTSF har också som mål att förbättra det internationella nätverksbyggandet mellan olika länders myndigheter samt principen ”Train the Trainer”, det vill säga att deltagarna förutsätts föra kunskaperna och färdigheterna som de fått på kurserna vidare till myndighetsnätverket i sitt hemland, till exempel genom att leda nationella utbildningar. BTSF:s nationella kontaktpunkt är Livsmedelsverket, som samordnar och dokumenterar finländska myndigheters deltagande i utbildningsprogrammets evenemang.
- Mer information om och anmälningar till BTSF:s utbildningar (extranättjänsten Pikantti för myndigheter).
Uppföljning av utbildningen och utvärdering av effektiviteten
Varje behörig myndighet ordnar uppföljning och utvärdering av sin personals utbildningar på eget initiativ och dokumenterar resultaten till exempel enligt sitt eget kvalitets- eller verksamhetssystem.
Utbildningarnas kvalitet och effektivitet uppmärksammas ständigt, bland annat genom att aktivt följa upp all respons som kommit in.
5 Koordination och kommunikation
5.1 Koordination och informationsutbyte mellan myndigheter
Nära nationell och internationell koordination och samarbete mellan myndigheterna är en viktig förutsättning för att nå målen för tillsynen samt göra tillsynen enhetlig och verksamheten smidig. Tillsynen inom nästan alla uppgiftsområden i livsmedelskedjan sköts av fler än en myndighet. Därför är det viktigt att samarbetet och informationsutbytet mellan myndigheterna fungerar smidigt. På så sätt kan man säkerställa att inga överlappningar förekommer i verksamheten och att alla uppgiftsområden övervakas tillräckligt väl. Varje myndighet ska också utvärdera koordinationens funktion som en del av den övriga verksamheten och dess effektivitet. Betydelsen av koordination mellan myndigheter betonas ytterligare i händelse av störningar samt vid identifiering och förebyggande av bedrägliga förfaranden inom livsmedelskedjan.
Samarbete mellan myndigheterna görs bland annat i samband med planering och styrning av verksamheten, samarbetsavtal och -protokoll, överföring av uppgifter, gemensamma förhandlings-, utvecklings- och utbildningstillfällen och annat informationsutbyte, samt när gemensamma uppgifter sköts. Verktyg för koordinationen mellan myndigheter är bland annat:
- samarbetsavtal,
- gemensamma förhandlingsdagar och utbildningar,
- övriga gemensamma nätverk och samarbetsgrupper,
- koordinerade tillsynsprogram,
- gemensamma informationssystem,
- resultatavtalsförfaranden,
- extranättjänsten Pikantti för myndigheter,
- revisioner samt utvärderings- och styrningsbesök,
- gemensam information,
- e-post.
Nationell koordination och samarbete
Det högsta samarbetsforumet för myndigheterna inom livsmedelskedjan är Koordinationsgruppen för tillsynen över livsmedelskedjan, med representanter för alla behöriga myndigheter som deltar i tillsynen över livsmedelskedjan. Gruppens uppgift är att samordna, styra, standardisera och utveckla tillsynen över livsmedelskedjan och den tillhörande rapporteringen.
Övriga regelbundna mötesformer och -tillfällen vars syfte är att trygga koordinationen mellan myndigheterna inom livsmedelskedjan framgår av Tabell 5.1.1. Enskilda tillsynssystem använder dessutom sina egna speciella samarbetsformer, som presenteras i anslutning till beskrivningarna av de enskilda tillsynssystemen (del 3–5).
Tabell 5.1.1 Regelbundna mötesformer och -tillfällen för myndigheterna inom livsmedelskedjan.
|
Möte |
Deltagare |
|
Livsmedel, foder och ekologisk produktion
|
|
|
Koordinationsgruppen för tillsynen över livsmedelskedjan
|
Livsmedelsverket, livskraftscentralerna, Tullen, Tillstånds- och tillsynsverket, Försvarsmakten, Tukes, de kommunala tillsynsenheterna |
|
Riksomfattande utbildningsdagar inom livsmedelstillsynen
|
Livsmedelsverket, de kommunala tillsynsenheterna (Tullen, Tillstånds- och tillsynsverket, Försvarsmakten, Tukes, Jord- och skogsbruksministeriet) |
|
Riksomfattande utbildningsdagar inom miljö- och hälsoskyddet
|
Livsmedelsverket, Tillstånds- och tillsynsverket, de kommunala tillsynsenheterna, Försvarsmakten, (Jord- och skogsbruksministeriet) |
|
Regionala utbildningsdagar inom miljö- och hälsoskyddet
|
Livsmedelsverket, Tillstånds- och tillsynsverket, de kommunala tillsynsenheterna, Försvarsmakten, (Jord- och skogsbruksministeriet) |
|
Förhandlingsdagar
|
Livsmedelsverket, Tullen, Tillstånds- och tillsynsverket, Försvarsmakten, de kommunala tillsynsenheterna, Jord- och skogsbruksministeriet (livskraftscentralerna, Tukes) |
|
Arbetsgruppen för miljö- och hälsoskyddet Ymppi
|
Livsmedelsverket, Tillstånds- och tillsynsverket |
|
Tillsynsnätverken (ämnesspecifika virtuella möten)
|
Livsmedelsverket, Tullen, de kommunala tillsynsenheterna |
|
Möten vid enheterna
|
Livsmedelsverket, Jord- och skogsbruksministeriet |
|
Evenemanget Ajankohtaista laboratoriorintamalla (Aktuellt på laboratoriefronten) för utsedda laboratorier
|
Livsmedelsverket, Tillstånds- och tillsynsverket, de kommunala tillsynsenheterna, utsedda laboratorier |
|
Samarbetsmöte mellan Livsmedelsverket och Tullen |
Livsmedelsverket, Tullen |
|
Förutsättningar för växtproduktion och växtskydd |
|
|
Koordinationsgruppen för tillsynen över livsmedelskedjan
|
Livsmedelsverket, livskraftscentralerna, Tullen, Tillstånds- och tillsynsverket, Försvarsmakten, Tukes, de kommunala tillsynsenheterna |
|
Samarbetsmöte JSM-Livsmedelsverket-Tullen (växtskydd) |
Livsmedelsverket, Tullen, Jord- och skogsbruksministeriet |
|
JSM/EKY-Livsmedelsverket (växtproduktion) |
Livsmedelsverket, Jord- och skogsbruksministeriet |
|
JSM/EKY-Livsmedelsverket (växtskydd)
|
Livsmedelsverket, Jord- och skogsbruksministeriet |
|
JSM/EKY-Livsmedelsverket (utsäde)
|
Livsmedelsverket, Jord- och skogsbruksministeriet |
|
Djurens hälsa och välfärd
|
|
|
Koordinationsgruppen för tillsynen över livsmedelskedjan
|
Livsmedelsverket, livskraftscentralerna, Tullen, Tillstånds- och tillsynsverket, Försvarsmakten, Tukes, de kommunala tillsynsenheterna |
|
JSM/EKY-Livsmedelsverket (djurens välbefinnande)
|
Livsmedelsverket, Jord- och skogsbruksministeriet |
|
JSM/EKY-Livsmedelsverket (märkning och registrering av djur)
|
Livsmedelsverket, Jord- och skogsbruksministeriet |
|
Myndigheternas djurskyddsdag
|
Livsmedelsverket, Polisen, de kommunala tillsynsenheterna, Jord- och skogsbruksministeriet, Tullen (representanter för rättsväsendet) |
|
Aktuellt om djurens hälsa och medicinsk behandling av djur
|
Livsmedelsverket, de kommunala tillsynsenheterna, Jord- och skogsbruksministeriet |
|
Beredskapsdag
|
Livsmedelsverket, de kommunala tillsynsenheterna, Jord- och skogsbruksministeriet |
|
Aktuellt möte för livskraftscentralernas djurövervakare (identifiering av djur)
|
Livsmedelsverket, livskraftscentralerna |
|
Djurövervakningsdagar
|
Livsmedelsverket, livskraftscentralerna |
|
JSM/EKY-Livsmedelsverket (djursjukdomar)
|
Livsmedelsverket, Jord- och skogsbruksministeriet |
|
Arbetsgruppen för miljö- och hälsoskyddet Ymppi
|
Livsmedelsverket, Tillstånds- och tillsynsverket |
|
Möte för övervakningen av fisksjukdomar
|
Livsmedelsverket, Jord- och skogsbruksministeriet |
|
Samarbetsnätverk mot olagliga sällskapsdjur
|
Livsmedelsverket, Tullen, Polisen, Skattemyndigheterna, Åklagaren |
|
ASF-samarbetsgrupp |
Jord- och skogsbruksministeriet, Livsmedelsverket, Tullen, Gränsbevakningsväsendet |
|
Uppföljningsmöten för EU:s program för uppföljning av djursjukdomar
|
Livsmedelsverket, Jord- och skogsbruksministeriet |
Till de nationella samarbetsforum en och expertnätverken mellan myndigheterna hör också:
- Zoonoscentret och dess arbetsgrupper
- Kompetenscentrum för biologiska hot
- Kompetenscentret för allvarliga kemiska hot (C-kompetenscentrum)
- Djurens välfärdscenter
- Redaktionen för bekämpning av grå ekonomi och ekonomisk brottslighet
- Nätverket för kemikaliekontroll
- Riskgrupp (kemiska myndigheter och forskningsinstitut)
- Delegationer och nämnder
Utöver koordinationen och samarbetet mellan myndigheterna är det också nödvändigt att försäkra sig om myndigheternas interna koordination och samarbete. Varje behörig myndighet ansvarar för dessa enligt sina egna arrangemang eller verksamhetssystem. Metoder att försäkra sig om den interna koordinationen är till exempel genom lösningar med anknytning till organisationsstrukturen och det interna informationsutbytet.
internationell koordination och samarbete
Bland myndigheterna i livsmedelstillsynskedjan har ministerierna huvudansvaret för internationella och europeiska frågor. I egenskap av central myndighet för tillsynen över livsmedelskedjan bedriver Livsmedelsverket nära samarbete med olika myndigheter också internationellt.
Koordination och samarbete mellan myndigheter inom livsmedelskedjan på EU-nivå:
- Europeiska kommissionens ständiga kommittéer och expertarbetsgrupper
- Europeiska unionens råds arbetsgrupper
- Övriga internationella expert- och samarbetsgrupper
- EFSAs Advisory Forum
- Gemensamma utbildningar
- Anmälnings- och larmsystem
- Heads of Food Safety Agencies
- Koordinerade tillsynsprogram eller -planer
- E-post
- Nordiska ministerrådet och dess kommittéer
- Nordic–Baltic-samarbetsgrupper
- EU:s Crisis Coordinator-nätverk.
Övriga internationella samarbetsforum och expertnätverk:
- Codex Alimentarius
- Världsorganisationen för djurhälsa WHOA
- Förenta nationernas ekonomiska kommission för Europa UNECE
- Organisationen för ekonomiskt samarbete och utveckling OECD
- Internationella växtskyddskonventionen IPPC
- Europeiska och Medelhavsorganisationen för växtskydd EPPO
- Internationella frökontrollorganisationen ISTA
- Gemenskapens växtsortsmyndighet CPVO
- Internationella unionen för skydd av växtförädlingsprodukter UPOV
- Världshandelsorganisationen WTO:s SPS-kommitté.
Samarbete med intressentgrupper
Genom en dialog mellan myndigheterna och aktörerna säkerställs en effektiv tillämpning av lagstiftningen samt ökas insikten och kunskapen för att nå de gemensamma målen. Dialogen förs ständigt i samband med tillsynen i form av handledning och rådgivning, vilket för sin del medför input i det strategiska samarbetet med intressegrupper som bedrivs vid olika samarbetsforum och fungerar som dess förlängning.
Det strategiska samarbetet mellan myndigheterna inom livsmedelskedjan och intressentgrupperna bedrivs under ledning av Livsmedelsverket och dess former är bland annat:
- regelbundna, gemensamma möten,
- dialog bland annat när tillsynsanvisningar görs upp eller nya strategiska riktlinjer uppdateras,
- utbildningstillfällen,
- förberedande övningar och beredskapsövningar,
5.2 Larm- och anmälningssystem
I Finland används delar av informationshanteringssystem för offentlig kontroll (IMSOC), vars användning och tillämpning i Finland beskrivs i korthet nedan. Delarna har en nära koppling till informationsutbytet mellan EU:s medlemsstater.
Arrangemangen för aktivering av det administrativa stödet och utbytet av information mellan EU-medlemsstaterna beskrivs i förordningen om offentlig kontroll (EU) 2017/625. I artiklarna 102–108 beskrivs principerna för både RASFF- och AAC-systemen, som är inom ACN-nätverk.
ACN
ACN (Alert and Co-operation Network) består av Rapid Alert System for Food and Feed (RASFF), Administrative Assistance and Cooperation System (AAC-AA: livsmedel och AAC-PH: växthälsofrågor) och systemet för utredning av bedrägeri (Food Fraud Network, FFN). Syftet med ACN är att underlätta utbyte av information och samarbete mellan nätverksmedlemmar i den officiella kontrollen av livsmedelskedjan. Utbytet mellan ACN:s kontaktpunkter sker på iRASFF-plattformen designad och hanterad av Europeiska kommissionen.
RASFF
RASFF (Rapid Alert System for Food and Feed) är ett system som administreras av Europeiska unionen. Det består av informationshanteringssystemet iRASFF samt EU:s medlemsstaters och Europeiska kommissionens kontaktpunkter. Med hjälp av iRASFF rapporterar EU-medlemsstaterna till Europeiska kommissionens kontaktpunkt (ECCP) och till andra EU-medlemsstater, när man på marknaden upptäcker ett livsmedel, livsmedelskontaktmaterial eller foder som importerats från ett annat land, som kan utgöra en hälsorisk för människan eller produktionsdjur eller en allvarlig risk för miljön.
Livsmedelsverket är Finlands kontaktpunkt för RASFF-systemet och tar emot RASFF-anmälningar och delar ut tillsynsuppgifter med anledning av dessa till kommunala livsmedelstillsynsmyndigheter i enlighet med till vilka kommuner och vilka aktörer produkten har levererats. Livsmedelsverket rapporterar till iRASFF angående vilka åtgärder Finland har vidtagit till följd av anmälan.
På motsvarande sätt skickar Livsmedelsverket en ny RASFF-anmälan när Tullen, den kommunala livsmedelstillsynen, aktörernas egenkontroll eller någon annan kontroll informerar om en produkt som uppfyller ovan nämnda kriterier för hälsorisk.
Vid Livsmedelsverket är RASFF-systemet bemannat hela tiden under tjänstetid, så att en person tar emot anmälningar, koordinerar utredningen och skickar anmälningar. Livsmedelsverket ordnar också bemanning efter tjänstetid.
Återkallelser
En aktör ska återkalla en produkt om kraven på säkerhet inte uppfylls för ett livsmedel eller kontaktmaterial som aktören har ansvaret för. Livsmedelstillsynsmyndigheten i aktörens hemkommun ansvarar för tillsynen över återkallelseprocessen. Livsmedelsverket informerar vid behov konsumenter, aktörer och myndigheter om gjorda återkallelser. Livsmedelstillsynsmyndigheterna (kommunerna, Tullen, Försvarsmakten) informeras med ett meddelande per e-post och konsumenterna informeras med ett meddelande som publiceras på verkets webbplats. Anvisningar om återkallelser finns samlade på Livsmedelsverkets webbplats.
När det gäller återkallelse av foder samt produkter och material som omfattas av tillsynen över växtskyddet är processen och ansvaret i övrigt detsamma, men kommunala myndigheter är inte involverade. Aktören får instruktioner direkt av Livsmedelsverket.
AAC-AA och AAC-FF
AAC-systemet (Administrative Assistance and Co-operation) fungerar inom ramen för iRASFF-systemet. Systemet är avsett för informationsutbyte och ömsesidig handräckning mellan myndigheterna i EU-medlemsstater. Systemet AAC-AA anmälan görs när man vill meddela en eller flera EU-medlemsstater om att ett livsmedel eventuellt strider mot bestämmelserna, men inte i första hand utgör en hälsorisk för konsumenterna. AAC-PH (Plant Helath) -anmälningarna gäller tillsynsärenden som berör växthälsa. iRASFF:s del FF, det vill säga Food Fraud-delen, används när man misstänker bedrägliga förfaranden.
Ovannämnda AAC-anmälningar används också för att be en annan EU-medlemsstat om tillsynsuppgifter som behövs för att utreda ett fall som konstaterats eller misstänks bryta mot bestämmelserna. Med hjälp av detta nätverk kan man också förmedla annan information från tillsynen till de övriga EU-medlemsstaterna och Europeiska kommissionen. När det gäller AAC-anmälningar är ansvaret och arrangemangen desamma som för RASFF-anmälningar: Livsmedelsverket tar emot och matar in uppgifter/förfrågningar och ber vid behov de kommunala livsmedelstillsynsmyndigheterna, Tullen, Tillstånds- och tillsynsverket eller livskraftscentralerna om tillsynsuppgifter om aktörer. Livsmedelsverket godkänner och vidarebefordrar (validerar) också verkets egna AAC-anmälningar samt anmälningar som andra myndigheter har gjort.
TRACES
TRACES-systemet används till att spåra levande djur och växter samt animaliska, ekologiska och vegetabiliska produkter samt virke. Systemet används också i tillsynen över handeln på den inre marknaden mellan EU-länder och importen från länder utanför EU.
Livsmedelsverket och Tullen koordinerar olika sektorers handlingar i TRACES-systemet och är systemets nationella kontaktpunkt. Systemet används av Livsmedelsverkets och Tullens tjänstemän samt av kommunalveterinärerna och användare i hemlandet, EU eller tredje länder beroende på sektor.
Systemet används dessutom till att lämna anmälningar enligt växtskyddssystemet. Livsmedelsverket informerar (notifierar) Europeiska kommissionen om karantänskadegörare som hittats i samband med tillsynen och införselkontrollen samt om tekniska brister via systemet TRACES NT. Anmälningar (notifieringar) skickas också till växtskyddsmyndigheterna i det avsändande landet.
Traces-systemet används också för aktörsspecifika certifikat för ekologisk kontroll. Ekologiska certifikat utfärdas av Livsmedelsverket och livskraftscentraler och Tillstånds- och tillsynsverket. Genom systemet Traces upprätthåller kommissionen också en offentlig söktjänst för ekologiska certifikat.
Mer information på Livsmedelsverkets hemsida.
OFIS
Informationssystemet OFIS (Organic Farming Information System), som administreras av Europeiska kommissionen, används i Finland till att anmäla observerande brister i överensstämmelsen med kraven hos ekologiska produkter till Europeiska kommissionen och de övriga EU-medlemsstaterna.
När brister i överensstämmelsen observeras i samband med tillsynen över ekologiska produkter vid EU:s yttre gränser, i handeln på den inre marknaden eller i hemlandet, eller hos ekologiska produkter som kommer från ett land utanför EU, ska observationerna anmälas på bestämda blanketter som utarbetats av Europeiska kommissionen. Anmälan riktas i systemet till den kontrollinrättning/myndighet som skött tillsynen över produkten i EU eller i ett land utanför EU. Livsmedelsverket koordinerar hanteringen av och förmedlar OFIS-anmälningar som kommer till eller skickas från Finland, samt skickar årsrapporterna om den ekologiska produktionen till systemet. Samarbetsparter i Finland är Tullen, Tillstånds- och tillsynsverket, livskraftscentralerna, kommunerna och Åland.
ADIS
ADIS-systemet används till att anmäla och rapportera djursjukdomar. I ADIS-systemet anmäls fall av djursjukdomar som är separat förtecknade i EU-lagstiftningen och informationen förmedlas till myndigheterna i de övriga EU-medlemsstaterna samt till Europeiska kommissionen. I lagen om djursjukdomar beskrivs hur djursjukdomar ska anmälas till Livsmedelsverket. Livsmedelsverket är nationell kontaktpunkt för ADIS-systemet.
WOAH-WAHIS
WOAH-WAHIS-systemet används till att göra anmälningar om djursjukdomar till Världsorganisationen för djurhälsa WOAH (före detta OIE). I systemet rapporteras djursjukdomar som finns med i WOAH:s förteckning. Livsmedelsverket är nationell kontaktpunkt för anmälan av djursjukdomar till WOAH. I framtiden kommer ADIS -systemet användas också för att skicka in anmälningar om djursjukdomar till WOAH. I detta fall överförs informationen från ADIS-systemet också till WOAH-WAHIS-systemet vid en djursjukdom som finns med i WOAH:s förteckning.
EUROPHYT-Outbreaks
Systemet EUROPHYT-Outbreaks används till att lämna anmälningar enligt växtskyddssystemet. Livsmedelsverket informerar (notifierar) Europeiska kommissionen, de övriga EU-medlemsstaterna och EPPO om karantänskadegörare som upptäckts i produktionen.
NCN
Applikation NCN (AMIS WEB Non Conformity Notifications), som administreras av Europeiska kommissionen har inkluderats i ISAMM Communication Modul (ISAMM CM), som finns i portalen AWAI (Agriculture Web Applications Interface). NCN används till att anmäla fall för grönsaker som strider mot kraven av handelsnormerna. Fallen anmäls till Europeiska kommissionen och de övriga EU-medlemsstaterna, och vid behov också till tredje länderna. När man i samband med tillsynen vid EU:s gränser, i handeln på den inre marknaden eller i hemlandet observerar produkter som strider mot handelsnormerna för grönsaker, ska observationerna anmälas på bestämda blanketter som utarbetats av Europeiska kommissionen. Livsmedelsverket koordinerar hanteringen av anmälningarna. Samarbetsparter i Finland är Tullen och livskraftscentralerna.
5.3 Kommunikation
Kommunikation om tillsynen och dess resultat
Planer, åtgärder och resultat av tillsynen samt lagstiftningens krav och deras grunder ska kommuniceras aktivt till myndigheter, aktörer, beslutsfattare och konsumenter. Samtidigt kan man påvisa att tillsynen fungerar effektivt och tillförlitligt.
I kommunikationen används lämpliga kanaler och metoder för varje målgrupp och situation, såsom rådgivning och handledning, meddelande och nätkommunikation, nyhetsbrev och trycksaker, evenemang och tillfällen, mediekommunikation och kanaler i sociala medier.
Tillsynsmyndigheternas uppgift är att förmedla framåtblickande och tillförlitlig information som hör till myndighetens egen roll och uppgiftsområde vid rätt tidpunkt samt informera olika målgrupper snabbt i synnerhet under exceptionella omständigheter, i enlighet med sina egna kommunikationsplaner och sin kommunikationspraxis. Kommunikationen ska också förmedla vika uppgifter varje myndighet ansvarar för i tillsynen som helhet. Myndigheternas koordination och samarbete sinsemellan framhävs också i planeringen av kommunikationen.
Viktigt material som gäller tillsynen, såsom planer och rapporter, publiceras på den behöriga myndighetens webbplats. På livsmedelsverkets webbplats publiceras den fleråriga nationella tillsynsplanen VASU och årsrapporten om hur tillsynsplanen utfallit samt nationella sektorbundna rapporter om resultaten av tillsynen.
Kommunikationen under exceptionella omständigheter och tryggandet av informationsutbytet mellan myndigheterna beskrivs i avsnitt 6.
Rådgivning till aktörerna
En viktig del av myndighetsverksamheten är att ge råd och handledning till aktörerna. Med hjälp av rådgivningen styrs aktörerna att agera enligt kraven i lagstiftningen. Rådgivningen sköts i samband med inspektionsverksamheten samt genom aktiv produktion och förmedling av information per telefon och e-post samt via utbildning. Rådgivningen till aktörerna är speciellt viktig när det sker ändringar i lagstiftningen samt när verksamheten inte uppfyller kraven. Det är också väsentligt att informera aktörerna om hot- och risksituationer samt handleda dem i hur situationerna kan hanteras. Myndigheternas rådgivning till aktörerna är avgiftsfri.
I projekt som Livsmedelsverket genomfört (rådgivningsprojekt för sm-företag, exportprojekt för sm-företag) förbättrades små och medelstora företags kunskaper om tillämpningen av livsmedelslagstiftningen och främjades företagens konkurrenskraft och exportberedskap med hjälp av rådgivning, handledning och utbildning i frågor med anknytning till livsmedelsexport. Material som producerades i samband med projekten finns på Livsmedelsverkets webbplats.
Kommunikation med konsumenterna
Myndigheterna ska sköta kommunikationen med konsumenterna gällande krav som ställs på verksamhet inom livsmedelskedjan, hot och risker som är förknippade med dessa samt resultat av tillsynen och till exempel undersökningar. Kommunikationen med konsumenterna kan bestå av allmän information om till exempel livsmedel, djur, växter, gödselfabrikat, foder eller växtskyddsmedel samt anvisningar om hur dessa används på ett korrekt och säkert sätt. Viktiga metoder och kanaler för kommunikationen är nätkommunikation, sociala medier, meddelanden och mediekommunikation, mässor eller andra evenemang, vid behov också direkt rådgivning till konsumenter eller exempelvis trycksaker. Varje myndighet ansvarar för kommunikationen med konsumenterna inom sitt eget uppgiftsområde. Livsmedelsverket ansvarar för kommunikationen med konsumenterna på nationell nivå.
6 Beredskapsplaner
Beredskapsplaner
Tillsynen över livsmedels- och foderskedjan fungerar i händelse av störningar i princip enligt normala förfaranden i fråga om tillsynsorganisation, verksamhetskoncept och befogenheter. I händelse av störningar kan det bli nödvändigt att välja bort normala funktioner i syfte att trygga tillräckliga resurser för att hantera situationen. Samtidigt stärks också samarbetet med övriga myndigheter. Aktörerna kan påverkas med tillsynsmyndighetens föreskrifter och vägledning. Vid undantagsförhållanden kan hanteringen av situationen kräva ytterligare befogenheter eller resurser.
I händelse av störningar har varje myndighetsorganisation utöver de nedan nämnda sektorbundna planerna också en beredskapsplan som tryggar den egna verksamhetens funktion.
Tabell 6.1 Livsmedels- och foderskedjans beredskapsplaner.
|
Sektor |
Objekt |
Planen uppgjord av |
Täckning |
|
Djur |
Allvarliga djursjukdomar, misstankar och fall |
Livsmedelsverket |
Nationella beredskapsplaner och anvisningar i första hand för de djursjukdomar som ska bekämpas, som med största sannolikhet hotar djurens hälsa i Finland och som skulle orsaka de största förlusterna för djurproduktionen eller risker för människors hälsa om de spred sig till Finlands djurpopulation. |
|
|
Allvarliga djursjukdomar, misstankar och fall |
Livsmedelsverket |
Regionala anvisningar som kompletterar de nationella anvisningarna för de djursjukdomar som ska bekämpas, som med största sannolikhet hotar djurens hälsa i Finland och som skulle orsaka de största förlusterna för djurproduktionen eller risker för människors hälsa om de spred sig till Finlands djurpopulation. |
|
|
Allvarliga djursjukdomar, misstankar och fall |
Kommunen |
Kommunen planerar veterinärvården i situationer där fler kommunalveterinärer än normalt behövs för att bekämpa en djursjukdom. |
|
Växtproduktion |
Karantänskadegörare |
Livsmedelsverket |
Beredskapsplaner för att förebygga och bekämpa spridningen av tallvedsnematoden, för upptäckten av en karantänskadegörare i tomatproduktionen samt för mörk ringröta på potatis. Beredskapsplaner för päronpest. |
|
|
Genetiskt modifierat utsäde |
Livsmedelsverket |
Beredskapsplaner för fall av brott mot bestämmelserna om genetiskt modifierat utsäde. |
|
|
Primärproduktion |
Livsmedelsverket |
Anvisningar för skyddsåtgärder inom primärproduktion i en strålrisksituation |
|
Foder |
Allvarlig risk för människors eller djurs hälsa eller miljöhälsan som orsakas av foder |
Livsmedelsverket |
Beredskapsplan för foder med identifierade åtgärder som måste genomföras omedelbart då foder har konstaterats att orsaka (direkti eller genom miljön) en allvarlig risk till människans eller djurens hälsa. Anvisningar för skydd av primärproduktionen vid strålrisksituationer (på webbplatsen). Anvisning till fraktblandare, fodertransportörer och gårdsbruksenheter om åtgärder för att förhindra spridningen av salmonella. |
|
Livsmedel |
Allvarlig risk för människors eller djurs hälsa som orsakas av livsmedel |
Livsmedelsverket |
Beredskapsplaner för livsmedel med identifierade åtgärder som måste genomföras omedelbart då livsmedel har konstaterats att orsaka (direkt eller genom miljön) en allvarlig risk till människans eller djurens hälsa. |
|
|
Allvarlig risk för människors hälsa som orsakas av livsmedel |
Kommunen, Försvarsmakten |
Lokal beredskapsplan i fall av matförgiftningar.
|
|
Djur, växter, livsmedel
|
Allvarlig djur- eller växtsjukdomsepidemi, växtskadegörare och hot mot livsmedelssäkerheten, försämring av primärproduktionens verksamhetsförutsättningar |
Jord- och skogsbruksministeriet |
Beredskapsplan i händelse av störningar som berör ministeriets förvaltningsområde och som omfattar ansvariga myndigheter och samarbetsparter inom sektorernas målområden, förebyggande av och beredskap inför hot samt kommunikation. |
|
Djur, livsmedel
|
|
Livsmedelsverket |
Regionala beredskapsplaner för djursjukdomar. |
Samarbete
Beredskap och tillhörande åtgärder gynnas i samarbetsorgan mellan myndigheterna (Tabell 6.2).
Tabell 6.2 Myndigheternas samarbetsparter i samband med beredskap.
|
Samarbetsorgan |
Ansvarsområde |
|
CBRNE-expertgrupp |
Med CBRNE-hot avses faror som ankommer om kemiska ämnen (C), biologiska pategener (B), radioaktiva ämnen (R), kärnvapen (N) och sprängämnen (E) eller deras missbruk. Expertgruppen främjar CBRNE-verksamhetens utveckling, rationaliserar myndigheternas samarbete och förbättrar beredskap då faror hotar. |
|
Primär kontaktpunkt i fall av kemisk förgiftning som kräver vård. |
|
|
Nationells tväradministrativt samarbetsforum för biologiska hot (BUOS) |
BUOS beredar sig för biologiska hot och utökar nationellt kunskap och samarbete inom område. BUOS förnar specialkunskap av Intitutet för hälsa och välfärd, Förvarsmakten och Livsmedelsverket för att betjäna samhällets övergripande säkerhet och för att genomföra ansvar och åtgärder som gäller nationell CBRNE-strategin. |
|
Zoonoscentret (ZOKE) |
Säkerställer ett effektivt och fortlöpande samarbete inom tillsyn och forskning vid uppföljning och bekämpning av sjukdomar som smittar mellan djuren och människan. Koordinerar och styr utredningen av zoonos- och matförgiftningsepidemier och hälsorisksituationer, samt stöder beredskapen inför biologiska hot och bekämpningen av hot i fråga om zoonoser. |
|
Följer upp den allmänna utvecklingen av situationen när det gäller smittsamma sjukdomar och arbetet med att bekämpa smittsamma sjukdomar, ger social- och hälsovårdsministeriet experthjälp med bekämpningen av exceptionella riksomfattande epidemier. |
|
|
Samarbetsgrupp för strålsäkerheten |
Samarbete mellan Livsmedelscentralen och Strålsäkerhetscentralen under normala förhållanden, vid beredskap för strålrisksituationer och i verksamheten under strålrisksituationer. |
|
Nationella expertgrupper i djursjukdomsfrågor |
Dedikerade samarbetsgrupper för specifika djursjukdomar i syfte att utveckla beredskapen för djursjukdomar och stöda agerande i händelse av störningar. |
|
Samarbetsgrupp för nordiska och baltiska länder inom beredskapen för djursjukdomar. Ordnar bland annat utbildning och beredskapsövningar. |
|
|
The European Commission for the Control of Foot-and-Mouth Disease (EuFMD) |
EuFMD är en kommission underställd FAO, där Finland är medlem. Verksamheten strävar efter att förbättra EU-medlemsstaternas beredskap för mul- och klövsjuka, minska risken för spridning av mul- och klövsjuka i närområdena kring Europa och stödja FAO:s och OIE:s globala program för bekämpning av mul- och klövsjuka. Utbildning är en synlig verksamhetsform. |
|
Gemensamma workshopar mot en viss växtskadegörare |
|
|
Samarbete med försörjningsberedskapsorganisationen, vars viktigaste partner är primärproduktionspoolen, livsmedelsindustripoolen och handels- och distributionspoolen (inom livsmedelsförsörjningen) |
Samarbete och beredskapsövningar tillsammans med försörjningsberedskapsorganisationen i olika hotsituationer, till exempel livsmedels- och vattenförsörjning samt strålrisksituationer. |
|
Främjar miljö- och hälsoskyddet i händelse av störningar och under undantagsförhållanden. |
|
|
Jord- och skogsbruksministeriets beredskapskommission |
Bearbetar med beredskap för krissituationer och undantagsförhållanden som gäller förvaltingsområdets planer och åtgärder. |
Beredskapsövningar
Agerandet i händelse av störningar övas regelbundet. Varje myndighet ordnar själv sina övningar eller deltar i gemensamma övningar. De gemensamma övningarna är i allmänhet regionala (landskap, social- och hälsovårdsområde) och för koordinationen svarar regionens ansvariga myndighet, vanligen Räddningsverket i samarbete med Räddningsinstitutet och övriga myndigheter. Livsmedelsverket ordnar övningar och utbildningar för beredskap tillsammans med Räddningsinstitutet.
Livsmedelsverket deltar i internationella beredskapsövningar, när sådana ordnas.
Kommunikation i händelse av störningar
I händelse av störningar ansvarar den ledande myndigheten för kommunikationen. Den ledande myndigheten koordinerar kommunikationen mellan de parter som deltar och förmedlar information i realtid till andra myndigheter som har samband med situationen. Myndigheterna som agerar i händelse av en störning kommer överens med den ledande myndigheten om kommunikationens ansvarsfördelning och innehåll samt stöder den ledande myndigheten i kommunikationen. Den ledande myndigheten i situationen ordnar interaktionen och informerar andra myndigheter och aktörer, som följer överenskomna samarbetsförfaranden i situationen.
Överenskomna samarbetsförfaranden finns med alla partner och nätverk samt aktörer som är viktiga med tanke på verksamheten. Kommunikationen i händelse av störningar fungerar till största delen med etablerade kommunikationskanaler och -metoder, med hjälp av samma verktyg som vid normal verksamhet, men effektiverat. Myndigheterna har dessutom tillgång till det nationella säkra myndighetsnätverket Virve. Med intern kommunikation säkerställs att alla som arbetar inom organisationen känner till verksamhetens mål och har väsentlig information med tanke på arbetet.
7 Informationssystem
I de operativa informationssystemen för tillsynen över livsmedelskedjan samlas information om bland annat:
- tillsynsmyndigheter och laboratorier,
- tillsynens innehåll, resultat och åtgärder,
- provtagning och forskningsresultat,
- verksamhetsutövare och deras egenkontroll,
- vetenskaplig forskning och riskbedömning,
- e-tjänster för verksamhetsutövare och myndigheter.
Enligt ideologin Ledning genom information ska användningen och analysering av tillsyns- och forskningsresultatinformation årligen gynnas och förbättras av alla tillsynsmyndigheter inom livsmedelskedjan i planeringen och ledningen av tillsynen. Informationssystemen och utvecklingen av dem är en viktig del av detta utvecklingsarbete. Utöver informationssystemen som används inom tillsynen har olika myndigheter egna tekniska informationssystem för sin arkiv-, personal-, laboratorie- och ekonomiförvaltning.
Hanteringen av den tillsyns- och registerinformation som myndigheterna i livsmedelskedjan producerar samordnas och de centrala informationssystemen upprätthålls i regel av Livsmedelsverket. Ämnesspecifika informationssystem har skapats för varje sektor och dessa utvecklas enligt de strategiska prioriteringarna. I del 3–5 av VASU finns information om vilka register och system som används i samband med beskrivningarna av tillsynssystemen. Livsmedelsverket för också register över myndighets- och egenkontrollaboratorier som utsetts med stöd av livsmedelslagen, foderlagen, lagen om djursjukdomar, lagen om gödselfabrikat och hälsoskyddslagen, samt uppgifter om myndigheterna i livsmedelstillsynskedjan.
Tabell 7.1 Operativa informationssystem som används av myndigheterna inom livsmedelskedjan.
|
Produktgrupp |
Informationssystem |
Kort beskrivning av informationssystemet |
Användare |
|
Djurregister |
Nötkreatursregistret |
Nötkreatursregistret är ett system avsett för uppföljning av märkning, registrering, händelser och förflyttning av nötkreatur. |
Djurhållarna
Livsmedelsverket, kommunerna, livskraftscentralerna |
|
|
Djurhållarregistret |
Med hjälp av registret görs och hanteras anmälningar och ändringar med anknytning till djurhållning och djurhållningsplatser. I systemet ingår också ett register över platser för utfodring med kadaver för administration av platser för utfodring av vilda djur med kadaver. |
Djurhållarna
Livsmedelsverket, kommunerna, livskraftscentralerna |
|
|
Djurdatasystemet |
Djurdatasystemet är ett system avsett för uppföljning av märkning och registrering samt händelser, antalet djur och förflyttning av får, getter och svin. I systemet ingår också ett system för beställning av öronmärken. |
Djurhållarna
Livsmedelsverket, kommunerna, livskraftscentralerna |
|
|
Vattenbruksregistret |
Vattenbruksregistret omfattar Finlands vattenbruksanläggningar med tillhörande vattenbruksplatser (uppgifter om Åland saknas tills vidare) Med vattenbruk avses här odling av fisk, kräftor, räkor och musslor. |
Livsmedelsverket, livskraftscentralerna, JSM och Naturresursinstitutet |
|
|
Registret över djurhållningsförbud |
Ett register som ägs av Rättsregistercentralen och innehåller uppgifter om djurhållningsförbud som domstolarna meddelat. Livsmedelsverket har en teknisk anslutning till registret, via vilken de myndigheter som nämns särskilt i lagen har tillgång till uppgifterna. |
Livsmedelsverket, kommunerna. Jord- och skogsbruksministeriet har också rätt att läsa uppgifterna |
|
Miljö- och hälsoskyddet |
Verksamhetsstyrnings- och datahanteringssystemet för miljö- och hälsoskyddet VATI |
Ett verksamhetsstyrningssystem för miljö- och hälsoskyddet, där gemensamma objekt inom livsmedelstillsynen, hälsoskyddet och tillsynen över tobaksprodukter administreras. |
Livsmedelsverket, kommunerna, Tullen, Försvarsmakten, Tillstånds- och tillsynsverket |
|
|
Ilppa |
Miljö- och hälsoskyddets elektroniska anmälningstjänst |
Företagare, privatpersoner |
|
|
KUTI-YHTI |
Ett applikationspaket som föregick Vati, kommer att tas ur bruk. |
Livsmedelsverket, kommunerna, Tillstånds- och tillsynsverket |
|
|
Primärproduktion |
En applikation för sökning i källsystem efter potentiella primärproduktionsplatser inom livsmedelstillsynen. Källsystem är stödtillämpningen, djurhållarregistret, KAKE och Kaveri. |
Livsmedelsverket, kommunerna |
|
|
Oivahymy |
Ett system för publicering av tillsynsresultat inom livsmedelstillsynen. |
Medborgare, företag |
|
|
Överföringstjänsten för analysuppgifter |
Utsedda laboratorier som tillhandahåller analystjänster (vatten och livsmedel) för miljö- och hälsoskyddets tillsynsenheter kan skicka analysresultaten elektroniskt till verksamhetsstyrnings- och datahanteringssystemet för miljö- och hälsoskyddet VATI. |
Utsedda laboratorier, Livsmedelsverket, Tillstånds- och tillsynsverket, kommunerna |
|
|
ELVI |
I ELVI sparas och rapporteras tillsynsuppgifter om djurskyddets stickprovskontroller och djurtransporter samt köttbesiktningens månatliga anmälningar. |
Myndigheternas sektion i ELVI används av kommunalveterinärerna och Livsmedelsverket. |
|
|
Veterinärregistret |
Livsmedelsverket för registret över utövare av veterinäryrket. |
Livsmedelsverket |
|
|
ELTE |
Informationssystemet för hanterings av djurhälsa och -välfärd. I ELTE registreras och rapporteras hanteringsåtgärder för djursjukdomar och medicinsk behandling, djurrelaterade överföringsförbjud och djurskydd. |
Livsmedelsverket, livskraftscentralerna, kommunerna |
|
|
Vetportti |
I Vetportti-transaktionstjänst kan veterinären lagra och se information om de antimikrobiella läkemedel han använder eller överlämnar. |
Veterinärer |
|
|
LIMS |
Tullaboratoriets datasystem |
Tullen |
|
|
Patogenix |
De lokala laboratoriernas anmälningssystem för patogener |
Utsedda laboratorier, Livsmedelsverket |
|
|
RYMY |
Registret över matförgiftningsepidemier fungerar som mottagnings- och distributionssystem för anmälningar om misstankar och utredningar samt som nationellt register över matförgiftningsepidemier. |
Livsmedelsverket, THL, Försvarsmakten, kommunerna |
|
|
eControl |
En applikation som förmedlar uppgifter om tillsyn och egenkontroll som berör exportanläggningar som godkänts av Kina till de kinesiska myndigheterna. |
Livsmedelsverket, företag, de kinesiska myndigheterna |
|
|
eCert |
eCert är Livsmedelsverkets tjänst för beviljande av exportcertifikat för material av animaliskt ursprung och elektronisk överföring till målländerna. |
Företagare, veterinärer, Livsmedelsverket |
|
|
Kartturi |
En applikation för geografisk information |
Livsmedelsverket, JSM:s förvaltningsområde |
|
|
Frågebanken |
Ett informationssystem med anknytning till hygienpassystemets administration, underhåll och användning. |
Livsmedelsverket, hygienpasstestare |
|
|
VYHA |
Hanteringssystemet för uppgifter om tillsynsenheter inom miljö- och hälsoskyddet. |
Kommunerna, Livsmedelsverket, SHM |
|
ELMO |
Touko |
Elektronisk tjänst där en del av kunderna kan söka upp register, göra anmälningar om ändringar i register och ladda ner forskningsresultat. |
Kunder inom växtskydd, tillsyn över gödselfabrikat, tillsyn över foder, tillsyn över ekologisk produktion och utsädeskontroll |
|
|
Luova |
Applikation för tillsyn över ekologisk produktion |
Livsmedelsverket, livskraftscentralerna, auktoriserade inspektörer |
|
|
ELMO |
Gemensamt informationssystem för Livsmedelsverkets tillsyn och laboratorium, med bland annat tillsyns- och laboratorieanalysinformation samt flera register. ELMO används också till fakturering. |
Livsmedelsverket, livskraftscentralerna |
|
|
PIHA |
System för administration av information om befogenheter. I systemet administreras befogenheter och utbildningar för inspektörer av utsäde, ekologisk produktion, foder, gödselfabrikat och växtskydd. |
Livsmedelsverket |
|
|
Mobiilisiemen |
Ett system för elektroniska remisser för utsädesprov. |
Provtagare som tar utsädesprov, Livsmedelsverket |
|
Övriga |
|
|
|
|
|
ID-tillsynstillämpningen |
Ett informationssystem för tillsyn över märkning och registrering av djur (nötkreatur, får, getter och svin). |
Livsmedelsverket och livskraftscentralerna |
|
|
Nya stödtillämpningen |
Ett informationssystem där information om övervakningen av villkorlighet sparas i sektionen för övervakning av villkorlighet. I systemet behandlas också odlarstöd, administreras gårdsbruksregistret och produceras en stor del av den grundläggande jordbruksstatistiken. |
Kommunerna/samarbetsområdena, livskraftscentralerna och Livsmedelsverket |
|
|
MAREK |
Tukes tillsynssystem, som innehåller uppgifter om bl.a. objekt för växtskyddstillsyn, kontrollerade preparat samt prover. Även konsumentanmälningar samt publicering av tillsynsuppgifter uppgifter sker via MAREK-systemet. |
Tukes |
|
|
ALLU |
Tillstånds- och tillsynsverkets kontyrollsystem, som innehåller information om bland annat tillverkningsplatser för alkoholdrycker, partihandelslager och Alko-butiker och den kontroll de är föremål för, alkoholdrycker på marknaden, deras tillverkning och försäljning samt tagna prover. Konsumentanmälningar och andra felanmälningar registreras också i Allu-systemet. |
Tillstånds- och tillsynsverket |
