Tämä on testiympäristö

Elintarvikevalvontatietojen julkaisujärjestelmä Oiva

Ohje/versio 1708/04.02.00.01/2022/1, voimaantulopäivä 7.12.2022

1 Yleistä

Valtakunnallista elintarvikevalvontatietojen julkaisujärjestelmää kutsutaan Oiva-järjestelmäksi. Tämä ohje ohjaa elintarvikevalvontatietojen julkaisemista ja julkistamista. Ohje on tarkoitettu elintarvikevalvontaa toimeenpaneville viranomaisille. Ohje on tarkoitettu ensisijaisesti valvojille, mutta myös toimijat voivat hyödyntää sitä. Ohjeesta tulee käyttää sen viimeisintä versiota.

Elintarvikealan toimijoiden on huolehdittava siitä, että heidän vastuullaan olevat valvontatietojen julkistamiseen liittyvät vaatimukset täyttyvät.

Tässä ohjeessa on sekä suoria lainauksia lainsäädännöstä että tulkintoja lainsäädännön soveltamisesta. Suora lainaus lainsäädäntötekstistä on kirjoitettu kursiivilla. Ohjeessa esitetyt tulkinnat ovat Ruokaviraston näkemyksiä siitä, miten lainsäädäntöä tulisi soveltaa.

2 Ohjeen sitovuus

Viranomaisen toiminnan tulee perustua lainsäädännössä määriteltyyn toimivaltaan ja viranomaistoiminnassa tulee noudattaa lainsäädännön vaatimuksia. Viranomaisohjeet eivät ole oikeudelliselta luonteeltaan muita viranomaisia tai toimijoita sitovia. Viime kädessä lainsäädännön soveltamista koskevat kysymykset ratkaisee tuomioistuin.

3 Määritelmät ja termit

Aloitustarkastus
Ennen toiminnan aloittamista tai 0-riskiluokan valvontakohteille toiminnan aloittamisen jälkeen tehty tarkastus. Muistettava kirjata Vatissa aloitustarkastuksena. Tarkastuksesta ei muodostu Oiva-raporttia.

Arviointikäynti
Tarkastus.

Asia
Oiva-määräyksessä käytetty termi tarkastettavasta Oiva-rivistä.

Ei sovelleta
Kaikkia asioita ei ole tarvetta tarkastaa kaikissa valvontakohteissa esimerkiksi silloin, jos kyseistä toimintaa ei harjoiteta kohteessa tai jos toiminta rajautuu arviointiohjeiden huomioitavaa -kohdan perusteella arvioinnin ulkopuolelle. Silloin asiaa eli kyseistä arviointiohjetta ”ei sovelleta” kyseisessä kohteessa/toiminnassa.

Etämyynti
Myyntiä etäviestintävälineen avulla. Myös puhelin- ja postimyynti ovat etämyyntiä.

Etäviestintäväline
Väline, jota voidaan käyttää elinkeinoharjoittajan ja kuluttajan välisen sopimuksen tekemiseen ilman, että nämä kaksi osapuolta ovat samaan aikaan paikalla esim. internet- puhelin tai postimyynti. Myös Euroopan parlamentin ja neuvoston asetuksen (EU) N:o 1169/2011 elintarviketietojen antamisesta kuluttajille artiklan 2 kohdan 2 alakohdassa u määritelty väline.

HEH
Hyväksytty elintarvikehuoneisto.

Julkaiseminen
Ks. ohje kohta 4.

Julkistaminen
Ks. ohje kohta 4.

Myyntialusta
Myyntialustalla tarkoitetaan tässä ohjeessa toisen toimijan ylläpitämää nettisivustoa tai sovellusta, jonka kautta omia tuotteitaan voi myydä itse suoraan kuluttajalle.

Nettimyyntikanava
Toimijan itse ylläpitämä internetsivusto tai toimijan yritykselleen rekisteröimä sovellussivusto eli verkkokauppa, jonka kautta omia tuotteita myydään asiakkaille.

Oiva-järjestelmä
Valtakunnallinen elintarvikevalvonnan tietojen julkaisujärjestelmä.

Oiva-arviointi
Kokonaisuus, joka koostuu tarkastajan tekemästä tarkastuksesta ja toimijan saamasta raportista.

Oiva-arviointiohje
Ruokaviraston laatima- ja ylläpitämä ohje yhdelle tarkastettavalle asialle eli riville.

Oiva-arviointiasteikko
Oivallinen (A), hyvä (B), korjattavaa (C), huono (D).

Oiva-arvosana
A, B, C, D; Yksittäisen asian (rivin) saama arvosana.

Oiva-huomio
Oiva-raporttiin lisätty kirjallinen selitys (ns. Oiva-fraasi), jos Oiva-arviointiasteikolla määritelty tarkastuksen tulos on jokin muu kuin oivallinen (A).

Oiva-raportti
Määrämuotoinen asiakirja, joka muodostuu Vatiin kirjatuista valvontakohdetiedoista ja valvontasuunnitelman mukaisesti tehdyn tarkastuksen yhteenvedosta.

Oiva-tulos
Tarkastuksen tulos (arvosana).

Pikantti
Pikantti-ekstranet on Ruokaviraston ylläpitämä suljettu verkkopalvelu.

Pimeä rivi
Tarkastuksen tulos ei näy Oiva-raportilla, ainoastaan tarkastuskertomuksessa. Ks. ohje kohta 5.1, 7.1 ja 10.1.

REH
Rekisteröity elintarviketoiminta.

Seurantatarkastus
Tarkoittaa samaa kuin uusintatarkastus. Seurantatarkastus tehdään, jos arvosanaksi on annettu korjattavaa tai huono.

Suunnitelmallinen tarkastus
Valvontayksikön valvontasuunnitelman mukainen ennalta suunniteltu Oiva-tarkastus tai sen seurantatarkastus, ei välttämättä säännöllinen tarkastus.

Säännöllinen tarkastus
Pohjautuu valvontakohteiden riskiluokitukseen ja sen pohjalta määräytyvään tarkastustiheyteen.

Tarkastus
Arviointikäynti, asiakirjatarkastus tai etätarkastus.

Tarkastuskertomus
Virallinen tarkastuspöytäkirja, jossa kaikki tarkastetut asiat käydään yksityiskohtaisesti läpi. Toimitetaan Oiva-raportin yhteydessä toimijalle. Tarkastuskertomusta ei julkaista.

Valvontajakso
Ajanjakso, jona Oiva-raporttien tiedot kootaan niissä hyväksytyissä elintarvikehuoneistoissa (esim. teurastamot), joita valvotaan useammin kuin kerran kuussa.

Vati
Ympäristöterveydenhuollon toiminnanohjaus- ja tiedonhallintajärjestelmä, johon tallentuvat myös Ruokaviraston tekemien tarkastusten tiedot.

00-arviointiohje
Oiva-arviointiohje, jossa kuvataan perusteet eri arvosanoille.

0-riskiluokka
Yleensä vähäriskinen ja pienimuotoinen, johon ei tehdä säännöllisiä tarkastuksia.0-riskiluokan kohteisiin tehdään ainoastaan aloitustarkastus, josta ei muodostu Oiva-raporttia.

4 Elintarvikevalvontatietojen julkaisemisen ja julkistamisen perusteet ja Oiva-järjestelmä

Elintarvikevalvonnan tietojen julkaiseminen perustuu EU:n virallisesta valvonnasta annetun asetuksen (EU) 2017/625 11 artiklaan, jonka mukaan toimivaltaisten viranomaisten on suoritettava virallinen valvonta mahdollisimman avoimesti ja saatettava julkisesti saataville valvonnan järjestämiseen ja suorittamiseen liittyvät tiedot. Elintarvikelaissa (297/2021) säädetään elintarvikealan toimijan velvollisuudesta julkistaa valvontaviranomaisen antama tarkastuksesta kertova asiakirja (16 §), sekä aluehallintoviraston (25 §) ja kunnan elintarvikevalvontaviranomaisen velvollisuudesta julkaista suorittamansa elintarvikevalvonnan tulokset (27 §). Näissä pykälissä säädetään myös, että tulosten julkaiseminen on tehtävä Ruokaviraston määräämällä tavalla (Ruokaviraston määräys elintarvikevalvonnan valvontatiedoista 12/2021).

Valvontatietojen julkaisemisen keskeinen tavoite on elintarvikevalvonnan läpinäkyvyyden parantaminen. Valvontatietojen julkaisemisella lisätään elintarvikevalvonnan avoimuutta, yhdenmukaisuutta ja vaikuttavuutta. Valvontatietojen julkisuus parantaa myös kuluttajien tiedonsaantia ja valinnanmahdollisuuksia.

4.1 Oiva-raportin julkaiseminen ja julkaisutiheys

Toimivaltainen elintarvikevalvontaviranomainen on velvollinen julkaisemaan suunnitelmallisen ja säännöllisen elintarvikevalvonnan tulokset Oiva-raporttina. Myös näistä tarkastuksista mahdollisesti seuraavien seurantatarkastusten tulokset on julkaistava Oiva-raportteina. Oiva-raportin julkaisemista oivahymy.fi -sivuilla käsitellään tarkemmin tämän ohjeen kohdassa 9.1.

Julkaisuvelvollisuus ei koske,

  • Oiva-raporttien mukana toimitettavia tarkastuskertomuksia
  • suunnitelmallisen ja säännöllisen elintarvikevalvonnan ulkopuolisten tarkastusten ja niihin liittyvien selvitysten, tarkastuskertomusten ja päätösten tuloksia esim. ruokamyrkytysepäilyn selvittämiseen liittyviä tarkastuksia
  • rekisteröitävään tai rekisteröityyn elintarviketoimintaan kohdistuvaa, ennen toiminnan aloitusta, toimijan pyynnöstä ja valvojan harkinnan mukaan tehtävää neuvontakäyntiä

Huom: Säännöllisen elintarvikevalvonnan piiriin kuuluvaan rekisteröityyn elintarviketoimintaan kohdistuva ensimmäinen tarkastus toiminnan aloittamisen jälkeen on valvontasuunnitelman mukainen tarkastus, jonka valvonnan tulos julkaistaan.

  • elintarvikehuoneiston hyväksymispäätökseen sisältyvien tarkastusten tuloksia.

Huom: Ensimmäinen tarkastus hyväksymisen jälkeen on valvontasuunnitelman mukainen tarkastus, jonka valvonnan tulos julkaistaan.

  • Oiva-järjestelmän ulkopuolella olevia
    • alkutuotannon toimijoita
    • elintarvikekontaktimateriaalitoimijoita
    • alkoholijuomien valmistus- ja varastointitiloja
    • toimijoita, jotka harjoittavat ensisijaisesti alkoholijuomien vähittäismyyntiä.

Oiva-järjestelmä ja julkaisuvelvollisuus ei myöskään koske tarkastuksia, jotka kohdistuvat säännöllisen elintarvikevalvonnan ulkopuolella olevaan elintarvikealan toimintaan, kuten 0-riskiluokan kohteiden aloitustarkastukset. Näistä tarkastuksista tulee täyttää REH-valvontalomake ja antaa arvosanoja valvonnan yhdenmukaisuuden vuoksi. Valvontatiedot tallentuvat samaan tietovarastoon ympäristöterveydenhuollon toiminnanohjaus- ja tiedonhallintajärjestelmä Vatissa (käytetään myöhemmin termiä Vati) kuin muidenkin tarkastusten tulokset. Esimerkkejä 0-riskiluokan kohteista on esitetty tarkemmin Ruokaviraston ohjeessa (1028/04.02.00.01/2022) ”Elintarvikehuoneiston- ja kontaktimateriaalitoiminnan riskiluokitus ja elintarvikelainsäädännön mukaisen valvontatarpeen määrittäminen”.

Oiva-raportin julkaisutiheys määräytyy valvontakohteen riskiluokitukseen perustuvan valvontatiheyden mukaan. Lisäksi julkaistaan mahdolliset seurantatarkastuksista tehtävät raportit.

  • Kunnan elintarvikevalvontaviranomaisen valvomissa kohteissa Oiva-raportti julkaistaan jokaisen tarkastuksen jälkeen.
  • Ruokaviraston valvomissa teurastamoissa Oiva-raportti julkaistaan pääsääntöisesti kerran kuukaudessa (valvontajakso).
  • Ruokaviraston valvomissa ja osa-aikaisesti toimivissa hyväksytyissä elintarvikehuoneistoissa, kuten pienteurastamoissa ja Lapin aluehallintoviraston valvomissa hyväksytyissä poroteurastamoissa, raportti voidaan julkaista harvemmin kuin kerran kuukaudessa. Ruokavirasto voi sopia kunnan elintarvikevalvontaviranomaisen kanssa, että kunta hoitaa alueellaan olevien pienteurastamoiden valvonnan, myös niiden osalta raportti voidaan julkaista harvemmin.

Ruokaviraston ja Lapin aluehallintoviraston valvomissa hyväksytyissä elintarvikehuoneistoissa tarkastushavainnot kirjataan säännöllisen valvonnan yhteydessä päivittäin tai harvemmin Vatiin. Tämä valvontakirjanpito toimii julkaistavan Oiva-raportin ja sen mukana toimitettavan tarkastuskertomuksen pohjana. Teurastamoissa Oiva-raportti koostuu kuukauden aikana tehdystä valvontakirjanpidosta. Poikkeuksena ovat pienteurastamot, poroteurastamot ja riistan käsittelylaitokset, jotka toimivat osa-aikaisesti ja joissa valvontaa ei tehdä päivittäin. Niiden tarkastuskertomukset ja Oiva-raportit tehdään 10 päivän sisällä tarkastuskäynnistä. Kuitenkin korjattavista seikoista tulee laitokselle ilmoittaa välittömästi.

Päivittäiset havainnot teurastamossa toimiva virkaeläinlääkäri voi halutessaan tulostaa toimijalle valvontakirjanpidon otteena esimerkiksi päivittäin tai laitoksen ja valvojan sopiman aikataulun mukaisesti. Ote valvontakirjanpidosta valvontajakson aikana ei korvaa Oiva-raporttia ja sen mukana toimitettavaa tarkastuskertomusta.

4.2 Oiva-raportin julkistaminen

Elintarvikealan toimija on velvollinen julkistamaan toimintaansa kohdistuvan elintarvikevalvonnan tulokset (Oiva-raportti) välittömästi sen saatuaan. Valvontatietojen julkistamista koskevasta vaatimuksesta säädetään elintarvikelain 16 §:ssä ja se koskee kaikkia suunnitelmallisen ja säännöllisen elintarvikevalvonnan piirissä olevia elintarvikealan toimijoita. Oiva-raportin julkistamista käsitellään yksityiskohtaisemmin tämän ohjeen kohdissa 9.2 ja 9.3.

5 Oiva-arviointi

5.1 Oiva-arvioinnin perusteet

Oiva-arviointi perustuu elintarvikelainsäädännön vaatimuksiin, ja se tehdään Oiva-arviointiohjeiden mukaan. Lainsäädännön vaatimukset koskevat elintarvikkeiden turvallisuutta, kuluttajan etujen suojelua, elintarvikealan toimijan vastuuta sekä elintarvikkeisiin liittyviä vaaroja ja riskejä. Liitteessä 1 on esimerkkejä yleisistä elintarvikelainsäädännön vaatimuksista. Oiva-arvioinnin yhteydessä tarkastetaan myös muun lainsäädännön pohjalta tarkastettavia asioita kuten kauppanormien, tartuntatautilain tai sivutuotelainsäädännön vaatimuksien noudattamista. Näiden asiarivien arvosanoja ei julkaista ja ne ovat ns. pimeitä rivejä. Pimeät rivit on merkitty Ruokaviraston Oiva-arviointiohjeet nettisivulla oleviin pdf-muotoisiin Oiva-arviointiohjeiden sisällysluetteloihin keltaisella korostusvärillä. Tarkat arviointiohjekohtaiset lainsäädännöt löytyvät jokaisen arviointiohjeen lopusta.

5.2 Oiva-arviointiohjeet

Valvonnan havainnot arvioidaan Oiva-arviointiohjeiden mukaisesti. Arviointiohjeet ovat julkisia ja ne on Ruokaviraston Oiva-arviointiohjeet nettisivulla. Rekisteröidylle elintarviketoiminnalle ja hyväksytyille elintarvikehuoneistoille on omat arviointiohjeet:

Rekisteröidyn elintarviketoiminnan arviointiohjeita (REH) käytetään, kun tarkastetaan:

  • elintarvikkeiden teollista valmistusta [vilja- ja kasvisala, muu elintarvikkeiden valmistus (ei maito-, liha-, kala-, muna-, vilja-, kasvis)]
  • elintarvikkeiden varastointia ja pakastamista ml. pakkaamista
  • elintarvikkeiden myyntiä
  • elintarvikkeiden tarjoilua
  • elintarvikkeiden kuljetustoimintaa
  • vientiä ja tuontia
  • kansallisia toiminnallisia helpotuksia (MMM asetus 318/2021 § 32-34).

Hyväksyttyjen elintarvikehuoneistojen arviointiohjeita (HEH) käytetään, kun tarkastetaan kunnan valvomia eri toimialojen hyväksyttyjä elintarvikehuoneistoja:

  • maitoalaa
  • liha-alaa
  • kala-alaa
  • muna-alaa.

HEH-ohjeet toimivat valvonnan pohjana myös Ruokaviraston valvomissa teurastamoissa, riistan käsittelylaitoksissa ja niiden yhteydessä olevissa hyväksytyissä elintarvikehuoneistoissa sekä Lapin aluehallintoviraston valvomissa poroteurastamoissa ja niiden yhteydessä olevissa hyväksytyissä elintarvikehuoneistoissa.

Tarkastettaville asioille (riveille) on asia (rivi) kohtaiset arviointiohjeet. Kunkin asian voi arvioida vuosittain tai jopa jokaisella tarkastuskerralla, kuitenkin vähintään kerran kolmessa vuodessa. Jokaisen tarkastetun asian kohdalla voi lisäksi tarvittaessa antaa ohjausta ja neuvontaa.

Huom: Jos tarkastuksella annetaan johonkin asiaan pelkkää neuvontaa, siitä voi mainita tarkastuskertomuksen Lisätietoja -kohdassa.

Osa arviointiohjeista, esim. valtaosa elintarvikehygieniaohjeista, on erilaisia rekisteröidylle elintarviketoiminnalle ja hyväksytyille elintarvikehuoneistoille. Osa ohjeista, esim. pakkausmerkinnät ja jäljitettävyys, koskee molempia.

Samalla toimijalla voi olla samassa toimipaikassa useita toimintoja. Niissä kussakin tulee arvioida jokainen sovellettava asia vähintään kerran kolmessa vuodessa. Yksittäisiä asioita voidaan arvioida samalla tarkastuskerralla useissa toiminnoissa tarkastajan harkinnan mukaan. Tuolloin tarkastuskertomukselta tulee yksiselitteisesti käydä ilmi mitä toimintoja on tarkastettu ja mitä toimintoja tarkastushavainnot koskevat.

Huom: Hyväksytyn elintarvikehuoneiston Oiva-raportti voi koskea kaikkia niitä hyväksyttyjä toimintoja, jotka toimivat samalla hyväksymisnumerolla, esimerkiksi teurastamo ja sen yhteydessä oleva leikkaamo voivat saada yhteisen Oiva-raportin.

Kaikkia asioita ei ole tarvetta tarkastaa kaikissa valvontakohteissa esimerkiksi silloin, jos kyseistä toimintaa ei harjoiteta kohteessa tai jos toiminta rajautuu arviointiohjeiden huomioitavaa -kohdan perusteella arvioinnin ulkopuolelle. Silloin asiaa eli kyseistä arviointiohjetta  ”ei sovelleta” kyseisessä kohteessa/toiminnassa.

Huom: Asiat, joita ei sovelleta kohteessa/toiminnassa suositellaan arvioitavan uudelleen vähintään kerran kolmessa vuodessa tai toiminnan muuttuessa.

Arviointiohjeiden rakenne:

  • Jokaisella arviointiohjeella on oma numero, versionumero ja julkaisupäivämäärä. Valvojan tulee käyttää aina uusinta ohjeversiota, jonka löytää Ruokaviraston nettisivuilta.
  • Huomioitavaa -kohdassa rajataan tarvittaessa, millaisissa valvontakohteissa kyseistä asiaa tulee valvoa tai missä sitä ei valvota. Samoin siinä kerrotaan, mitä muita asioita tai arviointiohjeita tulee ottaa huomioon ko. asiaa arvioitaessa.
  • Tarkastettavia asioita -kohdassa kerrotaan mitä asioita esimerkiksi voidaan tarkastaa. Asia voidaan arvioida, vaikka kaikkia ohjeessa mainittuja asioita ei tarkastettaisi.
  • Ohjeiden sisällöt eivät ole tyhjentäviä ts. ne eivät sisällä kaikkia mahdollisia kyseiseen tarkastettavaan asiaan liittyviä asioita. Valvoja arvioi jokaista asiaa tilanteen mukaan ja ohjeisiin peilaten.
  • Arvosanojen (ABCD) kohdalla on kuvattu, miten tarkastettavan asian tulee olla, jotta voi saada kyseisen arvosanan. Lisäksi ohjeessa on kuvattu esimerkein arvosanoihin (hyvä, korjattavaa, huono) liittyviä mahdollisia epäkohtia.
  • Ohjeiden lopussa on viittaukset säädöksiin ja viranomaisohjeisiin.
  • Ohjeiden lopussa kerrotaan myös, miten ohjetta on päivitetty.

5.3 Oiva-arviointi ja tarkastuksen kulku

Ennen tarkastusta tarkastaja tutustuu kohteeseen käytettävissä olevan materiaalin perusteella. Tarkastaja katsoo, onko kohteen toimijan ja kohteen Vati-tiedoissa päivitystarpeita.

Tarkastajan on hyödyllistä esim. perehtyä

  • yritykseen, sen toimintaan, tuotteisiin
  • valvontahistoriaan
  • aikaisemmin havaittuihin puutteisiin
  • netissä olevaan tietoon.

Toimijalta voidaan myös pyytää arviointiin vaikuttavia dokumentteja tutustuttaviksi ennen tarkastusta. Ennakkoon pyydettävät dokumentit voivat liittyä esimerkiksi (ks. liite 2)

  • jäljitettävyyteen
  • erillään pitoon
  • työskentelyhygieniaan.

Tämän jälkeen tarkastaja valitsee

  • tarkastuksella käytettävät arviointiohjeet (REH tai HEH), ks. kohta 5.2
  • tarkastettavat asiat, ks. kohta 5.2

ja perehtyy

  • tarkastettavien asioiden lainsäädäntöön, ks. kohta 5.1
  • ohjeiden sisältöön ja arviointiasteikkoihin, ks. kohta 5.2 ja 6
  • tarkastettavaan kohteeseen ja siellä tarkastettavia asioita koskeviin Ruokaviraston ohjeisiin.

Tarkastuksen aikana tarkastaja tekee havaintoja kohteessa ja muodostaa arvosanan tarkastushavaintojen, Oiva-arviointiohjeiden ja lainsäädännön pohjalta.

Huom: Tarkastuksella voi tilanteen mukaan esim. epäkohtia havaitessaan arvioida myös asioita, joiden tarkastamista ei ollut ennalta suunniteltu.

Huom: Tarkastuksella on hyvä varmistaa, että Vatiin kirjattu toimijan y-tunnus on ajantasalla.

Tarkastus tehdään pääsääntöisesti tarkastuskäyntinä tai etätarkastuksena (liite 2), mutta voidaan myös tehdä asiakirjatarkastuksena, kun asia on todennettavissa pelkkien asiakirjojen avulla. Kaikkia asioita ei voi tarkastaa etänä ja niiden todentaminen vaatii käynnin valvontakohteessa. Elintarvikkeiden tarjoilussa, myynnissä tai valmistuksessa tehtävät tarkastukset eivät voi olla pelkästään asiakirjatarkastuksia, vaan niitä on tärkeää tarkastaa välillä myös paikan päällä toiminnan aikana. Jos tarkastettavia asioita on useita, voidaan osa tarkastaa asiakirjatarkastuksena ja osa valvontakohteessa. Tarkastuksesta tehdään yksi tarkastusraportti.

Tarkastuksen jälkeen tarkastaja laatii Vatissa Oiva-raportin ja tarkastuskertomuksen (ks. kohta 8). sekä julkaisee Vatin kautta Oiva-raportin Oiva-määräyksen mukaisesti 10 työpäivän kuluessa tarkastuksesta (ks. kohdat 4. ja 8).

Toimija voi myös tarvittaessa toimittaa valvojalle asiakirjoja tarkastuksen jälkeen sovittuun määräaikaan mennessä.

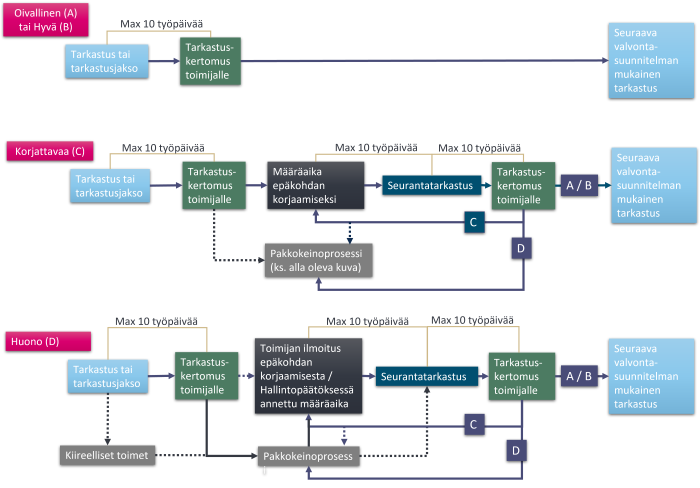
Oiva-arvioinnin kulku on esitetty kuvassa 1. Sen mukaisesti Oiva-tuloksen ollessa:

  • oivallinen (A) tai hyvä (B)
    • seuraava tarkastus tehdään valvontasuunnitelman mukaisesti.
  • korjattavaa (C)
    • tarkastaja tekee seurantatarkastuksen 10 työpäivän kuluessa tarkastuspöytäkirjassa epäkohdan korjaamiseksi annetun määräajan umpeuduttua. Tarvittaessa tarkastaja on voinut aloittaa hallinnolliset pakkokeinot tai voi aloittaa ne seurantatarkastuksen jälkeen, (ks. kohdat 7.2 ja 10). Kun epäkohta on seurantatarkastuksella todettu korjatuksi (Oiva-arvosana oivallinen tai hyvä), seuraava tarkastus tehdään valvontasuunnitelman mukaisesti.
  • huono (D)
  • tarkastaja aloittaa hallinnolliset pakkokeinot (tai elintarvikelain 64 :n mukaiset kiireelliset toimet). Tarkastaja tekee hallinnollisiin pakkokeinoihin liittyvän seurantatarkastuksen 10 työpäivän kuluessa toimijan ilmoituksesta, että epäkohta on korjattu tai sille asetetun määräajan päättymisen jälkeen, (ks. kohdat 7.2 ja 10). Kun epäkohta on seurantatarkastuksella todettu korjatuksi (Oiva-arvosana oivallinen tai hyvä), seuraava tarkastus tehdään valvontasuunnitelman mukaisesti. Lisätietoa hallinnollisista pakkokeinoista ja kiireellisistä toimista Ruokaviraston ohjeessa (3761/04.02.00.01/2020) ”Opas elintarvikelain mukaisten hallinnollisten pakkokeinojen käytöstä elintarvikevalvonnassa”.

 

Kuvan sisältö kerrottu ennen kuvaa ja kappaleissa 7.2 ja 10.

Kuva 1. Oiva-arvioinnin kulku kaaviona annettujen Oiva-arvosanojen mukaisesti.

6 Oiva-arvosanan muodostaminen

Yksittäisen tarkastettavan asian (rivin) arviointi tehdään tehtyihin havaintoihin ja lainsäädäntöön perustuen, ja asialle annetaan Oiva-arvosana neliportaisen Oiva-arviointiasteikon ja -arviointiohjeiden mukaan. Yksittäistä asiaa tarkastettaessa havaintoja voi olla useampi kuin yksi (kuva 2). Yksittäisen asian arviointi tehdään havaintojen perusteella riskiperusteisesti, ja asia arvioidaan kokonaisuutena Oiva-arviointiasteikon mukaisesti. Valvojan tulee arvioida ja päättää kaikkien tehtyjen havaintojen perusteella, minkä arvosanan (A, B, C, D) hän kirjaa yksittäisestä tarkastetusta asiasta Oiva-raportille. Mikäli valvoja huomauttaa jostakin havaitusta epäkohdasta, vaikuttaa se arvosanaan, vaikka toimija sen jälkeen korjaisi kyseisen epäkohdan tarkastuksen aikana. Mikäli toimija itse havaitsee tarkastuksen aikana epäkohdan, joka ei heikennä tai vaaranna elintarviketurvallisuutta ja jonka korjaa välittömästi, osoittaen omavalvonnan toimivan, epäkohdalla ei ole vaikutusta annettavaan arvosanaan.

Hymyt_teksteillä_FI_Oivallinen.pngOivallinen (A); Toiminta on vaatimusten mukaista.

Valvoja toteaa tarkastettavien asioiden olevan lainsäädännön vaatimusten mukaisia.

Valvoja toteaa toimijan hallitsevan myös yllättävät ja satunnaiset epäkohdat itse, ja hallitsee niiden korjaamisen omavalvonnallaan.

 

Hymyt_teksteillä_FI_Hyvä.pngHyvä (B); Toiminnassa on pieniä epäkohtia, jotka eivät heikennä elintarviketurvallisuutta eivätkä johda kuluttajaa harhaan.

Valvoja toteaa tarkastettavien asioiden olevan pääosin lainsäädännön vaatimusten mukaisia.

Valvoja toteaa, ettei toimija ole täysin hallinnut pienten epäkohtien korjaamista ja ennaltaehkäisyä omavalvonnallaan.

Hymyt_teksteillä_FI_Korjattavaa.pngKorjattavaa (C); Toiminnassa on epäkohtia, jotka heikentävät elintarviketurvallisuutta tai johtavat kuluttajaa harhaan. Epäkohdat on korjattava määräajassa.

Valvoja toteaa, ettei tarkastettavia asioita ole toteutettu lainsäädännön vaatimusten mukaisesti.

 

Hymyt_teksteillä_FI_Huono.png Huono (D); Toiminnassa on epäkohtia, jotka vaarantavat elintarviketurvallisuutta tai johtavat kuluttajaa vakavasti harhaan tai toimija ei ole noudattanut annettuja määräyksiä. Epäkohdat on korjattava välittömästi.

Valvoja toteaa, ettei tarkastettavia asioita ole toteutettu lainsäädännön vaatimusten mukaisesti.

 

Viisi esimerkkiä erilaisista havainnoista tarkastettaessa yhtä asiaa (riviä):

Kuvan sisältö seuraavana tekstissä.

Kuva 2. Tarkastettaessa yhtä asiaa, tehdään monia havaintoja, jotka vaikuttavat annettavaan arvosanaan.

Esimerkki 1. Havaitaan paljon oivallisesti olevia asioita ja kokonaisuuteen nähden vähämerkityksellinen pieni epäkohta. Kokonaisuuteen nähden toiminta on oivallisesti (A) tai vaihtoehtoisesti hyvin (B) hoidettu.

Esimerkki 2. Havaitaan paljon oivallisesti (A) ja hyvin (B) olevia asioita. Kokonaisuuteen nähden toiminta on hyvin hoidettu (B).

Esimerkki 3. Havaitaan yksi selkeä epäkohta, joka heikentää elintarviketurvallisuutta tai johtaa kuluttajaa harhaan. Yksi korjausta vaativa asia oivallisten ja hyvien asioiden lisäksi. Riskiperusteisesti korjausta vaativa asia ohjaa arvosanan antamista.

Esimerkki 4. Havaitaan monta epäkohtaa, jotka heikentävät elintarviketurvallisuutta tai johtavat kuluttajaa harhaan. Monta korjausta vaativaa asiaa muutaman hyvän ja oivallisen lisäksi. Riskiperusteisesti korjausta vaativa asia ohjaa arvosanan antamista.

Esimerkki 5. Havaitaan yksi elintarviketurvallisuutta vaarantava tai kuluttajaa vakavasti harhaanjohtava ja korjausta vaativa asia oivallisten ja hyvien lisäksi. Riskiperusteisesti korjausta vaativa asia ohjaa arvosanan antamista.

7 Oiva-raportti ja tarkastuskertomus

7.1 Yleistä Oiva-raportista ja tarkastuskertomuksesta

Tarkastuksesta laaditaan kaksiosainen raportti, joka koostuu,

  • Oiva-raportista
  • tarkastuskertomuksesta.

Kaksiosainen raportti syntyy, kun valvoja täyttää Vatissa tarkastuslomakkeen. Valvojan tulee noudattaa valvontayksikkönsä omia ohjeita arkistoinnista, sillä Vati ei ole virallinen sähköinen arkisto. Oiva-raportti ei ole hallinnollinen päätös.

Oiva-raportti on määrämuotoinen, monivärinen ja kaksikielinen. Oiva-huomion kieli on joko suomi tai ruotsi tai molemmat.

Oiva-raportilla näkyy tarkastuksen tulos eli Oiva-tulos, tarkastettujen asiakokonaisuuksien tarkastustulokset, tarkastetuista asioista annettujen arvosanojen yhteismäärät, kahden aikaisemman tarkastuksen Oiva-tulokset, Oiva-huomiot sekä kohdetta valvovan elintarvikevalvontaviranomaisen yhteystiedot.

Oiva-tulos määräytyy yksittäisistä tarkastetuista asioista (riveistä) annetun huonoimman Oiva-arvosanan mukaan. Osa tarkastettavista asioista, ns. pimeät rivit, ovat sellaisia, että niiden arvosanat eivät vaikuta Oiva-tulokseen. Pimeät rivit eivät näy Oiva-raportilla, mutta ne näkyvät tarkastuskertomuksella. Tarkastettaessa pelkästään pimeitä rivejä tarkastus tulee kirjata valvontasuunnitelman ulkopuolisena tarkastuksena, jotta tarkastuskertomuksen lähettäminen onnistuu Vatista.

Tarkastuskertomukseen on mahdollista lisätä kuvia ja liitteitä. Tarkastuskertomukselle ei tule kirjata/kuvata salassa pidettäviä tietoja.

Tarkastuskertomus kirjoitetaan lähtökohtaisesti joko suomeksi tai ruotsiksi. Tarkastuskertomuksen vakiotekstin saa tarvittaessa vaihdettua ruotsiksi (otsikot, asiaotsikot jne.) Valvojan niin halutessa tarkastuskertomuksen teksti voi olla myös muulla kielellä (esim. englanti). Tarkastuskertomukseen tulostuu tarkastuksen tehneen ja esikatselutilassa raportin lähettäneen valvojan yhteystiedot. Kuluttajien nähtäville laitettavaan Oiva-raporttiin tulostuu ainoastaan kohdetta valvovan elintarvikevalvontaviranomaisen yhteystiedot.

7.2 Arvosanakohtaisia lisäohjeita

Oivallinen (A):

  • Valvoja kirjaa, mitä tarkastettiin ja miksi arvosana on oivallinen (ks. kohta 8.4).

Hyvä (B):

  • Valvoja kirjaa, mitä tarkastettiin ja miksi arvosana on hyvä (ks. kohta 8.4).
  • Valvoja antaa toimijalle kirjallisen huomautuksen (ei korjauskehotuksia) havaituista pienistä epäkohdista. Toimijalle kerrotaan, mitä hän voi omatoimisesti korjata.
  • Epäkohtien korjaamiselle ei aseteta määräaikaa eikä erillistä seurantatarkastusta tehdä. Toimijan tulee korjata epäkohdat oma-aloitteisesti. Valvoja tarkastaa pienten epäkohtien korjaamisen säännöllisen valvonnan yhteydessä silloin, kun samaa tarkastettavaa asiaa tarkastetaan seuraavan kerran.
  • Arvosana hyvä voi tulevilla tarkastuskerroilla joko muuttua oivalliseksi valvojan todetessa toimijan korjanneen epäkohdan, jäädä tasolle hyvä tai muuttua korjattavaksi.

Korjattavaa (C):

  • Valvoja kirjaa, mitä tarkastettiin ja miksi arvosana on korjattavaa (ks. kohta 8.4).
  • Valvoja antaa toimijalle kirjallisen korjauskehotuksen määräaikoineen, jossa perustellaan, mikä tarkastushavainnoissa heikentää elintarviketurvallisuutta tai johtaa kuluttajaa harhaan ja/tai todetaan, mitä tarkastettavia asioita ei ole toteutettu lainsäädännön vaatimusten mukaisesti.
    • Epäkohdan korjaamisen määräajasta tulee mahdollisuuksien mukaan neuvotella toimijan tai toimijan edustajan kanssa.
      • Valvoja voi tarvittaessa pyytää toimijalta kirjallisen suunnitelman aikatauluineen epäkohtien korjaamiseksi sekä toimenpidesuunnitelman siksi ajaksi, kunnes epäkohdat on korjattu. Asiasta tulee neuvotella toimijan kanssa.
    • Elintarviketurvallisuus ei saa vaarantua eikä kuluttajien harhaanjohtaminen muuttua vakavaksi liian pitkän määräajan johdosta.
    • Määräajan pituuden tulee olla realistinen epäkohtaan nähden.
      • Jos epäkohdan korjaaminen kehotuksen mukaisesti vaatii toimijalta paljon suunnittelua tai työtä, esim. rakenteiden korjausta, voidaan korjaussuunnittelulle ja/tai korjauksille antaa tarkastuskertomuksessa useita määräaikoja (ks. kohta 10).
  • Valvoja voi käyttää harkintavaltaa arvioidessaan onko korjauskehotus riittävä määräystenvastaisuuden korjaamiseksi vai onko tarpeen käyttää elintarvikelain mukaisia hallinnollisia pakkokeinoja esim. määräystä (kuva 1). Tilanteeseen parhaiten soveltuvaa toimenpidettä harkittaessa voidaan huomioida valvontakohteen valvontahistoria ja missä määrin toimija on aiemmin jättänyt noudattamatta säännöksiä.
    • Jos toimija on aiemmin jättänyt noudattamatta säännöksiä, pelkkä kehotus ei välttämättä ole riittävän tehokas toimenpide tilanteen korjaamisen varmistamiseksi.
    • Jos pelkkää kehotusta ei muusta syystä (esim. epäkohdan luonteen vuoksi) voida pitää riittävän tehokkaana toimenpiteenä, tulee harkita hallinnollisia pakkokeinoja.
  • Joidenkin arvioitavien asioiden osalta korjattavaa-arvosanan voi antaa myös, vaikkei asiat välittömästi heikennä elintarviketurvallisuutta tai johda kuluttajaa harhaan. Tällöin toimijalle on toistuvasti annettu hyvä -arvio, eikä aiemmin havaittua epäkohtaa ole korjattu seuraavaan suunnitelmalliseen tarkastukseen mennessä. Arviointiohjeisiin tulee tästä maininta, mikäli ko. toimintatapaa voidaan soveltaa kyseiseen arviointiohjeeseen.
  • Vaikka korjattava asia olisi korjattu ennen kuin Oiva-raportti on ehditty julkaista, sillä ei ole vaikutusta Oiva-arvosanaan.
    • Poikkeuksena teurastamot, joissa epäkohdan korjaamiseksi sovittu määräaika tai annettu määräys vaikuttaa siihen, näkyykö epäkohta Oiva-raportilla ja miten epäkohta kirjataan tarkastuskertomukseen (ks. kohta 10).
  • Kun korjaus on sovittu ja aikataulutettu, ko. asian ei tulisi vaikuttaa ennen määräajan umpeutumista tehtävien uusien tarkastuksien arvosanoihin. C- arvosanaa ei ”roikuteta” Oiva-raportilla, jos uusia Oiva-tarkastuksia tehdään ennen kuin asia on korjattu. Toisin sanoen; toimija voi saada välillä eri tarkastetuista asioista A tai B Oiva-tuloksen, vaikka aiemmin tullut C-arvosana olisi korjaamatta, koska epäkohtia ei arvioida uudelleen ennen kuin seurantatarkastuksella (ks. kohta. 10).

Huono (D)

  • Valvoja kirjaa, mitä tarkastettiin ja miksi arvosana on huono (ks. kohta 8.4).
  • Valvoja antaa toimijalle kirjalliset perustelut, jossa perustelee mikä havainnossa vaarantaa elintarviketurvallisuutta tai johtaa kuluttajaa vakavasti harhaan ja/tai todetaan, mitä tarkastettavia asioita ei ole toteutettu lainsäädännön vaatimusten mukaisesti.
  • Joidenkin arviointiohjeiden osalta huono -arvosanan voi antaa myös vaikka asiat eivät välittömästi vaaranna elintarviketurvallisuutta tai johda kuluttajaa vakavasti harhaan. Tällöin toimijalle on toistuvasti annettu Korjattavaa-arvosana, eikä aiemmin havaittua epäkohtaa ole korjattu seurantatarkastuksiin mennessä. Arviointiohjeissa on tästä maininta, mikäli ko. toimintatapaa voidaan soveltaa kyseiseen arviointiohjeeseen (esimerkiksi Oiva-arviointiohje 4.6).
  • Vaikka korjattava asia olisi saatettu kuntoon ennen kuin Oiva-raportti on ehditty julkaista, sillä ei ole vaikutusta Oiva-arvosanaan.
  • Valvoja käyttää elintarvikelain mukaisia hallinnollisia pakkokeinoja lainsäädännön noudattamisen varmistamiseksi (ks. kuva 1 ja kohta 10).

Toimijalle ilmoitetaan tarkastusraportilla tarkastetun asian kohdalla, että asian korjaamiseksi aloitetaan elintarvikelain 297/2021 mukaiset hallinnolliset pakkokeinot tai 64 § mukaiset kiireelliset toimet, ja että toimijaa tullaan kuulemaan tai toimijaa on jo kuultu asiasta kirjallisesti (joissain tapauksissa myös suullinen kuuleminen on mahdollista). Hallinnollinen pakkokeinoprosessi kuulemismenettelyineen on kuvattu erillisessä Ruokaviraston pakkokeino-ohjeessa.

  • Kun on annettu arvosana D ja aloitetaan elintarvikelain 297/2021 mukaiset hallinnolliset pakkokeinot tai 64 § mukaiset kiireelliset toimet, ko. asian ei tulisi vaikuttaa uusien tarkastuksien arvosanoihin. D- arvosanaa ei ”roikuteta” Oiva-raportilla, jos uusia Oiva-tarkastuksia tehdään ennen kuin asia on korjattu. Toisin sanoen; toimija voi saada välillä eri tarkastetuista asioista A tai B Oiva-tuloksen, vaikka aiemmin tullut D-arvosana olisi korjaamatta, koska epäkohtia ei arvioida uudelleen ennen kuin seurantatarkastuksella (ks. kohta. 10).

8 Oiva-raportin ja tarkastuskertomuksen laadinta Vatissa

Tarkastetaan ensin, että kohteen toimijan ja kohteen tiedot mm. y-tunnus ovat Vatissa oikein.

Luodaan kohteelle tarkastustapahtuman tiedot Vati-käyttöohjeen mukaisesti.

Täytetään lomake REH01 tai HEH01 asiakohtaisesti seuraavasti:

8.1 Tarkastettu

Valitaan tarkastettu asia (rivi)

  • Ei -sovelleta (ks. kohta 5.2.)
  • Ei tarkastettu (oletus)
  • Tarkastettu.

Huom: Tarkastetuksi asian voi merkitä silloin, kun sitä on arvioitu arviointiohjeen mukaisesti.

8.2 Toiminnan arviointi

Annetaan tarkastetulle asialle arvosana A, B, C tai D. Valikko tulee näkyviin, kun on valittu vaihtoehto ”Tarkastettu”. Perustelut eri arvosanojen antamiselle on esitetty tarkemmin ohjeen kohdassa 6.

  • Oivallinen (A)
  • Hyvä (B)
  • Korjattavaa (C)
  • Huono (D).

8.3 Oiva-huomio

Oiva-raportilla näkyvä Oiva-huomio on kuluttajalle tarkoitettu lyhyt selitys siitä, miksi tarkastetusta asiasta toimijalle annettu arvosana ei ollut oivallinen, vaan hyvä, korjattavaa tai huono. A-arvosanalle ei ole tarpeen kirjata Oiva-huomiota.

Oiva-huomion tulee olla yleisluonteinen, lyhyt, ytimekäs ja helposti ymmärrettävä. Oiva-huomio näkyy myös tarkastuskertomuksella. Oiva-huomioksi ei kirjata sellaisia asioita, jotka kuuluvat tarkastuskertomukseen, kuten henkilötietoja, yksityiskohtaisia havaintoja, määräaikoja tai salassa pidettäviä asioita.

Esimerkkejä Oiva-huomioista:

  • Pieniä epäkohtia tilojen puhtaudessa.
  • Korjaamista edellyttäviä epäkohtia tilojen siivouksessa ja siisteydessä.
  • Välitöntä korjaamista edellyttäviä epäkohtia elintarvikehuoneiston puhtaanapidossa.
  • Tuotteiden jäljitettävyydessä on pieniä puutteita/epäkohtia.
  • Tuotteiden jäljitettävyydessä on epäkohtia, jotka edellyttävät korjaamista.
  • Tuotteita ei voida jäljittää, epäkohdat edellyttävät välitöntä korjaamista.

8.4 Havaintojen ja toimenpiteiden kirjaaminen

Kirjataan tarkastuksella esiin tulleet asiat ja mahdolliset jatkotoimet:

  • Mitä tarkastettiin. Myös arvosanan ollessa oivallinen (A).
  • Mitä havaittiin eli tilanne tarkastushetkellä
    • Tarkastuskertomukselle on aina kirjattava selkeästi havaitut epäkohdat, mikä kertoo toimijalle, miksi arvosana ei ole oivallinen (A). Toimija saa näin tietää, mikä hänen toiminnassaan ei täytä kaikkia vaatimuksia.
    • Liitetään kuvia tukemaan tehtyjä havaintoja tarpeen mukaan.
  • Perustelut korjauskehotukselle/hallinnollisiin pakkokeinoihin siirtymiselle
    • Mikä havaituissa epäkohdissa on elintarviketurvallisuusriski tai johtaa kuluttajaa harhaan.
  • Valvojan edellyttämä korjaava toimenpide
  • Mahdollinen määräaika, johon mennessä epäkohdat on korjattava.
  • Mahdollinen hallinnollisiin pakkokeinoihin.

 Muuta huomioitavaa:

  • Yksittäisen rivin kohdalla käsitellään vain kyseistä asiaa peilaten lainsäädäntöön, Oiva-arviointiasteikkoon ja Oiva-arviointiohjeisiin sekä toimijan omavalvonnan kuvaukseen. Esim. Kohtaan 2.2 (tilojen kunto) ei kirjata asian 3.1. (tilojen yleinen siisteys ja puhtaus) havaintoja.
  • Havainnot ja toimenpiteet tulee kirjata kyseisen Oiva-asian kohdalle.
  • Lisätietoja -kenttään voi halutessaan laatia yhteenvedon toimenpiteistä.
  • Havaintoihin ja toimenpiteisiin kirjatut asiat näkyvät vain toimijalle lähetettävässä tarkastuskertomuksessa.

8.5 Valvontatoimenpiteet

Valitaan tilanteeseen sopiva asiakohtainen valvontatoimenpide.

Yleisimmät:

  • Ei valvontatoimenpiteitä: Annettu arvosana A ja kaikki on kunnossa.
  • Ohjaus ja neuvonta: Toimijalle on annettu ohjausta ja neuvontaa.
  • Kehotus: Toimijalle on annettu määräaika epäkohtien korjaamiseksi.

Jos aloitetaan hallinnolliset pakkokeinot, valitaan valvontatoimenpiteet sen edellyttämällä tavalla esim. kuuleminen ennen päätöstä, kiireelliset toimet jne.

Jokaisen tarkastetun asian kohdalla voidaan tarvittaessa antaa ohjausta ja neuvontaa.

8.6 Muut havainnot tarkastuksella

Asiat, joita ei ole tarkastettu, mutta joista on annettu ohjausta ja neuvontaa, kirjataan kohtaan Lisätiedot.

Asiat, jotka eivät kuulu arviointiohjeiden mukaan tarkastettaviin asioihin, kirjataan kohtaan Lisätiedot. Tupakan myynnin tai nikotiinikorvaustuotteiden valvonnan tarkastuskertomusta ei kirjata tarkastuskertomukseen.

Lisätiedot-kohtaan ei kirjoiteta toimijalta edellytettyjä toimenpiteitä, vaan ne kirjoitetaan rivikohtaisesti Havainnot ja toimenpiteet -kohtaan.

8.7 Oiva-raportin ja tarkastuskertomuksen esikatselu ja julkaisu

Valvojan tulee tarkastaa Oiva-raportti ja tarkastuskertomus esikatselutilassa ennen niiden lähettämistä toimijalle. Oiva-raportti ja tarkastuskertomus lähetetään toimijan antamaan sähköpostiosoitteeseen Vatista. Vatista näkee, milloin raportti on lähetetty ja mihin sähköpostiosoitteeseen.

8.8 Virheellinen raportti ja/tai tarkastuskertomus

Jos valvoja huomaa lähetetyssä Oiva-raportissa tai tarkastuskertomuksessa virheen, tapahtuma tulee korjata Vati-ohjeiden mukaisesti. Korjattu Oiva-raportti sekä tarkastuskertomus lähetetään uudelleen toimijalle Vatin kautta. Tarkempi tekninen ohjeistus löytyy Vati-käyttöohjeesta.

Jos toimija huomaa Oiva-raportissa virheen tai epäilee sellaista, toimijan tulee viipymättä olla yhteydessä tarkastuksen tehneeseen elintarvikevalvontaviranomaiseen asian selvittämiseksi ja tarvittaessa korjaamiseksi. Oiva-raportin mahdolliset virheet tulee korjata. Vain tarkastuksen tehneen elintarvikevalvontayksikön edustaja voi poistaa virheellisen Oiva-raportin ja tehdä uuden, jossa tiedot ovat oikein. Korjattuun Oiva-raportin lisätietoihin on hyvä laittaa tieto raporttiin tehdystä korjauksesta.

9 Oiva-raportin julkaiseminen, julkistaminen ja esilläpito

Elintarvikelain 16 § mukaan jokaisella elintarvikealan toimijalla on velvollisuus julkistaa valvontaviranomaiselta saamansa Oiva-raportti. Kun valvoja on saanut Oiva-raportin ja tarkastuskertomuksen valmiiksi Vati-järjestelmässä, valvoja lähettää ne toimijan ilmoittamaan sähköpostiosoitteeseen. Mikäli paperisen Oiva-rapotin julkistaminen vaaditaan (esim. ravintolan sisäänkäynnin yhteyteen), toimijan on tulostettava raportti itselleen. Paperinen Oiva-raportti voi olla värillinen tai mustavalkoinen. Julkistamisvelvoite ei koske tarkastuskertomusta.

9.1 Oiva-raportin julkaiseminen Oivahymy.fi -sivuilla

Vati-järjestelmän kautta tehty Oiva-raportti julkaistaan automaattisesti www.oivahymy.fi -sivuilla 10 vrk:n päästä.

9.2 Oiva-raportin julkistaminen internetsivuilla, virtuaalihuoneistoissa, sosiaalisen median viestinnässä ja etämyynnissä

Viimeisin Oiva-raportti on oltava nähtävissä elintarvikealan yrityksen internetsivuilla, jos toimijalla on internetsivut, tai muulla vastaavalla tavalla. Muu vastaava tapa tarkoittaa esimerkiksi toimijan sosiaalista mediaa tai matkapuhelinsovellusta, jonka kautta elintarvikkeita myydään.

Oiva-raportti tai linkki siihen tulee olla näkyvissä internetsivuston etusivulla siten, että se on kuluttajan helposti havaittavissa. Myyntikanavana käytettävä sosiaalinen media ja matkapuhelinsovellus rinnastuvat internetsivustoon.

Jos myyntitapa on sellainen, jossa raporttia ei pystytä julkistamaan, riittää, että tiedot annetaan kuluttajalle pyydettäessä. Tällainen myyntitapa on esimerkiksi puhelinmyynti.

Elintarvikevalvontaviranomaisten tehtävänä on arvioida julkistamisen tapaa ja riittävyyttä julkistamisen tavoitteisiin nähden ks. kohta 4 ja Oiva-määräys. Arvioinnin tueksi on tehty päätöksentekopuu (liite 3).

Oiva-raportin julkistamiseksi sähköisesti on olemassa kaksi tapaa:

  • Sähköpostista: Kun valvoja on julkaissut Oiva-raportin, se toimitetaan toimijan ilmoittamaan sähköpostiin (pdf), josta sen voi julkistaa.
  • fi -sivustolta: Yrityksen omat Oiva-raportit (pdf) ovat ladattavissa Oivahymy.fi -sivuston yrityshakupalvelusta. Yritys voi tallentaa ne itselleen ja julkistaa sitä kautta. Vaihtoehtoisesti avaussivulle voidaan sijoittaa näkyvästi ja helposti havaittavasti linkki Ruokaviraston www.oivahymy.fi/hae yrityksiä -hakupalveluun. 

9.3 Oiva-raportin julkistaminen elintarvikehuoneistoissa ml. liikkuvissa elintarvikehuoneistoissa

Oiva-raportin esilläpito sisäänkäynnin yhteydessä koskee niitä elintarvikehuoneistoja, joissa kuluttaja asioi. Toimija asettaa viimeisimmän saamansa Oiva-raportin esille yrityksensä sisäänkäynnin yhteyteen, sen välittömään läheisyyteen tai muuhun kuluttajan kannalta tarkoituksenmukaiseen paikkaan. Raportin on oltava sopivalla korkeudella ja helposti kuluttajien luettavissa.

Toimija voi käyttää paperista Oiva-raporttia, tai sähköisiä tauluja ja alustoja. Oiva-raportin koko on oltava vähintään A4 ja raportin on oltava koko ajan näkyvillä. Lisäksi vaihtuvia sähköisiä tauluja tai muita esilläpidon tapoja voidaan käyttää, mutta niillä ei voida korvata koko ajan näkyvillä pidettävää Oiva-raporttia.

Sisäänkäynnillä tarkoitetaan ulko-ovea tai isoissa rakennuskomplekseissa, kuten kauppakeskuksissa tai kouluissa, kyseiseen elintarvikehuoneistoon johtavaa ovea tai elintarvikehuoneiston tiloja siten, että kuluttaja voi tutustua raporttiin ennen asiointipäätöstä. Mikäli pääsisäänkäyntejä (ovet/oviaukot, portit jne.) on useampia, voi toimija tarvittaessa laittaa Oiva-raportin esille niihin kaikkiin. Mikäli sisäänkäyntialue ei ole selkeästi rajattu, Oiva-raportti tulee asettaa sellaiseen kohtaan elintarvikehuoneistossa, että se on kuluttajien kulkureitillä ja kuluttaja pystyy havaitsemaan sen helposti ennen ostopäätöstä, esimerkiksi nimikyltin yhteyteen sopivalle korkeudelle, ohikulkijoille esillä olevan ruokalistan yhteyteen tai erilliseen telineeseen ennen sisäänkäyntiä.

Liikkuvissa elintarvikehuoneistoissa Oiva-raportin tulee olla kuluttajan kannalta tarkoituksenmukaisessa paikassa siten, että se on sopivalla korkeudella ja helposti kuluttajien luettavissa. Liikkuvassa elintarvikehuoneistossa pidetään esillä viimeisin kyseisen myynti- tai tarjoilupisteen Oiva-raportti.

  • Jos toimija on tehnyt yhden rekisteröinti-ilmoituksen, joka sisältää useamman kuin yhden liikkuvan myyntipisteen, Oiva-raportti pidetään esillä vain siinä myyntipisteessä, johon tarkastus on kohdistunut.
  • Mikäli samalla kertaa on tarkastettu useampia myyntipisteitä voidaan niihin tehdä yhteinen Oiva-raportti. Tuolloin tulee merkitä lisätietoja kohtaan mitä myyntipisteitä Oiva-raportti koskee. Oiva-raportti tulee olla esillä niissä myyntipisteissä, joihin tarkastus on kohdistunut.

Jos toimija tarvitsee uuden Oiva-raportin, esimerkiksi kadonneen raportin tilalle, se voidaan lähettää Vatin kautta uudelleen. Tulostetun tai kopioidun raportin pitää olla vähintään A4-kokoa.

10 Seurantatarkastus ja hallinnolliset pakkokeinot

10.1 Seurantatarkastus, kun tarkastettavan asian korjaamiseksi on annettu määräaika eikä hallinnollisia pakkokeinoja ole aloitettu.

Seurantatarkastus tulee tehdä aina kun tarkastettavalle asialle on annettu korjattavaa (C) ja määräaika (kuva 1.). Seurantatarkastuksella varmistetaan, että korjattavaksi kehotettu epäkohta on korjattu. Tuolloin myös Oiva-raportti päivittyy vastaamaan seurantatarkastuksen tilannetta. Seurantatarkastuksissa käytetään samaa Oiva-asteikkoa ja samoja arviointiohjeita kuin muillakin suunnitelman mukaisilla tarkastuksilla. Seurantatarkastuksesta tehtävä raportti voi sisältää vaikka vain yhden tarkastetun asian, eli vain korjattavaksi määrätyn epäkohdan arvioinnin.

Huom: Seurantatarkastuksella voi tilanteen mukaan esim. epäkohtia havaitessaan arvioida uusiakin asioita mutta niiden tarkastaminen ei korvaa seuraavaa suunnitelman mukaista tarkastusta.

Huom: Tätä ohjetta tehtäessä (syksy 2022) pelkkien pimeiden rivien seurantatarkastuksia ei teknisistä syistä johtuen voi vielä kirjata valvontasuunnitelman mukaisina tarkastuksina, vaan ne tulee kirjata valvontasuunnitelman ulkopuolisina tarkastuksina, jotta tarkastuskertomuksen lähettäminen onnistuu Vatista.

Seurantatarkastus tulisi tehdä 10 työpäivän sisällä korjauskehotukselle sovitun määräajan umpeutumisesta. Siinä tapauksessa, että havaittujen epäkohtien korjaamiselle on asetettu useampia määräaikoja, tulee jokaisen määräajan jälkeen tehdä seurantatarkastus 10 työpäivän sisällä sovitun määräajan umpeutumisesta. Mikäli muita epäkohtia on korjattu ennen niille annettua määräaikaa ne voi tarkastaa samalla. Määräaikoja asetettaessa tulee pyrkiä siihen, ettei asetettaisi tarpeettoman monta eri määräaikaa, koska valvojan tulee tehdä tulee tehdä tarkastuskertomus ja julkaista Oiva-raportti, jokaisesta seurantatarkastuksesta.

Seurantatarkastus tehdään ennalta ilmoittamatta. Valvoja voi harkintansa mukaan poiketa tästä esim., jos toimipaikan sijainti/luonne edellyttää ennalta ilmoittamista tai toimijan läsnäolo katsotaan välttämättömäksi.

Seurantatarkastus tehdään pääsääntöisesti tarkastuskäyntinä. Seurantatarkastus voidaan myös tehdä asiakirjatarkastuksena, kun asian korjaaminen on todennettavissa pelkän asiakirjan avulla. Joidenkin epäkohtien korjaamisen todentaminen vaatii kuitenkin käynnin valvontakohteessa. Jos epäkohtia on useita, voidaan kaikki epäkohdat joko tarkastaa valvontakohteessa tai osa asiakirjatarkastuksena ja osa valvontakohteessa.

Pääsääntöisesti seurantatarkastus tehdään erillisenä tarkastuksena. Seurantatarkastuksen tekemistä ei saa tarkoituksella pitkittää seuraavaan valvontasuunnitelman mukaiseen tarkastukseen. Epäkohdan korjaamiseksi sovittu/annettu määräaika määrää, onko seurantatarkastus yhdistettävissä valvontasuunnitelman mukaiseen tarkastukseen. Yhdistäminen on mahdollista niissä elintarvikehuoneistoissa, joita valvotaan usein. Yhdistäminen voi myös olla mahdollista, kun asian luonteen vuoksi esim. rakenteellisille korjauksille on sovittu pidempi määräaika.

Teurastamoissa ja niiden yhteydessä olevissa hyväksytyissä elintarvikehuoneistoissa valvontaa voidaan tehdä jopa päivittäin. Silloin kyseisen epäkohdan korjaamiseksi sovittu määräaika tai annettu määräys vaikuttaa siihen, näkyykö epäkohta Oiva-raportilla ja miten epäkohta kirjataan tarkastuskertomukseen. Esimerkiksi (kuva 4) jos korjauskehotus määräaikoineen sekä korjatuksi toteaminen tapahtuvat saman valvontajakson aikana, epäkohta ei vaikuta Oiva-raportilla näkyvään arvosanaan. Jos epäkohdan korjaamiseksi annettu määräaika on pidempi kuin kuluva valvontajakso, epäkohta näkyy Oiva-raportilla.Kuvataan teurastamojen ja niiden yhteydessä olevien hyväksyttyjen elintarvikevalvontahuoneistojen Oiva-raporttien arvosanojen muodostuminen valvontajakson aikana.Kuva 3. Esimerkki teurastamoiden ja niiden yhteydessä olevien hyväksyttyjen elintarvikehuoneistojen valvonnassa havaitun epäkohdan ja määräajan vaikutus Oiva-raportin ja tarkastuskertomuksen tekemiseen ja arvosanaan, jossa pallot ovat päivittäishavaintoja. Oranssi (C) tai punainen (D) pallo on epäkohta, joka toimijan tulee korjata, ja sininen (A) pallo ajankohta, jolloin valvoja on todennut epäkohdan korjatuksi.

Jos toimija ei ole määräaikaan mennessä noudattanut korjauskehotusta, tilanne arvioidaan uudelleen.

  • Jos elintarviketurvallisuus on edelleen heikentynyt, muttei vielä vaarantunut, tai kuluttajaa on johdettu harhaan, muttei vakavasti, valvoja voi käyttää harkintavaltaa arvioidessaan, onko toinen korjauskehotus riittävä määräystenvastaisuuden korjaamiseksi, vai onko tarpeen käyttää elintarvikelain mukaisia hallinnollisia pakkokeinoja, esim. määräystä. Tilanteeseen parhaiten soveltuvaa toimenpidettä harkittaessa voidaan huomioida valvontakohteen valvontahistoria ja se, missä määrin toimija on aiemmin jättänyt noudattamatta säännöksiä.
    • Jos toimija on jo jättänyt noudattamatta korjauskehotusta, uusi kehotus ei välttämättä ole riittävän tehokas toimenpide tilanteen korjaamisen varmistamiseksi.
    • Jos toista kehotusta ei voida pitää riittävän tehokkaana toimenpiteenä, tulee harkita hallinnollisia pakkokeinoja.
  • Jos elintarviketurvallisuus vaarantuu tai kuluttajaa johdetaan vakavasti harhaan, arvosanaksi annetaan huono (D) ja ryhdytään epäkohdan korjaamisen varmistamiseksi elintarvikelain 297/2021 mukaisiin hallinnollisiin pakkokeinoihin tai 64 §:n mukaisiin kiireellisiin toimiin.
  • Toimijalle ilmoitetaan tarkastusraportilla tarkastetun asian kohdalla, että asian korjaamiseksi aloitetaan elintarvikelain 297/2021 mukaiset hallinnolliset pakkokeinot ja toimijaa tullaan kuulemaan asiasta kirjallisesti. Toimenpiteeksi Vatissa valitaan tilanteeseen sopivin toimenpide (ks. kohta 8.).

10.2 Seurantatarkastus, kun tarkastettavan asian korjaamiseksi on aloitettu hallinnolliset pakkokeinot

Seurantatarkastus tulee tehdä aina, kun tarkastettavalle asialle on annettu Oiva-arvosana korjattavaa (C) tai huono (D) ja asian korjaamiseksi on aloitettu hallinnolliset pakkokeinot. Samalla seurantatarkastuskerralla voidaan myös tarkastaa C-arvosanoja, joiden osalta ei ole aloitettu pakkokeinoja mutta on annettu korjauskehotus. Seurantatarkastuksella varmistetaan, että korjattavaksi kehotettu tai esim. määrätty epäkohta on korjattu.

Hallinnollisiin pakkokeinoihin liittyvä seurantatarkastus tehdään ennalta ilmoittamatta. Valvoja voi harkintansa mukaan poiketa tästä esim., jos toimipaikan sijainti/luonne edellyttää ennalta ilmoittamista tai toimijan läsnäolo katsotaan välttämättömäksi.

Hallinnollisiin pakkokeinoihin liittyvä seurantatarkastus voidaan tapauskohtaisesti tehdä Oiva-seurantatarkastuksena. Tuolloin Oiva-raportti päivittyy vastaamaan tilannetta. Tällaisia ovat esimerkiksi:

  • Seurantatarkastus, joka tehdään hallinnollisessa päätöksessä annetun määräajan mukaisesti 10 työpäivän sisällä määräajan umpeutumisesta (kuva 1).
  • Seurantatarkastus, joka tehdään toimijan ilmoittaessa korjanneensa epäkohdan. Tuolloin seurantatarkastus tulee tehdä 10 vrk:n sisällä ilmoituksesta.
  • Seurantatarkastus, joka tehdään tarkoituksenmukaisena ajankohtana asian kuntoon saattamisen varmistamiseksi.
  • Seurantatarkastus, joka tehdään ennen asian viemistä siitä päättävään elimeen (esim. lautakunta). Tällaisen tarkastuksen tekeminen Oiva-seurantatarkastuksena on arvioitava tapauskohtaisesti.
    • Jos asiat on saatettu kuntoon, asian käsittely päättävässä elimessä päättyy ja seurantatarkastus tehdään Oiva-seurantatarkastuksena.
    • Jos asioita ei ole saatettu kuntoon ja asiat etenee esim. päättävään elimeen, ei kyseessä ole Oiva-seurantatarkastus.

Mikäli korjattava asia on saatettu kuntoon, hallinnolliset pakkokeinot voidaan siltä osin lopettaa eli kyseisen pakkokeinoasian käsittely viranomaisessa päätetään. Siitä tulee ilmoittaa toimijalle kirjallisesti esim. Oiva-seurantatarkastusraportilla kyseisen asian kohdalla tai muulla tavoin kirjallisesti.

  • Huom: Mikäli korjattavaa asiaa ei ole saatettu kuntoon annetaan siitä edelleen C- tai D-arvosana ja tarkastuskertomuksella mainitaan pakkokeinoprosessin jatkuvan siltä osin. Pakkokeinoprosessi jatkuu uudella kuulemisella.

Pakkokeinoprosessi on mahdollista keskeyttää missä vaiheessa tahansa, mikäli asia on korjattu.

Huom. Vaikka toimija on lopettanut säännösten vastaisen markkinoinnin, markkinoinnin uudistamisen kieltämistä koskeva elintarvikelain 66 §:n mukainen pakkokeinopäätös on kuitenkin hyvä viedä prosessina loppuun asti (eli tehdä päätös), jos toimija on aikaisemmin rikkonut markkinointia koskevia säännöksiä.

11 Muu ohjeistus

12 Lainsäädäntö

Aiheeseen liittyvää lainsäädäntöä:

Päivitykset edelliseen versioon

  • Ohje korvaa aikaisemman version (Elintarviketurvallisuusvirasto Eviran ohje 10504/1, julkaistu 8.3.2016).
  • Ohje muutettu Eviran ohjeesta Ruokaviraston ohjeeksi saavutettavaan muotoon.
  • Ohjetta on päivitetty kauttaaltaan. Esimerkkejä muutoksista:
    • Päivitetty lainsäädäntöä.
    • Oiva-raportin esilläpitoa tarkennettu.
    • Arviointiasteikkoa on hieman muutettu B-arvosanan osalta. Tässä ohjeessa hyväksytään pienet puutteet myös omavalvonnassa. 0-ohje tullaan päivittämään.
    • Toimijalle annetaan mahdollisuus ottaa Oiva-raportista A4-kokoisia värikopioita tai tulostaa sen A4-koossa.
    • Oiva-raportin esilläpidossa saa käyttää sähköisiä tauluja A4.
    • Oiva-raportin esilläpito tarvittaessa useassa sisäänkäynnissä.
    • Etätarkastusohjeistus lisätty.
    • Hallinnollisen pakkokeinoprosessin vaiheita selkiytetty suhteessa Oivaan.

Päivitykset

  • Oiva-raportin ja oivahymy.fi -sivujen teknisten muutosten mukaiset päivitykset 11/2024

Liite 1. Esimerkkejä elintarvikelainsäädännöstä tulevista vaatimuksista

Elintarvikkeiden turvallisuus (EY) 178/2002, 14 artikla

  • Markkinoille ei saa saattaa elintarvikkeita, jotka eivät ole turvallisia. Yleisen elintarvikeasetuksen mukaan elintarviketta ei pidetä turvallisena, jos se on terveydelle haitallinen tai ihmisravinnoksi soveltumaton.
  • Elintarvikkeen turvallisuutta määritettäessä on huomioitava elintarvikkeen tavanomaiset käyttöolosuhteet kuluttajan kannalta. Lisäksi on huomioitava kuluttajalle annetut tiedot tai yleisesti kuluttajan saatavilla olevat tiedot elintarvikkeen tai elintarvikeryhmän aiheuttamien terveyshaittojen välttämisestä.
  • Kun määritetään, onko elintarvike terveydelle haitallinen, on huomioitava elintarvikkeen aiheuttamat mahdolliset välittömät, tai lyhyen tai pitkän aikavälin vaikutukset. Lisäksi on huomioitava mahdolliset toksiset vaikutukset ja kuluttajien terveydelliset erityisherkkyydet.
  • Määritettäessä, onko elintarvike ihmisravinnoksi soveltuva, on huomioitava, onko elintarvike saastunut esimerkiksi vieraiden aineiden, pilaantumisen, mätänemisen, laadun heikentymisen tai muun vaikutuksen seurauksena.
  • Elintarvikkeen katsotaan olevan turvallinen, jos se on elintarvikkeiden turvallisuutta koskevien lainsäädännön vaatimusten mukainen.

Kuluttajien etujen suojelu

  • Elintarvikelainsäädäntö pyrkii suojaamaan kuluttajien etuja sekä tarjoamaan kuluttajille lähtökohdat tietoon perustuvien elintarvikevalintojen tekemiseksi. Elintarvikelainsäädännön tavoitteena on myös ehkäistä elintarvikkeiden väärentämistä ja muita menettelytapoja, jotka voivat johtaa kuluttajia harhaan (EY) 178/2002, 8 artikla.
  • Elintarvikelainsäädännön tavoitteena on varmistaa elintarvikkeiden ja niiden käsittelyn turvallisuus sekä elintarvikkeiden hyvä terveydellinen ja muu elintarvikemääräysten mukainen laatu. Lisäksi elintarvikelainsäädännön tavoitteena on varmistaa, että elintarvikkeista annettava tieto on totuudenmukaista ja riittävää, eikä johda kuluttajaa harhaan. Elintarvikelainsäädännön tavoitteena on myös suojata kuluttajaa elintarvikkeiden aiheuttamilta terveysvaaroilta ja taloudellisilta tappioilta (EU) 2017/625 1 artikla, elintarvikelaki 297/2021, 1.

Elintarvikealan toimijan vastuu

  • Ensisijainen vastuu elintarvikkeiden turvallisuudesta on elintarvikealan toimijalla (EY) 852/2004, 1 artikla. Elintarvikealan toimijoiden on varmistettava, että kaikki niiden vastuulla olevat elintarvikkeiden tuotanto-, jalostus- ja jakeluvaiheet täyttävät niille asetetut yleiset ja erityiset hygieniavaatimukset (EY) 852/2004, 3 ja 4 artikla; (EY) 853/2004, 3 artikla.
  • Elintarvikealan toimijoiden on laadittava ja toteutettava HACCP-periaatteisiin perustuvat pysyvät menettelyt sekä ylläpidettävä niitä (EY) 852/2004, 5 artikla.

Liite 2. Ohjeistusta tarkastajille elintarvikevalvontakohteen etänä tarkastamiseen – Mitä elintarvikevalvonnan asioita voidaan valvoa asiakirjatarkastusten ja haastattelujen kautta?

Valvontayksikkö voi toteuttaa suunnitelmallista elintarvikevalvontaa osittain myös etätarkastuksina. Etätarkastukset voidaan tehdä asiakirjatarkastuksena, jolloin valvoja pyytää elintarvike- tai kontaktimateriaalialan toimijaa lähettämään tarkastukseen tarvittavat asiakirjat esimerkiksi sähköpostitse. Toimija voi toimittaa asiakirjoja, tiedostoja ja materiaalia elintarvikevalvontaviranomaisen nähtäväksi myös esimerkiksi pilvipalveluihin ja antaa valvojalle käyttöoikeudet niihin. Etätarkastuksia voidaan tehdä myös haastattelemalla toimijaa puhelimitse tai etäyhteyden kautta. Valvoja voi sopia toimijan edustajan kanssa ajankohdan, jolloin toimijan edustaja ja valvoja keskustelevat ja käyvät läpi valvojan toimijalle ennalta määrittelemiä tarkastusrivejä ja tarkastettavia asioita etäyhteydellä (esim. Skype- tai Teams-yhteys tai muu Online -videoyhteys). Ko. etäyhteyskeskustelun aikana toimijan edustaja voi näyttää valvojan pyytämiä asioita esim. jakamalla oman näyttönsä – näin onnistuu tehokkaasti esimerkiksi omavalvonta- ja reseptitietojen ja jäljitettävyyden hallintamenetelmien esittely vaikkapa toiminnanohjausjärjestelmästä. Valvoja voi samalla pyytää toimijaa lähettämään kuvakaappauksia ja muita liitteitä valvojan myöhempää ja tarkempaa tarkastelua varten. Toimija voi näyttää valvojan pyytämiä asioita myös esimerkiksi pilvipalvelujen jaettuja kansioita hyväksikäyttäen, tai videokuvan kautta.

Valvonta-asetuksen (EU) 2017/625 toimijoiden velvoitteita koskevan 15 artiklan mukaan toimijoiden on ”siinä määrin kuin se on tarpeen, virallisen valvonnan tai muiden virallisten toimien suorittamista varten” annettava tietoja valvontaviranomaiselle (”annettava mahdollisuus tutustua asiakirjoihin ja muihin merkityksellisiin tietoihin”). Kansallisessa lainsäädännössä elintarvikelain (297/2021) 43 §:n mukaan valvontaviranomaisella on oikeus salassapitosäännösten estämättä saada virallisen valvonnan ja muiden virallisten toimien suorittamiseksi välttämättömät tiedot elintarvikealan ja kontaktimateriaalialan toimijoilta ja muilta, joita em. lain velvoitteet koskevat. Tiedonsaantioikeus koskee myös sellaisia elintarvikemääräyksissä säädettyjen tehtävien toimeenpanemiseksi välttämättömiä tietoja, jotka yksityistä liike- tai ammattitoimintaa taikka yksityisen taloudellista asemaa koskevina muutoin olisivat salassa pidettäviä (elintarvikelaki 43 §). Elintarvikelaissa (43 §) on myös säädetty nimenomainen oikeus saada valvonnassa välttämättömät tiedot myös teknisen käyttöyhteyden avulla tai muutoin sähköisesti.

Valvoja arvioi saamiensa tietojen, kuten asiakirjojen, reseptien, tuotespesifikaatioiden ja pakkausmerkintöjen ja mahdollisesti myös kuvien, videokuvien ja haastattelun kautta saatujen tietojen perusteella omavalvonnan toteutumista tarkasteltavan Oiva-rivin osalta ja antaa arvionsa normaaliin tapaan Oiva-arviointiohjeisiin perustuen.

Huomioitavaa asiakirjatarkastuksessa

  • Salassa pidettävät asiakirjat voi tarvittaessa toimittaa esimerkiksi suojattuna sähköpostina tai pilvipalvelun kautta.
  • Asiakirjoja tulee käsitellä ja niiden hävittämisessä on oltava huolellinen, ettei niiden salassapito vaarannu.
  • Varmista, että asiakirjat ovat ajantasaisia.
  • Kirjaa tarkastuskertomukseen selkeästi, mitä asioita/tuotteita olet tarkastanut ja millä tavalla.

Esimerkkejä etä-/asiakirjatarkastuksella mahdollisesti tarkastettavista asiakirjoista/asioista

 *-merkityt rivit suositellaan pääsääntöisesti tarkastettavan paikan päällä

  • 1.1 HEH Tilojen, rakenteiden ja laitteiden hyväksymiset
    • hyväksymisasiakirjat
    • pohjapiirrokset*
  • 1.2. HEH Toimintojen hyväksymiset
    • hyväksymisasiakirjat
    • toimijan haastattelu
  • 1.3 HEH TSE-toimintojen hyväksymiset
    • hyväksymisasiakirjat
    • omavalvontajärjestelmän vastaavuus
    • toimijan haastattelu
  • 1.4 HEH Talousveden vaatimustenmukaisuus
    • tarvittavat asiakirjat: esim. sopimus vesilaitoksen kanssa, näytteenottosuunnitelma, mahdolliset näytetulokset
  • 1.5 HEH Puhtaan veden vaatimustenmukaisuus
    • tarvittavat asiakirjat: näytteenottotulokset, kuvaus omavalvonnassa, toiminta poikkeamatilanteessa
    • toimijan haastattelu
  • 1.6 REH/HEH Omavalvonnan yleinen vaatimustenmukaisuus
    • omavalvontajärjestelmän ajantasaisuus
    • tukijärjestelmät, vaarojen arviointi, muut HACCP:iin liittyvät asiakirjat
    • toimijan haastattelu
  • 2.1 REH Tilojen soveltuvuus elintarvikehuoneistotoimintaan*
    • tarvittavat asiakirjat: pohjapiirustus, mahdolliset valokuvat tiloista mahdolliset vesinäytteiden analyysitulokset
    • jos mahdollista, niin ota videoyhteys toimijaan, jolloin voit pyytää videokuvaa elintarvikehuoneiston tiloista
  • 2.2 REH Tilojen kunto / HEH Tilojen ja rakenteiden kunnossapito*
    • valokuvat (lähinnä uusintatarkastusten kyseessä ollessa)
    • jos mahdollista, niin ota videoyhteys toimijaan, jolloin voit pyytää videokuvaa elintarvikehuoneiston tiloista
    • kirjanpito toteutuksesta
    • kirjanpito poikkeamista ja korjaavista toimenpiteistä
    • tarvittaessa kunnossapitosuunnitelma
  • 2.3 REH Työvälineet, kalusteet ja laitteet / HEH Kalusteiden, laitteiden, vesilaitteiden ja välineiden kunnossapito*
    • valokuvat (lähinnä uusintatarkastusten kyseessä ollessa)
    • jos mahdollista, niin ota videoyhteys toimijaan, jolloin voit pyytää videokuvaa elintarvikehuoneiston tiloista
    • kirjanpito toteutuksesta
    • kirjanpito poikkeamista ja korjaavista toimenpiteistä
    • tarvittaessa kunnossapitosuunnitelma
  • 3.1 REH Tilojen yleinen siisteys ja puhtaus / HEH Tilojen ja rakenteiden puhtaus ja järjestys*
    • valokuvat (lähinnä uusintatarkastusten kyseessä ollessa)
    • jos mahdollista, niin ota videoyhteys toimijaan, jolloin voit pyytää videokuvaa elintarvikehuoneiston tiloista
    • kirjanpito toteutuksesta
    • kirjanpito poikkeamista ja korjaavista toimenpiteistä
    • tarvittaessa puhtaanapitosuunnitelma
  • 3.2 REH Työvälineiden, laitteiden ja siivousvälineiden puhtaus / HEH Pintojen, kalusteiden, laitteiden ja välineiden puhtaus*
    • valokuvat (lähinnä uusintatarkastusten kyseessä ollessa)
    • jos mahdollista, niin ota videoyhteys toimijaan, jolloin voit pyytää videokuvaa elintarvikehuoneiston tiloista
    • kirjanpito toteutuksesta
    • kirjanpito poikkeamista ja korjaavista toimenpiteistä.
    • tarvittaessa suunnitelma omavalvonnasta ja puhtaanapitosuunnitelma
  • 3.5 REH Haitta- ja muut eläimet / HEH Haittaeläinten torjunta*
    • kirjanpito
    • videokuva syöttien sijainnista, vastaako sijainti syöttikarttaa
    • kirjanpito poikkeamista ja korjaavista toimenpiteistä
    • tarvittaessa suunnitelma omavalvonnasta
  • 3.6 REH Jätehuolto / HEH Jätteiden ja jätevesien poistaminen*
    • valokuvat
    • jos mahdollista, niin ota videoyhteys toimijaan, jolloin voit pyytää videokuvaa elintarvikehuoneiston tiloista
    • kirjanpito toteutuksesta
    • kirjanpito poikkeamista ja korjaavista toimenpiteistä
    • tarvittaessa suunnitelma omavalvonnasta
  • 3.7 REH Sivutuotteiden erilläänpito
    • valokuvat
    • jos mahdollista, niin ota videoyhteys toimijaan, jolloin voit pyytää videokuvaa elintarvikehuoneiston tiloista
    • kirjanpito toteutuksesta
    • kirjanpito poikkeamista ja korjaavista toimenpiteistä
    • tarvittaessa suunnitelma omavalvonnasta
  • 3.8 REH Sivutuotteiden jäljitettävyys
    • tarvittavat asiakirjat: sivutuotteiden kuljetukseen liittyvät kaupalliset asiakirjat tai jäteraportit
    • pienten määrien kirjanpito
    • tarvittaessa suunnitelma omavalvonnasta
  • 4.1 REH Henkilökunnan työtapojen hygieenisyys / HEH Henkilökunnan työskentelyhygienia*
    • valokuvat (lähinnä uusintatarkastusten kyseessä ollessa)
    • jos mahdollista, niin ota videoyhteys toimijaan, jolloin voit pyytää videokuvaa elintarvikehuoneiston henkilökunnan työskentelystä (lähinnä uusintatarkastusten kyseessä ollessa)
    • toimijan haastattelu (lähinnä uusintatarkastusten kyseessä ollessa)
    • kirjanpito poikkeamista ja korjaavista toimenpiteistä
    • tarvittaessa suunnitelma omavalvonnasta
  • 4.2 REH Käsihygienia*
    • valokuvat (lähinnä uusintatarkastusten kyseessä ollessa)
    • jos mahdollista, niin ota videoyhteys toimijaan, jolloin voit pyytää videokuvaa elintarvikehuoneiston käsihygieniasta (lähinnä uusintatarkastusten kyseessä ollessa)
    • toimijan haastattelu (lähinnä uusintatarkastusten kyseessä ollessa)
    • kirjanpito poikkeamista ja korjaavista toimenpiteistä
    • tarvittaessa suunnitelma omavalvonnasta
  • 4.3 REH Työvaatteet / HEH Henkilökunnan työ- ja suojavaatetus*
    • valokuvat (lähinnä uusintatarkastusten kyseessä ollessa)
    • jos mahdollista, niin ota videoyhteys toimijaan, jolloin voit pyytää videokuvaa elintarvikehuoneiston työ- ja suojavaatetuksesta (lähinnä uusintatarkastusten kyseessä ollessa)
    • toimijan haastattelu (lähinnä uusintatarkastusten kyseessä ollessa)
    • kirjanpito poikkeamista ja korjaavista toimenpiteistä
    • tarvittaessa suunnitelma omavalvonnasta
  • 4.4 REH/HEH Henkilökunnan terveydentilan seuranta
    • kirjanpito toteutuksesta
    • toimijan haastattelu
    • tarvittaessa suunnitelma omavalvonnasta
  • 4.5 REH/HEH Henkilökunnan perehdytys, opastus ja koulutus
    • kirjanpito toteutuksesta
    • toimijan haastattelu
    • tarvittaessa suunnitelma omavalvonnasta
  • 4.6 REH/HEH Hygieniaosaamisen todentaminen
    • kirjanpito toteutuksesta
    • toimijan haastattelu
    • tarvittaessa suunnitelma omavalvonnasta
  • 5.1 REH/HEH Elintarvikkeiden käsittelyn yleinen hygienia ja riskinhallinta
    • omavalvonnan kirjaukset prosessien hallintapisteistä, joille ei ole omaa arviointiriviä, esimerkiksi metallinpaljastimen testaus ja tuotannonaikaiset pH-mittaukset
    • kirjanpito poikkeamista ja korjaavista toimenpiteistä
    • toimijan haastattelu riskinhallintamenetelmien käytöstä ja miten riskinhallintamenetelmät vastaavat omavalvonnassa kuvattuja menetelmiä. Kuvia ja videoita voi tarvittaessa käyttää haastattelun tukena.
    • tarvittaessa suunnitelma omavalvonnasta esimerkiksi fysikaalisten vaarojen hallintaan liittyen
  • 5.2 HEH Eri hygieniatason toimintojen erottaminen toisistaan
    • pohjapiirrokset: hygienia-alueet ja kulkureitit
    • toimijan haastattelu
    • tarvittaessa suunnitelma omavalvonnasta, esimerkiksi kuvaukset eri hygieniatason toimintojen ajallisesta erottamisesta ja toimintatavoista liikuttaessa eri hygienia-alueiden välillä
  • 5.3 HEH Vesipisteiden ja vettä käyttävien laitteiden hygienia*
  • 5.4 REH/HEH Sulattamisen, jäähdyttämisen ja pakastamisen hygienia
    • valokuvat (esimerkiksi jäähdyttämöistä tiivistymisveden havaitsemiseksi)
    • toimijan haastattelu
    • tarvittaessa suunnitelma omavalvonnasta, esimerkiksi pakastuksen ja sulatuksen työohjeet tai muu kuvaus toimintatavoista
  • 5.5 REH/HEH Käärimisen ja pakkaamisen hygienia
    • valokuvat (esimerkiksi pakkausmateriaalien ja kuljetusastioiden säilyttäminen, kunto ja puhtaus sekä pakkaamiseen tarkoitetut tilat ja laitteet)
    • jos mahdollista, niin ota videoyhteys toimijaan, jolloin voit pyytää videokuvaa mm. pakkaamiseen tarkoitetuista tiloista ja laitteista sekä pakkaamisen hygieniasta
    • tarvittaessa suunnitelma omavalvonnasta
    • toimijan haastattelu
  • 5.6 REH/HEH Elintarvikkeiden säilyttämisen ja varastoinnin hygienia
    • valokuvat
    • jos mahdollista, niin ota videoyhteys toimijaan, jolloin voit pyytää videokuvaa elintarvikehuoneiston tiloista
    • toimijan haastattelu
    • tarvittaessa suunnitelma omavalvonnasta
  • 5.7 HEH Sivutuotteiden käsittelyn ja varastoinnin hygienia
    • valokuvat
    • jos mahdollista, niin ota videoyhteys toimijaan, jolloin voit pyytää videokuvaa elintarvikehuoneiston tiloista
    • tarvittaessa suunnitelma omavalvonnasta
  • 5.8 HEH Sivutuotteiden tuotanto ja jäljitettävyys
    • tarvittavat asiakirjat: kaupalliset asiakirjat
    • kirjanpito määristä
    • tarvittaessa suunnitelma omavalvonnasta
  • 6.2 REH/HEH Jäähdytettyjen tilojen ja kylmänä säilytettävien elintarvikkeiden lämpötilahallinta
    • tarvittavat asiakirjat: omavalvonnan lämpötilakirjaukset, automaattisen lämpötilanseurantajärjestelmän tallenteet, tulosten seuranta ja hälytysten raja-arvot
    • valokuvat tai videokuva mittareiden sijoittamisesta ja lukemista
    • työohjeet lämpötilojen mittaamisesta
    • kirjanpito poikkeamista ja korjaavista toimenpiteistä
    • toimijan haastattelu
    • tarvittaessa suunnitelma omavalvonnasta
  • 6.3 REH Kuumana säilytettävät elintarvikkeet
    • tarvittavat asiakirjat: omavalvonnan lämpötilakirjaukset
    • valokuvat tai videokuva mittareiden sijoittamisesta ja lukemista
    • työohjeet lämpötilojen mittaamisesta
    • kirjanpito poikkeamista ja korjaavista toimenpiteistä
    • toimijan haastattelu
    • tarvittaessa suunnitelma omavalvonnasta
  • 6.5 REH/HEH Elintarvikkeiden valmistusprosessien lämpötilahallinta
    • tarvittavat asiakirjat: omavalvonnan lämpötilakirjaukset
    • kirjanpito poikkeamista ja korjaavista toimenpiteistä
    • valokuvat tai videokuva mittareiden sijoittamisesta ja lukemista
    • työohjeet lämpötilahallittavista prosesseista ja lämpötilojen mittaamisesta
    • toimijan haastattelu
    • tarvittaessa suunnitelma omavalvonnasta
  • 6.6 REH/HEH Pakasteiden ja jäädytettyjen elintarvikkeiden lämpötilahallinta
    • tarvittavat asiakirjat: omavalvonnan lämpötilakirjaukset
    • videokuvaa mittareiden sijoittamisesta ja lukemista
    • kirjanpito poikkeamista ja korjaavista toimenpiteistä
    • toimijan haastattelu
    • tarvittaessa suunnitelma omavalvonnasta
  • 6.7 HEH Lähetettävien ruhojen lämpötilanhallinta
    • lämpötilakirjaukset (ruhojen lämpötila ennen kuljetusta ja kuljetuksen aikana, kuljetustilan lämpötilakirjaukset)
    • kirjanpito poikkeamista ja korjaavista toimenpiteistä
    • toimijan haastattelu
    • tarvittaessa suunnitelma omavalvonnasta
  • 6.9 REH Lämpötilahallinta myynnissä ja tarjoilussa
    • omavalvonnan lämpötilakirjaukset
    • työohjeet lämpötilojen mittaamisesta
    • kirjanpito poikkeamista ja korjaavista toimenpiteistä
    • toimijan haastattelu
    • tarvittaessa suunnitelma omavalvonnasta
  • 7.1 REH Myynnin ja tarjoilun hygienia*
    • valokuvat/videokuvaa pakkaamattomien elintarvikkeiden esilläpidosta ja henkilökunnan toiminnasta esim. palvelumyyntipisteessä.
  • 8.1 HEH TSE-riskiaineksen käsittely
    • hyväksymisasiakirjat hyväksytyn elintarvikehuoneiston TSE-hyväksymisistä
    • toimijan haastattelu TSE-riskiaineksen käsittelystä ja erillään pidosta (onko toiminta TSE-hyväksymispäätöksen mukaista?)
    • TSE-toimintaan liittyvän kirjanpidon tarkastus
    • valokuvat/videokuva (mm. TSE-riskiaineksen keräämiseen käytetyt astiat ja niiden merkinnät)
    • kaupalliset asiakirjat TSE-riskiainesta sisältävien ruhojen lähettämisestä/ vastaanottamisesta
  • 8.2 HEH Ruhojen ja elinten puhtauden aistinvarainen seuranta
    • omavalvonnan kirjaukset
    • kirjanpito poikkeamista ja korjaavista toimenpiteistä
    • toimijan haastattelu
    • tarvittaessa suunnitelma omavalvonnasta
  • 8.3 HEH Naudanruhojen maitohappodekontaminaation hallinta
  • 8.4 HEH Trikiiniriskin hallinta
    • näytteenottosuunnitelma
    • toimijan haastattelu (ruhojen käsittely ennen trikiinitutkimuksen tulosta)
  • 8.5 HEH Jauhelihan ja raakavalmisteiden valmistus
  • 8.6 HEH Mekaanisesti erotetun lihan valmistus
  • 8.7 HEH Poron kuivalihan valmistus*
  • 8.8 REH/HEH Kalastustuotteiden loistarkastukset ja jäädytyskäsittely
    • omavalvonnan kirjaukset loistarkastusten suorittamisesta ja jäädytyskäsittelyistä
    • kirjanpito poikkeamista ja korjaavista toimenpiteistä
    • toimitusasiakirjat (jäädytyskäsittelyä ja mahdollista toimitusrajoitusta koskevat merkinnät)
    • jäädytyskäsittelystä vapauttamiseen liittyvät asiakirjat
  • 8.9 HEH Munatuotteiden raaka-aineiden laaduntarkkailu
    • omavalvonnan kirjaukset
    • kirjanpito poikkeamista ja korjaavista toimenpiteistä
    • toimijan haastattelu
    • tarvittaessa suunnitelma omavalvonnasta
  • 8.10 REH/HEH Kalastustuotteiden aistinvarainen laatu*
  • 8.11. HEH Työvälineiden desinfioimiseen käytettävän veden lämpötilahallinta
    • lämpötilakirjaukset
    • suunnitelma omavalvonnasta
    • kirjanpito poikkeamista ja korjaavista toimenpiteistä
  • 9.1 HEH Rekisterikyselyt
  • 9.2 HEH Elintarvikeketjua koskevat ja muut vastaavat tiedot
  • 9.3 HEH Eläinten kuljettaminen*
  • 9.4 HEH Eläinten merkinnät ja tunnistaminen*
  • 9.5 HEH Hevoseläimen tunnistusasiakirjan tarkastaminen*
  • 9.6 HEH Kirjanpito teurastettavaksi otetuista eläimistä*
  • 9.7 HEH Teurastamolle tuotujen eläinten erottelu*
  • 10.1 REH/HEH Erillään pito ja ristikontaminaatio
    • toimintaohjeet, omavalvonta-asiakirjat
    • valokuvat, videokuva
    • toimijan haastattelu
    • mahdolliset analyysitodistukset
  • 11.1 REH/HEH Lisäaineet, aromit ja entsyymit
    • tarvittavat asiakirjat elintarvikkeiden valmistuksessa: resepti, reseptilaskennat niiden elintarvikeparanteiden osalta, joihin liittyy määrärajoituksia, reseptiin käytettyjen elintarvikeparanteiden tai elintarvikeparanteiden ja valmistusaineiden esiseosten spesifikaatiot sekä kuvat pakkausten merkinnöistä, puhtausvaatimuksiin liittyvä dokumentaatio
    • tarvittavat asiakirjat elintarvikeparanteiden tai elintarvikeparanteiden ja valmistusaineiden esiseosten valmistuksessa, tuonnissa ja jakelussa: resepti ja reseptilaskennat (valmistus), saapuvien ja lähtevien elintarvikeparanteiden tai elintarvikeparanteiden ja valmistusseosten spesifikaatiot sekä kuvat pakkausten merkinnöistä, puhtausvaatimuksiin liittyvä dokumentaatio
  • 11.2 REH/HEH Ravitsemuksellinen täydentäminen
    • tarvittavat asiakirjat: valmistuksessa resepti/maahantuonnissa spesifikaatio koostumuksesta, spesifikaatio käytettyjen vitamiinien ja kivennäisaineiden puhtaudesta, kuva pakkausmerkinnöistä, omavalvonnan analyysitodistukset, jossa vitamiinin/kivennäisaineen pitoisuus on varmistettu
  • 11.3 REH/HEH Muuntogeeniset ainesosat
    • tarvittavat asiakirjat riskiainesosien osalta: eräkohtaiset sopimukset tai analyysitodistukset
    • tarvittavat asiakirjat gmo-vapaa -markkinointiväittämän käytön osalta: nettisivut, verkkokauppa, sosiaalinen media, tarkastettavaksi valitun tuotteen pakkausmerkinnät, kasviperäisten tuotteiden osalta eräkohtaiset analyysitodistukset, eläinperäisten tuotteiden osalta luotettavat todisteet eläinten ruokinnasta tavanomaisella rehulla niiden koko elinkaaren ajan
    • muista tallentaa kuvakaappaus tarkastetuista nettisivuista
  • 11. 4 REH/HEH Uuselintarvikkeet ja uudet prosessit
    • tarvittavat asiakirjat: malli pakkausmerkinnöistä ja uuselintarvikeainesosien kohdalla myös tuotespesifikaatio
  • 12.1 REH/HEH Ravintolisät
    • tarvittavat asiakirjat: osoitus ravintolisäilmoitusvelvoitteen täyttämisestä, resepti, spesifikaatio käytettyjen vitamiinien ja kivennäisaineiden puhtaudesta, kuva pakkausmerkinnöistä, omavalvonnan analyysitodistus, jossa koostumus on varmistettu
  • 12.2 REH/HEH Erityisille ryhmille tarkoitetut elintarvikkeet
    • tarvittavat asiakirjat: valmistuksessa resepti/maahantuonnissa spesifikaatio koostumuksesta, spesifikaatio käytettyjen vitamiinien ja kivennäisaineiden puhtaudesta, kuva pakkausmerkinnöistä, omavalvonnan analyysitodistus, jossa koostumus on varmistettu, kuvakaappaukset tuotteita koskevista nettisivuista (muista tallentaa kuvakaappaukset)
  • 12.3 REH/HEH Nimisuojatut elintarvikkeet
  • 12.4 REH/HEH Muut tuotekohtaiset vaatimukset (marja- ja hedelmävalmisteiden koostumus ja pakkausmerkinnät)
    • tarvittavat asiakirjat: kuvat pakkausmerkinnöistä, reseptit, tiedot käytetyistä raaka-aineista, mahdolliset analyysitodistukset/omavalvontatutkimukset
  • 12.5 REH Luomutuotteen aitous
    • tarvittavat asiakirjat: tavarantoimittajien luomutodistuksien varmentaminen
    • toimijan haastattelu: miten varmentunut luomuirtotuotteiden erillään pidosta tavanomaisista
  • 12.6 REH/HEH Salmonellaa koskevat erityistakuut
    • tarvittavat asiakirjat: Komission asetus (EY) N:o 1688/2005 mukainen kaupallinen asiakirja, tutkimustodistus, yhteisön sisäisen kaupan todistus
  • 13.1 REH/HEH Pakolliset elintarviketiedot (pakatut ja pakkaamattomat elintarvikkeet)
  • 13.2 REH/HEH Ravintoarvomerkintä
  • 13.1. 13.2, 13.4 ja 13.5 REH/HEH Elintarvikkeesta annettavat tiedot
    • ota nettisivukaappaus, kokokuva tuotteen pakkauksesta ja myös tallenne ko. nettisivusta, jossa päivämäärä tai pyydä toimijalta lähetyslista, josta valitset tuotteen
    • pyydä toimijalta tarpeen mukaan seuraavat tiedot:
      • kuva pakkausmerkinnöistä tai pakkausetiketti
      • omavalvonta-asiakirjat tarvittavilta osin
      • tuoteresepti
      • tiedot käytetyistä raaka-aineista, esim. kuvat raaka-ainepaketin kyljestä ja tarvittavat spesifikaatiot (mm. lisätyt vitamiinit, elintarvikeparanteet)
      • jäljitettävyyttä koskeva asiakirja tms., josta selviää raaka-aineen alkuperämaa, esim. elintarvikkeeseen käytetystä lihasta (eläinlajit: nauta, sika, lammas, vuohi, siipikarja).
  • 13.3 REH/HEH Markkinointi
    • tarvittavat asiakirjat: nettisivut, verkkokauppa, some, tarkastettavaksi valitun tuotteen pakkausmerkinnät
    • muista tallentaa kuvakaappaus tarkastetuista nettisivuista
  • 13.4 REH/HEH Lihan erityislainsäädännön edellyttämät tiedot (naudanliha, sianliha, lampaan- ja vuohenliha ja siipikarjanliha sekä kyseisen eläimen lihaa sisältävä jauheliha)
  • 13.5 REH/HEH Kalastus- ja vesiviljelytuotteiden erityislainsäädännön edellyttämät tiedot
  • 13.6 REH/HEH Maidon sekä elintarvikkeen ainesosana käytetyn maidon ja lihan alkuperämaan ilmoittaminen
  • 14.1 REH/HEH Pakkaus- ja muut kontaktimateriaalit
    • tarvittavat asiakirjat:
      • valmistaja, jatkojalostaja, maahantuoja: materiaalien tutkimustulokset, vaatimustenmukaisuusilmoitukset, GMP-laadunhallintajärjestelmä (omavalvontasuunnitelma)
      • tukkujakelijat: materiaalien vaatimustenmukaisuusilmoitukset, GMP-laadunhallintajärjestelmä (omavalvontasuunnitelma)
    • tarkastuksessa voidaan käyttää apuna Ruokaviraston valvontalomakkeita:
    • tarvittavat asiakirjat: materiaalien vaatimustenmukaisuusilmoitukset
    • kontaktimateriaalitoimijoiden asiakirjatarkastukset
  • 15.1 REH/HEH Elintarvikkeiden vastaanottaminen
    • tiedot vastaanotetusta elintarvikkeista (lämpötila, tuotteiden vertaaminen lähetysluetteloiden tietoihin, pakkausten kunto)
    • kirjanpito poikkeamista ja korjaavista toimenpiteistä
    • toimijan haastattelu
    • toimijan kyky ja mahdollisuus näyttää esim. tuotannonhallintajärjestelmänsä tiedot (jakaa näyttö) etäyhteydellä
    • tarvittaessa suunnitelma omavalvonnasta
  • 15.2 HEH Munatuotannon salmonellatodistusten hallinta
    • tarvittavat asiakirjat: seurantajärjestelmä, kirjaukset
    • toimijan haastattelu
    • tarvittaessa suunnitelma omavalvonnasta
  • 15.3 REH/HEH Elintarvikkeiden lähettäminen ja kuljetusolosuhteet
    • tiedot lähetetyistä elintarvikkeista (lämpötila, tuotteiden vertaaminen lähetysluetteloiden tietoihin, pakkausten kunto)
    • kirjanpito poikkeamista ja korjaavista toimenpiteistä
    • toimijan haastattelu
    • toimijan kyky ja mahdollisuus näyttää esim. tuotannonhallintajärjestelmänsä tiedot (jakaa näyttö) etäyhteydellä
    • tarvittaessa suunnitelma omavalvonnasta
  • 15.4 REH/HEH Elintarvikkeiden kuljetusten lämpötilahallinta
    • tarvittavat asiakirjat: omavalvonnan lämpötilakirjaukset, mahdollinen kuljetussopimus
    • kirjanpito poikkeamista ja korjaavista toimenpiteistä
    • toimijan haastattelu
    • tarvittaessa suunnitelma omavalvonnasta
  • 15.5 HEH Sivutuotteiden lähettäminen, kaupalliset asiakirjat ja kuljetusolosuhteet
    • kuljetusasiakirjat
    • valokuvat tai video
    • kirjanpito poikkeamista ja korjaavista toimenpiteistä
    • suunnitelma omavalvonnasta
  • 15.6 REH/HEH Kansainvälisten kuljetusten vaatimustenmukaisuus*
  • 16.1 REH/HEH Muiden kuin eläinperäisten elintarvikkeiden jäljitettävyys
    • jäljitettävyystietojen hallinnan työkalut, mekanismit ja käytänteet
    • esimerkkejä jäljitettävyystiedoista – vastaanotettujen elintarvikkeiden "lähetteet" ja lähetettyjen elintarvikkeiden "lähetteet"
    • jäljitettävyystiedoissa esitettyjen elintarvikenimikkeiden yhdistyminen mahdolliseen reseptiin ja elintarvikkeen kaupalliseen nimeen
    • suositellaan tarkastamaan kohteessa paikan päällä 1 - 3 elintarvike-erää (riittävä merkintätapa, yhteys erän tunnisteeseen, yhteys jäljitettävyystietoihin) ja vastaako tietojen hallinta ja saatavuus käytännössä sitä, minkä toimija etäyhteyksin ja toimitetuin tiedoin kertoi
  • 16.2 REH/HEH Pakollisen naudanlihan merkintäjärjestelmän edellyttämä naudanlihan jäljitettävyys
    • pakollisen naudanlihan merkintäjärjestelmän hallinnan työkalut, mekanismit ja käytänteet
    • esimerkkejä jäljitettävyystiedoista – vastaanotettujen naudanlihojen "lähetteet" ja lähetettyjen naudanlihojen "lähetteet"
    • naudanlihan jäljitettävyystiedoissa esitettyjen elintarvikenimikkeiden yhdistyminen mahdolliseen reseptiin ja elintarvikkeen kaupalliseen nimeen
    • suositellaan tarkastamaan kohteessa paikan päällä 1 - 3 naudanlihaerää (riittävä merkintätapa, yhteys pakolliseen erätunnisteeseen, pakollisen erätunnisteen käyttö, yhteys jäljitettävyystietoihin) ja vastaako tietojen hallinta ja saatavuus käytännössä sitä, minkä toimija etäyhteyksin ja toimitetuin tiedoin kertoi
  • 16.4 REH/HEH Dioksiinipoikkeuksen alaisen kalan ja kalastustuotteiden jäljitettävyys
    • jäljitettävyystietojen hallinnan työkalut, mekanismit ja käytänteet
    • dioksiinipoikkeustiedon ilmoittaminen jäljitettävyystiedoissa
  • 16.5 HEH Erityistilanteiden hallinta ja varautuminen
    • toimintaohjeet
    • toimijan haastattelu
    • kirjanpito toteutuksesta
  • 16.6 REH/HEH Takaisinvedot
    • tarvittavat asiakirjat, kuten tehtyihin takaisinvetoihin liittyvät viestit ja dokumentit, mahdolliset tuotteiden hävitystodistukset tai -dokumentit, omavalvontajärjestelmän takaisinveto-ohjeistus
  • 16.7 REH Vähäriskisen toiminnan sääntöjen noudattaminen
    • toimintaohje/omavalvonnan kuvaus aiheesta ja kirjanpito käsitellyistä määristä
    • toimijan haastattelu
  • 16.8 REH/HEH Sian-, siipikarjan-, lampaan -ja vuohenlihan jäljitettävyys
    • tuoreen ja pakastetun sian-, siipikarjan-, lampaan- ja vuohenlihan jäljitettävyystietojen hallinnan työkalut, mekanismit ja käytänteet; varmistuuko yhteys lihan ja sen eläimen tai eläinryhmän välillä, josta liha on saatu, varmistuuko alkuperämaatiedon hallinta niin, että toimija siirtää sen ketjussa myös eteenpäin lihan seuraavalle vastaanottajalle
    • alkuperämaatiedon ilmoittaminen lihanimikkeittäin jäljitettävyystiedoissa – vastaanotettujen elintarvikkeiden "lähetteet" ja lähetettyjen elintarvikkeiden "lähetteet"
    • suositellaan tarkastamaan kohteessa paikan päällä 1 - 3 elintarvike-erää (riittävä merkintätapa, yhteys erän tunnisteeseen, yhteys jäljitettävyystietoihin) ja vastaako tietojen hallinta ja saatavuus käytännössä sitä, minkä toimija etäyhteyksin ja toimitetuin tiedoin kertoi. Tämä voidaan jättää tarkastamatta paikan päällä, jos toimija pitää hallussaan ja käsittelee ainoastaan suomalaista alkuperää olevaa sianlihaa, siipikarjanlihaa, lampaan- tai vuohenlihaa.
  • 16.9 REH/HEH Eläinperäisten elintarvikkeiden jäljitettävyys
    • varmista erityisesti, että Komission täytäntöönpanoasetuksen (EU) 931/2011 3 art. säätämien tietojen hallinta ja toimittaminen lähetyksen yhteydessä toteutuu
    • jäljitettävyystietojen hallinnan työkalut, mekanismit ja käytänteet
    • esimerkkejä jäljitettävyystiedoista – vastaanotettujen elintarvikkeiden "lähetteet" ja lähetettyjen elintarvikkeiden "lähetteet"
    • jäljitettävyystiedoissa esitettyjen elintarvikenimikkeiden ja lihojen alkuperämaatietojen [ks. (EU) 931/2011 3 art.] yhdistyminen mahdolliseen reseptiin ja elintarvikkeen kaupalliseen nimeen
    • suositellaan tarkastamaan kohteessa paikan päällä 1 - 3 elintarvike-erää (riittävä merkintätapa, riittävän tarkat elintarvikenimikkeet, lihojen alkuperämaa, yhteys erän tunnisteeseen, yhteys jäljitettävyystietoihin) ja vastaako tietojen hallinta ja saatavuus käytännössä sitä, minkä toimija etäyhteyksin ja toimitetuin tiedoin kertoi
  • 17.1 REH/HEH Näytteenotto ja omavalvontatutkimukset
    • tarvittavat asiakirjat: näytteenotto- ja tutkimussuunnitelma, kirjaukset tulosten tarkastamisesta, trendiseuranta, poikkeamat, korjaavat toimenpiteet ja kirjanpito niistä
  • 17.3 HEH Veden ja jään omavalvontatutkimukset
    • näytteenottosuunnitelma ja sen toteutus
    • tulokset
    • kirjanpito poikkeamista ja korjaavista toimenpiteistä
  • 17.4 HEH Liha-alan kansallinen salmonellavalvonta
    • näytteenottosuunnitelma ja sen toteutus
    • näytteiden mukana laboratorioon toimitettavat tiedot
  • 17.5 HEH STEC-omavalvonta
    • näytteenottosuunnitelma ja sen toteutus
  • 17.6 HEH Listeriaomavalvonta
    • näytteenottosuunnitelma ja sen toteutus
    • kirjanpito poikkeamista ja korjaavista toimenpiteistä
  • 17.7 HEH Kampylobakteeriomavalvonta
    • näytteenottosuunnitelma ja sen toteutus
    • Kampylobakteeripositiivisten teuraserien seuranta
  • 17.8 HEH Kalastustuotteiden histamiiniomavalvonta
    • näytteenottosuunnitelma ja sen toteutus
    • kirjanpito poikkeamista ja korjaavista toimenpiteistä
  • 17.9 HEH Raakamaidon laatututkimukset
    • pesäkemäärän, somaattisten solujen ja mikrobilääkejäämien tutkimustulokset alkutuotannossa
    • raakamaidon lämpötilan, aistinvaraisen arvioinnin (ulkonäkö ja haju), sekä mikrobilääkejäämätutkimuksen tulokset
    • mahdolliset ilmenneet laatupoikkeamat, toteutuneet korjaavat toimenpiteet
    • menettelyohjeet raakamaidon laatupoikkeamien varalle
    • tiedotusohje valvontaviranomaiselle
  • 17.10 HEH Tuotteiden säilyvyystutkimukset
    • tarvittavat asiakirjat: tutkimustodistukset tai muut toimijan perustelut säilyvyysajalle
  • 17.11 HEH Lääkejäämät
  • 17.12 REH/HEH Kasvinsuojeluainejäämät
    • elintarvikkeiden tai niiden raaka-aineiden hankintasopimukset tai tuotespesifikaatiot
    • analyysitodistukset tai auditointiraportit hankintasopimusten tai tuotespesifikaatioiden varmentamiseksi (eräkohtaista varmentamista ei edellytetä, toiminnan laajuus ja vaikuttavuus määrittelevät esimerkiksi analyysitiheyden)
  • 17.13 REH/HEH Ympäristöstä peräisin olevat vierasaineet
    • elintarvikkeiden tai niiden raaka-aineiden hankintasopimukset tai tuotespesifikaatiot
    • analyysitodistukset tai auditointiraportit hankintasopimusten tai tuotespesifikaatioiden varmentamiseksi (eräkohtaista varmentamista ei edellytetä, toiminnan laajuus ja vaikuttavuus määrittelevät esimerkiksi analyysitiheyden). Dioksiinipoikkeuksen alaisen kalan ja kalastustuotteiden osalta ko. analyysitodistukset ovat tarpeettomia, jos elintarvikkeet on tarkoitettu poikkeuksen mukaisille markkinoille.
  • 17.14 REH/HEH Hometoksiinit
    • elintarvikkeiden tai niiden raaka-aineiden hankintasopimukset tai tuotespesifikaatiot
    • analyysitodistukset tai auditointiraportit hankintasopimusten tai tuotespesifikaatioiden varmentamiseksi (eräkohtaista varmentamista ei tarvita, toiminnan laajuus ja vaikuttavuus määrittelevät esimerkiksi analyysitiheyden)
  • 17.15 REH/HEH Prosessissa syntyvät vierasaineet
    • elintarvikkeiden tai niiden raaka-aineiden hankintasopimukset tai tuotespesifikaatiot
    • analyysitodistukset tai auditointiraportit hankintasopimusten tai tuotespesifikaatioiden varmentamiseksi (eräkohtaista varmentamista ei edellytetä, toiminnan laajuus ja vaikuttavuus määrittelevät esimerkiksi analyysitiheyden)
  • 17.16 REH/HEH Muut vierasaineet
    • elintarvikkeiden tai niiden raaka-aineiden hankintasopimukset tai tuotespesifikaatiot
    • analyysitodistukset tai auditointiraportit hankintasopimusten tai tuotespesifikaatioiden varmentamiseksi (eräkohtaista varmentamista ei edellytetä, toiminnan laajuus ja vaikuttavuus määrittelevät esimerkiksi analyysitiheyden)
  • 18.1 REH/HEH Oiva-raportin esilläpito
    • toimijan internetsivut tai muu vastaava paikka, joissa Oiva-raportti julkistetaan
    • valokuvat, jos kyse elintarvikehuoneistosta, jossa kuluttajat käyvät
    • jos mahdollista, niin ota videoyhteys toimijaan, jolloin voit pyytää videokuvaa Oiva-raportin esilläpidosta, jos kyse elintarvikehuoneistosta, jossa kuluttajat käyvät
  • 19.1 HEH Kanamunien laatu- ja painoluokitus
    • valvoja suorittaa paikan päällä kananmunien laatu- ja painoluokituksen tarkastuksen
    • omavalvonnan laatu- ja punnituskirjaukset
    • kirjanpito poikkeamista ja korjaavista toimenpiteistä
    • tarvittaessa suunnitelma omavalvonnasta
  • 19.2 HEH Kananmunien leimaus ja pakkausmerkinnät
    • valokuvat/videokuvaa pakkausmerkinnöistä ja leimatuista kananmunista
    • kirjanpito poikkeamista ja korjaavista toimenpiteistä
    • tarvittaessa suunnitelma omavalvonnasta
  • 19.3 HEH Kananmunapakkaamoiden munia koskeva kirjanpito
    • kirjanpito
    • kirjanpito poikkeamista ja korjaavista toimenpiteistä
    • tarvittaessa suunnitelma omavalvonnasta
  • 19.4 REH/HEH Maito ja maitotuotteet
  • 19.6 REH/HEH Levitettävät rasvat
  • 19.7 HEH Siipikarjan vesipitoisuuden seuranta
    • punnituskirjaukset
    • kirjanpito poikkeamista ja korjaavista toimenpiteistä
    • tarvittaessa suunnitelma omavalvonnasta.

Liite 3. Päätöksentekopuu Oiva-raportin julkistamistavan arviointiin internetissä, sosiaalisessa mediassa ja etämyynnissä

Päätöksentekopuu. Kuvattu kyllä- ei kysymysten avulla milloin Oiva-raportti tulee julkistaa internetissä, etämyynnissä ja sosiaalisessa mediassa.